本文由蝶澈学姐原创,未经授权禁止转载
浅谈一下今年的大纲变动。总得来说,就是,变了,但又没完全变
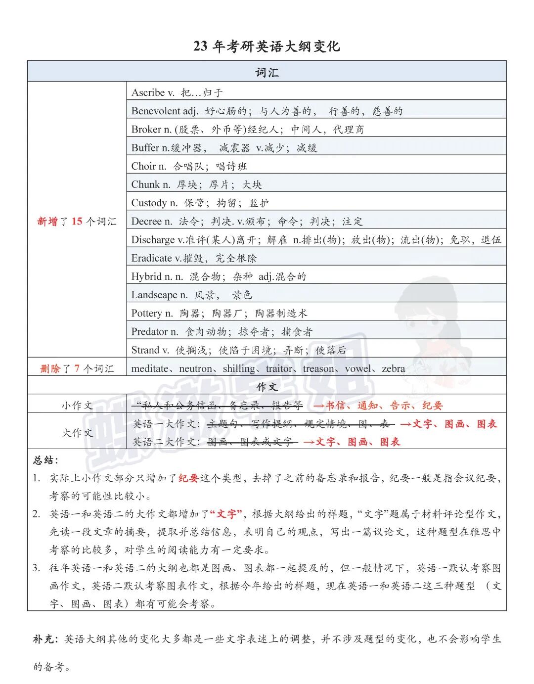
英语部分,除了作文,其他题型都是措辞的变化,可以忽略。作文这块,总体分数没变,变动了考察的类型。
大作文,在以往类型基础上,增加了新的题目形式:“文字”。属于材料评论型作文,先读一段文章的摘要,提取其中信息,总结观点,写出一篇议论文。
这种题型难度可能会稍大一点,但是它在托福、雅思、GMAT等等考试中考的很多,所以解题套路也是非常成熟的。后面我会从专业的角度出发,去帮大家出解法。总之,你们千万别慌!
所以,根据一些老师最新的解读,今年不管是英一还是英二的同学,大作文都可能考到:图画、图表、新题目形式,其中之一。
小作文,在之前的类型里,新增了纪要。但其实结构上和其他类型区别不大,这个不用太担心
其他的阅读题型就是多了些细节的要求,主要就是新增了大纲词,我已经给大家汇总好了!
新大纲变动及新增词!
点赞+在看~
后台回复:新大纲 领取哦
ps:关于政治新大纲的整理,卡子那边会给大家分享最全最详细的大纲变动汇总哦!可以蹲蹲
往期回顾👇🏻
听说大家目标院校招生简章变动都好大...
你的专业课有大改吗?
评论区告诉我呀
点个【赞】和【在看】!
助你顺利上岸!