解决学位问题,东部要大干一场。
2020年伊始,翠亨、火炬、南朗三个领导小组都开展了相关工作。
以火炬为例,市委常委、常务副市长杨文龙指出,火炬区要发展,教育须先行,在今年,要把建设一批新公办中小学校列为民生重点项目。
▲图源:中山火炬发布
官方资料透露,火炬这两年将新建中小学7所,其中新建小学4所,初中3所,分别为火炬区第九小学、第十小学、第十一小学、第十二小学以及第二中学、第三中学和第四中学。
其中,包括在建的鸿瑞小学,火炬要力争5所学校在明年建成投用。
▲截图
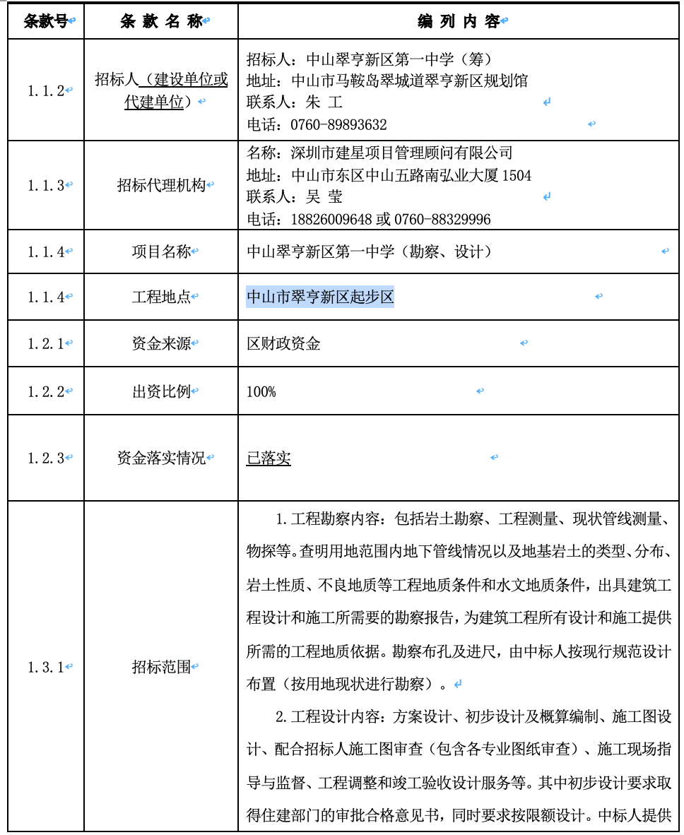
锦上添花的是,就在今天,位于马鞍岛的翠亨新区第一中学也迎来新消息。
马鞍岛,终于将迎来第一所中学。
4月13日,中山市公共交易中心发布了《中山翠亨新区第一中学(勘察、设计)招标公告》,文件显示,此次招标属于筹备的招标工作,选址于翠亨新区起步区(中山纪念小学旁),资金已落实。
▲图源:中山公共交易中心
作为马鞍岛上的首个中学,翠亨新区第一中学总体规模为72班初高中。
其中初中36个班级,每班定额为50人,高中36个班级,每班定额为40人,整个学校设计在校生规模为3240人。
项目占地与投资额均不小,总投资额为53295.65万元,总面积为83110平,包括教学楼、综合楼、教研综合楼、图书馆、体育馆、饭堂、体育场、学生宿舍、教工宿舍等建设。
▲图源:中山公共交易中心
本次招标金额为1057万元,其中勘察费为 245 万元,设计费为 812 万元。
值得一提的是,学校具体选址也曝光,文件显示,翠亨新区第一中学位于中山市翠亨新区东北部,拟建场地北侧为纬七路、南侧为纬二路,东侧为翠珠道,西侧为滨海横三路。四周为规划居住用地、商务办公用地以及教育用地。
该地块现状为平行四边形,内部用地基本为农田。北侧为中山纪念小学用地,东侧为防护绿地。项目周边道路比较成熟,交通比较便利。
是的,该中学即与中山纪念小学相邻,大概率就是之前所说的马鞍岛上的“中山纪念中学”(实际名以最终为准)。
目前周边在售楼盘上,仅有一河之隔的万科西湾汇项目在售(可看上面控规图),距离仅1公里左右,该项目目前主推77-88平三至四房单位,在售均价2.98-3.2万/平;另有公寓单位在售,2.1-2.1万/平。
关于翠亨新区第一中学,在2020年翠亨新区的推进工作计划中也有体现。该计划任务要求为:将完成城市规划馆、图书馆、起步区医院、翠亨新区第一中学、北部垃圾转运站初步设计。
▲火炬开发区第九小学
▲官方公示截图
▲火炬开发区第九小学
▲现状
“楼盘配建学校”这种模式想必大家也不陌生,鸿瑞花园小学就是以这样的方式建成。
鸿瑞花园小学位于目前待售的鸿瑞壹品项目内,即位于濠东路东侧,濠头中学(开发区二中)和丽港城之间,隔着濠东路的西侧是尚城。
▲鸿瑞小学
学校规模上,项目总投资1.2亿,占地12939平,总建面约17100平,共2栋5层建筑物,其中一栋为教学楼,一栋为宿舍楼。相较而言,投资额不算高。
▲左下角山边矮建筑为小学
从项目备案公示中得知,小学名称为鸿瑞花园小学,但有可能是暂名。以此前位于君华硅谷项目内的“君华小学”为例,后来正式用名为开发区第八小学。
进度方面,小学其中一栋建筑已经有几层,另一栋尚未冒尖。同时,中间大片黄泥位置是项目小区的园林绿化。
▲项目公示图
在项目公示图可以看出,小学位置处于鸿瑞壹号的东北侧,挨着濠头中学。
项目周边二手房较多,目前尚城花园在售65-123平,均价约1.04万/平;君悦豪园在售102-108平三房,毛坯均价约9475元/平。
▲周边图
值得一提的是,小学所在的鸿瑞花园预计在今年5-6入市,下半年开卖。
火炬中学进度较快的当属,火炬第二中学,于日前正式开始招标。
招标文件显示,火炬二中新建工程总投资32422万,位于环茂二路南侧(开发区黎村北侧),用地面积62310平,建筑面积共计 68800平。
整个学校拟建2栋教学楼、1 栋艺术实验楼、行政教务楼、体育馆、食堂、2栋宿舍楼、 400 米田径运动场、篮球场等室外体育运动设施。详戳:砸3.2亿,最快下月动工!火炬将新建中学。
▲正在招标
学校位置与此前透露的位置无异,位于黎村的北侧。距离规划中的火炬第九小学约2公里。进度方面,目前项目已被绿布围蔽,招标成功后,预计会在近期动工。
虽然周边住户不多,仅有黎村(约120户),但预计招生范围会遍及整个火炬,将为火炬一中分担招生压力。
周边房价方面,目前方直香山墅在售86平复式,带装修约1.9-2.1万/平;世茂福晟钱隆华府在售84-126平,带装修均价1.6万/平;浩昌悦景湾在售85-112平,毛坯均价约1.3万/平。
▲目前已围蔽
环评文件显示,工期为17个月。按照火炬发布官方公布众的目标,同样将于2021年建成投用。
2020年3月底,火炬第三中学的筹办申请获得批复。
火炬将迎来第三所初中,一直以来“小学多,初中少”的局面将会改善,初中学位紧张的问题有望缓解。
按照公示内容,该项目工程位于火炬区西桠村,用地面积33702.5平,建筑面积共计24250平,总投资1.7亿。
建设内容主要包括教学楼、实验楼、艺术楼、食堂等多栋建筑物,配套建设400米田径运动场、篮球场等室外体育运动设施。
▲官方公示截图
其中,学校按照27个班级的规模建设,提供约1350个学位。此外,项目计划将在2020年12月动工,计划工期28个月,预计竣工日期为2023年4月。
根据地图显示,该学校东边为君华硅谷等小区,北部则为中业泮溪花园、雅居乐铂爵山等小区。
▲官方公示截图
火炬学位一直紧张,此番两个中学几乎是在同一年开建,或对目前紧缺的现状,有所缓解。