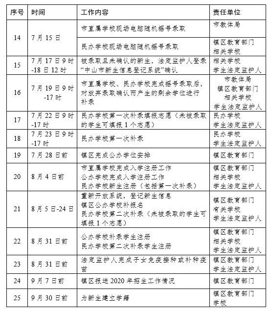
根据安排,中山2020年中小学电脑随机摇号录取将在7月15日进行。
此外,民办学校将在7月23日进行第一次补录,各位家长要注意了。
中山城区中,仅学杂费,学费最高的学校为火炬开发区的广东博文学校,小学1.33万/学期;初中1.43万/学期;其次则是石岐区的中港英文学校,小学1.32万/学期。
值得一提的是,东区平均学费最低,其中,东区起湾学校为城区最低学费,仅2770元/学期。
从上述21个镇区的民办中小学收费情况来看,全市各民办学校收费差距极大,学费最低与学费最高的学校,学期学费相差超1万元。
| 全市民办小学学费top10 | |||
| 学校名称 | 镇区 | 学杂费(元)/学期 | 总费用 (元)/年 |
| 中港英文学校 | 石岐区 | 13200 | 65650 |
| 三鑫双语学校 | 三乡 | 9910 | 37240 |
| 华师附小 | 港口镇 | 11800 | 36400 |
| 广东博文学校 | 火炬开发区 | 13300 | 34600 |
| 丽景学校 | 东升镇 | 9600 | 33800 |
| 德恒学校 | 民众镇 | 8800 | 32100 |
| 菊城小学 | 小榄镇 | 9500 | 31500 |
卓雅外国语学校 | 火炬开发区 | 10500 | 28000 |
| 翠景东方小学 | 西区 | 9200 | 27220 |
纪中三鑫 凯茵学校 | 火炬开发区 | 9000 | 25000 |
| 全市民办中学学费top10 | |||
| 学校名称 | 镇区 | 学杂费(元)/学期 | 最高总费用 (元)/年 |
| 中港英文学校 | 五桂山镇 | 14300 | 56600 |
| 三鑫双语学校 | 三乡 | 11230 | 40240 |
| 华师附中 | 港口镇 | 12800 | 39600 |
| 广东博文学校 | 火炬开发区 | 14300 | 36200 |
| 丽景学校 | 东升镇 | 10800 | 36200 |
| 石岐中心小学大信学校 | 石岐区 | 12800 | 32600 |
| 德恒学校 | 民众镇 | 9300 | 32100 |
卓雅外国语学校 | 火炬开发区 | 11500 | 30000 |
| 雅居乐凯茵学校 | 火炬开发区 | 11300 | 29200 |
| 侨中英才学校 | 南区 | 7000 | 19600 |
全市民办中小学中,一年总费用最高的是中港英文学校(中学部及小学部),小学为65650元/年,中学则为56600元每年。
注:一年总费用为每间学校收费标准总叠加,可能存在偏差。
在招生入学工作指导意见中,明文规定了:民办学校报名人数超过招生计划的,须通过电脑随机摇号方式录取。
此外,全面取消各类特长生招生,不得以考试、竞赛、培训城际或证书证明等为招生依据。
可以说,今年的招生环境,较过往更加公平、合理。
随着公民同招,民校摇号政策纷纷落地,直升的九年一贯制学校,在新政下颇具优势。
先看新政原文:
6月18日,市教体局公布今年试点学科类自主招生试点学校名单及招生计划,纪中、市一中、中山华附以及迪茵公学四所学校开展试点,共招收356人。
这个自主招生,又是什么呢?这里做个简单的解释:
在中考总分不低于当年全市同类总分的A等级最低分数的情况下,对极少数在相关学科领域有突出才能表现的学生,采用“破格录取”的方式招录,破除“唯分录取”的招生录取机制。
这类学位有多少个?目前确定今年会有四所高中从今年起开展学科类自主招生,共计招生356人。
而每间高中,则针对自己的培养计划,制定各科目的招生数。
四所高中2020中考自主招生计划 (迪茵公学有待公布) | |||
| 学校 | 招生项目 | 招生计划 | 合计 |
| 纪中 | 信息学 | 28 | 110 |
| 数学 | 18 | ||
| 物理 | 18 | ||
| 化学 | 18 | ||
| 生物 | 18 | ||
| 人文社科 | 10 | ||
| 华师附中 | 数学 | 24 | 96 |
| 物理 | 18 | ||
| 化学 | 18 | ||
| 生物 | 18 | ||
| 信息学 | 18 | ||
| 中山一中 | 信息学 | 15 | 110 |
| 数理类 | 75 | ||
| 人文类 | 20 | ||
增加自主招生,好处在哪?
其一:更注重学生拔尖类技能的发展,对培育特定的高素质人才,十分有利。
其三:自主招生的出现,或将改变中山教育培训的格局。
在学校自主招生的计划中也能发现,各校对数理类、信息学竞赛的学生需求较高,猜测未来学信息学的学生将会大增,新一股信息学热潮将会在中山掀起。
具体时间,请看一下安排表: