找工作啦,不废话
北京最新事业单位招聘汇总
先来看看有哪些单位
招聘单位 | 招聘人数 |
北京老年医院 | 2 |
北京棋院(北京市棋牌运动管理中心) | 1 |
北京市东城区疾病预防控制中心 | 10 |
市委社会工委市民政局所属事业单位 | 26 |
北京市应急管理局局属事业单位 | 4 |
北京回龙观医院 | 9 |
北京市文化和旅游局所属事业单位 | 109 |
北京市朝阳区2022年区级机关所属和区直属事业单位 | 139 |
具体的岗位信息
快来下面看看
(点击查看大图)
1.有中华人民共和国国籍;
2.有较高的政治思想觉悟,遵纪守法,具有良好的品行,身体健康;
3.热爱医学事业,有良好的团队合作意识,职业道德追求和奉献精神;
4.无任何违纪、违法犯罪纪录;
5.具备履行应聘岗位所需的学科背景、理论业务知识和实际工作能力;
6.符合回避制度的有关规定,具备岗位要求的其它条件。
符合招聘要求,并通过医院面试考核确定引进聘用的,纳入编制内管理,薪酬待遇按北京市事业单位相关薪酬待遇规定执行。
2022年9月30日
采取网络报名、资格审核的方式,请将简历及重要材料传至邮箱。
报名邮箱: bjlnyyzp@163.com
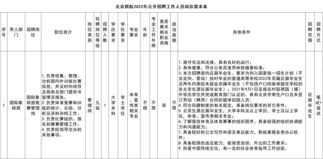
北京棋院
(北京市棋牌运动管理中心)
国际象棋部竞赛管理岗1人(管理岗位9级)
(点击查看大图)
上下滑动查看更多
(一)基本条件
1.遵守宪法和法律,具有良好的品行;
2.身体健康,符合公务员录用体检健康标准;
3.本次招聘面向应届毕业生。要求为列入国家统一招生计划(不含定向、委培)按时毕业的普通高等学校2022年京籍应届毕业生及两年内离校未就业京籍毕业生(不包括户口档案保留在学校的非北京生源往届毕业生);2021年9月1日至报名时取得国(境)外学历学位并完成教育部门认证的、具有北京市常住户口且未签订劳动(聘用)合同的留学回国人员;
4.符合回避制度的有关规定,具备岗位要求的其它条件。
(二)岗位条件
1.北京生源应届毕业生,大学本科及以上学历,学士及以上学位,体育、宣传类相关专业;
2.了解竞技体育及体育赛事的组织程序,具备较强的组织协调能力和沟通能力;
3.具备较好的公文写作和语言表达能力,熟练掌握各类办公软件;
4.具备较强的适应能力,能接受加班、外出的工作要求;
5.热爱中国传统文化,有一定的社会体育指导工作经验。
2022年9月30日24:00
(以邮件发送时间为准)
(1)《北京棋院公开招聘事业单位工作人员报名表》的照片或扫描件(报名表右上角插入近期免冠小二寸彩色照片,本人签字栏内须本人签字);
(2)本人简历电子版或扫描件;
(3)本人免冠小二寸彩色照片电子版;
(4)身份证正反面的照片或扫描件;
(5)户口簿首页、本人所在页及变更页(如有)的照片或扫描件;
(6)学历、学位证书的照片或扫描件;
(7)加盖学校相关部门公章的毕业生成绩单和毕业生就业推荐表的照片或扫描件;
(8)留学回国人员需提交国(境)外学历学位认证的照片或扫描件。
报名表下载:在【本地宝北京招聘】微信公众号后台,回复“事业单位”
在报名时限内,将报名有关材料发送至邮箱:huyaxin@tyj.beijing.gov.cn
图源摄图网(501004811)
(点击查看大图)
上下滑动查看更多
(一)具有中华人民共和国国籍。
(二)拥护中华人民共和国宪法,热爱祖国,热爱卫生事业,拥护党的路线、方针、政策。
(三)品行端正,遵纪守法,符合岗位要求。
(四)招聘对象为列入国家统一招生计划,培养方式为非定向,在校期间未与任何单位存在劳动(录用、聘用)关系,未缴纳社会保险,按时毕业并获得相应的学历学位,且能正常参加就业派遣的2022年普通高等院校应届毕业生。非京生源需符合北京市非北京生源应届毕业生引进条件。
2020、2021年离校未就业的普通高等院校毕业生参考应届毕业生条件。非京生源需符合北京市非北京生源应届毕业生引进条件。
2021年1月1日至报名时已取得国(境)外学历并完成教育部门学历认证,未落实工作单位的京籍留学回国人员。
(五)年龄在18周岁以上(截止到报名时止)。应届毕业生大学本科限26周岁及以下(即1996年1月1日及之后出生),硕士研究生限30周岁及以下(即1992年1月1日及之后出生)。博士研究生限35周岁及以下(即1987年1月1日及之后出生)。
(六)具备岗位要求的其他条件,具体详见《北京市东城区疾病预防控制中心2022年公开招聘需求情况表》
(七)具有正常履行职责的身体条件。
(八)符合公开招聘回避制度的有关规定。
(九)尚未解除党纪、政纪处分或正在接受纪律审查的人员,以及刑事处罚期限未满或涉嫌违法犯罪正在接受调查的人员,不得参加应聘。
2022年9月29日16:00
(1)《北京市东城区疾病预防控制中心2022年公开招聘报名表》(需手写签名)。
(2)身份证、户口簿(首页、本人页);
(3)国家承认的学历、学位证书的原件;就业推荐表原件、统招证明(就业推荐表上注明“统招”的,无须开具统招证明);毕业院校教务主管部门盖章的已修全部课程的成绩单,大学英语四、六级成绩单等原件;
(4)其他能够证明符合岗位要求的材料。
报名表下载:在【本地宝北京招聘】微信公众号,回复“事业单位”
以上报名材料扫描后打包压缩(统一命名为:姓名+生源地+应聘岗位+本人联系方式),在规定报名时间内发至邮箱cdccw@bjdch.gov.cn。
将报名材料发至邮箱后,务必与报考单位进行电话确认,以免影响报名。
报名及咨询电话:64042748
小编会持续关注北京事业单位招聘信息
可以扫描下方二维码添加微信
还能邀您进【本地宝招聘群】
群内会定期发送招聘消息
(上下滑动查看更多-点击查看大图)
(一)遵守宪法和法律,具有中华人民共和国国籍,品行端正,遵纪守法,无违法违纪行为和其他不良记录。
(二)各岗位年龄要求详见岗位表,具体年龄计算时间截止到2022年9月。年龄计算方式:35周岁及以下,即1986年9月及以后出生;30周岁及以下,即1991年9月及以后出生;25周岁及以下,即1996年9月及以后出生。
(三)社会在职人员限于截至公告发布时具有北京市常住户口、人事行政关系在北京的人员(不包括户口档案保留在学校的非北京生源往届毕业生)。
(四)应届毕业生是指列入全国统一招生计划,培养方式为非定向,按时毕业并取得相应学历学位的普通高等学校2022年应届毕业生。
2020年、2021年离校未就业毕业生(毕业后未与任何单位建立劳动关系或人事关系,且档案、户籍保存在毕业生院校或户籍所在地人力资源公共服务机构,未缴纳职工养老保险)可参照应届毕业生身份报名。北京生源毕业生须具有北京市常住户籍(不含本市学生集体户)。
非北京生源应届毕业生仅可报考岗位要求表中“其他条件”列明“限应届毕业生,生源地不限”的应届生岗位,且应届硕士研究生须年龄不超过30岁,应届博士毕业生须年龄不超过35岁,符合《北京市引进毕业生管理办法》所列条件,就读最高学历期间未与任何单位存在劳动(录用、聘用)关系。
(五)身体健康,具有正常履行岗位职责的身体条件。
(六)符合回避制度的有关规定,具备岗位要求的资格条件。
9月29日
将《事业单位公开招聘报名表》,以电子邮件形式发至各招聘单位报名邮箱,邮件名称命名为“招聘单位名称+岗位名称+考生姓名”。
各招聘单位邮箱地址如下:
特别提醒:每人限报一个职位,全部岗位均不进行调剂。
(点击查看大图)
(一)具有中华人民共和国国籍,拥护中国共产党的领导,诚实守信,品行端正,无违法违纪和犯罪行为;
(二)身心健康,具有正常履行岗位职责的身体条件;
(三)报名人员年龄须在35周岁及以下(年龄截止至公告发布之日),具有北京市常住户口、人事行政关系在北京(不包括户口档案保留在学校的非北京生源往届毕业生);
(四)国内院校所取学历为经教育部批准的国民教育序列学历并取得相应学位;国(境)外院校所取学位须通过教育部门学历认证机构认证,取得国(境)外学历学位认证书。
具有下列情形之一的,不得报考:事业单位工作人员尚在试用期内的;受处分期间的;
正在接受审计、纪律审查,或者涉嫌犯罪、司法程序尚未终结的;与北京市应急管理局机关干部及局属事业单位工作人员具有直系亲属关系的;
法律、法规规定的其他情形。
9月29日17点
①《北京市应急管理局局属事业单位公开招聘工作人员报名表》;
②身份证扫描件、户口簿(卡)首页及本人页扫描件;
③1寸免冠彩色照片电子版;
④学历学位证书扫描件,留学回国人员须提供学位和教育部门学历认证材料扫描件;
⑤个人简历电子版;
⑥档案存放机构开具的存档证明扫描件;
⑦能够证明工作经历和年限的相关材料,如劳动(聘用)合同、社保缴纳证明等扫描件;
⑧能够证明具备招聘单位所需资格条件的其他证明扫描件;
⑨资格审查资料真实性和完整性承诺书。
受新冠肺炎疫情影响,报名时如有暂时不能提供的材料,可手写承诺书,承诺在进入面试前提供。承诺书需本人签字后扫描与报名材料一起发送电子邮箱。
报名表和承诺书下载:识别下方二维码,在【本地宝北京招聘】公众号后台,回复“事业单位”
报考人员填写“报名表”,在报名时间内发送到bjsyjjzp@163.com邮箱(邮件名为“报考职位+姓名”)。
报名人员发送报名表及相关材料后应及时与所报考单位联系确认是否成功接收。每名考生最多可报两个岗位。
咨询及联系电话:
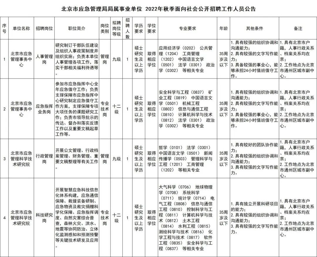
1.北京市应急管理科学技术研究院
联系人:李老师、程老师
联系电话:55573126、55573123
2.北京市应急管理事务中心
联系人:刘老师
联系电话:55573627
图源摄图网(501291595)
(点击查看大图)
2022年列入国家统一招生计划的应届毕业生(含两年内离校未就业的毕业生),海外留学回国人员(符合教育部留学派遣政策要求),博士后出站人员(2022年出站人员),符合岗位条件的社会人员。
1.有中华人民共和国国籍;
2.拥护中国共产党的领导,遵纪守法,品行端正,热爱医疗卫生事业,有良好的团队合作意识、职业道德追求和奉献精神;
3.应聘毕业生要求在毕业派遣时取得相应学历、学位等要求的证书,否则不予接收;
4.社会人员需具备北京市户籍,有相关岗位工作经验;
5.符合回避制度的有关规定,具备岗位要求的其它条件。
2022年9月28日
应聘人员需将个人简历(含照片)电子版发送至邮箱hlghr@163.com,邮件名为“应聘科室及岗位-姓名-学历学位”。
(上下滑动查看更多-点击查看大图)
(一)遵守宪法和法律法规,具有良好的品行。
(二)身体健康,具备正常履行岗位职责的身体条件。
(三)符合岗位要求的学历、学位、专业、职称、执(职、从)业资格、户籍等要求。
(四)符合岗位需求的年龄条件,年龄计算截止日为2022年12月31日。
(五)符合回避制度的有关规定,具备岗位要求的其它条件。
(六)应届毕业生要求为列入国家统一招生计划(不含定向、委培)按时毕业并取得相应学历学位的普通高等学校2022年应届及两年内离校未就业的北京生源和非京生源毕业生;
非京生源毕业生需符合《北京市引进毕业生管理办法》。北京生源指入读高校前为北京市常住人口,户籍不需要进京落户的学生(不含来京院校就读将户口迁入学校集体户的学生);社会人员需具有北京市常住户口且人事行政关系及档案在京(不包括户口档案保留在学校的非北京生源往届毕业生)。
2022年9月30日17:00
1.个人近期免冠证件照片。
2.本人身份证、户口簿首页及本人页(集体户需首页、本人页复印件)等材料的扫描文件。
3.本次公开招聘岗位中“专业要求”的专业为具体学科专业,非专业类别。若考生学科专业与岗位所要求的学科专业表述不一致但类同的,可对照教育部历年公布的专业目录,以及经教育部批准的各学校特设专业目录,提供考生毕业院校教务部门或就业指导部门出具的相关专业说明材料。说明材料应包含考生姓名、毕业时间、所学专业情况说明等要素。
4.留学归国人员还需提供“学历学位认证”资料的扫描文件。
5.应届毕业生需提供《毕业生就业推荐表》(学校就业部门盖章)及成绩单(学校教务部门盖章)的扫描文件。
6.《北京市文化和旅游局所属事业单位公开招聘工作人员报名表》由本人签字后上传系统。
7.上传的附件材料文件格式为png或jpg,大小不超过5M。
在【本地宝北京招聘】,在后台回复“事业单位”即可获取报名入口
填报提醒:
①申报人登录报名网址(请使用Google Chrome浏览器进行访问),按要求填写报名信息。
②申报人完成填报并确认无误后,点击“保存信息”按钮保存。
③点击“报名表打印预览”按钮,生成《北京市文化和旅游局所属事业单位公开招聘工作人员报名表》,打印后本人签字。
④上传要求提交的附件材料。
⑤逐条确认报名信息准确无误、所有附件材料上传成功后,点击“确认并提交”按钮,完成报名。
每人限报1个岗位,全部岗位不进行调剂,公开招聘各环节不递补。
北京市朝阳区2022年
区级机关所属和区直属事业单位
(上下滑动查看更多-点击查看大图)
(一)具有北京市常住户口(落户时间截至2022年9月20日,含20日);
(二)拥护中国共产党的领导,热爱社会主义,遵纪守法,品行端正,遵守公民道德规范;
(三)具有适应岗位要求的身体条件;
(四)招聘岗位类别为管理岗位、专业技术岗位,具体要求详见各招聘部门规定的岗位条件(详见上方岗位表)。
2022年9月26日(09:00)—9月28日(16:00)
在【本地宝北京招聘】微信公众号,回复“事业单位”获取报名入口和报名表下载
特别提醒:上传本人二寸免冠证件近照,打印报名表;
报考者只能报考一个事业单位的一个岗位;
报考者须认真阅读报名表的“个人诚信声明”栏有关内容,并在“本人签名”处,手写本人姓名。
-END-
右下角,您点赞+在看
小编工资涨5毛
向上滑动查看更多
回复【北京招聘】获北京各类招聘最新消息
回复【9月招聘】获北京9月招聘汇总(实时更新)
回复【事业单位】获北京各事业单位招聘及报名方式
回复【银行招聘】获北京各大银行招聘及报名方式
回复【教师招聘】获北京各区教师招聘及报名方式
回复【医院招聘】获北京各大医院招聘及报名方式
回复【学校招聘】获北京各大学校招聘及报名方式
回复【地铁招聘】获北京地铁招聘信息及报名方式
回复【消防员招聘】获北京市消防员/国家综合性消防救援队伍招聘入口
▌来源:北京市人力资源和社会保障局 本地宝北京招聘综合整理
注:手机QQ添加时,若无法找到,请选择“找公众号”即可添加