好久不看日历
突然发现元旦马上就要到了
不知道小伙伴们计划怎么过呢
或许可以送自己一份好工作当礼物
今天疏木带来的招聘
有街道所属事业单位/学校等
部分岗位提供单身宿舍
学校还有岗位提供早午餐哦
Part.1
一、招聘岗位
点击查看大图
二、招聘要求
上下滑动查看
(一)拥护中国共产党领导,遵守宪法和法律,具有良好的政治素质和道德品行。
(二)身心健康,具有良好的职业道德,具有正常履行职责的身体条件和心理素质。
(三)社会人员应具有北京市常住户口(落户时间截止公告发布之日)且人事行政关系、人事档案在京;
应届毕业生应为列入国家统一招生计划,培养方式为非定向,按时毕业并取得相应学历、学位的普通高等学校2023年应届北京生源毕业生,2021、2022年离校未就业的普通高等院校毕业生参考应届毕业生条件。
(四)具有招聘岗位要求的国家承认的学历学位、专业、专业技术(职务任职)资格等。
(五)符合回避制度的有关规定。
(六)招聘岗位条件说明事项:
1.招聘岗位年龄计算方式为:18周岁以上、35周岁以下(1986年12月至2004年12月期间出生);
2.招聘岗位要求工作经历的,工作经历年限计算时间截止到2022年12月。
3.专业要求参照教育部公布的专业目录执行。
有以下情形之一者不得报考:
曾因犯罪受过刑事处罚的;
曾被开除中国共产党党籍的;
曾被开除公职或者因违纪违法被机关、事业单位解除聘任合同或者聘用合同的;
被依法列为失信联合惩戒对象的;
受处分期间或者未满影响期限的;
在各级公务员招考、事业单位招聘中曾被认定有舞弊等严重违纪行为的;
公务员和参照公务员法管理的机关(单位)工作人员被辞退未满5年的;
涉嫌违纪违法正在接受有关审查尚未作出结论的;
聘任后即构成相关法律法规规定的回避情形的;
法律、法规、政策规定不得被聘任的其他情形的。
三、报名时间
2022年12月23日9:00至2023年1月30日18:00
四、报名入口
长按识别下方二维码,关注【本地宝北京招聘】微信公众号,在对话框内回复【经开区】即可获得报名入口及岗位表下载地址
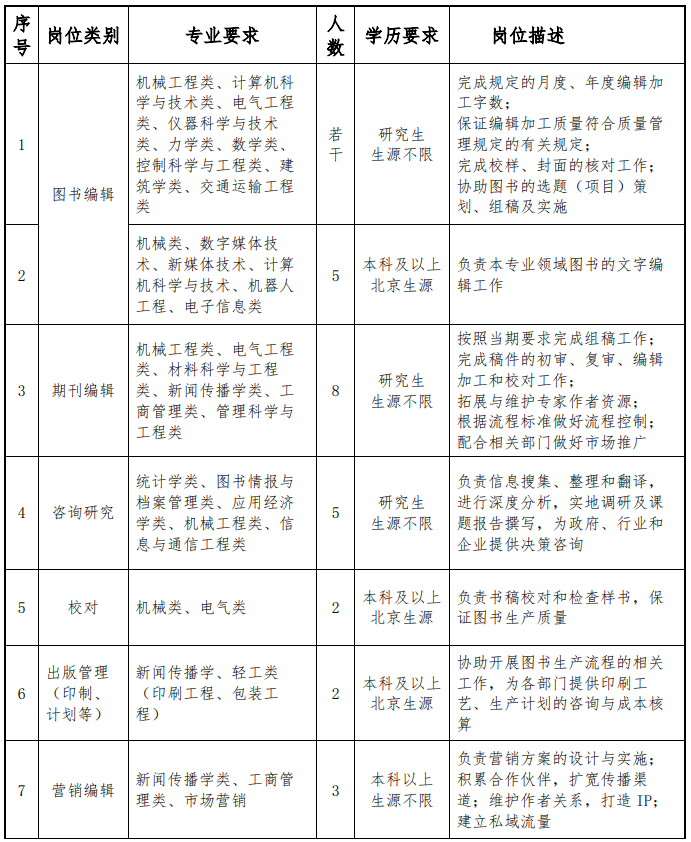
一、招聘岗位
点击查看大图
图源:机械工业出版社
二、招聘要求
(一)能够在2023年8月31日前取得毕业证书及学位证书的2023年非定向应届高校毕业生;
(二)所学专业及学历符合职位要求;
(三)诚实正直、心态积极、成绩优良、身体健康;
(四)政治立场坚定,拥护中国共产党领导和社会主义制度,有志投身信息出版文化事业;
(五)遵纪守法、品行端正,具有良好的学习能力、思维能力、表达能力;
(六)具备较强的责任心和进取心,有良好的开拓创新和拼搏进取精神;
(七)遵循回避制度,凡与研究院员工有夫妻关系、直系血亲关系、三代以内旁系血亲或者近姻亲关系的应聘人员不得应聘。
三、福利待遇
(一)基本薪酬福利:基本工资+绩效工资+国家规定缴纳的社会保险+带薪年假。
(二)机工特享福利:员工培训+工作餐+年度健康体检+员工健身房+职工业余艺术团+京外生源单身宿舍。
四、报名方式
请应聘者将个人详细简历以正文和附件两种形式发送至jigongzhaopin@vip.163.com,简历中请务必注明应聘岗位、身份证号、生源地、毕业时间、所学专业(以毕业证上的专业名称为准)等详细信息,并以“姓名-专业-生源地-应聘岗位”为邮件标题及附件名称(务必)。
摄图网(401907454)
一、招聘岗位及人数
仲裁秘书(总会)8人
二、招聘要求
1.民商法、国际经济法等法学类专业毕业,硕士研究生及以上学历(含符合条件的留学回国人员),本硕皆法学者优先、通过法律职业资格考试者优先;
2.具有较强的责任意识、服务意识及团队合作精神;
3.报考总会秘书岗位者应具有或相当于英语专业8级水平,能够使用英文作为工作语言。
三、报名时间
2023年1月16日截止
四、报名方式
报考人员填写电子版《中国国际经济贸易仲裁委员会公开招聘报名表》,同时提交学历学位证书、英语水平证书、专业资格证书、获奖证书(如有)复印件或电子版,发送至hr@cietac.org邮箱进行报名。邮件主题及附件的格式统一为:工作地点+报考岗位+姓名。
五、报名表
点击下方名片关注【本地宝北京招聘】微信公众号,在对话框内回复【仲裁】即可获得报名表下载地址
Part.4
一、招聘岗位及人数
小学语文教师3名
小学数学教师3名
小学英语教师1名
小学舞蹈教师1名
小学体育教师1名
小学美术教师1名
小学科学教师1名
小学信息科技教师1名
二、招聘要求
信息科技教师:本科及以上学历的应届毕业生,其他学科要求研究生及以上学历应届毕业生;
具有小学及以上相应学科教师资格证书。
三、报名邮箱
ssdfx163@163.com
投递要求:应聘学科+姓名
摄图网(504899712)
Part.2
一、招聘岗位
1.招聘初中、高中在职或退休优秀教师,特级教师、正高级教师优先。
2.招聘硕士、博士应届毕业生和实习教师。
3.实习教师至少在岗实习一学期。
4.招聘学科:语文、数学、英语、物理、生物、历史、地理、政治。
二、招聘要求
1.身体健康,具有正常履职的身体条件。
2.热爱教育事业,遵纪守法,关爱学生,有良好的团队合作精神,有较强的教学科研能力。
3.具有相应学科的教师资格证。
4.有教学经验者优先,硕士、博士优先。
三、福利待遇
1.学校是海淀区教师进修学校集团校,为您提供更加广阔的发展平台,助力您施展才华,实现教育理想。
2.特级教师,正高级教师符合条件可办理调入。返聘教师可进海淀人才库。
3.实习教师与学校签订劳务合同。
4.执行地大附中的薪资标准,享受国家规定的带薪法定假期。
5.提供免费早、午餐。
6.学校紧邻北四环,五道口地铁站附近,中关村高科技园区,高校云集,清华大学、北京大学、北京航空航天大学、地质大学等,可以享受到更多的优质资源。
7.附近有北京语言大学、成府路口西、成府路口南、城市学院、学院桥西等多个公交站点,交通便利。
四、报名邮箱
ddfzbgs@126.com
邮件名称:学科+姓名+硕士/博士+学校简称+特级/正高级等
Part.3
一、招聘岗位及人数
拣货员10人
配送员30人
二、招聘要求
初中以上学历,能吃苦耐劳。
三、薪资待遇
拣货员
6000-11000元/月,商业险。
配送员
8000-12000元/月,商业险。
四、工作地点
北京市通州区新华东街298号爱琴海公园B1盒马鲜生
五、报名方式
关注【本地宝北京招聘】微信公众号,在对话框内回复【盒马】即可获得报名联系方式
摄图网(504899712)
一、招聘岗位
点击查看大图
图源:机械工业出版社
二、招聘要求
(一)能够在2023年8月31日前取得毕业证书及学位证书的2023年非定向应届高校毕业生;
(二)所学专业及学历符合职位要求;
(三)诚实正直、心态积极、成绩优良、身体健康;
(四)政治立场坚定,拥护中国共产党领导和社会主义制度,有志投身出版文化事业;
(五)遵纪守法、品行端正,具有良好的学习能力、思维能力、表达能力;
(六)具备较强的责任心和进取心,有良好的开拓创新和拼搏进取精神;
(七)遵循回避制度,凡与员工有夫妻关系、直系血亲关系、三代以内旁系血亲或者近姻亲关系的应聘人员不得应聘。
三、福利待遇
(一)基本薪酬福利:基本工资+绩效工资+五险一金+带薪年假。
(二)机工特享福利:员工培训+工作餐+年度健康体检+员工健身房+职工业余艺术团+京外生源单身宿舍。
五、报名方式
请应聘者将个人详细简历以正文和附件两种形式发送至jigongzhaopin@vip.163.com,简历中请务必注明应聘岗位、身份证号、生源地、毕业时间、所学专业(以毕业证上的专业名称为准)等详细信息,并以“姓名-专业-生源地-应聘岗位”为邮件标题及附件名称(务必)。
长按识别二维码添加小编微信
小编会在朋友圈不定期推送招聘信息
国企|事业单位|医院|学校等
如果有岗位需求也可以私聊小编
小编会帮你留意岗位哦
还可以邀请您加入我们的招聘分享群
交流岗位信息/应聘经验
-END-
右下角,您点赞+在看
小编工资涨5毛
向上滑动查看更多
回复【北京招聘】获北京各类招聘最新消息
回复【国企央企】获北京国企央企招聘信息及报名入口
回复【事业单位】获北京各事业单位招聘及报名方式
回复【地铁招聘】获北京地铁招聘信息及报名入口
回复【12月招聘】获北京12月招聘汇总(实时更新)
回复【环球招聘】获北京环球度假区招聘及报名入口
回复【社区工作者】获北京社工招聘及报名入口
回复【校园招聘】获各单位校招信息及报名入口
回复【银行招聘】获北京各大银行招聘及报名方式
回复【教师招聘】获北京各区教师招聘及报名方式
回复【医院招聘】获北京各大医院招聘及报名方式
回复【学校招聘】获北京各大学校招聘及报名方式
▌说明:本文由本地宝北京招聘整理,未经允许请勿转载!
▌来源:机械工业出版社 亦庄人才集团 通州就业服务 中国国际经济贸易仲裁委员会 海淀教育人才 本地宝北京招聘综合整理
▌编辑:疏木
▌商务合作:电话:4009999087 QQ:4009999087
点击查看:合作微信
注:手机QQ添加时,若无法找到,请选择“找公众号”即可添加