![]()
来源:微信公众号 :桌子的生活观(ID:zzdshg)
![]()
深圳一名64岁女性被确诊了。
这位住宝安区的刘阿姨,流调轨迹也随之曝光。
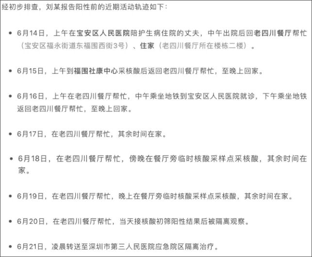
从6月14日起,到6月21日确诊,刘阿姨行动轨迹如下:
白天先去医院陪护生病的丈夫,随后赶回老四川餐厅帮忙,直至晚上回家。
这几天,天天如此。
据潇湘晨报报道,刘阿姨和家人住在一起,日常就是收拾家务、照顾孙女。这意味着,从老四川餐厅回家后,一天的“工作”还没结束。她居住的地方到丈夫所在的医院,将近18公里,不打车的情况下,最快也要一个小时到达。从医院回来,又去餐厅帮忙直至下班,晚上回家还要继续照顾孩子。如果不是被确诊,这就是她生活中再寻常不过的一天,做的也是她每天都习以为常的事情。64岁,本该退休安享晚年,可她每一天每一刻,几乎都被塞得满满的。同年龄段的确诊患者,沈阳大爷每天下两次馆子,日常是美食。唯有深圳这位刘阿姨,她的流调记录里,没有休闲,只有劳作。“看完深圳宝安阿婆的流调,觉得她人生真的好累,服侍完生病老公,要帮儿子做家务带孩子,还要给儿子的餐厅打免费工。”流调轨迹的背后,是城市本来的面目,也是无数生活在这座城市的人的缩影。可能是老人,跟随孩子来到深圳,只为帮他们分担一点责任。在这个充满奋斗的城市,每个人都在用自己的方式,用力活着。曾有一句话很火:北上广容不下肉身,三四线装不下灵魂。看完深圳另一名确诊患者的流调,我对这句话有了更深的感触。35岁的萧先生,工作地点在深圳南山区某科技广场,家住东莞。除了送孩子去托幼中心,他每天的行踪基本都是,搭乘3趟地铁,或者乘坐地铁转机场巴士上下班。每天往返通勤距离150公里,单程通勤时间长达两个多小时。他每天要几点起床上班?又要什么时候才能到家?他一天又能休息多长时间?35岁,上有年迈需要抚养的双亲,下有嗷嗷待哺的幼儿,没有精力抱怨,没有时间停顿,他唯有拼命往前追赶。他或许是小家庭的顶梁柱,抚养着一个年幼的孩子。这份远距离的工作,他不能也没法割舍。据《珠三角智能出行大数据报告》显示,深圳的上班族平均每天8点28分上班,加班至21点后的比例为36.9%。上班平均距离为17.9公里。有人说,这两份流调报告,揭开了深圳光鲜亮丽的背后,最真实的疲态。你看到的是深圳的飞速发展,却没看到无数人加班后沉重迟缓的步伐。你看到的是深圳的光鲜亮丽,却没看到无数人一脸疲态的样子。所以才有人说:在深圳,感染新冠肺炎的概率是0.005%,死亡概率0.001%。在深圳不工作,死亡率100%!其实,拼命生活搞钱的,又何止流调记录中的这些人?这个概念,已经融入了每个在深圳生活的人的骨血。对每一个奋斗在深圳的女孩来说,搞钱已经刻入了她们的DNA。她们白天穿梭在高级写字楼,晚上或许回到城中村十平米的小屋蜗居。她们能在职场写出一个个精彩的方案,也能修得了电脑,扛得动水桶。
她们自嘲是女汉子、社畜,可一边抱怨着工作累,一边拼尽全力,想留下来。在青春尚好的年纪,搏一个能让将来轻松一点的筹码,这是那些热衷于搞钱的深圳女孩,最大的心愿。元旦那天,一位深圳的网约车司机猝死车内,年仅44岁。这位来自湖南邵阳的中年司机,最后一单显示在深夜11点。那个时段,有的人已经钻入温暖的被窝,有的人还在等待下一单客户。唯一能知道的是,他不过是一个深夜在为生活奔波的人。前不久,北京人社局副处长体验一把外卖小哥的生活,送12小时的单,只挣了41块钱。而与之产生强烈对比的,是深圳一名上过央视的“金牌外卖小哥”,最多一天送了73单。没有什么宏伟的理想,无非,就是想多赚点钱,将来生活好一些。在这座崇尚奋斗的城市,各人有各人的艰辛,有各式各样的故事。他们从不同的城市而来,成为深圳万千奋斗者中的一员。无法对家乡年迈的父母尽孝,给年幼的孩子温存,他们将所有的热情投注在这里,只希望,能不负家人的期盼。2019年,深圳常住人口有1343.88万人,其中非户籍人口849.1万人,占比超63%。高级写字楼办公室里的员工,可能大多来自其他的省份。想赚一桶金就回家乡,想留下来博得更大的发展。这都是每一个深漂最真实的想法。
他们没有本地人的悠闲,没有靠收租就能过得富足的底气,唯一能做的,就是更加努力,更加拼命。这段宣传片,引发很大的争议,有人觉得这是在鼓吹熬夜加班。我恰恰觉得,它撕开了温情的面纱,将深圳真实的一面展现。真有人到深圳去躺平吗?又有几个在深圳工作的人,和在家乡小城一样轻松?即使累,他们依旧奔涌向前,想要比现在更好一点的生活,就没有放松的理由。连轴转忙不停的大妈,跨越双城上班的白领一族,深夜依旧待命的年轻人,构成了一个真实的深圳。无数人搭载着这趟高速向前的列车,想往更好的生活开去。为什么我要选择这么累的生活?为什么努力了那么久,好像还是没有起色?既然选择了这座城市,选择了这样的生活,就没有停下的理由。生活的洪流滚滚向前,留在原地的人,随时可能被浪潮打翻。“不管前方的路有多苦,只要走的方向正确,不管多么崎岖不平,都比站在原地更接近幸福。”
文章作者简介:桌子,身高1.85米,有八块腹肌的兼职男模。前南方航空公司职员。三观比五官更正,思想比套路更深。新浪微博@桌子的生活观 ,个人微信公众号:桌子的生活观(ID:zzdshg)。
如果您觉得文章还可以,别忘了动动手关注热点天下聚焦,第一时间为您聚焦天下热点:
无论您有多忙,敬请您花几秒钟时间把这篇文章转到您的朋友圈和您所在的群里,可能您的朋友也需要,并请在文章的右下角点“赞”和“在看”,多谢!
Go to "Discover" > "Top Stories" > "Wow"