琼建科〔2019〕82号
各市县住房城乡建设局、发改委、自然资源和规划局,洋浦经济发展局、洋浦规划建设土地局:
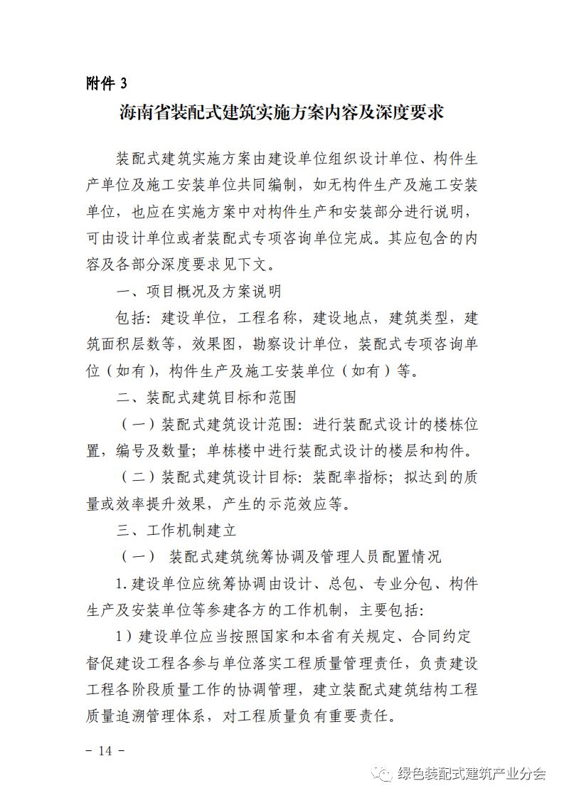
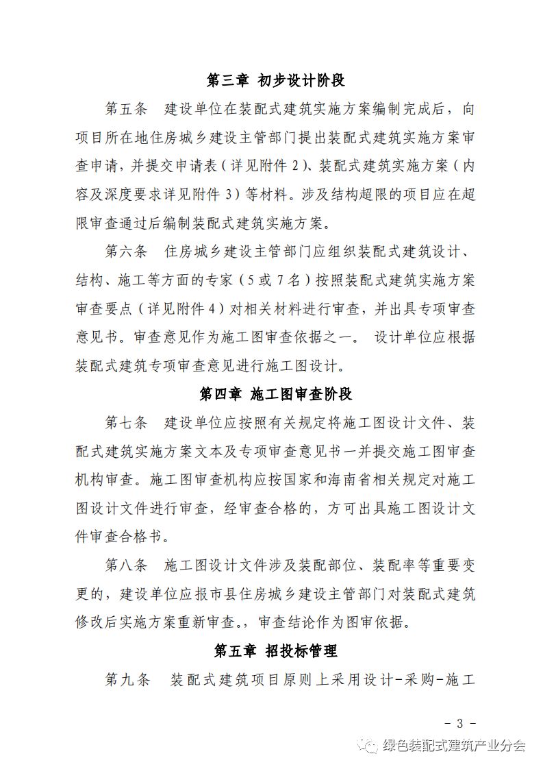
为贯彻落实省政府《关于大力发展装配式建筑的实施意见》(琼府〔2017〕100号)精神,切实推进装配式建筑项目实施,规范我省装配式建筑在基本建设程序各个环节工作流程和机制,我厅联合省发改委、省自然资源和规划厅制定了《海南省装配式建筑实施主要环节管理规定(暂行)》,现印发给你们,请遵照执行。
附件:海南省装配式建筑实施主要环节管理规定(暂行)
海南省住房和城乡建设厅
海南省发展和改革委员会
海南省自然资源和规划厅
2019年3月13日
咨询电话|010-58931489
服务理念|树品牌、搭平台、打造联盟共同体
微信ID:China_greenstar
长按二维码关注我们
【重点推荐】
●关于在城乡人居环境建设和整治中开展美好环境与幸福生活共同缔造活动的指导意见
●住房城乡建设部、财政部印发农村危房改造脱贫攻坚三年行动方案
●关于开展第一批装配式建筑示范城市和产业基地实施情况评估的通知
●贵州省征求大力发展装配式建筑三年行动计划(征求意见稿)意见和建议