厅字〔2019〕672号
根据《关于组织申报2019年度湖北省建设科技计划项目和建筑节能示范工程的通知》要求,经各地相关单位、企业、院校申报,我厅组织专家审查、公示,现确定将“新时代城市社区治理方式与路径的转变”等60个项目列为2019年度“湖北省建设科技计划项目”,将“澳林新都2号楼”等12个项目列为2019年度“湖北省建筑节能示范工程”。
各建设科技计划项目承担单位要按照相关管理制度,结合项目计划要求认真组织实施。对研究成果突出,为我省建设领域绿色发展和高质量发展起到促进作用的项目,我厅将以适当方式进行表彰和推广。建筑节能示范工程要按照《湖北省建筑节能示范工程管理办法》组织实施,示范工程所在地住建部门要加强指导和督促。
附件:
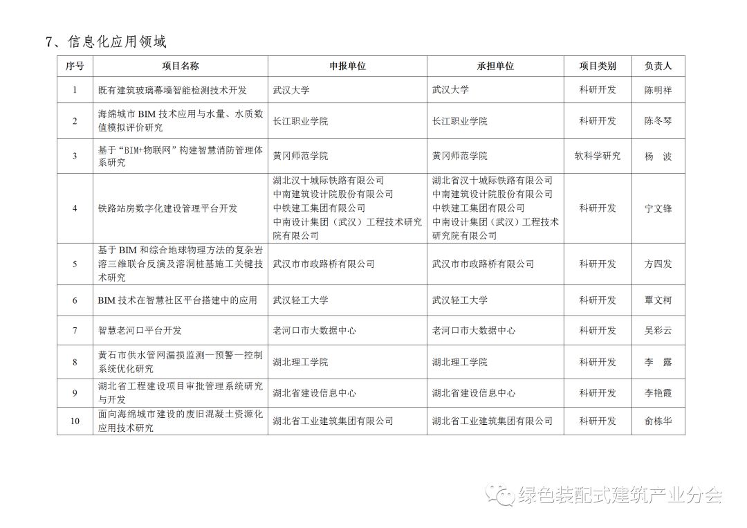
1.2019年度湖北省建设科技计划项目
2.2019年度湖北省建筑节能示范工程
湖北省住房和城乡建设厅
2019年12月4日
【装配式内隔墙板机械化安装!致电17303955366考察】
1
绿色装配式建筑产业分会(GABiA)是中国建筑节能协会(国务院同意、民政部批准、住建部主管)的分支机构;开展建筑领域的团体标准、认证标识、技术评估推广、国际合作、会展培训等服务;立足服务于政府、行业、市场、企业、从业者,大力推动建筑产业绿色可持续发展。
政府服务方面:(前期)国土空间规划、土地整治、生态修复、土地增减挂钩、占补平衡、EPC工程项目总承包、产业金融资金链平台搭建;(中期)固废资源综合利用、循环经济产业园规划设计、装配式建筑产业链集群示范园规划设计、绿色城乡高质量发展规划设计产业打造;(后期)实现绿色城乡产业链项目落地运营。
企业售前规划:产品技术专项图集、部级科技成果评估证书、部级科技成果推广项目、绿色建材星级评价、绿色建筑星级评价、产品高品质认证、标准制定、目录推广。
公众号关注
在线咨询
咨询电话|010-58931489
微信ID号|China_greenstar
Http://www.chinagreenbuilding.cn
E-mail:greenstar2008@163.com
联系地址|北京丰台广安路9号院国投财富广场4号楼610
往期回顾
●住建部批复:青海☜、江西☜、河南☜、浙江☜、四川☜、山东☜、湖南☜钢结构装配式住宅建设试点