关于浙江省工程建设标准《装配式建筑结构构件编码标准》(报批稿)的公示
【装配式内隔墙板机械化安装!致电17303955366考察】
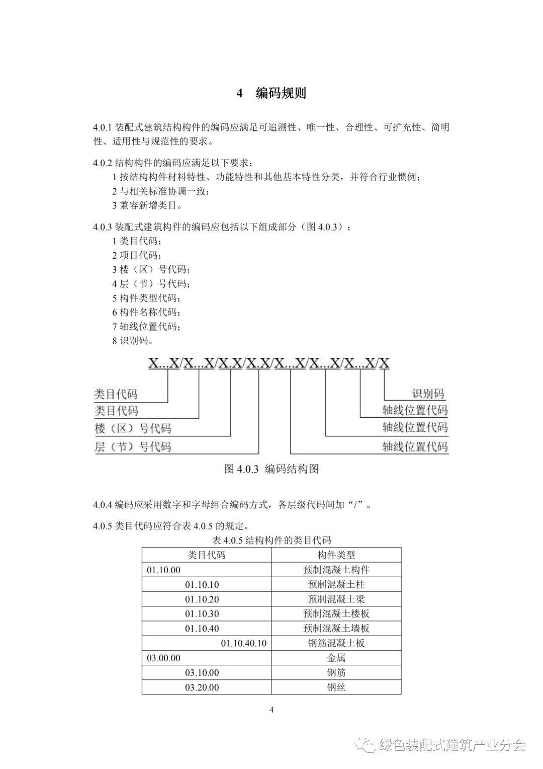
1
绿色装配式建筑产业分会(GABiA)是中国建筑节能协会(国务院同意、民政部批准、住建部主管)的分支机构;开展建筑领域的团体标准、认证标识、技术评估推广、国际合作、会展培训等服务;立足服务于政府、行业、市场、企业、从业者,大力推动建筑产业绿色可持续发展。
政府服务方面:(前期)国土空间规划、土地整治、生态修复、土地增减挂钩、占补平衡、EPC工程项目总承包、产业金融资金链平台搭建;(中期)固废资源综合利用、循环经济产业园规划设计、装配式建筑产业链集群示范园规划设计、绿色城乡高质量发展规划设计产业打造;(后期)实现绿色城乡产业链项目落地运营。
企业售前规划:产品技术专项图集、部级科技成果评估证书、部级科技成果推广项目、绿色建材星级评价、绿色建筑星级评价、产品高品质认证、标准制定、目录推广。
公众号关注
在线咨询
咨询电话|010-58931489
微信ID号|China_greenstar
Http://www.chinagreenbuilding.cn
E-mail:greenstar2008@163.com
联系地址|北京丰台广安路9号院国投财富广场4号楼610
往期回顾
●住建部批复:青海☜、江西☜、河南☜、浙江☜、四川☜、山东☜、湖南☜钢结构装配式住宅建设试点
●2019重点项目186个 ☜ 6000亩装配式建筑产业园 ☜
关于加快推进绿色产品认证工作的意见(浙市监评〔2019〕25号)
浙江省人民政府办公厅 出台《关于推进浙江建筑业开放发展的若干意见》
湖州市住房和城乡建设局关于进一步加强住宅全装修管理工作的通知
市场监管总局办公厅 住房和城乡建设部办公厅 工业和信息化部办公厅 关于印发绿色建材产品认证实施方案的通知
住房和城乡建设部办公厅关于同意浙江省开展钢结构装配式住宅建设试点的批复