Weixin ID China_greenstar
About Feature 绿色装配式建筑产业分会是中国建筑节能协会(住建部主管)的直属二级机构。分会本着:组织制定有关标准,完善产品结构体系;推动产业创新,加快成果转化;向政府提供导向建议,参与政策研究编制;立足装配式,推动产业绿色低碳新发展。
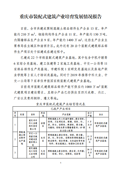
全文发布
来源:重庆市建筑产业现代化
一目了然好门窗
品建100代言样片
1
分会成员证书
加入分会获双份证书总会成员证书
Scan to Follow