全文发布
各有关单位:
湖南省住房和城乡建设厅
2020年6月18日
湖南省装配式混凝土建筑施工图设计文件审查要点
湖南省住房和城乡建设厅
2020 年 6 月
前 言
为指导和规范装配式混凝土建筑施工图设计文件的审查工作,受湖南省住房和 城乡建设厅委托,编制单位经过广泛的调查研究,认真总结了装配式混凝土建筑工 程施工图设计文件审查实践经验,深入研究了《装配式混凝土建筑技术标准》GB/T 51231-2016、《装配式混凝土结构技术规程》JGJ 1-2014、《湖南省绿色装配式建筑评 价标准》DBJ 43/T332-2018 的制定原则和内容,在广泛征求湖南省住房和城乡建设 主管部门及从事装配式混凝土建筑工程建设的有关专家意见的基础上,编制了《湖南省装配式混凝土建筑施工图设计文件审查要点》(以下简称“本要点”)。
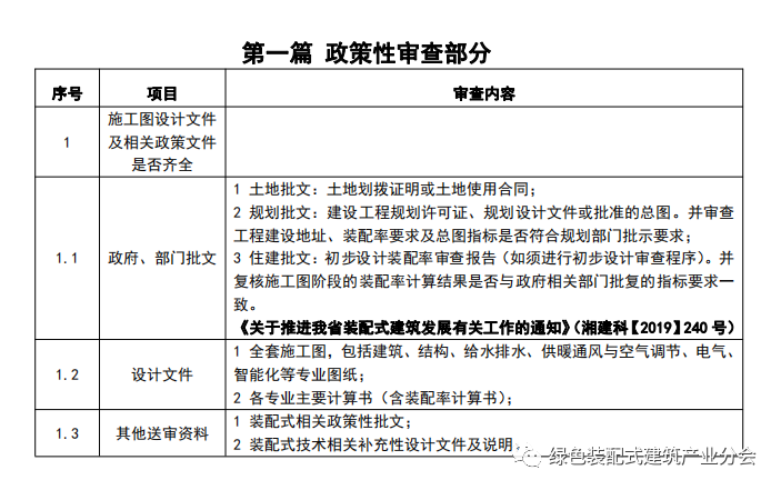
本要点由两篇章组成,第一篇为政策性审查部分,主要审查装配式相关政策文 件是否符合要求;第二篇为技术审查部分,共分为四个章节,主要内容有:1、总则;2、装配率审查要点;3、建筑专业施工图设计审查要点;4、结构专业施工图设计审查要点。
本要点是开展湖南省行政区域内新建、改建、扩建的装配式混凝土建筑施工图 设计文件审查工作的依据。
本要点由湖南省住房和城乡建设厅批准并负责管理,由主编单位湖南省建筑设 计院有限公司负责本要点具体技术内容的解释。在本要点执行过程中如发现需修改和补充之处,请及时向湖南省住房和城乡建设厅进行反馈,以供今后修订时参考。
本要点主编单位:湖南省建筑设计院有限公司
本要点参编单位:
本要点主要编写人员:
本要点主要审查人员:
目 录
第二篇 技术审查部分
1、总 则
1.0.1 为指导和规范装配式混凝土建筑施工图设计文件的审查工作,统一审查内容和审查要求,根据相关法规(本要点所称法规系法律、法规、部门规章和政府主管部门的规范性文件的总称)和《装配式混凝土建筑技术标准》GB/T 51231-2016、《装配式混凝土结构技术规程》JGJ1-2014、《湖南省绿色装配式建筑评价标准》DBJ 43/T332-2018,编制本要点。
1.0.2 装配式混凝土建筑工程设计文件,除应符合本要点的要求外,尚应符合现行国家、行业、地方标准及《湖南省住房和城乡建设厅关于加强装配式建筑工程设计、生产、施工全过程管控的通知》(湘建科〔2018〕145 号)、《关于推进我省装配式建筑发展有关工作的通知》(湘建科〔2019〕240 号)等文件的要求。
1.0.3 本要点适用于湖南省范围内的装配式混凝土建筑工程设计文件的技术审查。
1.0.4 当房屋高度、规则性、结构类型、装配方案和预制构件连接类型等超出《装配式混凝土建筑技术标准》GB/T 51231-2016 和《装配式混凝土结构技术规程》JGJ1-2014 的规定时,应进行专门研究和论证。
1.0.5 本要点列入了《装配式混凝土建筑技术标准》GB/T 51231-2016 和《装配式混凝 土结构技术规程》JGJ1-2014 中的强制性条文。其它工程建设标准中的强制性条文从略。
本要点所列审查内容是保证工程设计质量的基本要求,并不是工程设计的全部内容。设计单位和设计人员应全面执行工程建筑标准和法规的有关规定。
1.0.6 报审的文件中应包含对装配式项目的建设规模、装配率等指标的批准文件;报审的装配式混凝土建筑工程设计文件中应包含装配式建设规模、装配率等计算书。审查机构对设计文件中的相关指标是否符合相关规定要求进行审查。
1.0.7 装配式混凝土结构建筑工程结构专业设计图纸包括结构施工图和预制构件制作 详图。本要点内容仅涉及装配式混凝土结构施工图设计文件审查。结构施工图除应满足计算和构造要求外,其设计内容和深度还应满足预制构件制作详图编制和安装 施工的要求。当提交审查的施工图为结构施工图和预制构件制作详图合一时,可根 据本要点对属于结构施工图的内容进行技术审查。
1.0.8 除按中华人民共和国建设部令第 81 号《实施工程建设强制性标准监督规定》第五条规定完成审定(或备案)的情况外,设计单位和设计人员对审查中发现的不符合工程建设标准强制性条文或违反法规的问题,必须进行修改,否则不能通过。 对于审查中发现的其他问题,如设计中未严格执行本要点的规定,应有充分依据。 审查时应根据相关标准的“用词说明”予以区别对待。
1.0.9 当采用鉴定合格的适用于装配式混凝土建筑的计算程序进行结构分析时,可不对本要点中与计算有关的条文进行审查,否则应进行此部分审查。
1.0.10 本要点发布后,如有新版相关法规和工程建设标准实施,应以新版法规和工 程建设标准为准。
一目了然好门窗
品建100代言样片
1
加入分会获双份证书总会成员证书