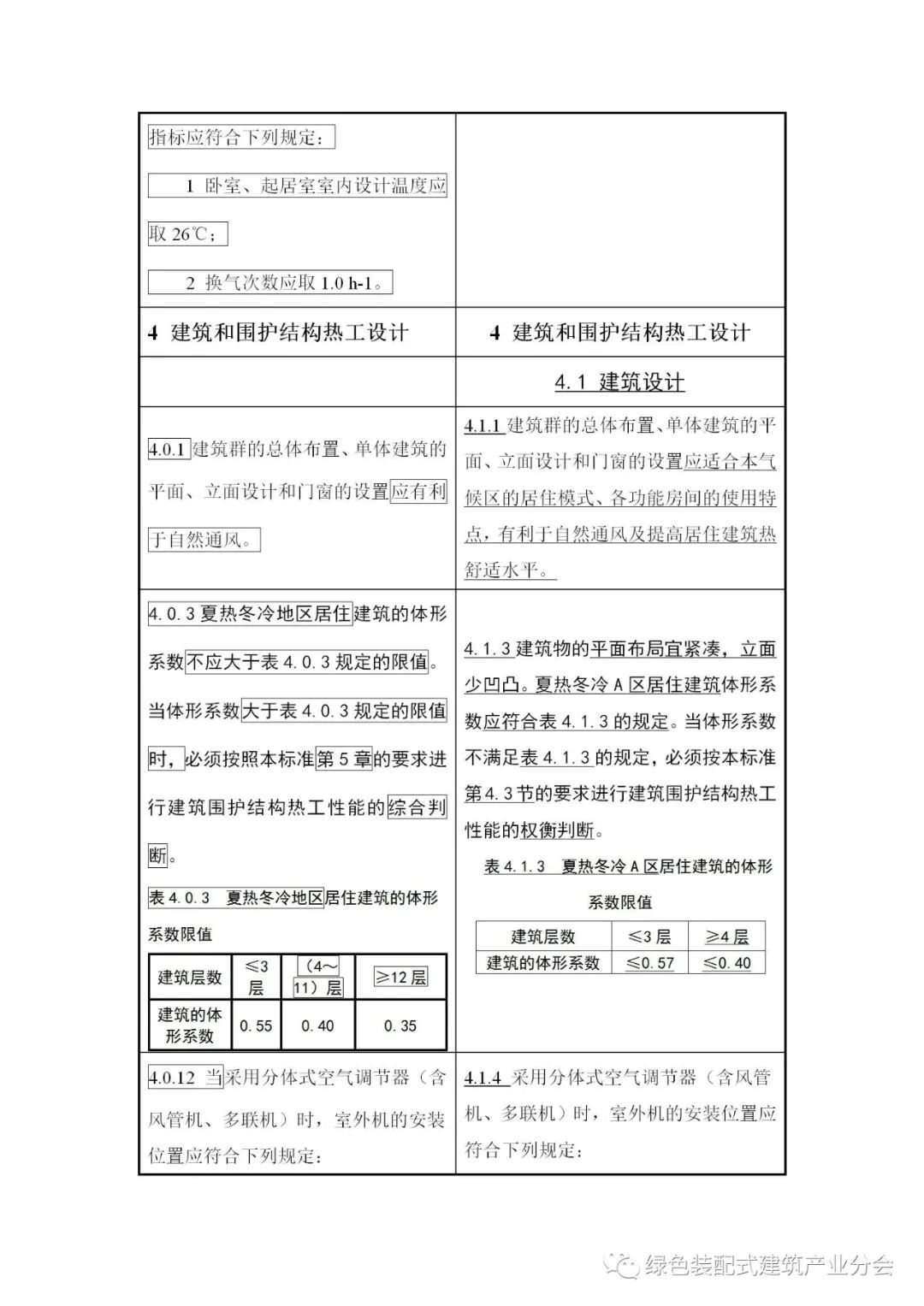
全文发布可下载
根据《住房和城乡建设部关于印发<2019年工程建设规范和标准编制及相关工作计划>的通知》(建标函〔2019〕8号),我部组织中国建筑科学研究院有限公司等单位起草了行业标准《夏热冬冷地区居住建筑节能设计标准(局部修订条文征求意见稿)》(见附件)。现向社会公开征求意见。有关单位和公众可通过以下途径和方式提出反馈意见:
1.电子邮箱:chenxi@chinaibee.com。
2.通信地址:北京市朝阳区北三环东路30号;邮编:100013。
意见反馈截止时间为2020年9月16日。
附件:夏热冬冷地区居住建筑节能设计标准(局部修订条文征求意见稿)
中华人民共和国住房和城乡建设部办公厅
2020年8月19日
| 修订说明 |
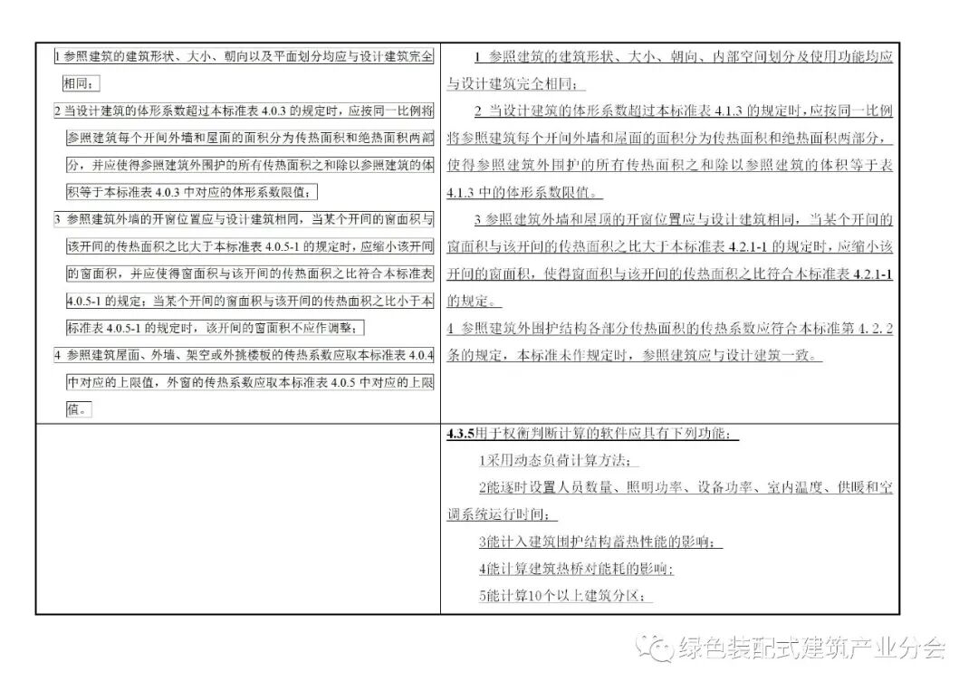
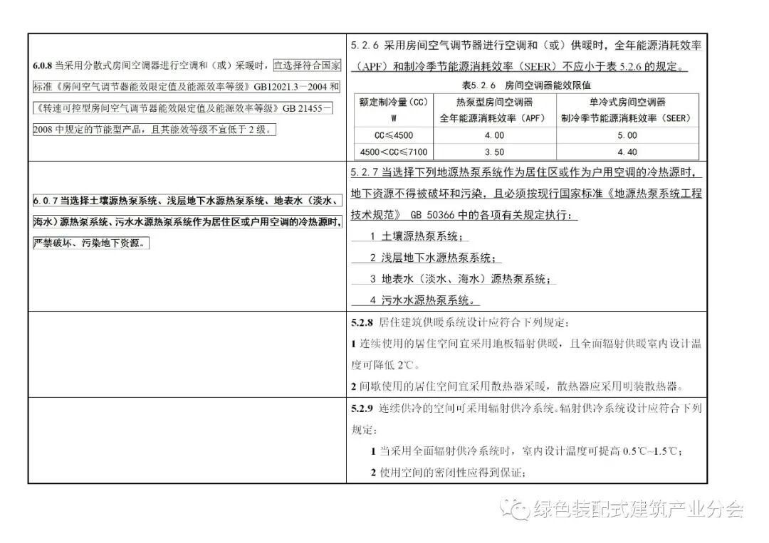
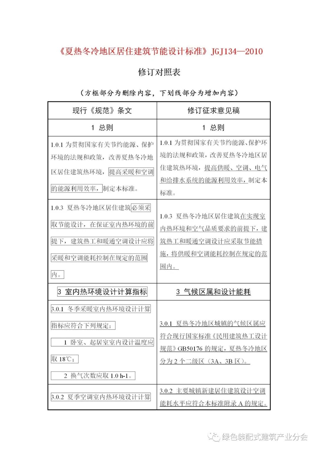
本次局部修订是根据住房和城乡建设部《关于印发〈2019年工程建设标准规范制订、修订计划〉的通知》(建标函[2019]8号)的要求,由中国建筑科学研究院有限公司会同有关单位对《夏热冬冷地区居住建筑节能设计标准》JGJ134-2010进行局部修订。
本次修订的主要内容是:(修订的主要内容简介,要求语言简练、表达清晰,突出重点)。
本规范中下划线表示修改的内容;用黑体字表示的条文为强制性条文,必须严格执行。
本规范由住房和城乡建设部负责管理和对强制性条文的解释,由中国建筑科学研究院有限公司负责具体技术内容的解释。执行过程中如有意见或建议,请寄送至中国建筑科学研究院有限公司(地址:北京市朝阳区北三环东路30号,邮政编码:100013)。
夏热冬冷地区居住建筑节能设计标准 局部修订条文征求意见稿 全文如下 |
阅读原文或链接下载全文,提取码:mi16
|
1