收录于话题
#于无声
2个内容
不管你信不信,反正我是信了
于无声|文
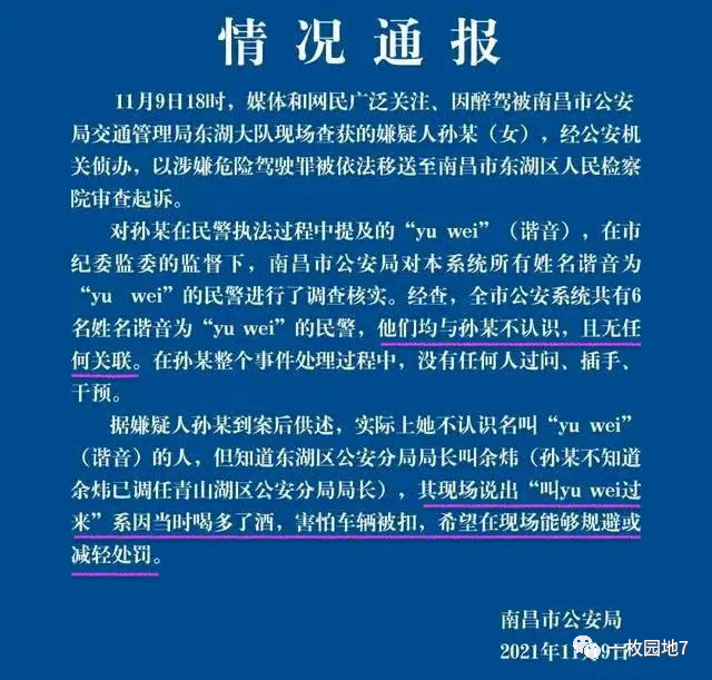
坐标南昌,时间11月6日。交警夜查酒驾,当地电视台跟踪直播。镜头里来了一辆玛萨拉蒂,看起来像喝醉了酒的女司机拒绝配合酒精测试,17分钟吹了66次都没成功,整个过程中却多次异常镇静地对执法交警说:“叫鱼尾yu wei过来”,口气平和亲切,像呼唤亲人一般……于是乎,豪车,美女,夜间酒驾,精彩对话,现场直播,让这个原本平常得不能再平常的交警例行公务在全网迅速发酵,引得全国网民都在关注。我们从视频中可以看到玛萨拉蒂女子的淡定和从容,毫不见外地说出让鱼尾yu wei过来。难怪人们都在猜测,此女子的朋友圈中应该确实有这个人,两人很可能关系非常密切,而且此女子100%确定那个叫鱼尾的人能帮她脱离险境。不然,她怎么会在执勤交警再三的善意提醒甚至棒喝下,还不断念叨着鱼尾这个名字呢?我们也在直播中清楚看到,执勤交警一直在循循善诱,苦口婆心的劝导女司机不要连累他人 :执勤交警的敏感和机智,应对突发状况的能力,也让广大网民刮目相看。不得不佩服万能的网民,寻根问底的能力真强,很快扒出了这名涉嫌醉驾的女司机的身份,此女是江西银行南昌高新区支行的行长助理,名叫孙华。还有爆料说,孙华毕业于某航空学院音乐系,在江西银行是从事公关业务的。2020年开始挂职南昌高新区支行行长助理。孙华今年35岁,原籍山东,未婚,一个人在南昌奔走打拼。从她的生活照看,身材窈窕,肤白貌美。细心的网友还发现,当晚孙华所穿的衣服是欧美非常小众且高端的品牌:压力山大·王。这个品牌的服装动辄价值上万。也就是说,无论是座驾还是着装都证明了孙华非一般女子,有理由相信她口中的鱼尾当然也应该是非寻常之人。眼看事情网络发酵了,闹大了,当地主管公安机关积极应对舆情,郑重其事,3天后,出台了此次事件的调查通报。通报结论为:对孙某在民警执法过程中提及的“yuwei”(谐音),在南昌市纪监委监督下,南昌市公安局对本系统所有姓名谐音为“yuwei”的民警进行了调查核实。经查,全市公安系统共有6名姓名谐音为“yuwei”的民警,他们均与孙某不认识,且无任何关联。在孙某整个事件处理过程中,没有任何人过问、插手、干预。据嫌疑人孙某到案后供述,实际上她并不认识名叫“yuwei'(谐音)的人,但知道东湖区公安分局局长叫余炜(孙某不知道余炜已调任青山湖区公安分局局长),其现场说出“叫yu wei过来”系因当时喝多了酒,害怕车辆被扣,希望在现场能够规避或减轻处罚。以上通报一经发布,我谨代表我本人表示坚决相信。我不仅坚决相信,我还要由衷地为此次事件中牵涉的各方大大的点赞!首先要表扬的是执勤交警。他临危不乱,处变不惊,轻易的把豪车女可能要捅出来的天大篓子消解于无形。我觉得吧,这要是搁在战争年代,执勤交警绝对可以安排到隐蔽战线做一个负责人。这次事件后,建议主管单位要重点培养这个交警,有党性,守纪律,既没有暴露鱼尾,也保护了鱼头。事实上中纪委也在评论中对执勤警察的行为表示了肯定。中纪委网站在评论《找谁说情就是坑谁》中指出,“孙某多次对执勤交警说‘叫某某过来’,并试图拨打电话联系,‘遇上事找关系就能摆平’的心态暴露无遗”,“执勤交警对孙某的劝阻和忠告,也是对那些心存侥幸、信‘有关系就能摆平一切’的人的忠告和警醒。”其次我们要表扬现场电视台记者。遇到突发情况没有找机器故障,信号不好等等各种原因而掐断直播,从而让全国人民看清了当晚发生的一切,这种直播执法的形式非常好,建议相关单位都要学习。接着要点赞的是玛萨拉蒂女。谁都无法否认,当一个人遇到危急或落难时,首先想到的肯定是至亲好友的帮助。“我爸是李刚”和“叫鱼尾过来”有异曲同工之妙。豪车女不理会现场警察的再三提醒和阻止,义无反顾的多次重复,叫鱼尾过来,充分说明鱼尾在她心目中的地位:这就是一个可以依靠的人。我想,此次事件中没有出现的鱼尾先生,心中一定窃喜自己没有交错朋友或者没有喜欢错人,豪车女在醉酒状态下,情急之中脱口而出的竟是他的名字,这是何等的一往情深啊。对于豪车女来讲,口口声声让鱼尾过来,何尝不是一种爱的表白呢?尽管豪车女是在违法的情况下想到了鱼尾来解救自己,这种行为当然不值得提倡,但豪车女的痴情和执着,起码让我觉得在这个人情淡薄的时代,人间还有真情在。难道不是吗?最后要重点表扬的是南昌市公安局。在豪车女根本没有说明鱼尾是何方神圣是哪个单位的情况下,能听从民意,主动自查,而且一查到底,查到了水落石出:本系统共有6名谐音为鱼尾的人,但这6名鱼尾都不认识豪车女,没有任何人插手当晚交警执法事件。南昌市公安局的这种自觉自动自查,首先充分说明了公安机关是经得起考验的,是不怕查的。其次,也为6名叫鱼尾的公安干警洗清了嫌疑,从而树立了他们的高大形象,更是向广大人民群众证明了不是每个叫鱼尾的都经不起引诱,起码在南昌市公安局的这6个鱼尾都是风清气正,值得信赖。当然,我也知道,南昌市公安局的通报发布后,还是有很多人对通报内容持怀疑态度。这也难怪,一个网民一张嘴,七嘴八舌很正常:有人说,鱼尾此人一定帮她摆平过事情,不然一查到就喊鱼尾,喊得那么自然和丝滑!像德芙———牛奶般的丝滑!有人说,这女的傻啊,该捂着点儿脸,先配合下,该开罚单开罚单,完事儿再联系 鱼尾不迟。这事儿不用到天亮连夜就摆平了。哎,对互联网的力量一无所知,瞎几把嘚瑟。活该。有人说,南昌市公安局,你就不要忽悠我们南昌人民了吧。真是欲盖弥彰…不过既要吃好饭,又得端好碗,都不容易啊。大家理性克制围观吧。有人说,一个能开得起玛莎拉蒂的人,在喝醉酒之后,是不会缺钱叫代驾的,一个开得起百万豪车的人,喝醉酒后不叫代驾,而是直接开车上路,完全不怕被查,这说明了什么?有人说,哈哈,还查了6个人,我真是服了。是你傻呢,还是故意侮辱全国人民的智商呢?找她手机通讯录里面那个yuwei不就是了吗?这样的调查结果,是不是很丢人?有人说,好吧,你愚民,民也会愚你。你们知道大家都知道,大家也知道你们都知道,大家都和谐相处,构建和谐社会。哈哈哈。有人说,建议以后还是不要现场直播了,给领导找多大麻烦。后期剪辑一下规避风险多好,或者找几个演员背一下台词不香吗?至于那份通报,我信了你们随意。看到广大网民对通报的不相信,一直以来以报道复杂中国的胡总编又出来做群众思想工作了。一些网友不相信公安局的通报,这是互联网与官方信息“较劲”的常态化反应。孙某为何要在现场说“叫yu wei过来”,的确有很大想象空间,一些网友不服通报,刹不住想象力,有其互联网广场的逻辑。老胡还说,南昌市公安局不是某个小县的公安局,它这么正式的通报我们不信,那我们还能信什么?老胡很了解体制,出了如此轰动的舆论事件,纪委监委都介入了,有谁敢搞虚假信息,敢保护孙某嘴中蹦出的那个“yu wei”?这不是拿自己的前途当儿戏耍吗?而且岂止前途,一旦露馅是要坐牢的,为了那个“yu wei”自己去坐牢,换你你会干吗?虽然我觉得老胡已经很用力叼盘了,但广大网友还是不买账。特别是老胡说南昌市公安局不是一个小局,值得相信时,有网友就问:那公安部更大吧,那傅政华的事怎么说?还有人提醒老胡,这件事你就不要来搅合了,这事不是一般的复杂,这个盘不好叼的。要依我看吧,这事不由得广大网民不相信。为啥?人家通报里说得很清楚了,6个鱼尾都跟豪车女不认识,而且更重要的是豪车女也承认了不认识什么鱼尾鱼头的,她只是听说过有一个叫鱼尾的是公安局领导。听说嘛,太正常了,如果一个城市替市民看家护院的领导的名字大家都没有听说,这就太离谱了,对吗?第一,南昌市公安局的通报事实证据确凿,结论没有问题。第二,如果大家还是不信,就会打击南昌市公安局乃至全国很多公安局直播执法过程的积极性,好不容易形成的一点公开公正透明又要打折扣了。第三,如果大家还是执意不信,那就可能涉及到造谣传谣了,这样的后果大家不会不知道吧? 总之,反正,不管怎样,无论如何,让我把话说得再绝一点吧:哪怕拟定这个通报的南昌市公安局的同志自己不相信,我也是信了。
【作者简介】于无声,一个喜欢文学的小企业主,一个永远有梦的老男人。一枚园地耕耘者。
点这里留言~
投稿邮箱:yimeiyuandi@163.com
微信号:anranyodai(请注明“投稿”)《一枚园地文集电子版》对接微信:657767929呼斯楞豫锟:爱人说
我住长江头:在重庆,与思想同频的后浪相遇
风铃:唐云和他的“唐摄廊”
民声VI(2)一砚翁:高处的灵魂引领我们看清生活底蕴
民声VI(1)山西官员吕日周的改革
说事儿(131)南宫踏舞:做一道菜,想一个人
说事儿(130)我的恋树情结
Long-press QR code to transfer me a reward
一句真话 一缕阳光
As required by Apple's new policy, the Reward feature has been disabled on Weixin for iOS. You can still reward an Official Account by transferring money via QR code.
Send to Author