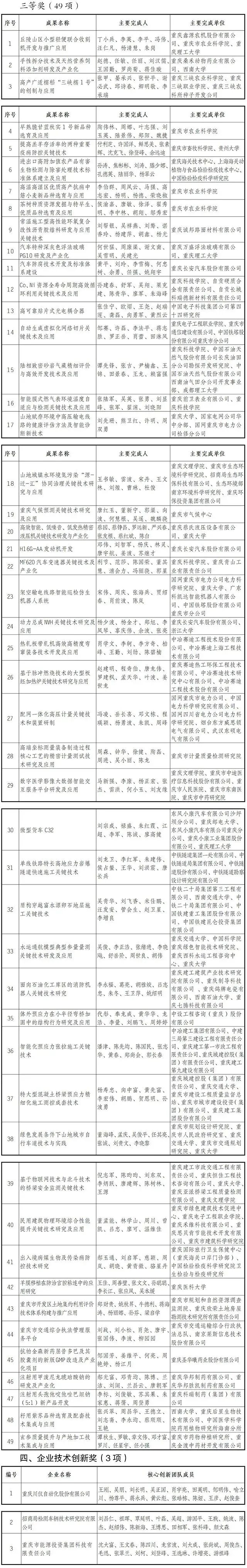
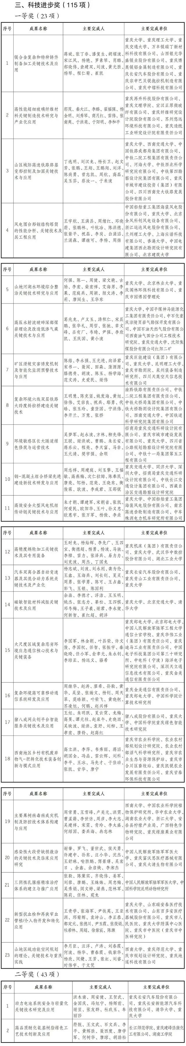
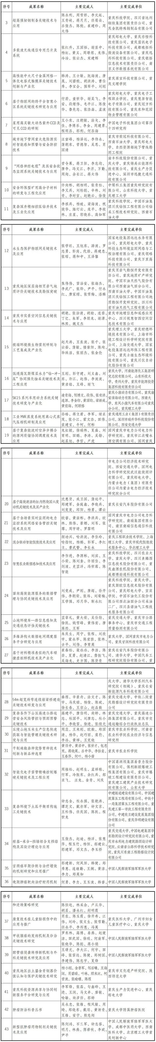
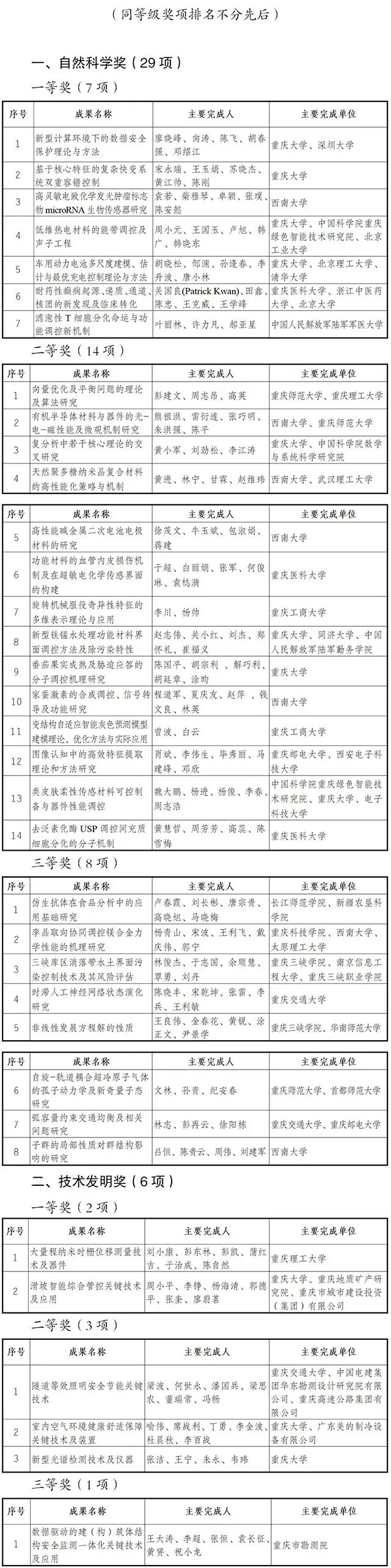
11月19日,重庆市科学技术奖励大会召开,2020年度重庆市科学技术奖揭晓。其中,150项成果获奖,包括自然科学奖29项,技术发明奖6项,科技进步奖115项;一等奖32项、二等奖60项、三等奖58项。3家企业获得企业技术创新奖。
版权声明
资料推荐
关注科奖中心,回复关键词,查阅\下载资源:
回复“001”下载奖励申报书公示资料
回复“002”下载人才答辩PPT模板
回复“003”下载国基金申请资料包
回复“004”下载1300套精品PPT模板
回复“005”查看国奖历年受理\初评\获奖资料
回复“006”查看国家奖历年评委名单
回复“2020影响因子”下载最新影响因子表格
回复“高质量期刊”下载高质量科技期刊目录