Weixin ID kjzxnetcn
About Feature 奖励、人才、国基金、科教等最新资讯!举办奖励培训交流会!为科研人员提供申报答辩咨询、答辩PPT设计、多媒体动画制作等服务!
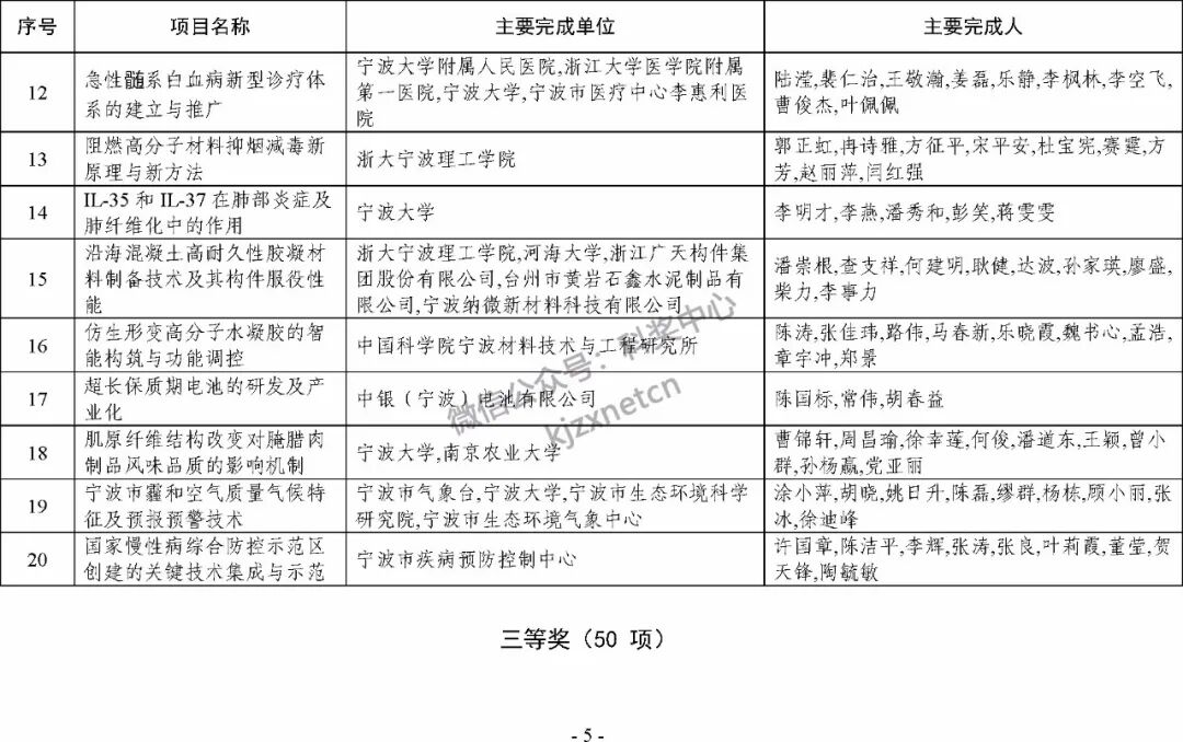
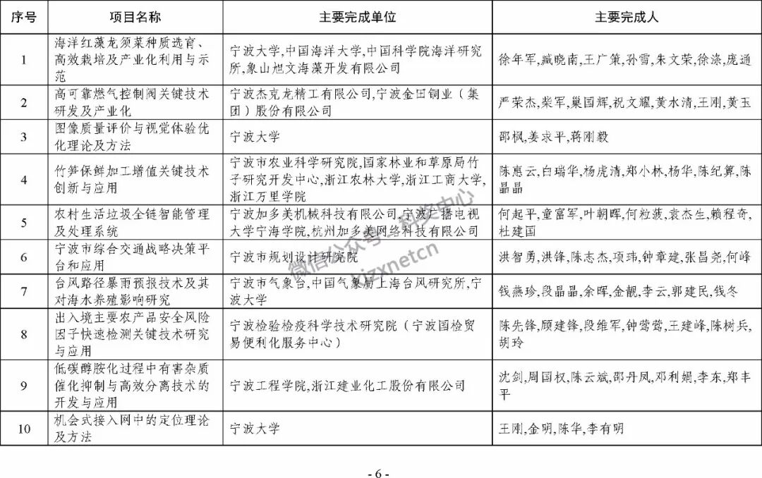
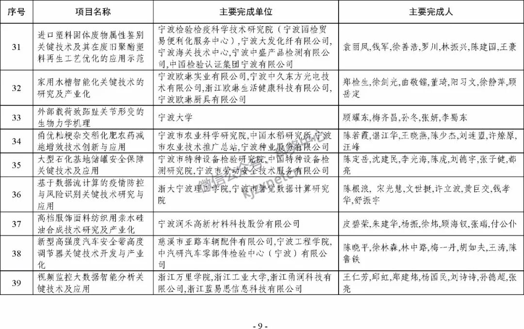
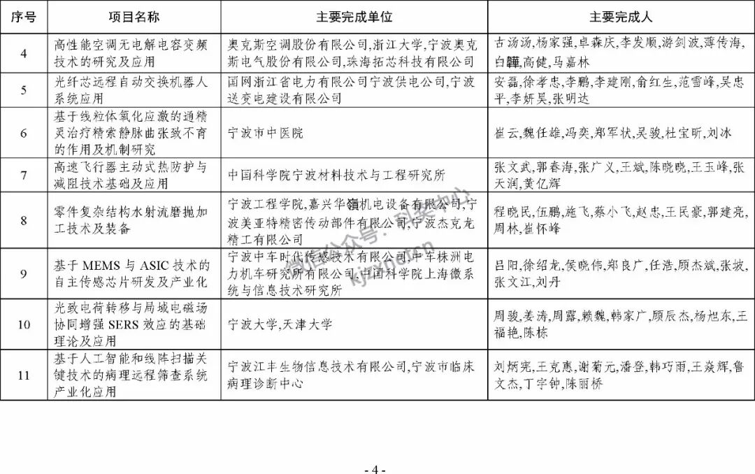
2021年度宁波市科学技术奖经宁波市科学技术奖励委员会评审,评选出宁波市科技创新特别奖拟奖人员(团队)3个、青年科技创新奖拟奖人员9名、科学技术进步奖80项(一等奖10项、二等奖20项、三等奖50项)。根据《宁波市科学技术奖励办法(修订)》规定,现予公示。公示时间7天,自1月18日至1月24日。
版权声明
资源推荐
中国科协发布:高质量科技期刊目录下载
国自然2021指南PDF版本下载
科技奖励资料集合(评委、获奖项目、申报书等)
精品素材:10套优青、杰青PPT模板
重点研发答辩精品PPT模板收费下载
最新影响因子表格下载
精品人才竞聘答辩PPT模板收费下载
Scan to Follow