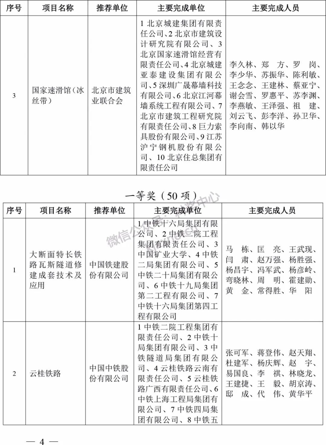
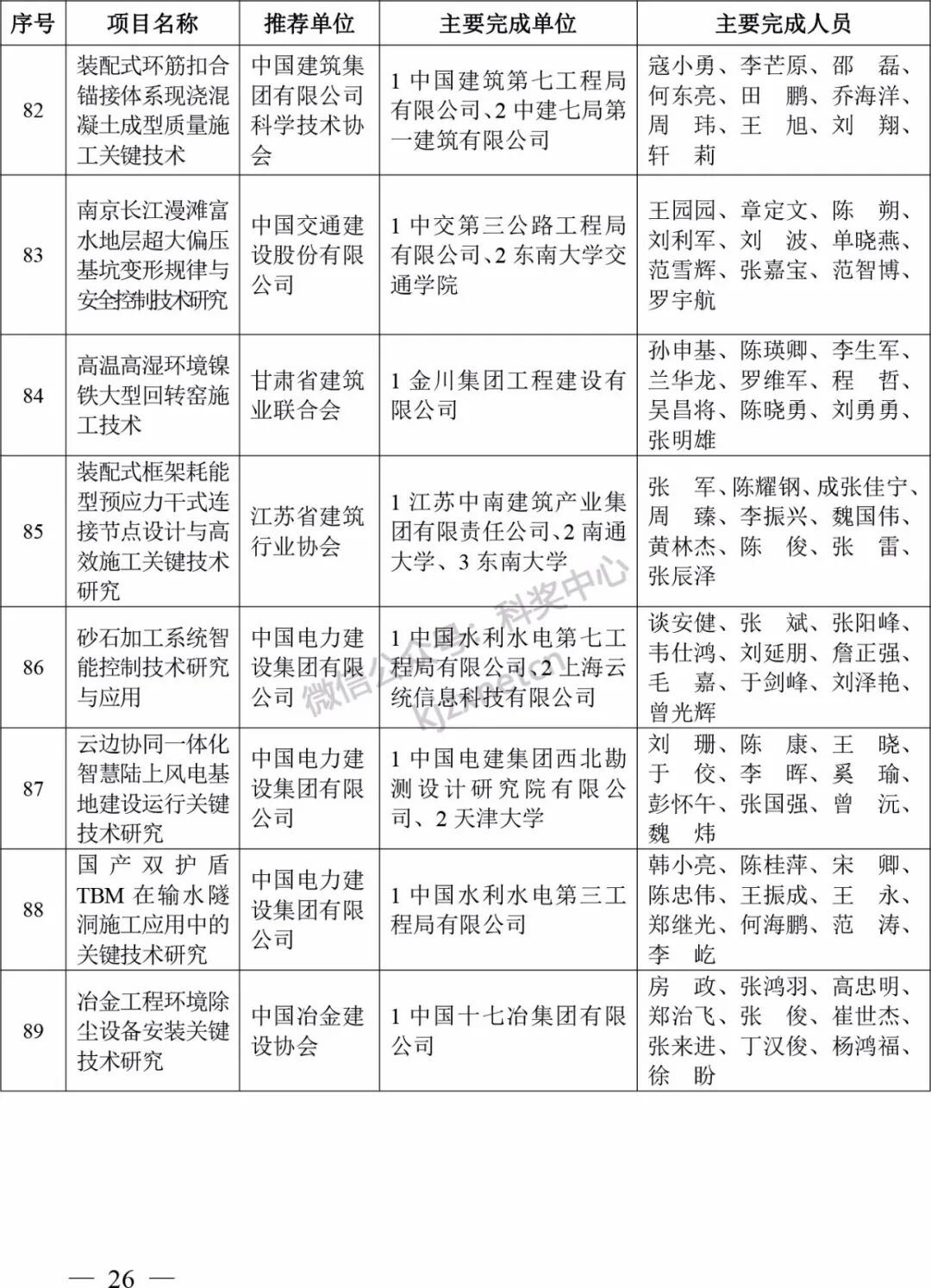
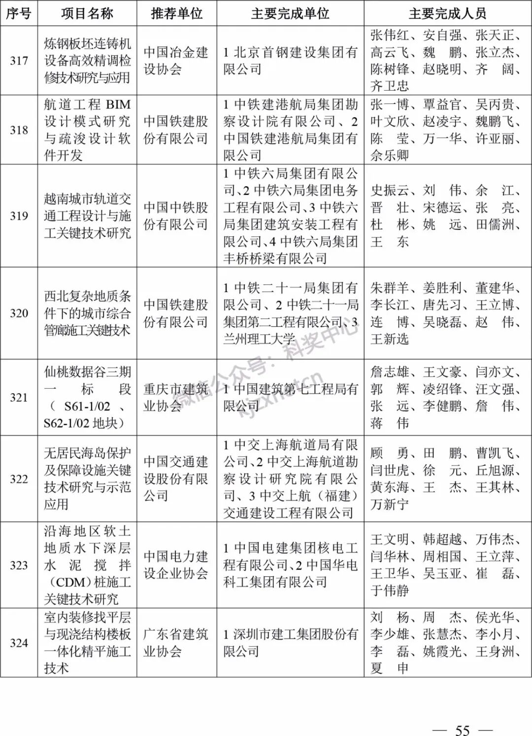
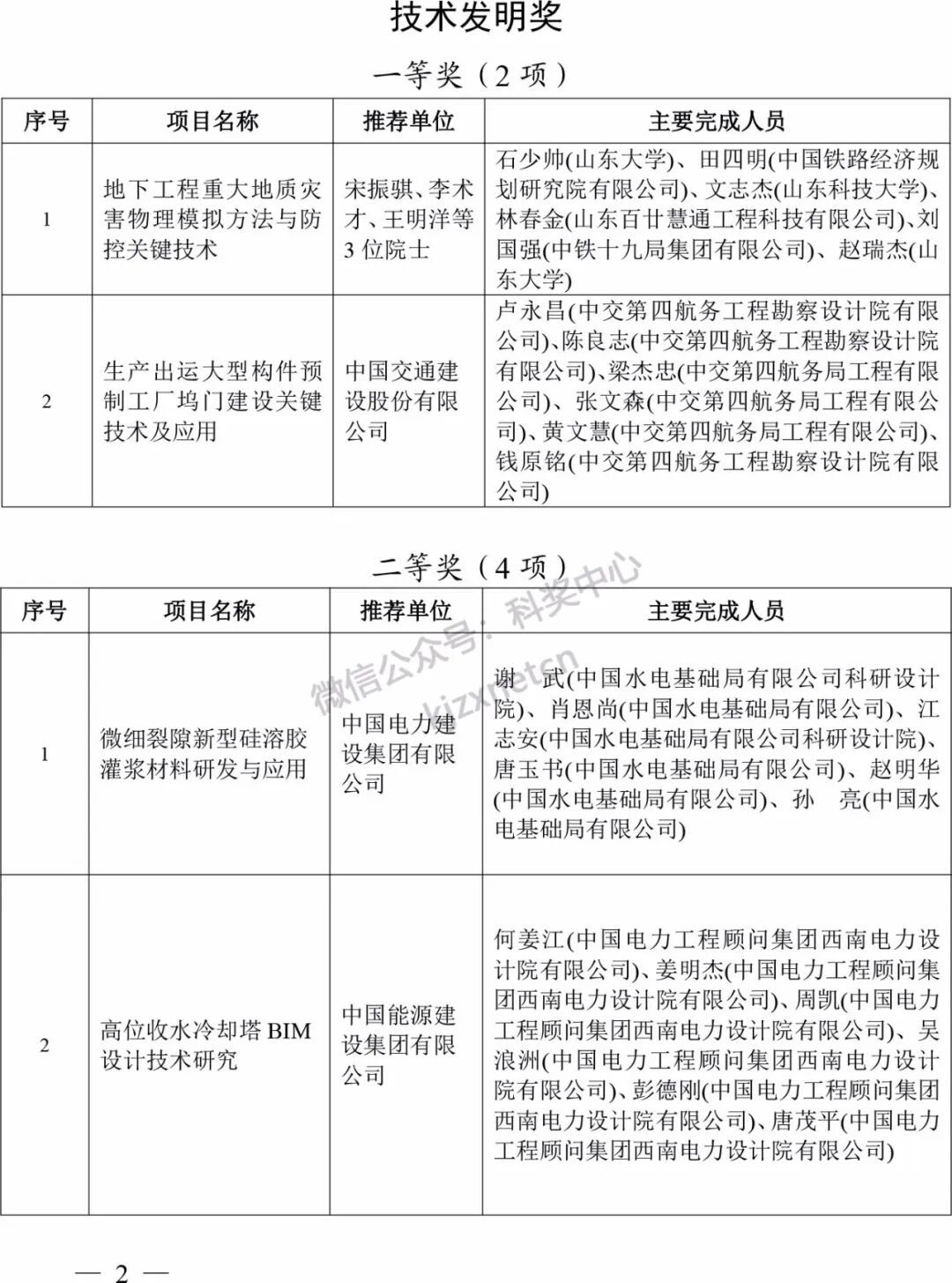
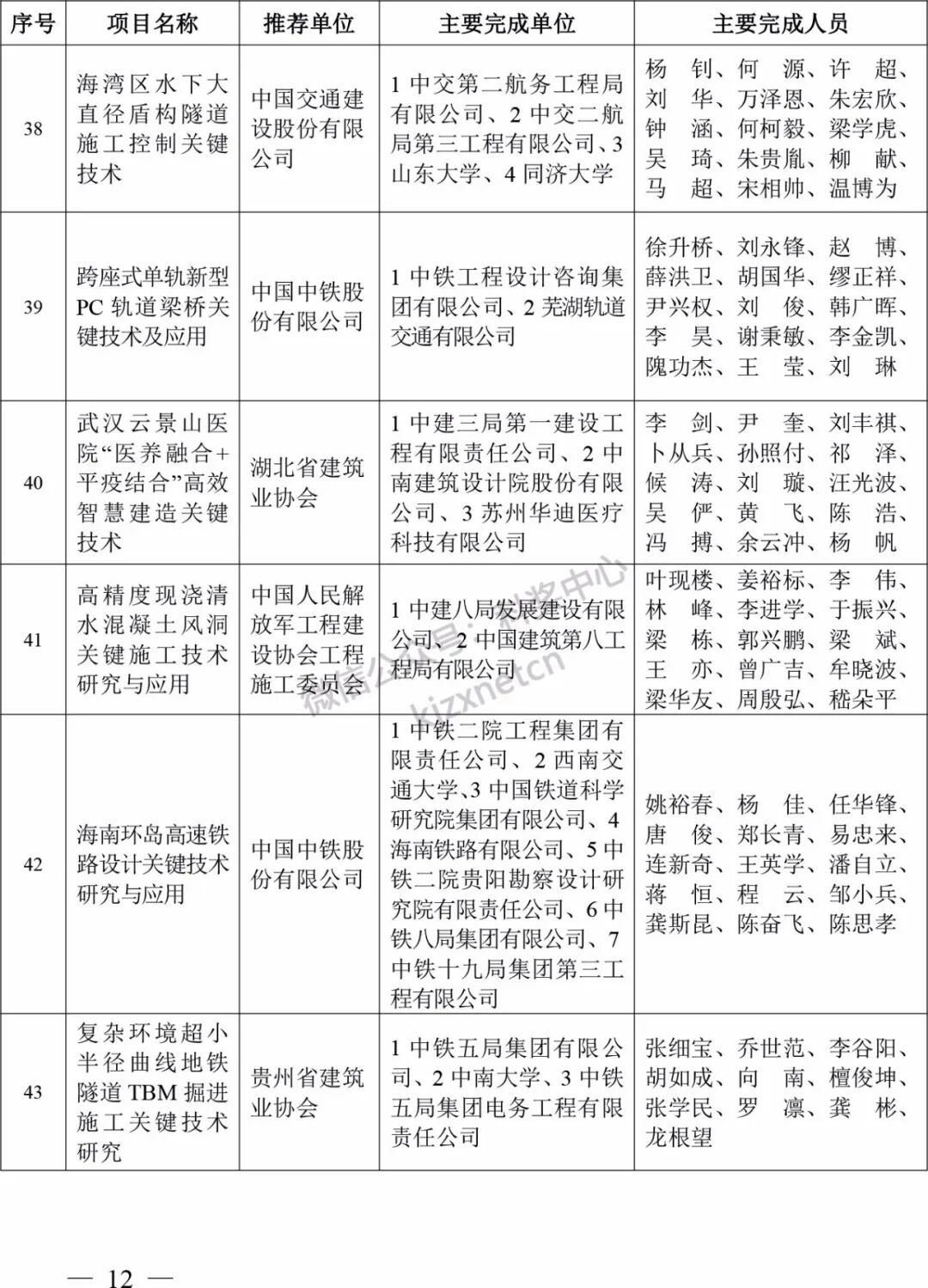
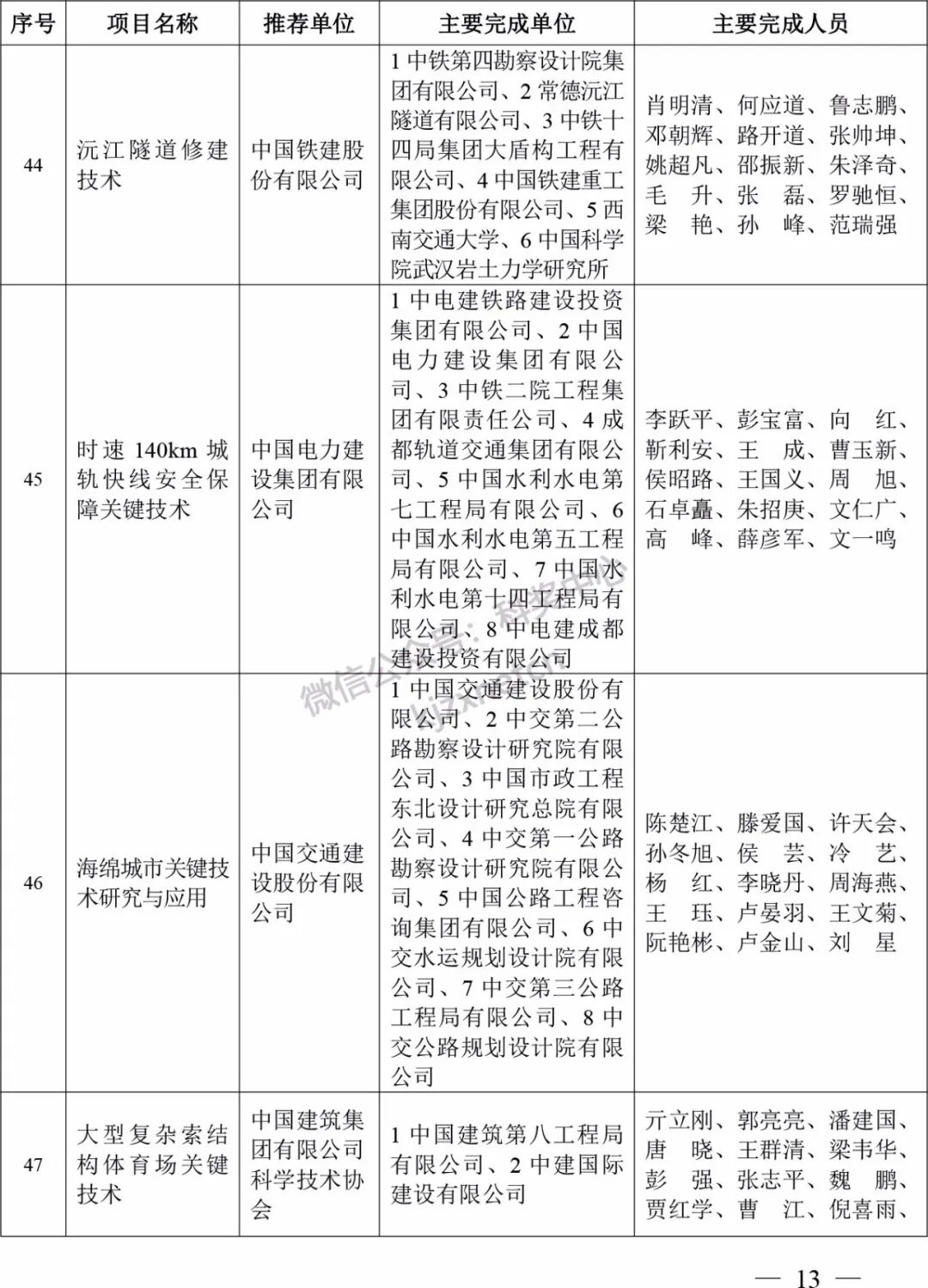
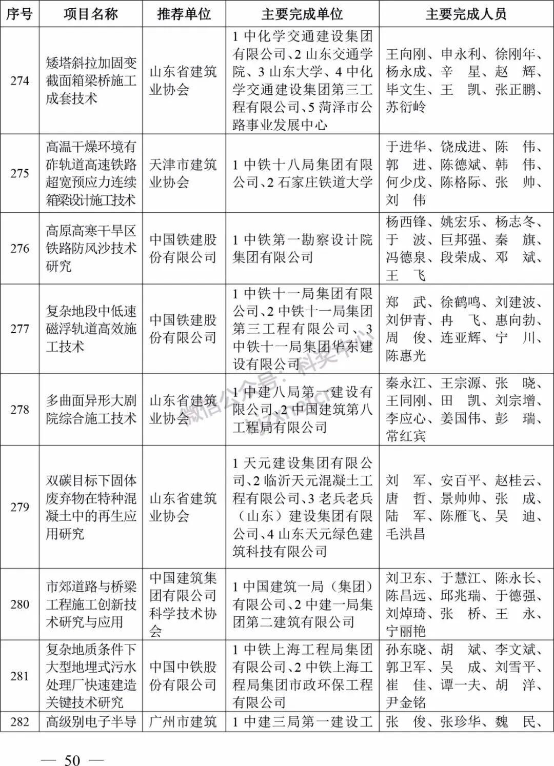
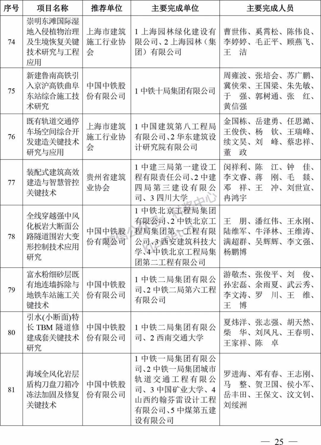
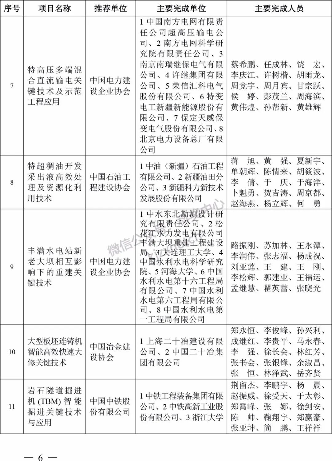
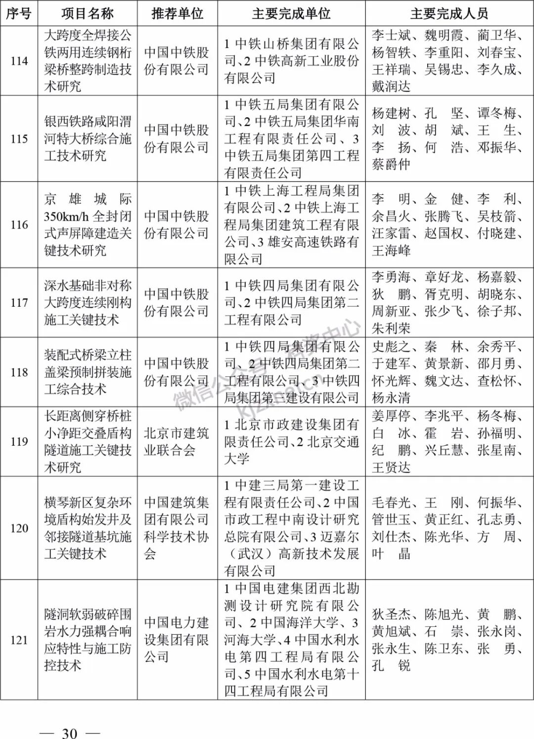
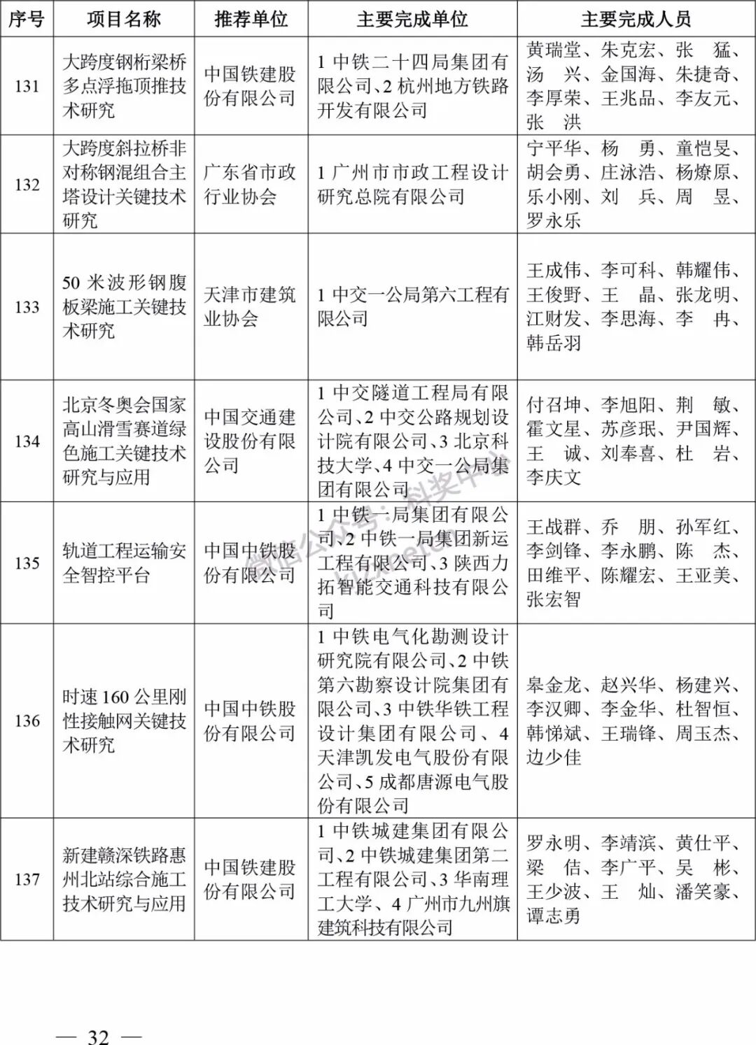
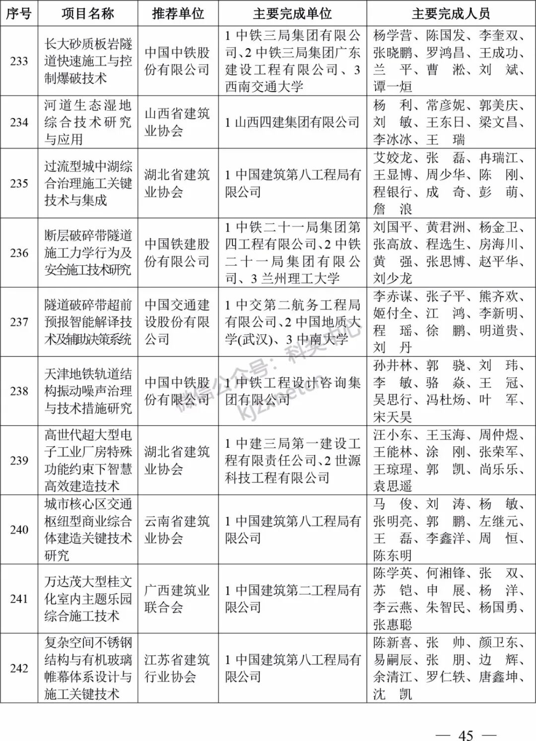
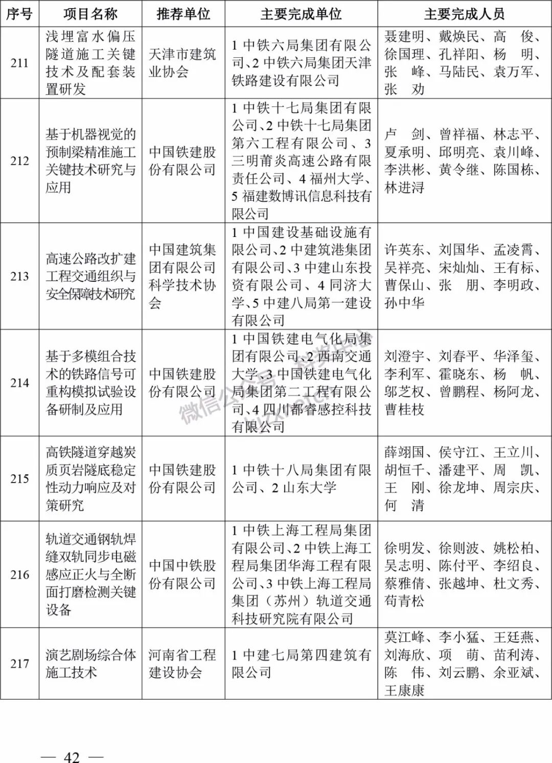
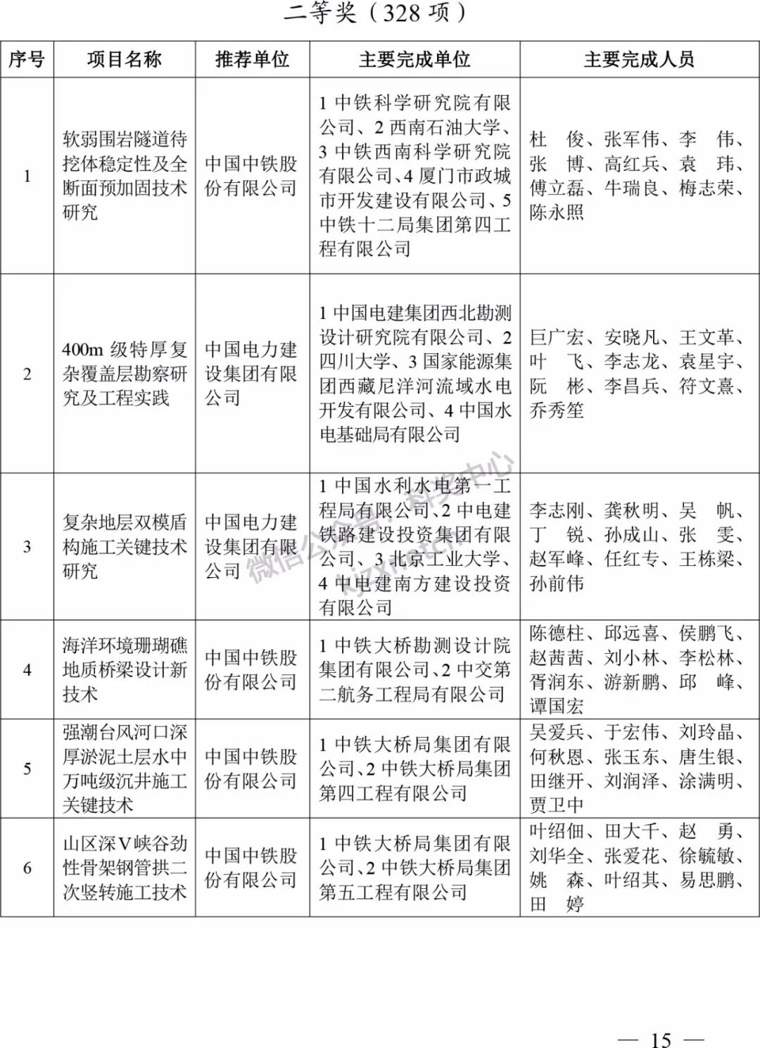
关于2022年工程建设科学技术奖奖励的决定

科奖中心