欢迎关注凯莱英药闻
2022年12月6日,艾伯维(“AbbVie”)和HotSpot Therapeutics(“HotSpot”)宣布达成一项独家全球合作,艾伯维拥有选择利用HotSpot的Smart Allostery药物发现平台,开发小分子干扰素调节因子5(IRF5)抑制剂的授权。
根据协议条款:(1)HotSpot将获得4000万美元的预付款,并有望获得高达2.95亿美元的期权费和研发里程碑,还有可能获得进一步的商业里程碑以及全球净销售额的分层版税;(2)如果艾伯维选择行使该授权,则需要负责IRF5抑制剂项目的所有未来临床开发、生产和商业化活动;(3)HotSpot将拥有一个一次性选择权,可以分担全球研发成本,以换取增加特许权使用费。
艾伯维方表示,与HotSpot的合作有可能为患有严重自身免疫性疾病(如系统性红斑狼疮)的患者提供全新的靶向调节剂,有助于进一步加强公司的免疫学产品线。
关于IRF5抑制剂
IRF5是一种转录因子,可作为某些类型免疫反应的关键调节因子,其失调与几种治疗不佳的自身免疫性疾病密切相关。利用HotSpot的Smart Allostery物发现平台,可规避IRF5缺乏传统活性位点的问题。HotSpot开发的IRF5抑制剂是第一个也是唯一公开的小分子IRF5抑制剂,能够针对蛋白质上以前未知的变构口袋,这对其内源性调节至关重要。
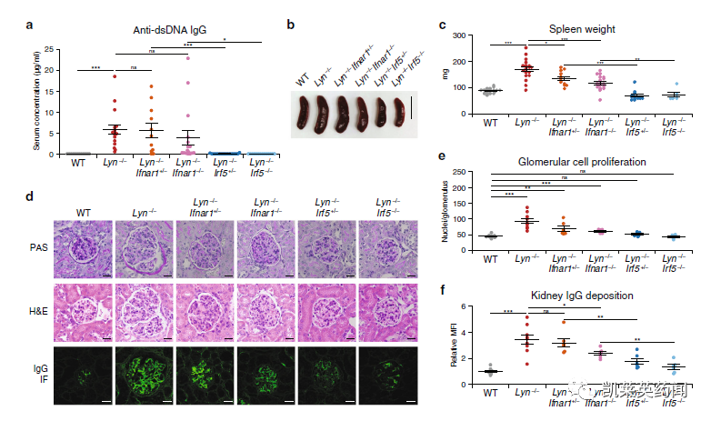
根据2021年7月发表于Nature Communications的一篇报道,研究者以系统性红斑狼疮(SLE)小鼠为模型,研究了IRF5在SLE中的作用。结果显示:部分抑制IRF5可抑制SLE小鼠疾病进展,可能与IRF5特异性地参与调控氧化磷酸化(OXPHOS)基因的诱导,导致SLE线粒体失调有关。此外,进一步的遗传试验表明,IRF5条件性地缺失,可抑制Lyn缺陷SLE小鼠的疾病进展。提示IRF5抑制可能会克服当前SLE疗法的局限性,进一步证明IRF5抑制剂药物研发的重要性。
关于HotSpot
HotSpot正在开创一类新的变构药物,针对蛋白质上某些天然存在的口袋,称为“天然热点”。这些口袋在控制蛋白质的细胞功能方面具有决定性作用,并且通过系统地设计具有新药理学的强效和选择性小分子,具有发现新药的巨大潜力。
“天然热点”的特点
公司专有的Smart Allostery平台将计算方法和人工智能驱动的大型多样化数据集数据挖掘相结合,通过量身定制的药理学工具包和定制化学来发现热点,以推动快速发现新型热点靶向小分子。
目前,HotSpot已经确定了多种蛋白质类别中大约1500种蛋白质的天然热点,公司利用Smart Allostery平台提供了转录因子、特定激酶和E3连接酶的变构抑制剂,为治疗癌症和自身免疫性疾病提供了新方法。这些抑制剂对以前无法成药的靶点具有精细的选择性、差异化的药理学和药物样特性。
根据公司披露的消息, 目前公开的抑制剂包括CBL-B、PKC-theta、IRF5。
关于系统性红斑狼疮
系统性红斑狼疮(SLE)是一种潜在致死的系统性自身免疫性疾病,往往累及全身多系统、多脏器,且治疗后容易复发。如不及时治疗,可能造成受累脏器的不可逆损害,最终导致患者死亡。系统性红斑狼疮的主要症状包括关节问题,皮肤和黏膜问题,肺脏问题,心脏问题,淋巴结和脾脏问题,神经系统异常,肾脏问题,血液问题,胃肠道问题,孕期问题等。系统性红斑狼疮的具体症状因人而异,且随着疾病进展可能逐渐加重。
SLE的患病率具有明显的性别和人种特征,常见于育龄期女性以及黑人和亚裔人群:大约70%至90%的狼疮患者是育龄女性,此外儿童(多数为女孩)、老年男性和女性、甚至新生儿也可能患病。
根据弗若斯特沙利文数据,预计全球SLE市场按照23.68%的复合年增长率增长,2030 年将达到145 亿美元的销售额。
中国SLE 的市场预期由2019年的0.2 亿美元增加至2030 年的28亿美元,复合年增长率为27.11%。
目前SLE 的治疗药物包括糖皮质激素、抗虐药、免疫抑制剂和生物制剂等多种药物。各类药物的疗效及不良反应差异很大,应尽可能根据患者的具体情况,制定个体化的治疗方案。