在2030年碳达峰情景下,我国氢气的年需求量将达到3715万吨,在终端能源消费中占比约为5%,可再生氢产量约为500万吨,部署电解槽装机约80GW。在2060年碳中和情景下,我国氢气的年需求量将增至1.3亿吨左右,在终端能源消费中占比约为20%。
我国当前出台了多项国家和地方的政策,不同政策对于氢能产业的发展也起到了相应的刺激作用。
中国的氢能与燃料电池研究始于20世纪50年代,但早期国内氢能源的政策属于推广阶段,到“十三五”期间,氢能源相关政策增多,并且2019年首次在政府报告中提及,“十四五”规划中也提出氢能源发展。
此举意味着我国氢能产业的发展正式进入国家发展目标规划之中,氢能作为一种重要的能源利用形式被我们国家接受并愿意将其发展壮大。
![]()
从国家层面看,氢能政策主要分为支持类和标准类,两大类型。从已经发布的政策类型看,支持类的政策占绝大多数,规范类的数量相对较少。
这种情况是因为氢能产业作为新兴产业,需要政策大力支持和推进,其发展速度才能提升,整个产业才能繁荣,等产业繁荣之时,相应的规则制定也比较好确定,因为这时的规范条款制定更有实操性。随着全球气温变暖加速,发展低碳能源成为时代重任,中国在探索应用低碳能源方面走在全球前列,氢能源作为清洁低碳能源,受到国家的关注和支持。自2016年以来,国家机构加速推出氢能源相关政策,并且政策指出要加速发展氢能源产业。![]()
![]()
![]()
![]()
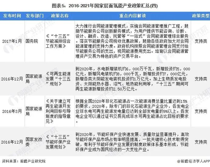
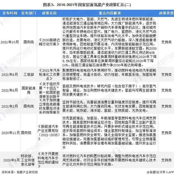
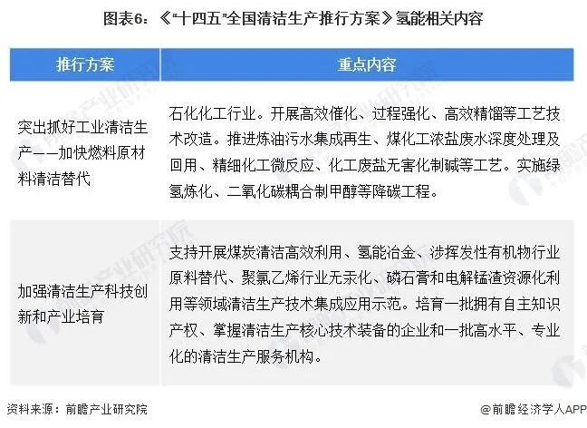
2021年10月29日,国家发展改革委联合生态环境部等印发《“十四五”全国清洁生产推行方案》,提出了清洁生产推行制度体系基本建立,工业领域清洁生产全面推行,农业、服务业、建筑业、交通运输业等领域清洁生产进一步深化,清洁生产整体水平大幅提升,能源资源利用效率显著提高,重点行业主要污染物和二氧化碳排放强度明显降低,清洁生产产业不断壮大等总体目标。《方案》提出通过绿氢炼化、氢能冶金等手段加快燃料原材料的清洁替代和清洁生产技术应用示范。国际能源网/氢能汇(微信公众号:h2-2005)认为:将氢能与清洁生产结合,减少污染物排放是最主要的目的,在当前氢能应用端相对单一的情况下,将氢能与冶金、炼化结合,可以大力释放氢产能,同时减少污染物排放量,是一举多得的政策。![]()
2021年10月26日,国务院发布《关于2030年前碳达峰行动方案的通知》。《行动方案》是碳达峰阶段的总体部署,在目标、原则、方向等方面与《关于完整准确全面贯彻新发展理念做好碳达峰碳中和工作的意见》保持有机衔接的同时,更加聚焦2030年前碳达峰目标,相关指标和任务更加细化、实化、具体化。《行动方案》是“1+N”政策文件体系中的首要政策文件,有关部门和单位将根据方案部署制定能源、工业、城乡建设、交通运输、农业农村等领域以及具体行业的碳达峰实施方案,各地区也将按照《行动方案》要求制定本地区碳达峰行动方案。其中,在推动钢铁、石化、交通运输、人才培养、先进技术研发,以及基础学科研究、贸易、金融和法律法规标准等方面,都涉及到了氢能领域的发展和应用。国际能源网/氢能汇(微信公众号:h2-2005)认为:行动方案从重点任务、国际合作、政策保障三方面入手,对氢能全面进行支持。重点任务中推动工业领域和交通领域对于氢能的利用是为了氢能产业的下游发展发力;在国际合作方面将氢能与绿色贸易结合,推动氢能的国际间合作和技术交流是从技术角度出发,为氢能产业打破国家之间的壁垒,为新的氢能技术普及和应用提供资金和交流机会,有利于行业发展;在政策保障方面,提到要建立健全氢能在制、储、运的标准是为了行业健康发展形成统一的体系,避免因为标准不统一影响整个产业链的融合。![]()
2021年4月,中国氢能联盟发布《中国氢能源及燃料电池产业白皮书2020》。《白皮书2020》以“碳中和愿景下的低碳清洁供氢体系”为主线,提出四大核心观点,一是脱碳是本轮氢能产业发展的第一驱动力,二是可再生能源制氢成本有望在2030年实现平价,三是在2060年碳中和情景下可再生能源制氢规模有望达到1亿吨,并在终端能源消费占比中达到20%,四是完善低碳清洁氢政策体系是氢能助力碳中和的关键。白皮书指出,在2030年碳达峰情景下,我国氢气的年需求量将达到3715万吨,在终端能源消费中占比约为5%,可再生氢产量约为500万吨,部署电解槽装机约80GW。在2060年碳中和情景下,我国氢气的年需求量将增至1.3亿吨左右,在终端能源消费中占比约为20%。其中,工业领域用氢占比仍然最大,约7794万吨,占氢总需求量60%;交通运输领域用氢4051万吨,建筑领域用氢585万吨,发电与电网平衡用氢600万吨。国际能源网/氢能汇(微信公众号:h2-2005)认为:白皮书制定的目标非常长远,但对于近期氢能发展的目标却并不明确,从当前氢能产业发展的红火势头看,长远目标的制定可能有些许保守,就像当年光伏发展的历史轨迹一样,整个氢能产业的发展也会呈现加速跑的态势。![]()
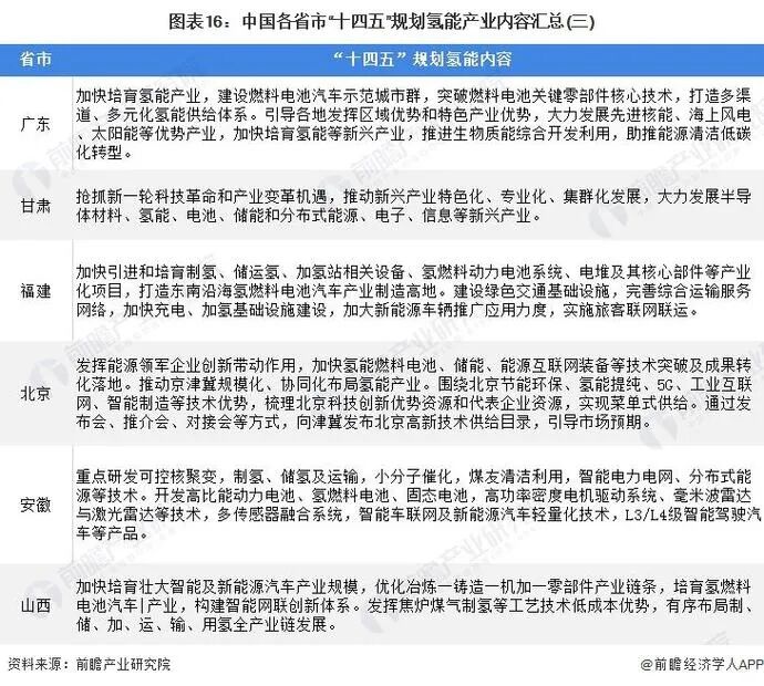
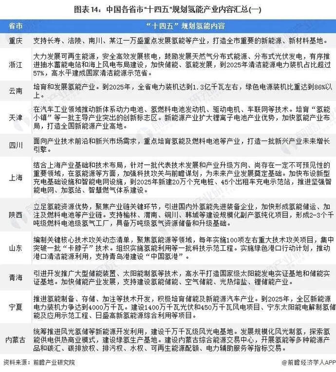
随着国家政策的推动,各地方政府在发展氢能方面也不遗余力,各省几乎都在出台一些支持氢能产业发展的政策以及在“十四五”规划中也愿意为氢能发展留一席之地。而吉林、山东、广东、上海、四川等地在氢能发展地方政策的支持力度可能会更大一些。
氢能源之所以被各个国家视为替代能源的终极方案,不仅是可以用于燃料电池车,更可以在氢能低碳社会发挥着重要作用,氢能的发展前景不可估量。因此,各省政府也继续陆续出台氢能产业扶持政策,氢能产业的版图持续扩展。![]()
![]()
![]()
![]()
![]()
在《中国第十四个五年规划和2035年远景目标建议/纲要》中提到,大力发展可再生能源,安全高效发展核电,鼓励发展天然气分布式能源、分布式光伏发电,有序推进抽水蓄能电站和海上风电布局建设,加快储能、氢能发展。全国各地积极促进氢能行业发展,纷纷将氢能写进“十四五”发展规划。国际能源网/氢能汇(微信公众号:h2-2005)认为:地方将氢能产业发展列入“十四五”地方发展规划从根本上说是顺应国家政策的指引,地方加大对氢能支持的力度可以拓展项目,增加经济增长,带动就业。不仅如此,大力发展氢能产业,对于地方的碳减排问题、环境治理问题也大有裨益。利用城市垃圾制氢,建设加氢站等氢能基础设施再发展氢燃料电池车产业,形成联动,有利于整个产业链条式发展。以氢能产业园区的模式发展,还能吸引其他相关产业的企业落户,风光储氢项目一体化发展、氢冶金、氢化工一体化发展也有利于吸引投资为地方财政增收作出贡献。