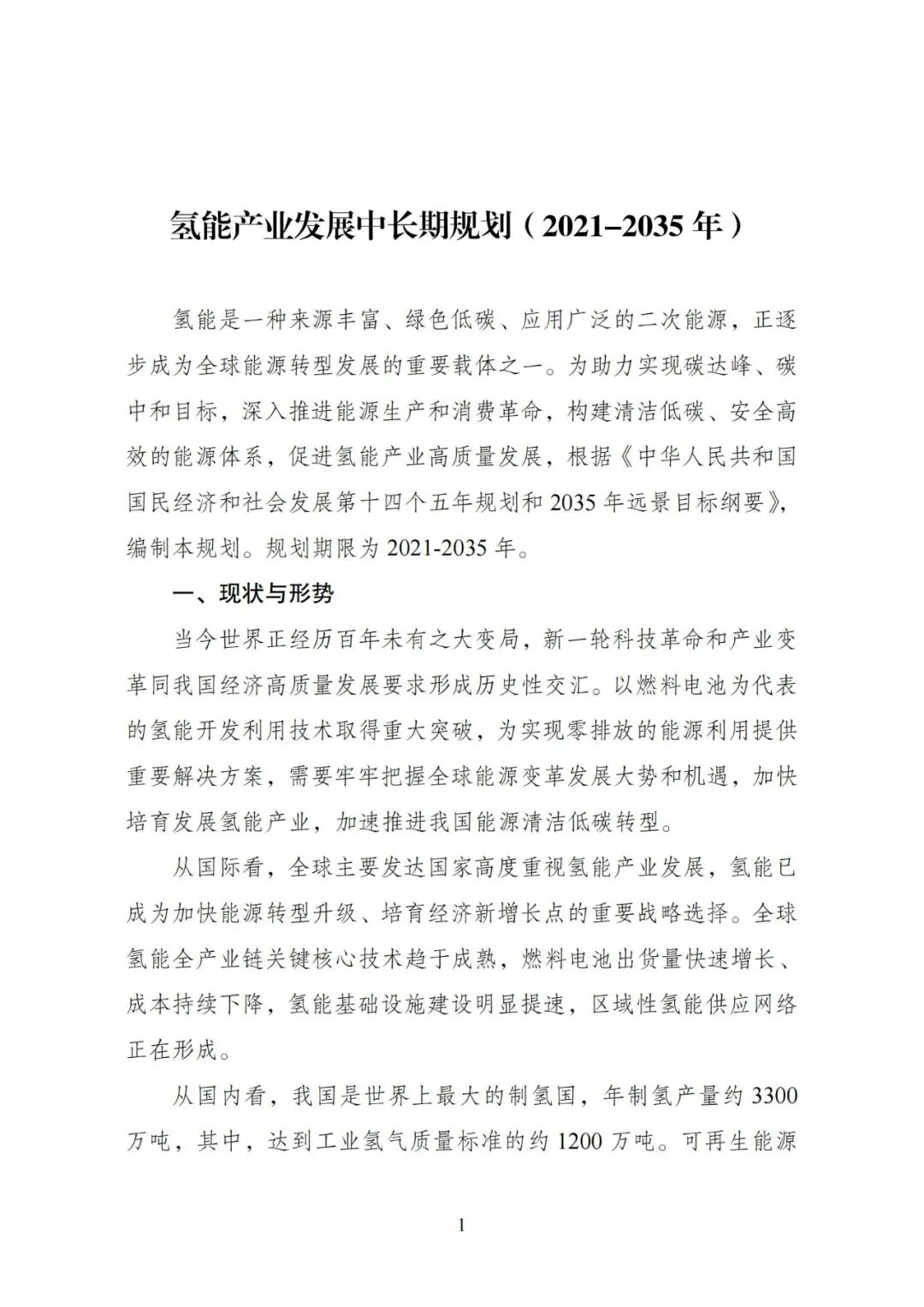
重磅!《氢能产业发展中长期规划(2021-2035 年)》发布!
国际能源网团队
氢能汇
氢能汇
Weixin ID
h2-2005
About Feature
国际氢能网旗下新媒体品牌,聚焦氢能产业,解读氢能政策,分析氢能市场,播报制氢技术,研究氢能趋势!
Posted on
收录于合集
#氢能政策
225个
综合报道| 国际能源网/氢能汇
3月23日,国家发改委发布《
氢能产业发展中长期规划(2021-2035 年)
》(以下简称“规划”)规划明确了
“氢能是未来国家能源体系的重要组成部分”的战略地位。
规划目标:
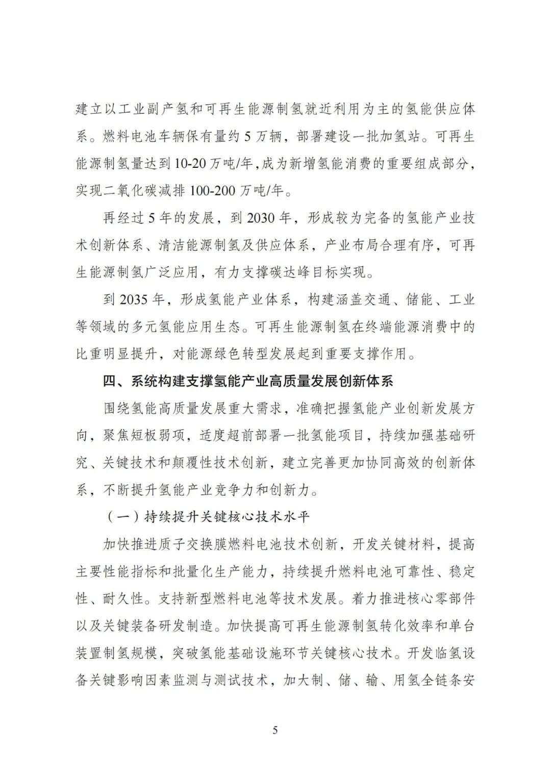
到 2025 年,形成较为完善的氢能产业发展制度政策环境,产业创新能力显著提高,基本掌握核心技术和制造工艺,初步建立较为完整的供应链和产业体系。
燃料电池车辆保有量约5万辆,部署建设一批加氢站。可再生能源制氢量达到10-20万吨/年,成为新增氢能消费的重要组成部分, 实现二氧化碳减排100-200万吨/年。
到2030 年,形成较为完备的氢能产业技术创新体系、清洁能源制氢及供应体系,产业布局合理有序,可再生能源制氢广泛应用,有力支撑碳达峰目标实现。到 2035 年,形成氢能产业体系,构建涵盖交通、储能、工业等领域的多元氢能应用生态。可再生能源制氢在终端能源消费中的比重明显提升,对能源绿色转型发展起到重要支撑作用。
原文如下:
推荐阅读→
官方解读:内蒙古促进氢能产业高质量发展的意见蕴含哪些关键要点!
涉及14省市!共31条!2月全国氢能政策大盘点!
40条!全球14国氢能政策走势分析!
最高1个亿!14省累计35条政策涉及补贴!
加快充换电、加氢等基础设施规划布局和建设!交通运输部印发《综合运输服务“十四五”发展规划》!
转
载
是
一
种
动
力
分
享
是
一
种
美
德
!
预览时标签不可点
收录于合集
#
个
上一篇
下一篇
Scan to Follow
Got It
Scan with Weixin to
use this Mini Program
Cancel
Allow
Cancel
Allow
:
,
.
Video
Mini Program
Like
,轻点两下取消赞
Wow
,轻点两下取消在看