4月9日,爱奇艺、腾讯视频和优酷等长视频平台,华策、慈文和新丽传媒等50余家影视公司以及影视行业协会发布联合声明,呼吁短视频平台和公众账号生产运营者切实提升版权保护意识,并将对目前网络上出现的公众账号生产运营者针对影视作品内容未经授权进行剪辑、切条、搬运、传播等行为,将发起集中、必要的法律维权行动。
4月23日,迪丽热巴、肖战、王凯、赵丽颖等500多名艺人以及逾70家影视传媒公司发布联合倡议书,在4月26日世界知识产权日前夕,针对当前网上短视频侵权现象发布具体的维权行动建议和指南,倡导短视频平台积极参与版权内容合规治理,即日起清理未经授权的切条、搬运、速看和合辑等影视作品内容
简评
针对短视频平台对影视作品内容的剪辑和搬运传播行为,我们有以下几点看法:
根据《中华人民共和国民法通则》,知识产权是智力劳动产生的成果所有权,包括两类,一类是著作权,也称版权;另一类是产业产权,主要包括商标权和专利权。从保护对象的角度来看,版权的保护对象是文学、艺术和科学作品;专利权的保护对象是工业生产领域的技术方案或设计方案;商标专用权的保护对象是商品流通领域里的商标图形或是某个组织使用的标志。
其中,版权是创新型经济发展的基础性资源和重要推动力。根据中国新闻出版研究院,2019年中国版权产业的行业增加值为7.32万亿元人民币,占GDP的比重为7.39%,其中核心版权产业的行业增加值达到4.59万亿元人民币,占全部版权产业的比重达63%。
随着互联网与移动互联网的发展,信息传播途径更加广泛,版权侵权事件随之频发。近年来,知识产权保护相关的政策与法律法规相继出台,主要包括:
Ø 2015年,国务院下发的《新形势下加快知识产权强国建设的若干意见》提出,加大知识产权犯罪打击力度、惩治力度,推进知识产权管理体制机制改革;
Ø 2017年,国家版权局下发的《版权工作“十三五”规划》提出,加快版权强国建设、推进《著作权法》修改、加大版权执法监管力度和持续推进软件正版化工作。
Ø 2017年,国务院下发《“十三五”国家知识产权保护和运用规划》,研究完善商业模式和使用艺术品等知识产权保护制度;研究“互联网+”、电子商务、大数据的新业态、新领域知识产权保护规则。
Ø 2018年,政府工作报告提出要强化知识产权保护,实行侵权惩罚性赔偿制度;
Ø 2019年,中共中央办公厅、国务院办公厅联合下发《关于强化知识产权保护的意见》,提出力争到2022年,侵权易发多发现象得到有效遏制;到2025年,知识产权保护社会满意度达到并保持较高水平,保护能力有效提升,保护体系更加完善,尊重知识价值的营商环境更加优化,知识产权制度激励创新的基本保障作用得到更加有效发挥。
Ø 2019年,中宣部、网信办、科技部等六部门联合印发《关于促进文化和科技深度融合的指导意见》,提出推动版权保护全链条体系建设,开展文化产品价值评估与版权交易,知识产权保护与侵权追踪,加快文化数据在版权保护领域的关键技术攻关。
Ø 2020年,第十三届全国人大常委会第二十三次会议表决通过关于修改《中华人民共和国著作权法》的决定,完善了作品、权利等相关概念和制度,加大了对侵权行为的惩治力度,强化了著作权主管部门的执法手段。
根据中国信息通信研究院,近年来我国网络版权案件数量快速增长,以“侵害作品信息网络传播权纠纷”为案由的网络版权民事侵权案件在2019年达到6906件,同比增长45%。
从侵权作品类型的来看,图片与文字作品侵权案件的数量占比较高,视频作品的侵权案件数量位列第三,而音乐与游戏作品侵权案件数量占比较低。2019年,图片作品侵权案件数量最多,占比44%,其中80%的图片侵权案件由企业发起诉讼。文字作品侵权案件数量比2018年增长38%,占比提升4个百分点,其中78%的案件涉及网络文学作品。视频作品案件数量比2018年持平,占比下降6个百分点。
自2005年起,国家版权局联合国信办、工信部和公安部,针对网络侵权盗版的热点难点问题,先后开展了网络视频、音乐、文学、新闻及网络云存储空间、应用程序商店等领域的版权专项整治。
根据中国信息通信研究院,截至2019年,剑网行动共查办网络案件7097起,依法关闭侵权盗版网站7671个,删除侵权盗版链接366万条,收缴侵权盗版制品1474万件,移送司法机关追究刑事责任案件769件,相继查处了包括“一点资讯”非法转载新闻作品案、百度及快播播放器侵权案、“天线视频网”影视作品侵权案、“番茄花园”网站侵权案和“天籁村网”音乐作品侵权案等一批有较大社会影响的案件。
2020年,第16次“剑网行动”当年6月至10月开展,主要针对网络版权保护面临的新情况新问题聚焦重点领域,包括严厉打击短视频领域存在的侵权盗版行为,严厉打击通过流媒体软硬件传播侵权盗版作品行为。
三、对于短视频平台的影响几何?
1、从内容数量及粉丝关注度来看,剪辑、搬运类内容在所有短视频内容的影响较为有限
从内容体量上来看:根据快手招股书,2020年上半年快手平台日均短视频上传量为3667万,测算快手全年短视频上传量约133.8亿左右。根据哔哩哔哩财报,20年第四季度月均视频投稿量达590万,测算B站全年的视频投稿量在7000万左右。相对短视频平台每年以千万和亿计的短视频内容体量,影视剧剪辑类视频所占比例较低。
从粉丝关注度来看:在抖音搜索“电影”,其中的视频剪辑类账号(不包括官方)粉丝数量前十的账号平均粉丝数在1000万左右,而抖音全平台的前三名粉丝量均在亿级水平,相差仍较大。
2、从今日头条版权事件看短视频平台的解决思路:从侵权转为积极的版权合作
今日头条凭借智能分发算法在新闻资讯行业迅速崛起。2012年前后,移动互联网市场崛起,信息的数量指数增长;并且4G技术的发展、网速的提高使得信息流动速度加快。各种因素叠加导致用户不再满足与传统的新闻门户式的新闻获取方式,用户对个性化、社交化和碎片阅读的需求逐步增长,同时对移动端的新闻应用场景需求涌现。2012年3月,张一鸣推出“今日头条”,通过个性化的资讯分发,满足了用户更个性、更便捷和更互动的阅读体验,从而迅速在新闻资讯市场成长起来。
从今日头条开始,基于算法的信息分发模式成为行业主流。2013年,今日头条的主要竞争对手一点资讯开始以用户搜索的关键词为线索进行信息推送;2015年腾讯新闻可以智能识别用户阅读兴趣和习惯;2016年阿里和百度推出智能推荐类产品,BAT全部入局算法智能推荐领域。
今日头条早期的野蛮生长也带来新闻内容的侵权问题。以用户画像为基础进行内容的算法分发需要大量、多类型的新闻资讯储备,早期今日头条利用技术手段将对外部新闻进行搬运和抓取,在自有平台进行传播。随着今日头条对外部新闻的进一步搬运和获取,其开始受到大量媒体的侵权诉讼和抗议声讨,既包括搜狐、腾讯等互联网媒体,也有广州日报、新京报、南方日报和长沙晚报等传统媒体。2014年6月,国家版权局对今日头条展开立案调查,认定其有构成侵犯著作权人信息网络传播权。
积极支付版权费用,侵权转为合作。侵权事件之后,今日头条积极整改,迅速删除所有侵权作品,并主动与相关媒体洽谈使用作品的版权采购事宜,有超过300家传统媒体与今日头条达成了正式的版权合作,各种类型新媒体合作数量则超过5000家。据字节跳动总编辑张辅评,今日头条每年的内容建设投入成本达15亿。此外,国家版权局也在2015年入驻今日头条开通 “头条号”,充分利用新媒体平台提升版权的社会影响力并引导正确舆论方向。
根据维权骑士,在2017年国内五大主流内容平台中,头条号对自媒体侵权处理率居榜首。可见版权事件后,今日头条对于版权保护仍有持续的推进工作。
对照新闻资讯领域的侵权事件,短视频平台同样可以通过支付版权费用,积极与上游的视频平台、影视制作公司形成版权合作,以持续的正版优质内容形成对用户的长期吸引力。
3、知识产权保护进一步倒逼平台自主制作优质内容吸引用户
短视频平台对外部的影视作品内容进行剪辑、切条、搬运、传播的本质是利用优质内容吸引用户,此次事件其实一定程度上倒逼平台自主生产优质内容。在此次业界对短视频平台侵权现象提出联合抵制之前,各大中、短视频平台已经开始在自制内容方面发力,此次事件后预计将进一步促进平台自有的内容制作能力。
1)快手:春节期间推出大量PGC内容,快手小剧场已渐成品牌
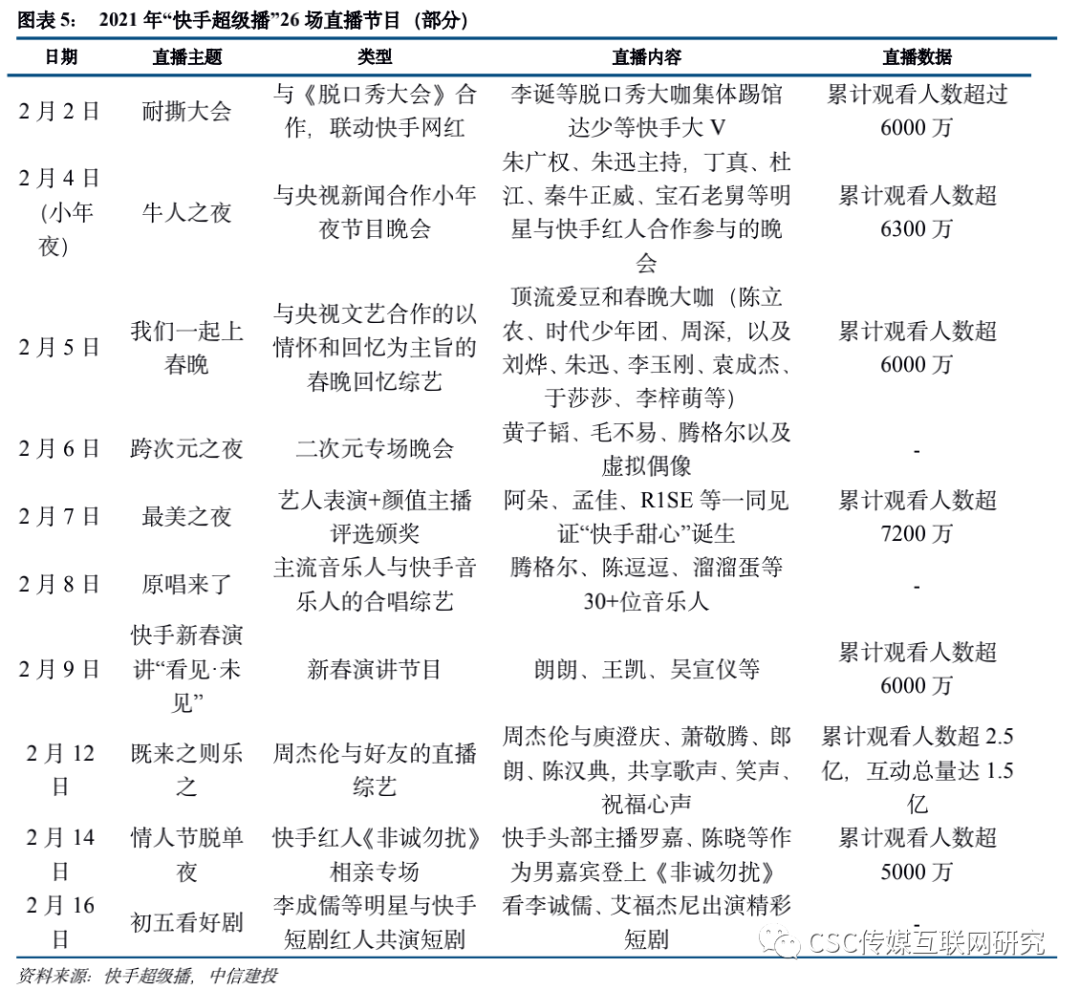
快手在春节期间发力PGC内容,推出26场主题各异的“快手超级播”节目,主题包括脱口秀、二次元、音乐、相亲、游戏、美食等,与《脱口秀大会》、《央视新闻》、《非诚勿扰》和《王者荣耀》等外部IP联动;此外还有9场类clubhouse的“大家说”聊天室直播,涉及健康、娱乐、财经、电影等领域,让用户在获得优质内容的同时体验社交互动感。若快手未来能够延续“快手超级播”、“大家说”节目的运营,形成固定IP并对用户形成陪伴式的吸引,有望助力快手用户量级继续上一个台阶。
快手短剧发展迅速:2018年,快手与中文在线达成战略合作,2019年快手小剧场建立入口,2020年9月再与米读小说战略合作,2020年10月快手短剧作者数较4月增长18%,2020年10月开展精品短剧战略。截至2020年,快手小剧场收录短剧2万+,播放量破亿的短剧超2500+,粉丝破100万的短剧作者近1200万,粉丝超1000万的作者数30+。据快手光合创作者大会,2021年至今,快手短剧作者整体收入已超过2亿元,除了头部作者,快手大力扶持腰尾部作者变现。有收入的达人作者的比例已超过30%,10W+作者有收入的比例已达到了80%。
2)西瓜视频、哔哩哔哩等中视频平台加码更多长视频内容
西瓜视频在2020年初与欢喜传媒达成战略合作,在疫情期间独家上线《囧妈》,并引入《大赢家》、《疯狂的外星人》等电影,电视剧方面西瓜视频引入大量如《亮剑》《家有儿女》《血色浪漫》等经典剧集,综艺方面西瓜视频今年独播话题度较高的《中国好声音2020》(过往年份独播平台为爱奇艺、腾讯视频)。哔哩哔哩在2020年则推出首档自制综艺《说唱新世代》,和爱奇艺《中国新说唱2020》、芒果TV《说唱听我的2020》相比在口碑方面表现更佳,还推出自制电视剧《风犬少年的天空》,豆瓣评分8.1。
因此,在我国知识产权保护政策趋严、正版趋势不可逆的背景下,短视频平台的影视内容版权侵犯现象将会得到遏制,同时政策监管和社会舆论会促进短视频平台向版权方支付版权费用、积极与内容方展开版权合作,也倒逼短视频平台提升自我的内容制作能力。长期来看,此次事件对短视频平台的影响有限,将提升平台的版权意识并迭代制作能力。
风险提示:行业增速不及预期,政策监管风险,短视频平台业绩不及预期;宏观经济风险。
本文来源
免责声明