1、社零数据:据国家统计局,2021年6月,中国社会消费品零售总额为3.76万亿元,同比增长12.1%,环比增长4.6%,剔除价格影响,社零总额实际同比增速为9.8%。其中,实物商品线上零售额为10,886.1亿元,同比增长11.8%,占社零总额的29.0%,环比增长5.03pct,与去年同期的29.1%基本持平。实物商品线下零售额为22,776.9亿元,同比增长11.0%,占社零总额的60.60%,环比降低4.85pct,同比降低0.61pct。
2、CTR广告投放数据:2021年5月全广告渠道刊例花费持续上涨,其中电梯LCD和海报刊例花费继续领跑。2021年5月广告刊例花费同比增长28.9%,环比增长14.4%。但不同媒体的刊例花费持续分化。具体细分来看,电视、广播、杂志、传统户外、报纸广告刊例花费同比变动分别为12.5%、8.0%、-4.9%、-12.2%和-21.4%,电梯LCD、电梯海报广告刊例花费同比分别增长38.2%、35.4%。前十大电梯媒体广告主中过半为食品饮料和美妆护肤品牌。
3、2021年6月新消费领域一级市场投融资持续火热。根据创投数据库IT桔子,6月新消费领域投融资数量达到今年最高,共有67起投融资事件,占今年上半年的24.8%,环比增加15.5%。融资金额方面,6月融资总额约为60.43亿元,环比下降14.1%。具体细分来看,食品、饮料酒水投融资数量最多,分别为20起和19起;美妆个护共7起(其中美妆1起,个护6起)。值得注意的是字节跳动、Bilibili、小米集团等互联网和科技巨头持续入局新消费领域。二级市场方面,6月奈雪的茶正式登陆港交所。根据奈雪的茶方面消息,申购阶段获散户432倍超额认购。但截至2021年7月15日收盘,奈雪的茶已较19.8港元的发行价下跌20.0%。但其上市对新式茶饮等新消费公司具有指导意义。
4、蜜雪冰城营销、产品齐破圈。蜜雪冰城发展至今已24年,靠下沉市场于去年6月在河南郑州开设第10000家门店。今年以来,蜜雪冰城凭借华与华公司为其打造的主题曲MV和品牌形象“雪王”成功破圈。主题曲MV在Bilibili、抖音、快手等平台播放量破千万,并引发网友二次创作,形成营销裂变,蜜雪冰城品牌与旗下产品成为近期消费行业热点。
5、字节跳动持续加注新消费与本地生活布局。今年6月,字节跳动入股李子柒签约公司微念科技,关注李子柒同名食饮品牌(2020年销售额约为16亿元)。字节跳动持续加码新消费品牌布局。目前来看,所投品牌主要是轻资产、主打线上模式的新消费品牌,与字节的本地生活业务战略或有一定关联。据晚点报道,字节跳动在20年12月成立了专门拓展本地生活业务的“本地直营业务中心”;据Tech星球,抖音在7月成立外卖业务“心动外卖”,近期已经展开测试,持续关注字节跳动本地生活业务布局进展。
6、投资建议:持续看好新消费行业高景气度,当前重点关注在写字楼等核心生活圈具有强曝光效应的电梯媒体【分众传媒】,以及受益于抖音电商快速增长的服务商【值得买】与达人矩阵丰富的【星期六】。
【风险提示】
广告行业政策变化风险,广告行业竞争格局恶化风险,广告代理商转型不及预期风险。
报告全文
一、2021年6月社会消费品零售数据
根据国家统计局,2021年6月,中国社会消费品零售总额为3.76万亿元,同比增长12.1%,环比增长4.6%。受去年低基数影响,今年上半年社零数据保持较快增长。近12个月,社零总额的平均同比变化为11.5%,2021年6月同比变化高于此水平,仍在保持高位增长,2021年6月较2019年6月社零总额增长10.9%。如剔除价格影响,2021年6月,社零总额的实际同比增速为9.8%。
6月实物商品线上零售额为10,886.1亿元,同比增长11.8%,占社零总额的29.0%;实物商品线下零售额为22,776.9亿元,同比增长11.0%。受618电商促销节影响,今年6月实物商品线上零售额占社零总额的比重为28.96%,环比增长5.03pct,与去年同期的29.1%基本持平。
如剔除疫情因素,2021年6月实物商品零售额的增长主要来自线上渠道。根据国家统计局,2019年6月,实物商品线上零售额为7,750.4亿元,占社会消费品零售总额22.9%,仅次于11月和12月,实物商品线下零售额为22,404.4亿元。2021年6月较2019年6月,实物商品线上和线下零售额分别增长40.5%和1.7%。
分行业看,2021年6月,饮料、体育娱乐与金银珠宝行业的限额以上企业零售额增速较快。根据国家统计局,6月除家用电器和书报杂志行业的限额以上企业零售额增速低于社零总额增速外,其余消费行业的限额以上企业零售额同比增速均高于社零总额,其中饮料、体育娱乐与金银珠宝行业限额以上企业零售额增速较高,分别29.1%、26.2%、26%,此外粮油食品、日用品、化妆品和服饰鞋帽行业的同比增速也保持在较高水平,分别为15.6%、14%、13.5%、12.8%。
二、广告市场:5月梯媒广告同比持续高增,食品饮料高投放延续
2.1 电梯LCD和海报继续领跑全媒体广告刊例花费
2.2 电梯LCD和海报广告刊例花费保持高位增长
电梯LCD:电梯LCD广告刊例花费增速较为稳定,同比增速为38.2%,与上月的38.4%基本持平。
根据CTR数据,2021年5月电梯LCD广告刊例花费前五的行业分别为饮料、化妆品/浴室用品、食品、个人用品、邮电通讯。其中化妆品/浴室用品和个人用品同比增速明显,分别为463.3%和589.4%。
品牌主方面,电梯LCD广告刊例花费前十的品牌主有5个来自食品饮料(蒙牛、简爱、伊利、君乐宝、妙可蓝多),其中妙可蓝多的刊例花费大幅增长,同比增长893.0%,蒙牛的同比和环比刊例花费均大幅增长,分别为435.6%和361.0%,排名从4月的第10名跃升为5月的第3名。2021年5月较4月,新增品牌主为纽西之谜和苏宁易购,分别排名第1和第10。
电梯海报:电梯海报广告刊例花费同比增速为35.4%,较上月略降22.3%,仍保持高位增长。
根据CTR数据,2021年5月电梯海报广告刊例花费前五的行业分别为商业及服务、IT产品及服务、饮料、邮电通讯和食品。其中食品的同比增速最高,为207.7%,饮料同比下降,为-29.3%。
品牌主方面,苏宁易购和每日优鲜的刊例花费均大幅增长,同比增速超过1000%;新氧的同比和环比刊例花费均大幅增长,分别为933.8%和781.5%;2021年5月较4月,新增品牌主为天鹅到家,排名第8。
2.3 分众传媒点位抽样:二季度电商平台投放时长增长,教育行业占比下降
我们每周对分众传媒电梯LCD的单轮广告播放时长、广告主及其所属行业、各广告主及行业的总投放时长等数据进行抽样,抽样地点为北京市东城区的两处办公楼,可能出现因样本容量、地区差异、假期周期等引起的自然偏差。从抽样结果来看,我们更侧重关注新增品牌广告主及其所属行业。
根据团队抽样点位数据,2021年6月日用消费品投放仍最高,618大促下互联网投放环比提升明显。投放时长排名前十的广告主中,有5家属于日用消费品行业,分别为农夫山泉、每日鲜语、林清轩、润百颜和东鹏特饮;4家属于互联网行业,分别为天猫、苏宁易购、京东和国美电器,均为购物平台。2021年5月,互联网行业广告投放时长占比为17.7%;6月受电商购物节等活动影响,占比上升至30.2%,各购物平台在6月加大了广告投放力度。
根据团队抽样点位数据,2021年第二季度,广告投放时长占比最高的行业为日用消费品行业,达57.9%,其次为互联网行业,占比为30.2%。投放时长排名前十的广告主中,有7家属于日用消费品行业,排名前三的分别为简爱、林清轩和i-baby,投放时长占比分别为6.30%、4.98%和4.93%。其余广告主为互联网行业的苏宁易购、天猫和京东,广告投放时长占比分别为3.44%、3.43%和3.24%,均为电商平台,与日用消费品行业关系密切。
受政策影响,2021年第二季度互联网教育行业广告刊例花费明显收缩。根据团队抽样点位数据,2021年3月,互联网行业广告投放时长占比最大,达54.79%,其中有4家广告主属于互联网教育行业,分别为瓜瓜龙英语、火花思维、题拍拍和作业帮。3月下旬,各广告渠道因政策预期开始减少教育类广告的投放。4月至6月,互联网行业广告投放时长收缩明显,占比分别为18.83%、17.69%和30.22%,其中没有在线教育广告主。
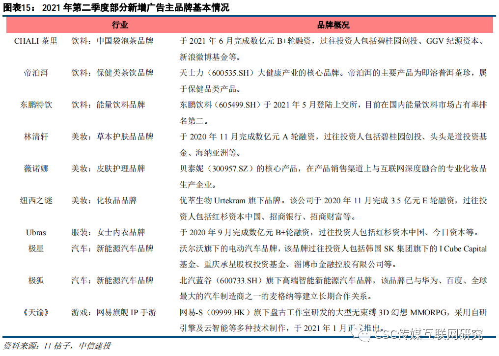
二季度新增品牌中日用消费品品牌较多,其中以饮料和酒水、美妆护肤为主,具体来看包括:
1. 饮料和酒水:CHALI茶里、帝泊洱、农夫山泉东方树叶、东鹏特饮、伊利甄稀、喜力、雪花啤酒勇闯天涯、法国凯旋1664啤酒
2. 美妆护肤:林清轩、薇诺娜、Origins悦木之源、纽西之谜
此外,还有奶粉(美赞臣蓝臻、惠氏启赋)与内衣(Ubras)。新增互联网广告主包括天猫好房、京东居家、苏宁易购、物美和国美电器APP。新能源汽车进入高速发展阶段,品牌广告投放需求随之上升,新增新能源车广告主包括林肯汽车、极星和极狐。其他品牌包括美国运通、游戏《天谕》、天眼企服、英科医疗等。
三、新消费领域融资事件
“新消费”目前的定义较为宽泛,行业内并未有统一的定义。2015年11月23日,国务院在《关于积极发挥“新消费”引领作用加快培育形成新供给新动力的指导意见》中,首次提及“新消费”为“以传统消费提质升级、新兴消费蓬勃兴起为主要内容的新消费。”
在此基础上,我们将“新消费”定义为在广告投放和营销方案、运营效率提升、供应链管理等方面紧跟时代发展趋势,运用新技术、新策略实现消费增量和升级的品牌。在我们的统计中,新消费领域的公司包含既潮玩、二次元、宠物、运动等较为新兴的产业,也包含食品饮料、鞋帽箱包、家居家电等传统产业,同时也包含消费电子、交通等与新技术引领新生活方式相关的产业。
2021年6月,新消费领域投融资数量达到今年最高。根据IT桔子,6月共有67起投融资事件,占今年上半年的24.8%,环比增加15.5%。但是融资金额不及3月和5月,3月共有54起投融资事件,融资总额约为75.88亿元,5月共有58起投融资事件,融资总额约为70.26亿元,6月融资总额约为60.43亿元,环比下降14.1%。
3.1.2 2021年6月新消费领域投融资事件
分行业看,食品饮料持续火热,数量和金额均占比过半。根据IT桔子,在团队统计的67起新消费领域投融资事件中,食品、饮料酒水和美妆个护投融资数量最多,分别为20起、19起和7起,宠物、服务商均为5起,服装配饰、母婴均为3起,消费电子为2起,潮玩、家居和运动为1起。
食品行业的融资轮次主要集中在早期阶段,但是部分品牌的融资金额较大,其中连锁餐饮品牌较受资本青睐。2021年6月,新消费领域投融资共67起,其中食品饮料行业20起,5月为16起。融资金额亿级以上的品牌包括巴奴毛肚火锅(5亿)、Simulate(5000万美元)、五爷拌面(3亿)、奥琪玮(数亿)、霸蛮(数亿)、爸爸糖(数亿)、墨茉点心局(数亿)。
巴奴毛肚火锅获5亿元战略投资,由CPE源峰资本领投,日初资本、高榕资本、番茄资本跟投,据36氪2021年6月25日消息。巴奴毛肚火锅是专业火锅管理连锁品牌,集直营、加盟、研究、生产、配送、管理于一体。
美国植物肉品牌Simulate完成5000万美元B轮融资,由Alexis Ohanian领投,完成后估值将达2.6亿美元,据36氪2021年6月9日消息。Simulate是美国植物素食产品研发商,其首个产品Nuggs利用大豆蛋白技术生产,保证鸡块的味道与质地与正常鸡块十分相似,甚至更加鲜嫩多汁。
五爷拌面完成3亿元A轮融资,由鼎晖VGC(鼎晖创新与成长基金)领投,五爷拌面天使轮投资人王岑创立的B资本跟投,据腾讯网2021年6月24日消息。五爷拌面是面食餐饮连锁店运营商,通过“自营+加盟”门店数量已经扩张至200多家。在拌面品类中,五爷拌面的门店数量位居全国第一。
新式热卤品牌盛香亭获腾讯和绝味食品近亿元A轮融资,由腾讯领投、绝味资本跟投的A轮融资,融资金额逼近1亿元,据联商网2021年6月26日消息。盛香亭是聚焦热卤的轻餐品牌,通过新食材、新工艺、新吃法呈现出创新可口热卤产品。
2021年6月,饮料和酒水行业融资数量较5月增长明显。2021年6月,饮料和酒水行业投融资共19起,5月为9起。融资金额亿级以上的品牌包括CHALI茶里(数亿)、Manner咖啡(数亿)、三顿半(数亿)、茶小空(数亿)和爱视小爱浆(1亿元)。
CHALI茶里获GGV、碧桂园和微博数亿元B+轮融资,GGV纪源资本领投,碧桂园创投、新浪微博、易凯资本跟投,据36氪2021年6月28日消息。本轮融资资金将用于加快供应链茶叶深加工技术创新以及品牌建设。CHALI茶里是中国高端茶饮品牌,也是专业的茶服务提供商,核心产品是原叶三角袋泡茶。
Manner咖啡6个月内已完成四次融资,此次B+轮融资中,字节跳动成为新投资人,据金融投资网2021年6月16日消息。Manner Coffee是咖啡连锁品牌,主要为用户提供咖啡、茶饮、冰沙、果汁以及甜点等美食,旗下拥有MANNERLIFE系列品牌产品。
三顿半完成数亿元B+轮融资,中信产业基金领投,IDG、GGV和内向基金跟投,穆棉资本继续担任独家财务顾问,完成后估值为45亿人民币,据《晚点LatePost》2021年6月24日消息。三顿半主要为用户提供澎湃装挂耳咖啡、手冲和冷萃咖啡系列、手摇咖啡磨豆机等,旗下拥有SATURNBIRD COFFEE品牌。
美妆领域投融资数量和金额较5月继续回落,美妆个护行业的投融资事件主要集中在个护领域。2021年6月,美妆个护行业投融资共7起,其中美妆行业为1起,个护行业为6起;5月共8起,其中美妆行业为3起,个护行业为5起。融资金额亿级以上的品牌包括BOP(1.6亿元)和AOEO植焕奥义(数亿)。
护肤品品牌AOEO植焕奥义获数亿元A轮融资,由红杉资本领投、老虎基金跟投的A轮融资,启晨资本担任独家财务顾问(36氪报道)。本轮融资将主要用于产品研发、品牌建设和组织调整等。AOEO主营的产品有洗面奶、面膜、护手霜、精华原液,致力于为用户提供温和护肤产品。
个人护理美容品牌inFace茵菲斯获小米集团投资(36氪报道)。inFace的产品主要有inFace声波离子洁面美容仪、inFace黄金魔法棒、inFace声波洁面仪等。
消费电子行业本月融资金额占上半年7成以上。2021年上半年消费电子行业共发生12起融资事件,其中3月发生4起,融资额约为0.5亿元,5月发生6起,融资额约为2.2亿元,6月发生2起,融资额约为7.7亿元。与3月和5月相比,6月由于2起融资的金额均较大,合计占比超过全年的7成。消费电子行业的2家被投企业分别为YOOZ柚子(超2亿美元)和乐森机器人(1亿美元)。
乐森机器人完成B轮融资,由红杉资本中国领投,明裕创投、日初资本、中银旗下渤海中盛、至临资本、庚辛资本跟投。乐森机器人前身是“森汉智能”,是智能变形机器人研发商,其产品具有数控变形、人车双形态运动等特点,并搭载智能编程教育技术,可为孩子提供机械工程学相关的知识教育。
宠物行业较上月融资数量上升但金额下降,服装和母婴行业数量、金额有所回落。2021年6月,宠物行业投融资共5起,5月为3起,融资金额超过5亿元;服装行业投融资共2起,5月为9起;母婴行业投融资事件共3起,5月为6起。融资金额预计为亿级以上的品牌包括SoulSense(数千万美元)、CASETiFY(数千万美元)和云麦(2亿元)。
宠物家Pet’em获腾讯战略投资。根据腾讯网报道,宠物家Pet’em是宠物综合服务平台,致力于为广大爱宠人士提供包括宠物美容、宠物清洁、宠物看护等在内的一站式宠物综合服务。
专业智能运动品牌云麦科技完成2亿元C+轮融资,由乐耕资本领投,长润资本、璀璨资本以及明势资本跟投(36氪报道)。此次融资将主要用于加速新品研发、品牌建设与全球渠道拓展。云麦科技是智能运动健康产品及服务提供商,拥有体脂秤、按摩筋膜枪、瑜伽系列、训练装备四大产品线,并打造了智能健康数据云、好轻App等多款软件应用。
宝酝名酒完成6亿元A轮融资,由碧桂园创投领投,源一资本以及老股东经纬中国、日初资本跟投(36氪报道)。宝酝名酒是世界名酒品牌运营服务商,目前公司已拥有五粮液世界红、国台龙耀年份酒(小批量勾调)两款全国独家运营的核心战略大单品,并拥有多个名酒产品的渠道总代理权及众多名酒品牌的线上渠道代理权。
本月多家知名互联网和科技公司入局新消费领域。2021年6月,字节跳动和Bilibili各投资了一家咖啡连锁品牌,分别是Manner咖啡和鹰集咖啡;小米集团投资了一家护理美容品牌茵菲斯inFace。近年来,大型互联网和科技公司开先后布局新消费领域,特别是在食品饮料和美妆个护,侧面显示巨头对新消费领域的战略布局。
3.2 二级市场情况
3.2.1 奈雪的茶完成赴港IPO
2021年6月30日,“全球茶饮第一股”奈雪的茶正式登陆港交所。截至2021年7月9日收盘,奈雪的茶股价为16.72港元/股,总市值为286.8亿港元。奈雪的茶通过此次IPO获得48.4亿港元的融资,计划将所得款项主要用于支持扩张公司的茶饮店网络并提高市场渗透率,剩余部分用于通过强化技术能力提升公司运营效率和供应链管理能力。
432倍超额认购展示投资者对新消费品牌的热情。从认购份额和认购倍数看,奈雪的茶在申购阶段受到了资本的高度认可。奈雪的茶方面披露,面向散户发行部分共收到64.2万份认购申请,获得432倍超额认购。尽管截至2021年7月15日收盘,奈雪的茶已较19.8港元的发行价下跌20.0%,短期股价表现并不理想,但是作为目前第一个上市的新式茶饮品牌,奈雪的茶对其他同类品牌具有较大的指导意义。
四、本月专题研究:蜜雪冰城营销、产品双破圈
4.1 经历24年发展,门店数量破万家
蜜雪冰城股份有限公司成立于2008年4月,初始注册资本1.02亿元,目前已增加至3.60亿人民币。蜜雪冰城是一个冰淇淋茶饮连锁品牌,拥有四大品牌系列,分别是冰淇淋与茶系列、奶茶&特饮系列、奶盖茶&原叶茶系列、真果茶系列,其中主打产品系列为冰淇淋与茶。根据官网,蜜雪冰城由三大公司共同协作,已形成完整产业链,其中蜜雪冰城股份有限公司负责管理运营,河南大咖食品有限公司负责研发和生产,郑州宝岛商贸有限公司负责仓储物流服务。
创始人张红超与其弟张红莆分别持有47.53%的股权,为公司实际控制人。2021年1月13日,公司完成20亿人民币的A轮融资,由龙珠资本、高瓴资本联合领投,据IT桔子,此轮投后公司估值达200亿元。
历经24年发展,蜜雪冰城已经成为全国知名茶饮品牌,门店数量突破万家。根据官网,蜜雪冰城最早诞生于1997年,创始人张红超在河南郑州开始从事冷饮生意,随后于1999年,开设第一家门店。2007年凭借一元一支的“蜜雪冰城超级城堡”,有26家加盟店亮相。2008年注册成立公司时,蜜雪冰城加盟店已达180家。2010年,蜜雪冰城通过国家商务部特许经营备案,正式确定了“直营+加盟”模式,门店开始在全国范围内铺开。2018年,蜜雪冰城的门店数量突破5000家。2020年6月24日,蜜雪冰城第10000家门店在河南诞生。
4.2 主题曲与品牌形象破圈,网友二次创作引发营销裂变
营销文案简单易记,传播效果显著。2021年6月3日,蜜雪冰城在Bilibili、抖音和快手三大平台发布第一首线上主题曲。歌曲改编自美国的民谣《哦,苏珊娜》,因其略带“土味”却朗朗上口,发布后在网络平台爆红,主题曲MV最高登上了B站全站排行榜的第15名,在B站中开启裂变式的传播。截止7月6号,主题曲MV在Bilibili播放量达到473.1万,6月5日发布的中英双语版本的主题曲MV播放量达到1519.5万。蜜雪冰城早在2020年7月27日就发布了这首主题曲的首版动画MV,但在2021年6月才走红网络。
蜜雪冰城广告曲的成功是因其与蜜雪冰城的品牌形象相符。在当下的茶饮市场中,蜜雪冰城的价格较为亲民,这是其品牌定位,也是市场优势。简单、循环的广告曲所带来的感受符合蜜雪冰城的品牌形象,因此在传播中不会带来形象错位的突兀感,反而加深了其亲民的品牌特征。其次,“雪王”的可爱形象较为亲民,降低了对非目标群体的侵略性。网友对雪王的认可度较高,在与官方的互动中亲切的称其为“雪宝”、“宝”,还有人将其形象截图并做成表情包使用。
蜜雪冰城利用热度打造IP衍生产品。早在这次“出圈”之前,“雪王”IP就已经无处不在了。无论是在店铺招牌上,奶茶包装上,甚至店面的卷闸门上,蜜雪冰城将“雪王”吉祥物的形象运用在店内的一切可见地方。与蜜雪冰城不断循环的主题曲旋律的效果类似,通过不断重复出现让消费者对其产生深刻的印象,强化雪王的形象。蜜雪冰城还将雪王IP运用到周边系列产品上,充分利用其商业价值,打造了马克杯、手机支架和手办等产品。
蜜雪冰城多渠道、多形式进行全方位营销。在2020年的中国茶饮十大品牌榜单中,蜜雪冰城品牌指数排名第二,位于喜茶之后,高于奈雪的茶、CoCo都可、1点点等网红茶饮店。蜜雪冰城虽然产品价格低,但品牌价值却不容小觑。其有着清晰且精准的定位,通过音乐节、联名、搞福袋、合作电影的营销方式,打造品牌与年轻人的链接互动,打造自己的竞争优势。
4.3 布局全供应链,保障低价策略
蜜雪冰城主打低价策略,聚焦下沉市场。与喜茶、奈雪的茶等主打中高端市场的新式茶饮不同,蜜雪冰城背后的品牌战略公司“华与华”为蜜雪冰城打造了“中国的可口可乐”的战略定位,并设计了店招、Logo、吉祥物、菜单等物料,要以大众平价产生“最大规模的市场效应”。2020年7月发布的首版主题曲MV和洗脑歌词“我爱你,你爱我,蜜雪冰城甜蜜蜜”也均出自华与华公司。
根据微热点大数据研究院,在蜜雪冰城最受关注的前二十大产品中,有4元的“冰鲜柠檬水”,6元的珍珠奶茶和8元的“杨枝甘露”。根据微热点大数据研究院对蜜雪冰城目标消费者的调查,四线以下城市的网友对蜜雪冰城的关注度更高,占比达50.26%。与均价在20至30元的喜茶、奈雪的茶等茶饮品牌相比,蜜雪冰城的产品定价更为亲民,多数产品价格在10元以下,与30岁以下的学生、年轻白领等主要目标群体的消费水平相近。
蜜雪冰城的低价策略受益于其完善的供应链体系,用低成本支撑其低定价。在茶叶原料方面,蜜雪冰城与茶农建立了深度合作,通过加大采购以降低原料成本。在供应链和仓储方面,蜜雪冰城拥有自己的工厂,并在河南设立总仓,在西北、西南、东北和华南等地设立分仓,最后通过旗下子公司负责原材料运输,因此减少了生产和仓储物流的成本。蜜雪冰城不设有经销商和代理商,原材料可以直接运输至门店,成本控制方面得到了进一步提升。最后在门店经营方面,蜜雪冰城采用了与星巴克相同的策略,通过铺开门店规模以降低门店间的距离,管理效率得到了提升。
4.4 加盟模式铺开门店规模,保障稳定收入
蜜雪冰城依靠加盟店获得稳定收入。蜜雪冰城加盟模式为单店加盟,需要客户全资运营,公司不参与分成。虽然公司不参与加盟店分成,但是加盟店每年需要缴纳的咨询服务等费用,为蜜雪冰城品牌公司提供持续收入。
5.1 字节跳动投资李子柒签约公司“微念科技”
2021年7月2日,字节跳动投资李子柒签约公司杭州微念品牌管理有限公司(微念科技)。本轮战略投资新增投资方为字节跳动,持股1.48%,老股东华兴新经济基金、琮碧秋实和华映资本持续加注,新老投资人合计投资5%的股份。完成本轮融资后,微念科技的估值将达30亿人民币。
微念科技的实际控制人为李子柒的经纪人刘同明,持股21.04%。根据IT桔子,在本轮融资之前,微念科技已经完成多轮融资,投资方除上述公司以外,还包括芒果文创基金、新浪微博基金等在文娱传媒领域较为活跃的投资方。微念科技旗下除李子柒以外,还包括林小宅、香喷喷的小烤鸡、卧蚕阿姨、nG家的猫等数十位短视频网红。
2016年3月25日,李子柒发布了第一个“古香古食”视频,在网络迅速走红。同年9月,刘同明在社交平台与李子柒取得联系,希望与当时微博粉丝数不足1万的李子柒建立合作关系并承诺给予资源支持。2017年7月20日,微念科技与李子柒共同成立四川子柒文化传播有限公司,分别持股51%和49%。
5.2 李子柒网红价值向消费品品牌的拓展
李子柒强大的影响力和流量价值仍在。2016年3月25日,李子柒在发布第一个“古香古食”视频走红网络后,开始专心做自媒体。李子柒同年创作的另一支名为“秋千”的短视频在微博播放量近千万,单个视频全网播放量超过1300万,微博阅读量上亿。2017年8月,李子柒将视频上传至YouTube,并在海外走红。截至2021年7月8日,大部分视频在YouTube的播放量超过千万,最高达9413.97万次,李子柒的微博粉丝数2771万,抖音粉丝数为5520万,YouTube粉丝数超1570万。
李子柒背后的新消费品牌更加值得关注。李子柒在走红后利用其IP推出各类食品,并通过电商平台销售。根据淘宝旗舰店,李子柒品牌推出了螺蛳粉、酸辣粉、藕粉、米糕、辣酱、火锅底料、粽子等产品。根据海豚智库发布的《2021最具成长性的中国新消费品牌》,2020年李子柒品牌的销售规模约为16亿元,其中螺蛳粉月销量超过100万,销售额超过5亿元。
李子柒的“内容+电商”模式与抖音“兴趣电商”的战略定位相符。李子柒作为优质内容生产者和新消费领域的食品饮料品牌方,字节跳动以平台方对微念科技投资是其向下游市场布局的一环。字节跳动在2017年9月开始布局电商业务,在今日头条上推出了“放心购商城”。抖音以广告业务起步,因其高流量价值和高商家需求,电商业务开始发展。在2018年3月正式上线购物车功能,支持跳转至淘宝,并在2019年4月打通了京东、网易考拉和唯品会等第三方电商渠道。2020年4月,抖音签约罗永浩,正式进军直播电商领域。据《晚点LatePost》消息,抖音电商2020年全年GMV超过5000亿元。2021年4月,抖音电商总裁康泽宇首次提出了“兴趣电商”,利用算法将不同用户的理想生活方式推送给他们,并通过电商平台让用户可以“一触即达”,实现被种草、下单和体验的一站式服务。
5.3 字节跳动持续加码新消费,或与本地生活布局相关
字节跳动通过向上游品牌方和生产方进行布局,或与拓展本地生活业务相关。以懒熊火锅为例,该品牌是一家火锅食材和半成品零售商,拥有成熟的线上和线下销售渠道,并提供上门配送服务。同样,厚学酒业空卡和鲨鱼菲特均为主打健康、营养的轻资产公司,在产品方面进行创新,通过线上渠道销售。目前来看,所投品牌主要是轻资产、主打线上模式的新消费品牌,与字节的本地生活业务战略或有一定关联。
据晚点,字节跳动在20年12月成立了专门拓展本地生活业务的“本地直营业务中心”,公司21年对本地生活业务初始目标GMV为200亿。据Tech星球,抖音在7月成立外卖业务“心动外卖”,近期已经展开测试,持续关注字节跳动本地生活业务布局进展。
投资建议:2021年上半年,新消费领域投融资持续火热,多家互联网和科技公司跨界投资食品饮料和美妆个护行业,如Manner咖啡、鹰集咖啡和inFace茵菲斯分别获得了字节跳动、Bilibili和小米集团的投资。根据CTR和团队抽样点位数据,新消费品牌对广告投放需求旺盛,前十大广告主中超过一半为饮料酒水和美妆护肤品牌。持续看好新消费行业高景气度,当前重点关注在写字楼等核心生活圈具有强曝光效应的电梯媒体分众传媒,以及受益于抖音电商持续快速增长的服务商值得买、以及达人矩阵丰富的星期六。
分众传媒:(1)根据CTR梯媒行业数据,5月电梯LCD和海报刊例花费同比持续高增,新消费领域品牌广告投放需求旺盛,占领过半前十大广告主榜单;(2)行业竞争格局趋缓,梯媒作为重要广告渠道,核心媒体价值未变,公司ROE仍具备上升空间。我们预计公司2021-2023年分别实现营业收入163.22、193.67和222.17亿元,实现归母净利润60.28、72.96和85.76亿元,同比增速为50.55%、21.04%和17.54%,最新市值对应21-23年净利润的市盈率为19.77、16.34和13.90倍。
值得买:(1)公司是抖音电商头部品牌服务商,直接受益于抖音电商的快速起量;(2)旗下星罗提供达人带货、品牌自播等5个模块的代运营服务,深度绑定宝洁、欧莱雅等头部大品牌客户,是公司长期发展其他品牌客户的经营底盘,为公司提供稳定且有力支撑。我们预计公司2021-2023年分别实现营业收入12.41、16.45和21.60亿元,实现归母净利润2.05、2.57、3.20亿元,同比增速为30.86%、25.35%和24.23%,最新市值对应21-23年净利润的市盈率为38.02、30.33和24.41倍。
风险提示:广告行业政策变化风险,广告行业竞争格局恶化风险,广告代理商转型不及预期风险。
⭐近期重点深度报告(点击标题即可阅读全文)
【罗布乐思|深度】
【中期策略】
【Soul|深度】
【剧本杀|深度】
重磅深度 | 剧本杀,Z时代线下娱乐新场景:未来空间有望看齐电影市场
【短视频|深度】
【营销行业|深度】
月报|营销行业:分众传媒全年业绩超预期,刊例价和刊挂率双升下业绩有望持续高增
【游戏CP与渠道分成比例|深度梳理】
【万达电影|深度】
经营杠杆探讨:关注2021年万达电影市占率提升带来的业绩弹性
【潮流玩具|深度】
深度|泡泡玛特:财报背后,渠道、IP、会员是核心;海外、新品是未来
【腾讯|深度】
行业深度 | 从PCG调整看腾讯内容生态布局:融合与协同加深,视频与音频赛道至关重要
【快手|深度】
【掌阅科技|深度】
【值得买|深度】
值得买:互联网+消费平台型公司,优质内容构筑社区高护城河,货币化能力持续提升
本文来源
免责声明