1、7月社零数据:线上线下增速继续放缓。根据国家统计局,2021年7月,中国社会消费品零售总额为3.49万亿元,同比增长8.5%,环比减少7.1%。7月同比增速较6月份回落3.6pct。如剔除价格影响,2021年7月,社零总额的实际同比增速为6.4%。社会消费品零售总额增速放缓与疫情严峻、降雨台风等极端天气以及去年的基数效应有关。其中线上零售额7,867.0亿元,同比增长4.4%,实物商品线下零售额为23,307.0亿元,同比增长9.0%,增速放缓。
2、CTR广告投放数据:6月梯媒广告同比持续高增,食品饮料高投放延续。据CTR, 6月全媒体广告刊例花费同比增长20.7%,环比减少5.4%,其中电梯LCD刊例花费同比增速最快,为48.5%,相较2019年同期同比增长28.9%。增速第二的是电梯海报,为28.4%,相较2019年同期同比增长57.1%。电梯LCD广告刊例花费前十的品牌主有5个来自食品、饮料和酒水,其中蒙牛、农夫山泉、妙可蓝多、雪花的刊例花费均大幅增长。
3、7月新消费领域一级融资数量与金额创年内新高。7月共有87起投融资事件,是今年以来单月最高,占今年投融资总数的24.4%,环比增加29.9%;融资金额同样大幅增长,约为190.9亿元,环比增加216.1%。食品、饮料酒水、美妆个护、消费电子投融资数量最多,分别为22起、20起、14起和10起,宠物为5起,母婴为4起,服装配饰、服务商、潮玩、家居均为3起。此外,腾讯、哔哩哔哩和字节跳动等互联网公司继续加码新消费赛道。
4、本月专题:元气森林,自扩产线+对外投资,品类扩张加速。元气森林在2018年推出“0糖0脂0卡”苏打气泡水迅速出圈,2020年收入接近30亿,目前公司加速品类扩张,不仅有燃茶、满分和外星人等六个内生的新品牌产线,还通过投资对健康食品、面类餐饮连锁、白酒、啤酒和咖啡等食品饮料领域进行布局,还有智能家电品牌。此外,公司投资SaaS公司,或与消费者信息数字化、线上渠道建设相关。
5、本月专题:瑞幸咖啡,产品创新+营销有力,公司从濒临破产到实现盈利。自2020年退市后,公司发生战略转变,逐步放慢门店扩张速度,控制运营成本,同时通过产品创新提升营业收入。厚乳拿铁、生椰拿铁等产品的有效营销策略带动公司营业收入实现高增长。公司表示集团层面已于5月和6月实现连续两个月度盈利,利润约为数千万元,预计瑞幸咖啡可以在2021年实现首个年度盈利。
6、投资建议:持续看好新消费行业高景气度,当前重点关注在写字楼等核心生活圈具有强曝光效应的电梯媒体【分众传媒】,以及受益于抖音电商快速增长的服务商【值得买】与达人矩阵丰富的【星期六】。
【风险提示】
广告行业政策变化风险,广告行业竞争格局恶化风险,广告代理商转型不及预期风险。
报告全文
一、7月社会消费品零售情况:线上线下增速继续放缓
根据国家统计局,2021年7月,中国社会消费品零售总额为3.49万亿元,同比增长8.5%,环比减少7.1%。7月同比增速较6月份回落3.6pct。如剔除价格影响,2021年7月,社零总额的实际同比增速为6.4%。社会消费品零售总额增速放缓,据官方解读,与7月的疫情严峻、降雨台风等极端天气以及去年的基数效应有关。
线上线下均有所放缓,6月电商营销旺季虹吸效应下,线上放缓程度更大。7月实物商品线上零售额为7,867.0亿元,同比增长4.4%,占社零总额的22.5%;实物商品线下零售额为23,307.0亿元,同比增长9.0%,增速均略有放缓。618至双11购物节期间通常为网购淡季,与往期情况相同,7月网上零售额占社零总额的比重开始下降,占比环比减少6.44pct,相比去年同期的23.4%略有下降,但高于2019年同期的18.4%。
分行业看,饮料、体育娱乐行业的限额以上企业零售额继续保持较快增长。根据国家统计局,7月书报杂志行业限额以上企业零售额降幅收窄1.9pct,其余各行业限额以上企业零售额增速均有所放缓,其中金银珠宝、化妆品行业增速放缓趋势更为明显,分别降低11.7pct、10.7pct。饮料、体育娱乐行业限额以上企业零售额同比增速较高,分别为20.8%、20.7%,此外烟酒、金银珠宝、日用品、粮油和食品行业的同比增速也保持在较高水平,分别为15.1%、14.3%、13.1%、11.3%。
二、广告市场:6月梯媒广告同比持续高增,食品饮料高投放延续
2.1 电梯LCD和海报继续领跑全媒体广告刊例花费
据CTR数据,2021年6月全媒体广告刊例花费同比增长20.7%,环比减少5.4%,其中电梯广告刊例花费同比继续上涨。分广告渠道看,电梯LCD刊例花费同比增速最快,为48.5%,相较2019年同期同比增长28.9%。此外,增速第二的是电梯海报,为28.4%,相较2019年同期同比增长57.1%。增速同比变化为正的渠道还有广播和电视,分别为4.2%和0.5%;传统户外广告刊例花费降幅扩大至21.7%,报纸、杂志广告刊例花费同样持续缩减。
2.2 电梯LCD和海报广告刊例花费保持高位增长
电梯LCD:电梯LCD广告刊例花费同比增速扩大,为48.5%,增速较上月的38.2%扩大10.3pct。
根据CTR数据,2021年6月电梯LCD广告刊例花费前六的行业分别为饮料、邮电通讯、化妆品/浴室用品、食品、IT产品及服务、个人用品,其中化妆品/浴室用品、个人用品同比增速明显,分别为211.6%、537.4%。
品牌主方面,电梯LCD广告刊例花费前十的品牌主有5个来自食品、饮料和酒水,其中蒙牛、农夫山泉、妙可蓝多、雪花的刊例花费均大幅增长,同比分别为355.8%、656.8%、427.6、>1000%,东鹏为今年6月相对去年6月新入榜品牌。由于6月正值618购物节,因此天猫、苏宁易购、京东商城等电商平台进入榜单前十。其余两个品牌属于化妆品行业,分别为林清轩和纽西之谜,为今年6月相对去年6月新入榜品牌。
电梯海报:电梯海报广告刊例花费同比上涨28.4 %,环比上涨1.5%,仍保持高位增长。
根据CTR数据,2021年6月电梯海报广告刊例花费前五的行业分别为商业及服务、饮料、邮电通讯、酒精类饮品、交通、IT产品及服务。其中商业及服务的同比增速最高,为179.6%,邮电通讯、交通、IT产品及服务同比下降,分别减少57.4%、2.1%、4.7%。品牌主方面,苏宁、锅圈的刊例花费均大幅增长,同比增速均超过1000%;国美的刊例花费同比涨幅较大,达235.6%;2021年6月较2020年6月,新增品牌主为贝拉米、每日优鲜、海信&容声,分别排名第2、6、7。
2.3 分众传媒点位抽样:日消持续高投放,电商大促后互联网有所降低
我们每周对分众传媒电梯LCD的单轮广告播放时长、广告主及其所属行业、各广告主及行业的总投放时长等数据进行抽样,抽样地点为北京市东城区的两处办公楼,可能出现因样本容量、地区差异、假期周期等引起的自然偏差。从抽样结果来看,我们更侧重关注新增品牌广告主及其所属行业。
7月日用消费品投放时长仍最高,互联网占比降低,而娱乐及休闲行业投放占比明显增加。根据团队7月抽样点位数据显示,投放时长排名前十的广告主中,有7家属于日用消费品行业,分别为元气森林、妙飞、贝拉米、安踏、农夫山泉、东方树叶、林清轩;2家属于互联网行业,分别为美团、智联招聘,6月占据榜单3席的电商平台随购物节的结束而减少广告投放,占总投放时长的14.0%,降至二季度以来最低;与二季度相比,7月首次有娱乐及休闲品牌进入月度前十,唱吧K歌宝带动娱乐及休闲行业的投放时长占比大幅增长,较6月增加9.93pct至11.2%。
二季度新增品牌中日用消费品品牌较多,其中新增较多成熟消费品品牌。其中食品、饮料和酒水品牌包括剑南春、妙飞、贝拉米、满分;美妆个护品牌包括雅诗兰黛、Tom Ford、滴露;其他品牌包括安踏(服装)、康恩贝(医药)、屈臣氏(零售店)、黑白调(家居)。此外,新增互联网广告主包括智联招聘、开课吧、真快乐、携程;汽车广告主包括奔驰、路虎;休闲及娱乐广告主包括唱吧K歌宝、广州长隆。
三、7月新消费领域融资概览
“新消费”目前的定义较为宽泛,行业内并未有统一的定义。2015年11月23日,国务院在《关于积极发挥“新消费”引领作用加快培育形成新供给新动力的指导意见》中,首次提及“新消费”为“以传统消费提质升级、新兴消费蓬勃兴起为主要内容的新消费。”在此基础上,我们将“新消费”定义为在广告投放和营销方案、运营效率提升、供应链管理等方面紧跟时代发展趋势,运用新技术、新策略实现消费增量和升级的品牌。
在我们的统计中,新消费领域的公司包含既潮玩、二次元、宠物、运动等较为新兴的产业,也包含食品饮料、鞋帽箱包、家居家电等传统产业,同时也包含消费电子、交通等与新技术引领新生活方式相关的产业。
3.1 新消费领域投融资持续火热,7月融资数量与金额创年内新高
2021年7月,新消费领域投融资持续活跃,融资数量与金额均创年内新高。根据IT桔子,7月共有87起投融资事件,是今年以来单月最高,占今年投融资总数的24.4%,环比增加29.9%;融资金额同样大幅增长,约为190.9亿元,环比增加216.1%。
7月早期融资较多,且融资金额较大。在87起新消费领域投融资事件中,共有23起天使轮投资,较上月的13起增长较多,早期投资还包括5起种子轮、10起Pre-A轮、18起A轮,共56起,占比64.4%。从融资金额看,获千万级投资的品牌有42家,融资总额约为12.24亿元,融资额占比为6.4%;获亿级投资的品牌有24家,融资总额约达178.39亿元,融资额占比为93.4%。获千万级以上投资的品牌共计66家,占比75.0%。
3.2 食品饮料与美妆个护融资火热,互联网巨头持续布局新消费领域
分行业看,食品和饮料酒水持续火热,各行业现大额融资事件。根据IT桔子,在87起新消费领域投融资事件中,食品、饮料酒水、美妆个护、消费电子投融资数量最多,分别为22起、20起、14起和10起,宠物为5起,母婴为4起,服装配饰、服务商、潮玩、家居均为3起。融资金额方面,食品(Nature's Fynd)、美妆个护(KK集团、参半)、母婴(PatPat)、家居(ManoMano)均有融资金额超过10亿人民币的融资事件。
此外,7月腾讯、哔哩哔哩和字节跳动等互联网公司继续加码新消费赛道:
Ø 腾讯:本月在新消费领域完成4笔投资,包括和府捞面(8亿元E轮)、喜茶(5亿元D轮)、代数学家咖啡(战略投资)、宠幸宠物(2亿元B++轮);
Ø 哔哩哔哩:本月完成2笔投资,分别为连锁餐饮品牌Charlies粉红汉堡(数千万元A轮)、个护品牌理然(3亿元B+轮);
Ø 字节跳动:本月完成2笔投资,为连锁茶饮柠季(数千万元A轮)和参半(近4亿元B轮);
Ø 百度:本月完成1笔投资,为智能按摩椅乐范(千万级人民币A轮);
Ø 京东:本月完成1笔投资,为美妆领域的KK集团(3亿美元F轮)。
按新消费领域不同赛道划分,值得关注的投资项目如下:
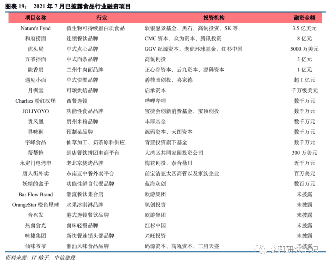
1、食品:面食餐饮近期关注度较高,人造肉热度持续。2021年7月,67起新消费领域投融资中食品饮料行业共22起,6月为20起。融资金额亿级以上的品牌包括人造肉品牌Nature's Fynd(3.5亿美元)、和府捞面(8亿元)、虎头局(5000万美元)、五爷拌面(3亿元)、陈香贵(1亿元)、遇见小面(超1亿元)。
和府捞面完成近8亿元E轮融资。本轮投资由CMC资本领投,新股东众为资本、老股东腾讯投资、Longfor Capital跟投。和府捞面是一家中式面食直营连锁餐饮品牌,截至2021年6月底,和府捞面在全国门店总数已经突破340家。
虎头局完成近5000万美元A轮融资。本轮由GGV纪源资本和老虎环球基金联合领投,老股东红杉中国、IDG、天使投资人宋欢平跟投。「虎头局·渣打饼行」是2019年从长沙崛起的一家中式点心新锐品牌,目前已签约、推进中的点位共70个,至今年底计划门店数提升至30余家。
五爷拌面本月又获3亿元A+轮投资,投资人为高瓴创投。五爷拌面是一家面食餐饮连锁店运营商,本轮融资金将用于强化供应链体系、加速自有工厂建设、迭代信息化智能系统、打造运营团队及加速布局全国门店网络。通过自营+加盟的方式,门店数量已扩张至200多家,在拌面品类中位居全国第一。
Charlies粉红汉堡获哔哩哔哩数千万元A轮投资。投后估值为1亿元,哔哩哔哩将持股约15%。Charlies粉红汉堡是一家主打汉堡的西餐连锁品牌,目前在上海有10家门店,其中3家门店仅支持外卖。
Nature's Fynd获3.5亿美元C轮融资。本轮投资由软银愿景基金领投,黑石、高瓴、SK集团等跟投。这是一家位于芝加哥的蛋白质创新发酵技术研发商,生产“营养价值高,对环境影响小”的蛋白质。Nature's Fynd将于今年内在指定零售商推出Fy无肉无乳产品。
2、饮料酒水:连锁茶饮&咖啡持续获得投资,新白酒品牌获得高额投资。
2021年7月,饮料和酒水行业投融资共20起,6月为19起。饮料领域融资金额亿级以上的品牌包括M Stand(5亿元)、喜茶(5亿美元)、Blueglass Yogurt(2亿元)、Seesaw(过亿元),酒水领域融资金额亿级以上的品牌包括肆拾玖坊(6亿元)。
喜茶获得5亿美元D轮融资。本轮投资人包括黑蚁、腾讯、红杉、高瓴、淡马锡、L Catterton和日出东方资本,投后估值95亿美元。根据喜茶于今年初发布的2020年年度报告,截至2月,喜茶已累计在海内外61个城市开设695家门店。
M Stand完成超5亿元B轮融资。本轮由启承资本、黑蚁资本联合领投,新股东高榕资本、老股东CMC资本、挑战者资本跟投,投后估值约40亿。M Stand是一个起源于上海的纯白色简洁都市风网红饮品品牌,现已拓展至杭州、宁波、深圳和广州等地。
Blueglass Yogurt获超2亿元B轮融资。斯道资本和优山资本共同领投,愉悦资本、华创资本、凌波资本三家老股东跟投。Blueglass Yogurt是一家现制酸奶品牌,原料采用青藏地区奶源,并将核桃、腰果、水果等辅料加以搭配,涵盖花式酸奶、水果酸奶、酸奶沙拉、蛋糕冰淇淋等十几种品类。
Seesaw完成过亿元A+轮融资,喜茶入股,老股东弘毅百福跟投。本轮融资将用于全国门店拓展、供应链建设和数字化建设。Seesaw咖啡是一家精品咖啡馆运营商,同时公司建立咖啡梦工厂,致力于建立咖啡知识分享和咖啡专业技能培训的平台。
肆拾玖坊完成6亿元B轮融资。本轮由CMC资本独家投资,资金将主要用于酿酒和储酒基地扩建、团队和渠道建设。肆拾玖坊是一家以酱香型白酒为主的品牌,旗下产品有“酱酒坊”53度酱香白酒、“鲜米坊”五常鲜米、善茶坊、葡萄酒坊、康养坊等,目前拥有100多家分销商,4000多个经销商,其中包括1500家新零售体验店。
3、美妆个护:美妆集合店、口腔护理和男士护肤获得高额投资。2021年7月,美妆个护行业投融资共14起,其中美妆行业为6起,个护行业为8起;6月共7起,其中美妆行业为1起,个护行业为6起。融资金额亿级以上的品牌包括KK集团(3亿美元)、参半(4亿美元)、Mamaearth(5000万美元)、JOVS(2亿元)、理然(3亿元)。
KK集团获由京东独家投资的3亿美元融资,投后估值约30亿美金。KK集团是一家潮流零售生态企业,旗下拥有KK馆、KKV、THE COLORIST调色师等多个连锁零售品牌,品牌门店已覆盖北京、上海、广州等全国近100多个城市。
参半完成近4亿元B轮融资。本轮由华兴资本旗下华兴新经济基金领投,金鼎资本、基石资本与亚商资本跟投,老股东字节跳动、创新工场本轮继续加注。参半NYSCPS是一个口腔护理品牌,目前产品包括口腔喷雾、漱口水、牙齿霜、声波电动牙刷、洗发水、护发素、沐浴露等。
Mamaearth完成13亿卢比A轮融资。本轮由红杉资本领投,以及其他境外投资机构。资金将用于拓展线下业务、拓展技术和营销领域,以及进军东南亚市场。MamaEarth是一家线上儿童护理产品研发商,旗下产品包括经认证的无毒素乳液、洗发香波、沐浴露,以及全天然毛虫喷雾剂等,适合婴幼儿和五岁以下儿童使用。
JOVS于近期连续完成A轮、A+轮两轮共计2亿美元融资。A轮由兰馨亚洲独家投资;A+轮由金鼎资本领投,兰馨亚洲跟投。JOVS是一家家用美容设备提供商,曾获得过京东、苏宁及网易考拉三个渠道美容仪器类目TOP1,并进入天猫美容美体仪器TOP10。
理然完成近3亿元B+轮融资。本轮由Tiger Global领投,战略投资方为哔哩哔哩,老股东五源资本、红点中国、SIG跟投。理然专为男士打造,帮助男士解决护肤、理容、基础彩妆等需求的新形态消费品公司。
4、消费电子:多个清洁类智能家居品牌获得投资。2021年7月,消费电子行业投融资共10起,6月为2起。融资金额亿级以上的品牌包括银星智能(超亿元)。
银星智能连续完成共计超亿元B+轮、B++轮融资。投资方包括沄柏资本、中信证券投资、众享资本,控股股东银星投资集团追加投资。银星智能是一家家庭服务机器人研发商,致力于家庭用的清洁机器人和服务机器人等产品的研发、生产与销售业务,并向相关企业提供相应的技术解决方案。
乐范完成由百度领投的千万元级A轮融资,鼎翔资本跟投。乐范科技是一家智能按摩椅研发商,主要产品为乐范魔力贴,用户通过手机APP即可操作,其他产品还包括爱乐松塑性背靠、助眠颈枕、空气净化器以及乐范眼部护理冷热按摩仪等。
5、其他赛道:服装、宠物、母婴和家居本月均有高关注融资项目。2021年7月,服装配饰行业投融资共3起,宠物行业5起,母婴行业4起,潮玩业3起,家居业3起,服务商业3起。融资金额预计为亿级以上的品牌包括PatPat(5.1亿美元)、ManoMano(3.55亿美元)、neiwai内外(1亿美元)、蕉内(7000万美元)、宠幸(超2亿元)。
PatPat获得5.1亿美元D轮融资。本轮由DST Global领投,泛大西洋资本、Ocean Link、GGV纪源资本等跟投。PatPat是一个母婴出口电商平台,产品分为玩具和童装等品类,目标用户为美国、澳洲和中东地区25-35岁中高收入群体。
ManoMano 3.55亿美元F轮融资。本轮融资由新投资者Dragoneer Investment Group领投,现有投资者淡马锡、泛大西洋投资集团等境外投资者跟投。ManoMano是一家法国家装及园艺在线DIY平台,致力于为用户提供平台,直接寻找家居装修和园艺商,平台产品超过120万件。
NEIWAI内外完成1亿美元D轮融资。由某全球美元投资集团领投,老股东祥峰投资、启明创投、多维海拓跟投, 投后估值6亿美元。NEIWAI内外是一家以舒适体验的贴身衣着主的中高端内衣品牌,并逐步将产品覆盖至女性与男性的日常、家居、运动等场景。
Bananain蕉内完成数亿元A轮融资。本轮由元生资本独家投资,投后估值达到25亿元。Bananain蕉内是一家无感标签内衣品牌,旗下拥有4大生态链品牌:内衣品牌 Bananain 蕉内、先锋设计机构Bananain LAB蕉内实验室、机能保暖内衣品牌Heatskin热皮、机能运动内胆品牌MOVESTECH 移技。
宠幸宠物完成超2亿元B++轮融资。本轮获老股东腾讯投资、祥峰投资、弘毅投资,投后估值35亿元。宠幸宠物是一家宠物用品提供商,产品涵盖宠物食品、宠物营养品、宠物洗护用品、宠物清洁用品和宠物医药等领域,旗下拥有“宠幸”、“卫仕”、“唯派特”、“颖养”等自主品牌。
四、本月专题研究:元气森林加速品类扩张,营销贴近年轻群体
4.1 元气森林:开启无糖汽水的高速发展
元气森林成立于2016年,是一家主打健康的“自主研发、自主设计的创新性”中高端饮料品牌。产品目前覆盖30多个省、市、自治区,并出口美国、新西兰等国家。根据IT桔子,公司自2018年5月以来已进行过5轮融资,最近一次为2021年3月的数亿美元C轮融资,由老股东红杉中国、新股东华平投资和L Catterton领投,淡马锡以及包括高榕资本、龙湖资本在内的老股东跟投。元气森林的估值在本轮融资完成后达60亿美元,资金将用于4个方面:开展海外并购引入海外产品、在中国建设工厂并扩大产能、加大产品研发投入、加速公司海外扩张的进程。
三得利、统一、农夫山泉均推出过主打“无糖”的饮料。1997年,日本三得利乌龙茶首次进入中国市场。在中国品牌中,统一在2004年向内地推出了茶里王,主推“回甘”的无糖茶饮,但是由于未能成功打入年轻上班族等目标群体,该产品在2011-2018年退出中国市场。同年,农夫山泉推出了无糖饮料东方树叶。
元气森林带动无糖饮料市场规模在2018年高速增长。2018年,受健康浪潮的影响,年轻人开始追求低糖的饮食方式,元气森林在合适的时间进入市场,在3月推出“0糖0脂0卡”苏打气泡水,开启行业的高速发展。当年,中国无糖饮料迎来爆发式增长,同比增速达到60.77%。从细分领域看,无糖汽水的市场规模首次超过无糖茶饮,为34.6亿元,同比增速为91.16%,占比为51.49%。可口可乐、怡宝、旺旺、六个核桃在2019年相继推出无糖饮料,统一茶里王于当年4月回归。
4.2 内生扩产线+对外多投资,元气森林持续拓展多元品类
1、内生扩产线:元气森林抓住年轻人群对健康生活的追求,针对各细分领域推出6条产品线。针对无糖碳酸饮料的产品有“0糖0脂0卡”的苏打气泡水,针对无糖茶饮料的产品有燃茶、健美轻茶,其他细分领域的产品有“低糖低脂肪”的乳茶、果汁气泡水满分、功能性饮料外星人电解质水。根据证券时报和36氪,元气森林2019年的销售额在8-10亿元,2020年约35亿,实现快速增长。销量方面,苏打气泡水占6成,燃茶占3成。
元气森林购买或注册多个力波啤酒商标,或将切入啤酒赛道。力波啤酒是成立于1987年的上海经典啤酒品牌,也是上海最早的合资啤酒企业,由喜力亚太控股,2011年被华润雪花收购,此后产能和销售渠道被华润雪花逐渐吸收。根据企查查,元气森林目前有多个力波啤酒商标在注册申请阶段,经典宣传语“喜欢上海的理由”、“Reeb is beer”等同样在申请列表中。公司还注册了“梅醒”、“口渴了梅”等“啤酒饮料”类商标。元气森林预计或将通过此次商标购买和注册,切入啤酒赛道。
2、对外投资:1)食品饮料细分领域布局加速品类扩张。除自身产品线的扩充以外,元气森林已自2020年12月完成5起并购,专注于食品、饮料和酒水的细分领域。元气森林先后投资拥有鸡胸肉和全麦面包等健康食品品牌“田园主义”、面类餐饮连锁品牌“山鬼鸡汤”、浓香型白酒品牌“观云白酒”、啤酒生产商“碧山啤酒”,收购即饮精品咖啡垂直电商“Never Coffee”。
2)电器领域的投资助力公司拓展更多品类。2021年7月,元气森林与中金公司和挑战资本等投资机构先后投资了两家电器品牌,分别为专注智能迷你潮电和相关耗材的品牌小吉、大家电制造商和品牌运营商吉德电器。结合元气森林在2020年计划投放的8万台智能冰柜,公司将加速线下销售渠道扩张,以及潮流家电的布局。
3)SaaS领域投资或将帮助公司拓展自有线上渠道。2021年8月,公司参与快用云科的独家战略投资,这是一家主要从事软件开发、数据处理等业务的软件开发商,一方面有助于公司实现内部业务的数字化升级,另一方面或将对公司拓展线上的自有私域流量和渠道有所助益。
元气森林在发展早期主要通过线上销售,现已发展为“线上+线下”模式。由于主要目标客户为热爱健身、注重品质生活的90后消费者,与便利店的消费人群更加贴近,因此在渠道拓展早期,苏打气泡水、燃茶、乳茶等热门产品优先选择进入全家、罗森、便利蜂、盒马等便利店。随着产品知名度不断提高,产品现已打入沃尔玛、家乐福等大型连锁超市。
元气森林将逐渐摆脱代工生产模式,自建工厂有望降低生产成本。2020年7月,安徽滁州生产基地正式建成投产,二期项目正在建设中。除此之外,公司在天津和广东肇庆也将建设生产基地,形成华东、华北、华南三大片区,辐射长三角、京津冀、珠三角等主要市场,并降低运输成本。公司的工厂建设计划还包括湖北、四川等地,进一步将辐射面扩大至华中和西部地区。
4.3 快速试错、多元化营销,深入年轻消费者
通过互联网模式快速试错、快速迭代。元气森林创始人唐彬森为游戏公司智明星通的原CEO,创立了专注TMT和消费方向的投资机构挑战者资本,拥有丰富的互联网公司运营经验,因此元气森林借鉴了传统互联网公司快速试错、快速迭代的运营模式。上百个SKU储备不断进行测试,通过员工、真实用户试吃进行产品验证和改进,一旦通过便可进入生产和宣传阶段。真实用户主要通过“元气会员店”小程序获取新品测试资格,公司可以借此巩固核心用户的忠诚度,也可以快速获取真实用户的反馈。
差异化营销渠道吸引年轻用户。根据艺恩报告,2020年,头部饮料品牌的广告投放渠道以剧集为主,各类广告在剧集的投放数量约占83%,如可口可乐赞助《二十不惑》、《三十而已》、《以家人之名》等,农夫山泉赞助《下一站是幸福》、《完美关系》、《二十不惑》等。与其他饮料品牌的投放策略不同,元气森林为吸引年轻消费者,选择综艺为主要投放渠道。2020年,元气森林仅赞助1部电视剧《小大夫》,赞助5个综艺节目,分别为《我们的乐队》、《出手吧,兄弟!》、《运动吧少年》、《元气满满的哥哥》、《青春在大地》和《我是大医生》。今年,元气森林广告投放明显增加,目前已赞助过多部剧集和综艺,题材选择上延续以年轻人为主的内容,如《你是我的城池堡垒》、《司藤》等剧集,《创造营2021》、《天天向上》、《说唱听我的第二季》等综艺。
其他广告投放包括以1.5亿元赞助哔哩哔哩2021年春晚,在《乘风破浪的姐姐》引发巨大讨论量时邀请张雨绮成为品牌代言人等。元气森林同样注重社交网络的推广,在小红书、哔哩哔哩、抖音等平台利用人气博主吸引年轻消费者,提高品牌影响力,如在小红书,有关元气森林的种草、分享的笔记超过5万篇。
五、本月专题研究:从濒临破产到扭亏为盈,看瑞幸的经营拐点
5.1 由门店扩张驱动转向产品创新驱动
中国咖啡连锁品牌第一股获退市后新一轮投资。2020年1月底,浑水发布长达89页的做空报告,质疑瑞幸咖啡财务造假,股价当日下跌超24%。随着舆论发酵,且未能在截止日前公布2019年财务报告,瑞幸于2020年6月27日对外宣布退市。今年4月,退市不满一年的瑞幸在资本市场获得新一轮融资。本轮融资由老股东大钲资本领投,愉悦资本跟投,投资金额为2.5亿美元。
发展早期靠门店数量大规模扩张占领市场。瑞幸咖啡的第一轮增长主要由快速增加门店数量带来。2017年10月,瑞幸在北京银河SOHO开设第一家门店。在两年时间里,瑞幸的门店数量快速扩张,并于2019年底超过星巴克。根据TalkingData,2019年12月,瑞幸的门店数量为4507家,高于同期星巴克的4292家。由于门店的快速扩张需要消耗大量资金,且不能提高用户粘性,瑞幸在上市后始终保持亏损状态。
退市后,瑞幸咖啡门店数量扩张速度得到有效控制。2020年底,瑞幸咖啡的门店数量为3898家,较年初减少609家,在退市后经历一段时间的关店潮,有助于公司控制运营费用。根据36氪,2021年6月底,瑞幸的门店数量约为5200家,较年初涨幅为33.40%。根据瑞幸CEO陆正耀于2020年底接受的采访,预计到2023年,瑞幸门店数量最多将达到6900家,因此2021年至2023年,门店数量的CAGR为20.97%,较此前的门店扩张速度大幅降低。
对核心消费者的正确理解推动公司本轮营业收入的增长。门店扩张的速度得到控制有效降低了运营费用的支出,而营业收入的持续增长主要由产品创新推动,瑞幸对核心消费者的理解是业绩翻盘的关键。根据TalkingData,在主要的咖啡连锁品牌中,18~29岁消费者更喜爱瑞幸咖啡,而30岁及以上的消费者更加青睐星巴克。瑞幸在退市后针对年轻消费者的一系列营销策略有效推动公司实现第二轮增长。
“厚乳拿铁”产品创新受获消费者认可。2020年9月14日,瑞幸咖啡推出基于拿铁咖啡的创新产品厚乳拿铁,配料中增加了使用冷萃工艺浓缩萃取制成的厚牛乳。根据用户评价,相比普通拿铁咖啡,厚乳拿铁的奶香味更加浓郁。同时,这款产品主打低热量,在健康浪潮下受到年轻人的喜爱,推出后便受到消费者的高度评价。瑞幸此后不断推出多款衍生产品,如以波士顿轻奶酪芝士蛋糕为灵感的海盐芝士厚乳拿铁、添加秋季桂花风味的秋香厚乳拿铁、陨石拿铁的厚乳升级版陨石厚乳拿、圣诞节风味的太妃榛香厚乳拿铁等。多轮产品创新成功将厚乳拿铁打造成瑞幸的明星产品。
今年又凭爆款“生椰拿铁”相关营销迅速出圈。根据天猫发布的《2020植物蛋白饮料创新趋势》,果味/风味饮料中,椰子味最受消费者喜爱,销量增速达109%。2021年4月12日,瑞幸切入椰子味植物蛋白饮料市场,推出生椰拿铁,是基于椰乳制作技术升级而创作的产品。5月6日,瑞幸在微博宣布《创造营2021》热门选手利路修成为瑞幸冰咖推荐官,代言生椰拿铁。利路修的热度配合广告词“YYDS”使产品迅速出圈,在微博、抖音引发巨大讨论量。与此前的代言人汤唯和张震相比,利路修更受年轻消费者追捧,标志着瑞幸营销的首要目标从公司白领扩大至更为广泛的学生和上班族。瑞幸在App中推出“生椰自由”月卡、周卡、多次下单优惠等活动,进一步推动产品销量。
5.2 今年多家新咖啡品牌获互联网巨头入股
今年已有多家精品咖啡连锁品牌获高额融资,其中多起获互联网巨头参与。根据IT桔子,腾讯、美团、字节跳动、哔哩哔哩等相继入局咖啡连锁品牌,也代表互联网巨头看好行业发展。部分咖啡连锁品牌的单轮融资金额过亿元,如3月完成3亿元B轮融资的隅田川咖啡、6月完成数亿元B+轮融资的三顿半、6月完成数亿元B+轮融资的Manner Coffee、7月完成5亿元B轮融资的M Stand、7月完成数亿元A+轮融资的西舍咖啡。
六、投资建议
2021年7月,新消费领域的投融资持续火热,融资金额和事件较上月进一步增加,腾讯、字节跳动、哔哩哔哩、百度持续入局新消费,看好行业发展。根据CTR和团队抽样点位数据,新消费品牌对广告投放需求旺盛,前十大广告主中超过一半为饮料酒水和美妆护肤品牌。持续看好新消费行业高景气度,当前重点关注在写字楼等核心生活圈具有强曝光效应的电梯媒体分众传媒,以及受益于抖音电商持续快速增长的服务商值得买、以及达人矩阵丰富的星期六。
分众传媒:(1)根据CTR梯媒行业数据,6月电梯LCD和海报刊例花费同比持续高增,新消费领域品牌广告投放需求旺盛,占领过半前十大广告主榜单;(2)行业竞争格局趋缓,梯媒作为重要广告渠道,核心媒体价值未变,公司ROE仍具备上升空间。我们预计公司2021-2023年分别实现营业收入163.22、193.67和222.17亿元,实现归母净利润60.28、72.96和85.76亿元,同比增速为50.55%、21.04%和17.54%,最新市值对应21-23年净利润的市盈率为19.77、16.34和13.90倍。
值得买:(1)公司是抖音电商头部品牌服务商,直接受益于抖音电商的快速起量;(2)旗下星罗提供达人带货、品牌自播等5个模块的代运营服务,深度绑定宝洁、欧莱雅等头部大品牌客户,是公司长期发展其他品牌客户的经营底盘,为公司提供稳定且有力支撑。我们预计公司2021-2023年分别实现营业收入12.41、16.45和21.60亿元,实现归母净利润2.05、2.57、3.20亿元,同比增速为30.86%、25.35%和24.23%,最新市值对应21-23年净利润的市盈率为38.02、30.33和24.41倍。
星期六:(1)公司头部主播资源丰富,采用明星签约和内部孵化两种模式储备大量主播资源,截至今年一季度末共156位签约达人;(2)短视频平台直播带货GMV持续高增,带动公司营业收入,2020年公司直播带货GMV约43亿元,同比约20倍增长。今年一季度则实现16.5亿直播电商GMV。
风险分析: 广告行业政策变化风险,广告行业竞争格局恶化风险,广告代理商转型不及预期风险。
本文来源
免责声明