广州华立科技股份有限公司成立于2010年8月,2016年2月至2017年11月,公司曾挂牌新三板;2020年11月30日,公司创业板IPO申请获深交所审核通过,今年6月正式登陆创业板。
公司实际控制人是苏本立,2015年9月至今任公司董事长、总经理,其合计持股62.18%。此外,公司拥有鈊象电子等战略合作股东,鈊象电子是公司游戏游艺设备重要原材料IP套件的主要供应商之一。
公司从事游戏游艺设备的设计、研发、生产、销售和运营,涵盖完整产业链,主要通过采购动漫IP套件,以及电子器件、主机、显示器等其他原材料,研发并生产游戏游艺设备,最终对外销售或投放运营。
1)生产的游戏游艺设备销售给游乐场(卖断模式)为公司的游戏游艺设备销售业务;
2)游戏游艺设备寄放在其他游乐场并与游乐场对消费者收入进行分账,则为公司的设备合作运营业务;
3)公司自行承担房租、人工等成本,自营游乐场,利用自产的游戏游艺设备开展业务,为公司的游乐场运营服务;
4)公司将动漫IP卡通设备寄放在其他游乐场,并向游乐场销售IP形象卡片,游乐场再面向C端用户以一定溢价销售IP形象卡片,则为公司的动漫IP衍生产品销售收入。四种业务中,游戏游艺设备销售业务、动漫IP衍生产品销售为产品销售业务,设备合作运营业务、游乐场运营业务为运营业务。
收入结构:游戏游艺设备销售是基本盘,动漫IP衍生产品收入占比快速增长。游戏游艺设备销售是公司的主要收入来源,2018-2020年及2021年上半年收入分别为3.55/2.99/2.64/0.99亿,占比分别为79.2%/59.9%/62.2%/40%,占比逐年降低,主要是动漫IP衍生产品销售、运营服务等其他业务占比快速提升,其中动漫IP衍生产品业务增速最快,2018-2020年及2021年上半年收入分别为0.42/0.66/0.68/0.82亿,占比分别为9%/13%/16%/15%/33%。
公司出货的游戏游艺设备,用于直接销售的数量占比更高,但用于投放合作运营的占比也逐渐提升。2018-2020年,公司直接销售的游戏游艺设备数量占总出货量的比重较高,分别为87.4%、75.1%、71.6%,逐年递减主要是由于运营设备的投放量逐年增长,2018-2020年分别为1704/2480/2500台,2020年疫情下仍实现增长,公司合作运营业务的投放量稳步增长,主要客户为万达宝贝王、恒大乐园、大玩家等国内知名游乐场所和主题乐园。
动漫IP衍生产品快速增长,带动更轻量的动漫IP卡通设备大幅投放。公司动漫IP衍生产品主要是向消费者销售IP形象卡片,需借助动漫IP卡通设备的投放,因该业务快速增长,动漫卡通设备的投放量也快速增长,从2018年底的3038台增至2020年底的6971台,复合增长率高达51.5%。动漫卡通设备投放量快速增长,且规模远大于游戏游艺设备的投放量(2020年底,动漫卡通设备投放量是游戏游艺设备合作运营投放量的2.4倍),主要是动漫卡通设备为辅助抽卡的设备,功能简单,相较游戏游艺设备,投入更加轻量,因此扩张更为容易。
国内购物中心数量持续稳定增长,线下娱乐业态需求刚性。购物中心是包括游戏游艺、餐饮、购物和其他线下娱乐场景的主要营业场所,截至2020年第我国购物中心数量达到5415家,疫情下仍然保持8.8%的稳定增长,过去十年的CAGR为23.4%,背后是大众对于线下娱乐业态的刚性稳健需求。
我国游戏游艺行业市场规模超千亿,其中游戏厅运营收入占较高比例。美国、日本、欧洲等发达国家和地区为商用游戏游艺设备发源地和主要市场,发展时间较长,相关产业比较成熟,产品的更新换代需要较大。随着我国工业体系的不断发展完善,和居民消费水平的不断提高,依托产业链资源集聚优势和庞大消费市场,我国逐步成为全球游戏游艺设备的主要开发、制造和消费市场。根据《2018年游戏游艺行业研究报告》,2018年我国商用游戏游乐产业规模达到1210亿元,同比增长7.8%。其中,1046亿来自于大玩家、宝贝王等游艺娱乐场所的运营收入,其余164亿是商用游戏游艺设备的销售收入。
游戏游艺设备产业集中于广州,市场极度分散。我国游戏游艺设备生产基地主要集中于广东地区,根据《2020 广东省游戏产业年度发展报告》,2020年广东省游戏游艺设备营收总额为96亿元,占全国游戏游艺机市场 98.50%的份额。广东省游戏游艺设备的生产型企业较多,但大部分为中小企业,集中度低,且产品结构单一,同质化严重。在产业中高端市场,国内少部分企业具备研发能力及自有知识产权,在国内市场与国际品牌具有较强市场竞争力。按2019年国内头部的游戏游艺设备生产制造公司华立科技、世宇科技的收入来看,二者2019年的市占率分别为3%、3.5%,市场极度分散。
国内IP授权市场目前处于行业早起的发展阶段,未来市场空间巨大。根据弗若斯特沙利文报告,中国IP授权市场规模由2015年的485亿元增长至2019年的844亿元,期间复合年增长率为14.9%。预计2023年中国IP授权市场规模将达到1480亿元。
动漫IP衍生产品的主力消费群体是00后及90后,用户规模增长、可支配收入的提升提振了消费需求。同时随着优质IP衍生产品的迭代、发布,潮玩市场的健全完善,为动漫IP市场创造了发展空间。根据2020年中国玩具和婴童用品协会报告,我国已经开展授权业务的被授权商所从事的主要行业为玩具游艺(17.7%)、服装饰品(16.9%)、食品饮料(10.2%)、礼品纪念品(9.8%)、文具办公(7.5%)等,其中玩具游艺是IP授权市场规模占比最高的细分赛道。
奥特曼、宝可梦等IP卡片销售亮眼,带动动漫IP衍生业务快速增长。公司向合作门店投放动漫卡通设备,不收取设备价款及租金,并向合作门店销售动漫IP衍生产品实现销售收入,主要为相应IP的形象卡片。消费者每次使用动漫卡通设备时,均可获得具有收藏及社交属性的相关的动漫衍生产品。知名动漫IP形象本身已具有广发的粉丝群体,且IP衍生产品具备一定的收藏、社交属性,对消费者有较大吸引力。公司2018年依托动漫卡通设备,推出广泛度、欢迎度高的“奥特曼”形象卡片,销量快速增长。2019年,公司奥特曼IP推出融合激战系列,销售量大幅增长237.8%,2020年又推出宝可梦与超级龙珠形象卡片,疫情下该业务收入仍然保持了正向增长。
2017年至2019年,公司动漫IP衍生产品销售收入从2,040.73万元增长至6,558.66万元,复合增长率79.27%。2018、2019、2020年,公司动漫IP衍生产品销售收入分别为0.42亿元(YoY+103.82%)、0.66亿元(YoY+57.67%)和0.68亿元(YoY+4.01%)。2021年上半年,该业务实现收入0.82亿,同比高增424.8%。
2021年上半年IP卡片销量约2722万张,2020全年水平,同比环比均快速增长。据招股书,公司2018-2020年IP卡片销量分别为1496/2334/2277万张,增速为56.1%/-2.5%,2020年受到疫情影响,销量略有下降。若按照过往约3元/张的单价,测算得到21年上半年卡片销量约2722万,与去年上半年同比增长约442%,与去年下半年环比也增长53%,IP衍生产品销售情况亮眼。
合作门店有合理利润空间,驱动公司动漫卡通设备扩张。以公司销量占比最高的“奥特曼”形象卡片为例,公司向游乐场销售的最高价格为4元/张,公司主要客户大玩家、乐的文化、风云再起的游乐场门店向消费者客户的销售价格一般为6 -8 元/张,游乐场在该业务模式下具有合理利润空间,驱动门店自身与公司的持续合作。
公司通过前期游戏游艺设备业务积累的知名IP资源,为动漫IP衍生产品IP创造基础。公司凭借在行业内多年的积累,与Microsoft(微软)、Bandai(万代)、SEGA(世嘉)、Raw Thrills、Konami(科乐美)、IGS(鈊象电子)等全球知名游戏企业建立了战略合作伙伴关系。目前公司已获得了多款IP在游戏游艺设备领域的全球或区域代理权,包括《奥特曼》、《马力欧》、《光环》、《变形金刚》、《古墓丽影》、《巨兽浩劫》、《头文字DZERO》等,都将成为后续公司持续发力动漫IP衍生产品的强力支撑。2018-2020年,公司分别推出“奥特曼”融合激战动漫形象卡片、“机斗勇者”(机甲英雄升级版)动漫形象卡片,深受市场欢迎;2020年底,公司又成功推出相对高单价的“超级龙珠”形象卡片和“宝可梦”形象卡片。
据WikiMili统计,截至2020年,全球累计创收最多的50个IP第一名为“精灵宝可梦”,累计1000亿美元收入中,有760亿美元是衍生品收入,也显示该IP强大的号召力。此外,马里奥、龙珠和变形金刚等公司获取的IP也分别排在第9/13/20名,显示公司头部IP的影响力。
行业专家与公司深度绑定,未来有望持续获得优质IP。日籍游戏游艺设备行业专家Ota Toshihiro间接持有公司13.55%股份,同时任公司董事。此外,苏永益、刘柳英、 Aoshima Mitsuo等核心董事与高管亦有多年游戏游艺行业从业经验,其中副总理Aoshima Mitsuo曾任职于日本游艺设备龙头企业 SEGA、大型购物中心永旺幻想,对于上游设备研发制造、下游游艺厅运营均有深入的理解,为公司上游IP获取及下游渠道的拓展提供经验。
1、公司与大玩家、风云在起、乐的文化等大型连锁游乐场运营公司建立了长期、稳定的合作关系
公司与大玩家、万达宝贝王、乐的文化、永旺幻想、风云再起行业内的大型连锁的游乐场运营商保持良好的合作关系,其运营游乐场数量众多、分布区域较广、行业经验丰富,在业界具备较高声望,具体来看:
公司与第一大客户“大玩家”自2016年成立以来即与公司合作至今,时间超过5年。此外,风云在起、乐的文化、万达宝贝王、永旺幻想等与公司的合作历史都在8-10年,业务合作也从最初的游戏游艺设备销售,向设备的联合运营以及动漫IP衍生产品的销售拓展。公司与大型连锁游乐场的多年合作历史将成为公司抽卡机未来在大型连锁游乐场进一步拓展的保障。
2、公司动漫IP衍生产品售卖渠道目前集中在头部连锁综合游乐场和儿童乐园,未来向非大型连锁游乐场的渗透空间仍大。根据公司投资者交流,截至2021年6月,公司动漫IP衍生产品卡通设备的投放门店超过1000家,投放设备达8000台,合作门店分布在全国各城市的核心商圈。其中“奥特曼融合激战”“宝可梦”的投放数量分别为4300与1500台,合计5800台,占比72.5%。
根据公司披露,公司IP衍生产品收入主要来自乐的文化、永旺幻想、大玩家、卡通尼文化、汤姆猫娱乐和万达宝贝王等国内大型的综合游乐场和儿童乐园,2018-2020年,来自上述渠道的IP衍生产品收入比重分别为68.7%、64.1%、71.6%。在地理位置方面,公司的动漫IP衍生产品的动漫卡通设备(抽卡机)多集中在华中与华南地区。
3、行业与公司未来空间测算
由于IP衍生卡片的售卖依托抽卡机设备,我们首先按抽卡机可以铺设的渠道统计抽卡机理论投放数量,再按单台机器每年可售卖卡片数量,测算动漫IP衍生卡片的市场规模。
目前可以摆放动漫IP衍生卡片的抽卡机渠道主要是全国范围内的游戏游艺厅,随着渠道的多元化拓展,且抽卡机灵活易布局的特点,购物中心的商场中庭、城市便利店等同样是未来可发展渠道。
1)全国游戏厅:据《2018年线下游戏数据报告》,2018年全国有效经营的游戏厅为1.5万+,其中连锁经营的大型游戏厅为1500家,占比约10%。随着疫情进一步恢复,线下游戏厅数量稳定增长,预计中期内全国有效经营游戏厅数量可达2万台,其中大型连锁化率预计进一步提至15%,则预计中期内全国大型连锁的游戏厅数量为3000台,非大型连锁游戏厅数量为17000台。
则合计预计全国游戏厅渠道可摆放抽卡机约8.69万台。
2)购物中心中庭:据赢商大数据,2020年底全国共有5415个商场,其中一二线城市占比60%,其他城市占比40%,假设其中一二线城市商场的渗透率为30%,其他城市购物中心的渗透率为15%,则整体渗透率为24%。我们考虑商场最活跃的4个功能楼层:化妆品层、服装层、餐饮城、影院层,每层各放置1个,则商场中庭可放置的抽卡机为5198台。
3)便利店:根据毕马威2021年报告,我国传统便利店数量14.4万(除去平台型和类便利店),考虑部分便利店与校园距离太近不可摆放、剔除离市区/生活区过远的门店,我们假设可摆放抽卡机的便利店渗透率为3%,平均每家便利店摆放1台,则便利店可摆放抽卡机的数量为4320万。
通过上述测算,我们得到全国可投放的抽卡机数量为9.6万,若按预计华立科技当前8000万台测算,目前公司相对于行业空间的渗透率约8.3%。
接下来我们对行业空间进行敏感性分析,分别假设平均单台抽卡机每天可以售卖卡片的数量为15/18/20/23/25张,卡片单价分别为2.8/3.0/3.2/3.5/3.8张,则行业规模在14.77-33.42亿之间。
对公司IP衍生业务的收入空间进行敏感性分析,分别假设行业规模为14.77/18.99/22.51/28.32/33.42亿,假设公司市占率在10%/30%/70%/90%之下,结果如下:
1)在中性偏保守的测算下,假设行业空间18.99亿,公司市占率为30%,则公司IP衍生收入空间为5.7亿
2)在中性测算下,假设行业空间为22.51亿,公司市占率为50%,则公司IP衍生收入空间在11.26亿
3)在中性偏乐观测算下,假设行业空间28.32亿,公司市占率为70%,则公司IP衍生收入空间为19.82亿
1、动漫IP衍生品售卖业务是一个长链条与重运营的业务,具体包括:
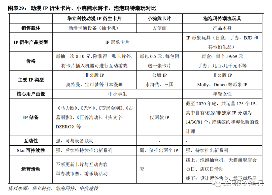
2、从小浣熊卡片的“昙花一现”看IP储备与运营能力的重要性
九十年代小浣熊干脆面随机附送的水浒卡已引入随机销售的方式,引起收藏潮。台湾食品制造商统一集团于1994年在中国大陆地区推出“小浣熊”干脆面,自1999年起,“小浣熊”干脆面的包装袋中开始随机附送不同主题、人物的卡片,主要包括水浒传一百零八将、三国系列等,小浣熊干脆面也因随机卡片而在校园市场风靡,学生开始以集卡为风潮,并出现换卡、售卡现象,部分学生为了集齐水浒一百零八将的全套卡片而整箱购买干脆面。
总体上,在方便面中随机附送水浒卡这一销售形式大大提升了“小浣熊”干脆面的销量。据中新网报道,2000年前三季度,统一集团在大陆地区的营业收入达30亿元人民币,据新消费内参,2001年统一集团在中国大陆的营业收入超过206亿新台币(折合40亿人民币),估算2001年统一在大陆地区的收入增速约33%。此外,若我们假设2001年小浣熊干脆面占统一营收的比重为5%/7%/10%,按照小浣熊当年0.5元/包的定价,则当年售出小浣熊干脆面约4/5.6/8亿包,据教育部数据,2001年我国在校小学生1.25亿人,则平均全国每个小学生年购买小浣熊干脆面约3/4/6包。
后续IP储备缺失,开发与运营节奏不当,小浣熊系列终止。2001 年底,水浒卡全部人物卡片出完后,统一集团没有选择继续长线开发水浒IP,而是以发行“水浒团圆卡”为该系列的结束,抽中改卡即可兑换此前发行的全套水浒卡,虽然此行为拉动了大量销售,但此后小浣熊系列也逐渐下滑,主要是这一打破收藏规则的行为过度地消耗了IP价值和粉丝好感,并且后续IP运营缺失,也没有同样声量的IP接档水浒卡,此后小浣熊系列终止在中国大陆地区销售。
对照昙花一现的小浣熊卡片,我们认为持续的头部IP+精细化运营是关键。对比华立科技的动漫IP衍生卡片、小浣熊卡片与泡泡玛特潮流玩具:
3、公司在长链条前期的IP获取以及后续的持续运营方面均有较高的优势:
赛事项目丰富,时间与空间跨度长,体现公司活动运营能力。1)项目类型丰富,包括游戏游艺设备与抽卡机项目。以2019年华立科技WEC赛事为例,其中既包括通过游戏游艺设备进行的锦标赛项目(头文字D、湾岸DX)和邀请赛项目(极速5、音炫轨道),也包括通过抽卡机进行的交流赛项目(奥特曼融合激战、机斗勇者、偶活学院),各类设备的游戏与IP粉丝均可以通过赛事活动得到互动和社交的体验;2)赛事时间跨度较长,辐射玩家地区广,体现公司活动运营能力。以2019年WEC赛事中的“舞萌DX”为例,从7月的全国预选赛,到9-10月的全国总决赛,持续时间超过一个季度,选手的选拔涉及南区(广州、深圳、长沙),东区(杭州、南京、上海、常熟、南通)、中西区(西安、武汉、合肥、新疆、重庆),北区(北京、大连、沈阳、天津、烟台),玩家地区跨度较大。
通过赛事运营,公司与上游IP方和下游门店均有了更加深入的合作。公司赛事的预算赛通常以各地的线下游戏厅门店为载体,公司也借此机会和线下门店有更深入的合作,如2019年赛事,公司与反斗乐园、风云再起和世嘉都市乐园等全国28家连锁游戏厅联合举办。此外,与游戏游艺设备或相关IP相关的赛事与活动运营需要取得IP方的授权,过去十年的赛事活动均由华立科技主办,日本世嘉株式会社、日本万代南梦宫株式会社、台湾鈊象电子股份有限公司和TAITO株式会社共同协助举办,借此机会公司也和IP授权方进一步加深了合作。
游戏游艺设备是使消费者产生感知互动的游戏内容和过程,实现娱乐功能的专用设备。游戏游艺机产品分为室内商用、手持式和家庭游戏机三大类,其中室内商用游戏机设备通常放置于商业地产中的游乐场等专门运营游艺设备的门店,种类丰富且专用型较强、游艺休闲性较强,注重多维度的娱乐体验设计,室内商用游戏机也是公司主要的产品类型。
游戏游艺设备销售业务是公司第一大主营业务,贡献主要收入与毛利。2018-2020年,公司游戏游艺设备销售营业收入分别为3.55亿元(YoY+7.88%)、2.99亿元(YoY-15.87%)、2.64亿元(YoY-11.44%),占总营收分别为79%、60%、62%;毛利分别为1.11亿元、1亿元、0.79亿元,毛利率分别为31.4%、33.4%和30.0%;游戏游艺设备对外销量分别为11809台、7486台、6289台。
近年公司游戏游艺设备的销售,呈现价升量降,主要系公司主动调整产品结构所致。公司游戏游艺设备分为模拟体验、亲子娱乐、休闲运动等三大类。模拟体验类设备占比相对较高,其设备均价较高。亲子娱乐和休闲运动类设备,随着公司产品结构的调整,整体均价呈上升趋势。2018-2020年,公司游戏游艺设备销售数量分别为11,809台、7,486台、6,289台。公司调整产品结构,逐渐减少技术含量低、单价低、毛利率低的产品类型,2018-2020年公司销售设备的单价分别为3.01万元/台、3.99万元/台、4.21万元/台,与公司产品结构调整趋势相一致。
游戏游艺设备销售的主要成本是直接材料,其中以IP套件为主。公司游戏游艺设备的主要成本是直接材料,而主要材料包括套件、主机、显示器、木器、电子元器件等。其中IP套件是最主要的原材料,2018-2020年公司采购IP套件金额为1.04亿元、1.37亿元与7073万元,占主要原材料采购金额的比重分别为53.94%/61.84%/52.99%。
公司持续向VR/AR/5G等高沉浸度体验拓展,相关产品收入占比快速提升。公司持续研发AI、VR、AR、5G在游戏游艺设备的应用,提升设备科技娱乐属性,截至 2020 年 12 月 31 日,公司拥有118项专利、123项软件著作权。公司与VR技术相关的游戏游艺设备包括“火线狂飙VR”,与AR技术相关的包括“机甲变身GO”、“奇幻仙境城堡”以及与5G相关的“舞萌DX”。其中,《火线狂飙VR》是使用VR头盔、方向盘等一系列设备的沉浸式赛车比赛游戏,单店最高可支持4台本地联机对战。
销售设备产品涉及 VR、AR、5G 技术的收入在2018-2020年分别为5781万/1.08亿/9289万。占产品销售收入的比重分别为 14.58%、29.61%、35.12%,除2020年受疫情影响外,呈现较快的上升趋势。
业务模式避免存货积压,现金流持续,降低客户资本金投入。公司从2013年开始推出设备运营业务,公司合作运营业务主要通过与合作门店签订协议,约定由公司将游戏游艺设备寄放在客户运营的游乐场所,公司每月从运营收入中抽取约定比例分成作为收益,一般按照合作设备每月总营收的50%进行分成,合作期限通常为4年,一般情况下均会自动续约。据测算,公司每台设备合作运营3-4年的收入,约等于公司销售一台设备的收入,此种运营合作模式避免了设备无法销售而导致的库存积压与现金流不畅,可以为公司带来持续的现金流,同时减轻合作客户的资金成本。
2018-2020年,公司设备合作运营业务收入分别为3162.9万元(YoY+31.19%)、3872.9万元(YoY+22.45%)和2816.1万元(YoY-27.29%),毛利率分别为35.19%、38.96%和35.02%;毛利分别为1113万元、1508.9万元和986.2万元。2018年至2020年,公司合作运营业务设备投放数量分别为2615台、2879台和2904台,单位设备贡献收入分别为1.21万元、1.35万元和0.97万元。
设备合作运营业务成本主要为折旧运营成本,占比总成本2018、2019、2020年分别为 83.26%、83.79%、78.30%。2018 年开始,公司对部分合作设备进行了内容升级。公司设备合作运营毛利率近3年保持在35%以上,且相较于其他业务的毛利率显著较高,主要是公司单台设备折旧成本较低,2020年平均为0.6万元左右。
B端合作运营模式的经营数据,为公司自主研发产品提供了更准确的市场依据。通过设备合作运营,公司可以更准确把握所投放各类设备的市场反应,为公司自主设计、研发提供更多市场数据,助推自主研发产品更符合市场需求,提高研发成本的回报率。公司每台设备的年均收入在2018-2020年分别为1.21、1.35、0.97万元/台,2019年针对2018年对外投放的部分设备进行内容升级后,2019年的单个设备收入增加0.14万元。
公司积极布局核心商圈资源,拓展游乐场运营服务,抢占C端消费市场。游乐场运营服务指公司在商业综合体等区域选择运营场所,自主运营游乐场。2018年底,公司通过收购广州科韵,依托多年游戏游艺产品销售和运营业务产业经验,与粤海、永旺、万科、绿地等大型商业地产公司建立良好合作关系,将运营服务进一步延伸至游乐场运营服务。国内商业综合体具有天然强大客流量的属性,尤其是核心商业综合体,是吸引客流量的有限资源,公司积极布局商业综合体,深度触达C端消费群体。一方面,有利于公司更精确掌握C端客户群体需求,进一步设计、研发更符合市场需求的产品。另一方面,有助于客户TO C渠道的建设。
游乐场服务潜力较大,2020年受疫情影响严重。游乐场运营服务贡献了公司运营服务的主要收入来源,2019年和2020年占比分别为68.4%和66.6%。2019年至2020年,公司游乐园运营业务收入分别为8372.58万元和5615.8万元,毛利率分别为20.46%和8.8%;毛利分别为1713.2万元和494.2万元,2020年游乐场业务表现的下滑主要与疫情有关。
自营游乐场中的单台设备创收能力更强。由于2020年市场受疫情影响较大,对比游乐场和合作运营设备的单台收入情况,选择2019年数据更为准确,2019公司游乐场单位设备收入平均为4.85万元/台,远高于合作运营单设备收入1.35万元/台。考虑到合作运营分成比例平均为50%左右,假设合作运营单设备收入2019年为2.7万元/台(1.35万元/台的两倍),依然低于自营游乐场设备运营单台收入。
游乐场运营毛利率低于公司其他业务,主要因为游乐场投入的成本较高,涉及租赁成本、人员成本、摊销与折旧和礼品成本,其中租赁成本占总成本的比重在2020年为43.32%。
公司游乐场运营业务集中于广州,后续其他地区拓展值得期待。公司游乐场运营服务目前集中于广州及周边地区,辐射东莞、佛山、江门等周边城市,后续公司计划稳步拓展其他地区。截至2020年9月28日,公司已开业游乐场10家,合计面积20014.86平方米。
公司目前拥有11家游戏厅,均在子公司广州科韵旗下。2018年12月,公司完成对广州科韵的收购,获得6家游戏厅的100%股权,分别为易发欢乐、傲翔游艺、冠翔游乐、伟翔游艺、悦翔欢乐、汇翔游艺。2019年以后,公司的游戏厅规模继续扩大,新开设5家游戏厅,分别为腾翔游艺、恒翔游艺、志翔欢乐、季翔欢乐、曜翔游艺。门店主要分布在广东省,其中广州有7家,东莞2家,佛山和江门各1家。
多数门店的发展时间较短,尚处早期流量巩固阶段。易发欢乐和傲翔游艺的成立时间最早,分别为2007年和2008年,目前已经持续经营超过10年;冠翔游乐成立于2017年下半年;伟翔游艺、悦翔欢乐、汇翔游艺均于2018年开始营业;其余均为2019年的新设门店。因为商业中心开业后,核心商圈需要一段时间才能聚集人气,所以一般情况下游乐场需要2-3年的推广和客户积累后才能开始盈利。由于多数门店成立时间较短,又受到2020年的疫情影响,因此易发欢乐、傲翔游艺和冠翔游乐等在疫情发生以前,运营已超过2年的游戏厅,更有客户积累和经营能力。
新店的设备密度较早期门店更高。截至2020年底,易发欢乐的面积为3864.66平方米,拥有274台游戏机,因此平均每台游戏机的占地面积为14.10平方米,为公司旗下游戏厅中最高(由于曜翔游艺在2020年尚未对外营业,设备数量尚存不确定性,因此不在统计范围内)。8家新设游戏厅平均每台游戏机的占地面积为8.22平方米,小于傲翔游艺的9.44平方米。因此,新设游戏厅的设备密度较早期游戏厅更高。
从单位设备收入看,多数门店还有收入提升空间。2019年,易发欢乐、傲翔游艺和冠翔游乐的每台设备平均创造收入5.26万元、11.13万元和5.60万元,均高于其余游戏厅单位设备收入,因此这些新游戏厅的收入规模尚存发展空间。2020年受疫情影响,营业收入下滑明显,但三家门店的单位设备收入仍未最高,分别为3.22万元、5.75万元和3.26万元。2021年一季度,三家游戏厅分别实现营业收入461.66万元、935.91万元和242.86万元,根据2020年底各店的设备数量计算,单位设备收入分别为1.68万元、2.62万元和1.37万元。
2018-2020年,公司实现营业收入4.48/4.98/4.25亿,同比提升16%/11%/-15%。公司2018-2020年归母净利润分别为3136.16/5976.91/4605.83万元,同比增长-12.2%/90.6%/-22.9%,2019年公司收入与归母净利润快速增长主要受益于动漫IP衍生产品及运营服务的快速增长,2020年公司收入与净利润的下降主要是受疫情影响所致。2019年起,公司增加了游乐场运营业务,当年即占比业务收入16.8%。公司动漫IP衍生品业务过去三年的占比稳定增长,由2018年的9.3%增长至2020年的16.1%。
1)游戏游艺设备销售实现收入9878.44万,同比增长47.4%,收入占比降至50%以下为39.6%,同比降低23.3pct;
2)动漫IP衍生产品销售实现收入8166.03万,同比高增424.8%,收入占比增至32.7%,同比提升18.1pct,占比仅次于游戏游艺设备销售收入;
3)设备合作运营实现收入1709.23万,同比增长87.2%,收入占比为6.8%,同比降低1.7pct。
4)游乐场运营实现收入4697.15万,同比增长236.9%,收入占比为18.8%,同比增加5.7pct。
2021年上半年,公司毛利率为28.8%,保持稳定,同比增加0.1pct;上半年归母净率为12.5%,同比增长11.4pct,主要是去年上半年疫情导致归母净利率的基数较低所致;此外,上半年期间费用率为15.1%,同比降低7.3pct,同样因为去年同期受疫情影响,期间费用率有较大的基数所致。总体来说,上半年公司毛利率保持稳定,期间费用控制良好,归母净利率恢复较高水平。
2018-2020年公司资产负债率分别为 43.36%、49.56%和52.29%,呈现增长趋势,公司负债率处于同行业可比公司的较高水平。负债率增长主要是公司为构建新厂房,增加了银行借款所致。随着疫情影响减弱,游乐场运营等业务逐步回复,公司业务规模持续扩张,公司依然有良好的偿债能力。公司本次募集资金到位会有助于公司降低负债率。
2017年至2020年末,公司应收账款分别为0.85亿元、1.01亿元、1.20亿元、2.55亿元,占总资产比重分别为17.66%、18.31%、16.25%、29.24%;一年以内应收账款占应收账款的余额分别为82.23%、87.23%、88.71%、83.97%。公司短期应收账款占比较高,账龄结构合理。
公司应收账款周转率逐年下降,尤其2021年,主要是公司主动优化客户结构,大客户占比逐步提高。公司应收账款受到季节特征影响,年末应收账款余额较大。公司应收账款周转率低于同行业可比公司世宇科技。公司应收账款周转率处于同行业平均水平。
2018-2020年,公司经营活动产生的现金流净额分别为-502.3万元、4397.5万元、11495.1万元和4126.35万元,2020年下降明显,一方面是受新冠疫情影响,另外一方面收入集中在下半年尤其是第四季度,客户尚未回款。公司IP衍生品业务以及游乐场运营业务的现金流较好,随着这两部分较新业务的扩展,预计公司整体经营现金流净额后续会有所好转。
1、游戏游艺设备:预计后疫情时代,大型商场对游戏厅等线下娱乐业态的需求回升,综合游乐场、儿童乐园等将进一步拓展门店,带动公司游戏游艺设备的销售。由于近年公司持续优化产品结构+疫情影响,2020年游戏游艺设备收入基数较低,预计21年收入增速为20%,22-23年稳定增长,增速为15%/10%,则21-23年公司游戏游艺设备收入为3.17/3.65/4.01亿。
2、动漫IP衍生品:
1)设备合作运营业务收入:预计21-23年,公司合作运营设备的投放数量分别增长10%/10%/5%,达到3194.4/3513.84/3689.53台,预计单台收入每年分别增长15%/15%/10%,达到1.12/1.28/1.41万元。则设备合作运营收入在21-23年分别为3562.33/4506.35/5204.83万元,分别增长27%/27%/16%。
2)游乐场运营业务:根据招股书募集资金用途,未来三年公司将新开9家自营游乐场,预计21-23年分别达到13/17/19家,预计随着疫情好转+公司跨界融合的大面积店铺开设,单店创收能力将更强,预计21-23年单店年收入分别增长10%/15%/5%,达到617.74/710.4/745.92万元。则可预计游乐场运营收入在21-23年达到8030.59万/1.21亿/1.42亿。
综上,我们预计2021-2023年公司实现收入6.81亿、9.36亿、12.27亿,同比增长60.3%、37.4%、31.1%。
随着疫情影响减弱及收入的提升,预计动漫IP衍生产品、设备运营业务中的折旧摊销成本逐渐降低,预计整体毛利率上扬,我们预计2021-2023年公司毛利率为33.5%/34.0%/34.5%。
期间费用方面,预计随着渠道的拓开与运营活动的丰富,各项费用保持相对稳定的增长,其中2021-2023年销售费用率为4.5%/4.3%/4.0%,管理费用率为5.5%/5.0%/4.8%,研发费用率为2.9%/2.5%/2.3%,财务费用率为0.5%/0.5%/0.5%。因此预计2021-2023年公司期间费用率为13.4%/12.3%/11.6%。
综合上述预测,公司2021-2023年预计实现归母净利润9538.21万、1.76亿、2.55亿,同比增长107.1%、84.5%、44.7%。
投资建议:1)公司的动漫卡片是以IP为核心的潮流玩具类产品,且抽卡具备一定的盲盒属性,该业务受益于当前潮流玩具赛道的高景气度;2)去年疫情对公司以线下为主的业态产生一定影响,今年三季度国内疫情反复,或将对公司产生一定影响,但看好此轮疫情拐点后公司各项业务的快速发展。我们预计2021-2023年公司实现收入6.81亿、9.36亿、12.27亿,同比增长60.3%、37.4%、31.1%,预计实现归母净利润9538.21万、1.76亿、2.55亿,同比增长107.1%、84.5%、44.7%。最新市值对应公司21-23年预计净利润的市盈率为67x、36x、25x,给予推荐。
突发公共卫生事件的风险、市场竞争加剧的风险、外购IP套件生产产品销售占比较高且外购IP套件供应商集中的风险。