系列报告(一)
2021-08-10 深度|一文读懂抖音电商:抖音电商万亿将至,新平台催生新机会
——————————
【摘要】
1、抖音电商业务跟踪:仍处于快速增长,在此前我们的《一文读懂抖音电商》中,我们强调了抖音电商以商家自播为主要方向,在抖音电商平台级大促“818好物节”上,电商业务各项指标增长显著。
整体趋势:8月累计购物人次超过1亿人,同比增长3倍。818活动当天全平台直播交易额预计达到31亿。
商家自播:商家自播入驻和交易额不断提高,截止2021年9月,已有150+自播号单月销售额超千万。
抖音电商双11:今年“双11”推出8项电商活动,加强了直播间自然流量增长的扶持,降费提效继续鼓励商家入驻开展自播业务,持续建设稳定的电商渠道。
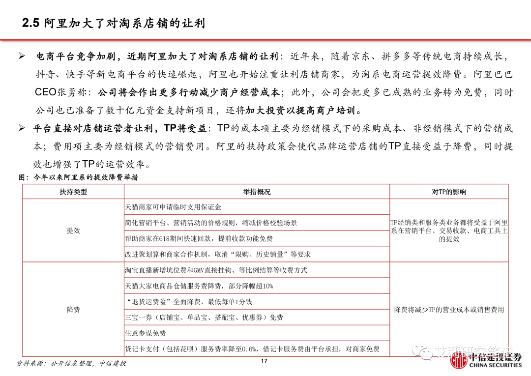
2、TP业务伴随淘系电商的发展而崛起:TP(淘宝服务商),为品牌方提供淘宝系平台的经销和非经销(服务类)业务,帮助商家参与淘系电商运营。头部TP伴随着淘系电商GMV的成长而崛起,而阿里也非常重视TP的作用,反垄断后加强了对TP和商家的让利,维护淘系电商生态健康发展。
3、DP业务难度更高:DP(抖音服务商),为品牌提供抖音平台上以抖音号运营和品牌直播为核心的业务。但是由于抖音平台的电商运营需要内容营销和消费转化相结合,DP运营难度更高。
DP的地位难以替代:DP在核心业务抖音号运营和品牌直播上,有着难以替代的优势。在抖音/快手电商快速发展的趋势下,平台也需要DP为商家提供完善的服务,以加速商家参与抖音/快手直播带货。
4、投资建议:关注DP服务商和品牌方
1)DP服务商:专业DP服务商的能力对于商家在抖音上开展电商业务具有重要的推动和支撑作用。随着抖音电商持续扩张规模、商家入驻和自播业务开展加速,服务商的业务空间可以进一步扩张。推荐关注值得买(旗下拥有头部DP服务商星罗和有助)、星期六(遥望网络达人孵化和运营模式在抖音上取得成效,MCN与DP业务具有高度协同性)、壹网壹创(老牌TP服务商,品牌认可度高,DP业务的开拓成绩亮眼)。
2)品牌商:抖音电商为品牌带来用户沉淀,电商业务增量;抖音电商平台的快速发展可以吸引更多的品牌方长期开展电商业务,而DP的深度参与减少了商家入驻自播的门槛。参考淘系淘品牌的崛起,抖音电商平台或将诞生新一批“抖品类”和“抖品牌”。
风险提示:政策风险、行业增速不及预期、人才流失风险、竞争风险
本文来源
【泡泡玛特|深度】
行业深度 | 从PCG调整看腾讯内容生态布局:融合与协同加深,视频与音频赛道至关重要
免责声明