重要提示:通过本订阅号发布的观点和信息仅供中信建投证券股份有限公司(下称“中信建投”)客户中符合《证券期货投资者适当性管理办法》规定的机构类专业投资者参考。因本订阅号暂时无法设置访问限制,若您并非中信建投客户中的机构类专业投资者,为控制投资风险,请您取消关注,请勿订阅、接收或使用本订阅号中的任何信息。对由此给您造成的不便表示诚挚歉意,感谢您的理解与配合!
中信建投传媒团队 杨艾莉 杨晓玮
【投资要点】
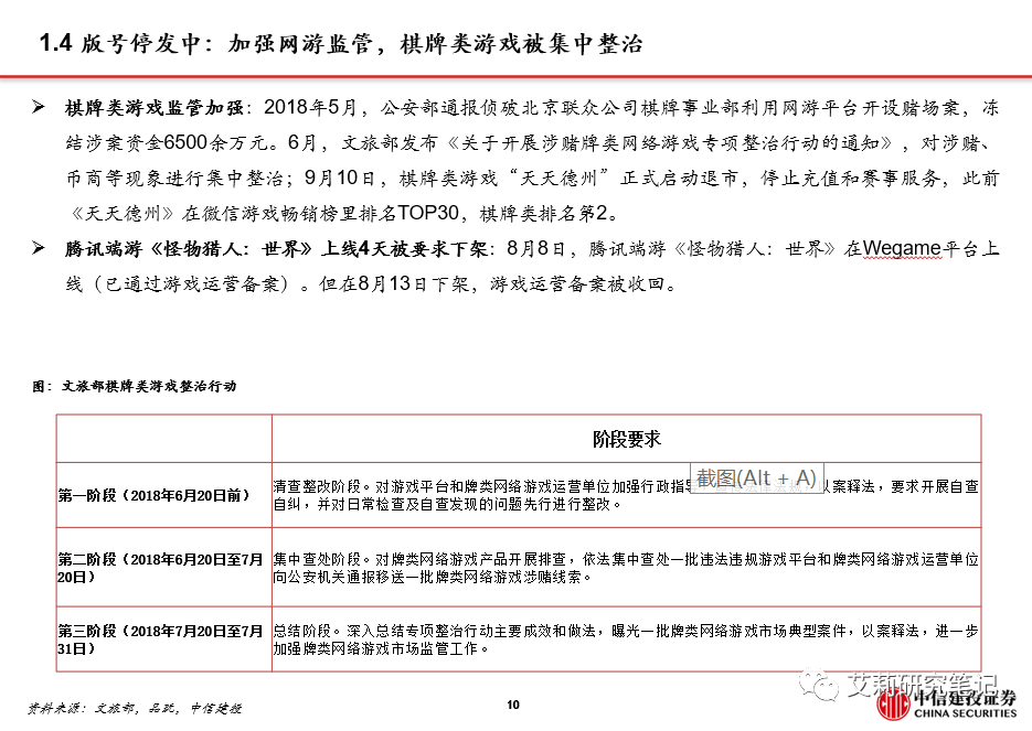
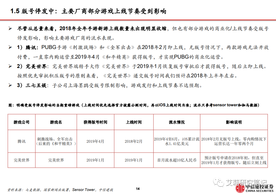
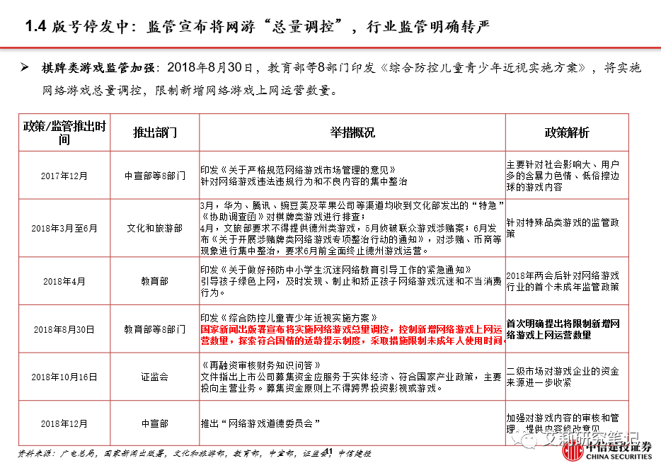
➢回顾2018年游戏版号停发前后,我们发现行业的估值股价变化,通常遵循五个演进逻辑:政策变化——版号停发——重启发放——产品驱动/政策驱动——产业驱动。
➢ 从游戏板块及各家公司的股价变化来看,前期股价下跌,反应市场对行业监管的悲观预期。随着监管周期逐步结束,预期版号恢复,股价开始反弹,反应政策回暖预期。而政策平稳及回暖之后
,板块及个股的上涨,则主要与各家公司的产品周期,以及后续的新产业逻辑密切相关。
➢ 以此为框架,我们认为,当期游戏板块正处于,“版号停发——重启发放”的中间阶段。随着后期版号重启发放预期开启,板块将迎来首轮反弹。而政策逻辑之后,游戏板块目前优质公司的产品储备丰富(“产品逻辑”),以及后续游戏出海、元宇宙与VR/AR游戏,将成为2022年游戏板
块的核心驱动主线(“产业逻辑”)。
➢ 相关公司:
腾讯控股:数轮监管因素影响,公司股价调整较多。《英雄联盟手游》顺利上线,积极落地游戏监管要求。游戏行业绝对龙头地位稳固。
三七互娱:《斗罗大陆:魂师对决》表现亮眼,验证研发能力;海外业务表现亮眼,《Puzzles and
Survival》稳居美日iOS畅销榜TOP30。
完美世界:《梦幻新诛仙》长线打法值得期待,《幻塔》预计年内上线。打牢MMORPG品类基础,
优质产品储备丰富,品效合一营销模式和长线运营打法结合,优质产品力有望形成核心竞争力。
吉比特:《一念逍遥》流水稳定在iOS畅销榜TOP10,核心产品《问道手游》、《一念逍遥》的稳定表现夯实公司基本面,品类扩张能力得到验证
风险提示:政策及监管风险、游戏流水不及预期风险、买量成本上升风险、行业竞争风险、人才流失风险
![]()
![]()
![]()
![]()
![]()
![]()
![]()
![]()
![]()
![]()
![]()
![]()
![]()
![]()
![]()
![]()
![]()
![]()
![]()
![]()
![]()
![]()
![]()
![]()
![]()
![]()
![]()
![]()
![]()
![]()
![]()
![]()
![]()
![]()
![]()
![]()
![]()
![]()
![]()
![]()
![]()
![]()
![]()
![]()
![]()
![]()
![]()
![]()
1)政策及监管风险:近期游戏行业监管政策落地,8月30日,国家新闻出版署通知中提到各级部门要加强游戏企业规范付费的监督检查;9月8日,中宣部等部门约谈腾讯、网易等重点游戏企业,强调要强化氪金监管。因此需持续关注近期监管政策变化。2)游戏流水不及预期风险:游戏公司营收和利润与其游戏产品的流水表现关联密切。无法精准预测单款游戏产品的上线表现,因此存在游戏上线后流水不及预期,导致公司收入利润受到影响的可能。3)买量成本上升风险:游戏公司部分采用买量的方式进行游戏产品的宣发,而根据Dataeye,2021上半年买量整体素材投放量同比涨幅超过112.83%,买量市场较为火热,可能会导致买量成本上升影响公司利润表现。4)行业竞争风险:游戏行业竞争较为激烈,需要注意游戏产品面临同品类同题材其他产品的竞争挤压。5)人才流失风险:游戏的研发和发行需要相关人才主导,人才流失可能导致公司部分项目团队进展受阻或不达预期。新消费数据月报 | 负面因素消退,社零增速恢复,小米、美团、B站布局新消费领域【建投传媒互联网】
深度 | 抖音电商系列报告(二)服务商体系,助力直播电商发展【建投传媒互联网】
深度 | 抖音电商系列报告(一)一文读懂抖音电商【建投传媒互联网】
互联网公司在earning call上如何谈监管 | 长假系列阅读(一)【建投传媒互联网】
【互联互通|点评】
【泡泡玛特|深度】
行业深度 | 从PCG调整看腾讯内容生态布局:融合与协同加深,视频与音频赛道至关重要
移动社交 |深度:从熟人到陌生人,从结识异性到寻找同好
短视频报告(一):用户产品丰富化,广告变现空间大
短视频报告(二):强大直播及社区基因,电商交易额井喷式增长
快手:冷启动、去中心化、用户画像、单双列与商业化
证券研究报告名称:《2018 VS 2021:两次游戏版号停发回顾与对比》杨艾莉 执业证书编号:S1440519060002本公众订阅号所载内容仅面向专业机构投资者,任何不符合前述条件的订阅者,敬请订阅前本公众订阅号(微信号:CSCmedia)为传媒互联网研究团队(现供职于中信建投证券研究发展部)设立的,关于传媒互联网行业证券研究的公众订阅号。
本公众订阅号所载内容仅面向专业机构投资者,任何不符合前述条件的订阅者,敬请订阅前自行评估接收订阅内容的适当性。订阅本公众订阅号不构成任何合同或承诺的基础,本公司不因任何订阅或接收本公众订阅号内容的行为而将订阅人视为本公司的客户。本公众订阅号不是中信建投证券研究报告的发布平台,所载内容均来自于中信建投证券研究发展部已正式发布的研究报告或对报告进行的跟踪与解读,订阅者若使用所载资料,有可能会因缺乏对完整报告的了解而对其中关键假设、评级、目标价等内容产生误解。提请订阅者参阅本公司已发布的完整证券研究报告,仔细阅读其所附各项声明、信息披露事项及风险提示,关注相关的分析、预测能够成立的关键假设条件,关注投资评级和证券目标价格的预测时间周期,并准确理解投资评级的含义。本公司对本帐号所载资料的准确性、可靠性、时效性及完整性不作任何明示或暗示的保证。本帐号资料、意见等仅代表来源证券研究报告发布当日的判断,相关研究观点可依据本公司后续发布的证券研究报告在不发布通知的情形下作出更改。本公司的销售人员、交易人员以及其他专业人士可能会依据不同假设和标准、采用不同的分析方法而口头或书面发表与本帐号资料意见不一致的市场评论和/或观点。本帐号内容并非投资决策服务,在任何情形下都不构成对接收本帐号内容受众的任何投资建议。订阅者应当充分了解各类投资风险,根据自身情况自主做出投资决策并自行承担投资风险。订阅者根据本帐号内容做出的任何决策与本公司或相关作者无关。本帐号内容仅为本公司所有。未经本公司许可,任何机构和/或个人不得以任何形式转发、翻版、复制和发布相关内容,且不得对其进行任何有悖原意的引用、删节和修改。除本公司书面许可外,一切转载行为均属侵权。版权所有,违者必究。