重要提示:通过本订阅号发布的观点和信息仅供中信建投证券股份有限公司(下称“中信建投”)客户中符合《证券期货投资者适当性管理办法》规定的机构类专业投资者参考。因本订阅号暂时无法设置访问限制,若您并非中信建投客户中的机构类专业投资者,为控制投资风险,请您取消关注,请勿订阅、接收或使用本订阅号中的任何信息。对由此给您造成的不便表示诚挚歉意,感谢您的理解与配合! |
中信建投传媒团队 杨艾莉 杨晓玮 胡诗雨
【相关研究报告】
财报点评 | Q2/Q3迎优质内容爆发期,长期看好核心内容创意+成本优势
事件点评 | 技术变革与内容改版引领公司新变化,长期看好公司国有媒体优势
事件点评 | 芒果超媒:重点综艺《哥哥》开播在即,定增落地中移动再度参与,国有媒体价值属性凸显
5 月 18 日,湖南卫视与芒果 TV 举行 2022 年招商会。
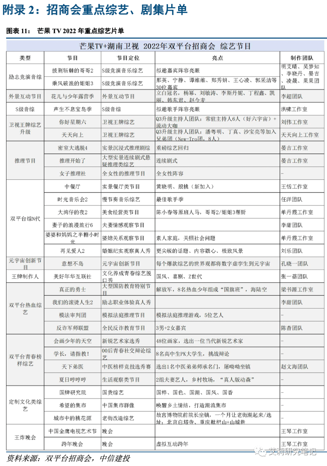
1)此次是双平台首次联合招商,共展示近 50 部综艺/40 部剧集。其中《乘风破浪 3》将于 5 月 20 日播出,阵容强大。
2)公司举行双平台融合的启动仪式,显示湖南卫视与芒果 TV 在 内容团队、流量曝光、营销生态等多个方面的打通。
1、《乘风破浪3》阵容亮眼,看好新一季节目表现
《乘风破浪3》将于5月20日中午播出,此季嘉宾阵容亮眼,包括那英、宁静、郭采洁、王心凌、黄奕、郑秀妍(韩国)、胡杏儿和谭维维等30位内地、港台及韩国地区的知名歌手与演员。从目前公开的招商情况来看,赞助商为伊利金典、合生元、Swisse、力士和德芙等共5个,广告主与节目量级匹配,我们看好节目正式上线后的播放情况与后续招商。
1)内容产能提升:双平台融合后公司有77个内容制作团队,形成市场上最大的内容制作中台,未来头部/中腰部的综艺、剧集数量都将提升;
2)覆盖用户范围&对广告主吸引力扩大:截至2021年10月,收看过湖南卫视的观众为7.34亿,稳定观众规模为2.16亿,位居省级卫视第一(美兰德数据);截至22年4月,芒果TV有2.4亿月活跃用户(QuestMobile)。台网融合后,将有更多内容同时在电视台与网络播出,内容的覆盖范围扩大,也有望提升对广告主的吸引力。
2021年,芒果TV头部综艺排播情况为“两头高、中间低”,Q1有《乘风破浪的姐姐2》,Q3/Q4有《披荆斩棘的哥哥》,也导致去年Q2-Q3期间,头部综艺数量的基数相对较小。经过统计,21年Q2-Q4,平台的头部综艺有2个((此处我们统计播放量超过30亿的),包括《妻子的浪漫旅行5》(播放量30亿+)与《披荆斩棘的哥哥》(播放量50亿+)。
台+网融合后产能提升,目前台+网共77个团队,为市场最多,中腰部综艺数量明显提升,从芒果TV Q1综艺播出情况可以得到印证:2021年Q1播放量小于20亿的综艺有5个,2022年Q1播放量小于20亿的综艺有9个,数量接近翻倍,全家、小度智能学习平板等中型广告主也开始出现在冠名赞助的位置。
新节目储备丰富,有望以数量对冲单个广告主预算下滑的风险。今年招商会上推出10余部创新综艺,包括国防教育节目《真正的勇士》、反诈教育节目《反诈军师联盟》、艺术家选拔节目《会画少年的天空》、青春辩论节目《学长!请指教》,以及国牌综艺《国货研究院》、元宇宙创新节目《意想不岛》等。在今年疫情与经济消费承压、头部综艺数量有限的情况下,众多细分赛道的创新综艺,有望匹配更多中小广告主需求,而新综艺涉及艺术家选拔、模拟法庭、高中生辩论、中医竞技选秀、牧场生活等多个领域和行业,也有望丰富广告主的结构。
剧集方面,芒果季风、大制作现实主义剧集排播丰富,剧集质量不断提升
1)芒果季风方面:包括聚焦当代都市女性题材的《妻子的选择》,黄磊/海清/梅婷等主演的《张卫国的夏天》、陆川导演的《非法医者》等有望逐部上线。
2)其他剧集:包括第一部口碑较好的《少年派》的第二部、罗晋与尹昉等主演的古装历史大剧《天下长河》、胡一天与章若楠主演的年代剧《凭栏一片风云起》。
整体上,能看到不论是自制或者版权剧,公司播出剧集的制作规模、精良程度都在显著提升,这也一定程度上受益于国内长视频行业的上游内容成本下降、各家平台竞争逐步缓和的趋势,公司能以相对合理的价格获得市场上更优质的剧集资源。
5、4月用户表现持续恢复,表现亮眼。据QuestMobile,4月爱奇艺/腾讯的用户规模同比与环比均为下降,芒果TV MAU则环比继续提升6%至2.4亿,DAU环比提升8%至3408万,时长环比提升5%至78.8min(超过腾讯,仅次于爱奇艺)。主要系(《声生不息》《没有工作的一年》等综艺剧集表现较好。
投资建议:新一季《浪姐》阵容超预期,看好节目表现。在台网融合、产能提升之下,我们认为今年Q2-Q3头部综艺数量提升,虽然受疫情、经济环境影响,单个广告主预算或不及去年同期,但今年有望以大量中腰部综艺补齐;剧集方面,剧集质量&数量均在提升,有望吸引会员数量提升。长期来看,公司核心的内容创意能力与成本优势未变,在行业整体成本下降&竞争趋缓之下,有望获得更优质的内容资源。
【风险提示】
重点项目延期风险、内容审查监管风险、广告主预算下降风险、宏观经济波动风险、用户可支配收入下降风险、用户内容偏好变化较快的风险、行业竞争加剧风险。
本文来源
免责声明