重要提示:通过本订阅号发布的观点和信息仅供中信建投证券股份有限公司(下称“中信建投”)客户中符合《证券期货投资者适当性管理办法》规定的机构类专业投资者参考。因本订阅号暂时无法设置访问限制,若您并非中信建投客户中的机构类专业投资者,为控制投资风险,请您取消关注,请勿订阅、接收或使用本订阅号中的任何信息。对由此给您造成的不便表示诚挚歉意,感谢您的理解与配合! |
中信建投传媒团队 杨艾莉 杨晓玮 胡诗雨
【相关研究报告】
2020 | 618前瞻:后疫情期首个电商节日,关注数字营销及MCN板块投资机会
【核心论点】
1、618活动5月20日后陆续开启,平台优惠力度较去年更大
1)淘宝/天猫:跨店满减满300-50(去年为满200-30);2)京东:在头号京贴基础上再加跨店满减满299-50;3)抖音:首次推出三档满减,使用抖音支付或DOU分期更优惠;4)快手:推出20亿官方补贴,力度超前。
此外,各平台今年暂未官宣618晚会,我们认为平台削减的一部分营销费用,也有望转化为对用户的实际补贴;淘宝APP近日更新比价功能,用户618期间所得的价格也将进一步压实。
2、用户有参与积极度。虽618大促未正式开启,但已有部分直播间与品牌开启宣传预热,用户已有了一定参与热情:1)李佳琦直播间:520当日预告新品,包括雅诗兰黛、Olay、倩碧等超过百款SKU。据时代财经,截至5月20日21:40,李佳琦直播间观看人次超1000 万,反映了消费者对618大促的关注度;
2)遥望网络520当日GMV创新高:根据MCN机构遥望网络,其在5月20日当日GMV突破2.4亿,为2022年以来单日新高,贾乃亮/瑜大公子抖音、快手的单日GMV近亿。
核心观点:目前来看,各大电商平台对于此次疫情下的618大促,较为积极,提供了从用户促销到商家服务的各项准备。4月全国/上海社零分别下滑11%/48%,叠加物流影响,部分用户的消费需求有望通过618大促进行释放。围绕618,一共有三条主线:
1)平台端:包括阿里、京东、快手等电商平台。其中,快手宣布提供20亿补贴,并扶持品牌与快品牌,有望提振5-6月GMV与对应的内循环广告贡献。
2)广告媒体:分众传媒(有望受益于品牌主与平台投放预算回暖,以及疫情后的投放恢复)、兆讯传媒(高铁站媒体龙头,有望受益于品牌大促投放预算增加,以及疫情后出行人次恢复);
3)服务商:关注星期六(遥望网络520GMV破2.4亿,达人优势强)、值得买(拥有头部服务商星罗与有助)、壹网壹创(老牌TP服务商)。
一、618活动概览:用户折扣加大,商户扶持举措丰富
1、活动节奏:主要平台均在5月20日后陆续开启活动
2、用户端:补贴力度加大
天猫:推出满300-50券,满减力度提升:1)今年平台将满减力度设置为满300减50,相比2021年的满200减30,满减的门槛及优惠力度均有所提高;2)不再设置最低9折的折扣门槛。
京东:新增满200-30券,联动线下城市消费券:1)继续推每满200元减30元的头号京贴,即全品类的满减优惠券,可与限品类东券、店铺冬券叠加,最高优惠40000元;2)新增大促跨店满减,提供满299元减50元优惠;3)联合北京、深圳、长沙等多个城市推出消费券,涵盖线上线下等消费场景。
抖音:三档满减,使用抖音支付有优惠:1)三档跨店满减门槛:为满99减15、满199减30、满299减45,以平台券形式发放;2)使用抖音支付银行卡的用户购买指定商品能获得一定的减免优惠,新用户享受立减6-7元,老用户享受随机立减,最高立减99元;3)使用DOU分期新用户购买指定商品能享分期付款最高6期免息,或商品金额立减6-7元优惠。
快手:官方20亿补贴折扣,大品牌参与程度提升:快手已于5月20日开启616活动,较其他平台更早。从优惠力度来看,今年首次推出20亿官方补贴,力度超前;从品类看,如SKII、雅诗兰黛、兰蔻和戴森等品牌也参与官方折扣,配合此前快手提出的“大搞快品牌”战略,此次活动有望覆盖多个价格梯度的品牌,吸引更多用户参与。
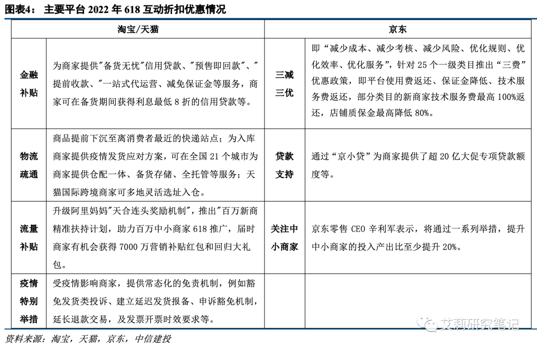
今年618活动期间,阿里与京东均对商家推出大量的扶持政策,尤其是针对中小商家、在疫情期间受损严重的,相关政策包括各类金融、物流、流量扶持,以及平台服务费、保证金的返还与降低等。这一系列商家扶持举措,将保证活动期间的商家供给端的活力与丰富。
4、特色品类:美妆、3C家电优惠折扣与商家扶持
【政策解读】
游戏:游戏版号重启政策预期落地,行业驱动力切换至产品与产业逻辑
【视频】
短视频 | 广告:用户产品丰富化,广告变现空间大平台广告业务的思考(一)
从PCG调整看腾讯内容生态布局:融合与协同加深,视频与音频赛道至关重要
【电商】
2020 | 618前瞻:后疫情期首个电商节日,关注数字营销及MCN板块投资机会
2020 | 双十一前瞻:平台促销常态化,直播/电商混战升级,关注板块相关投资机会
【游戏】
游戏:EDG夺冠有望驱动大众认知修复,元宇宙带来长期产业逻辑
自研创新+细分赛道:从腾讯游戏发布会布局,思考A股游戏公司未来发展方向
CP与渠道:腾讯与华为就分发合作再起争端,传统渠道式微不可避免
【潮玩】
潮流玩具: 激活女性市场,消费人群扩展;IP驱动重复购买,赛道高成长
【营销&新消费&线下】
新消费月报系列二:元气森林加速品类扩张,瑞幸咖啡凭爆款产品迎业绩拐点
新消费月报系列一:蜜雪冰城营销引爆,字节跳动推进新消费与本地生活布局
【数字阅读】
【元宇宙】
VR:从Pico看国内VR市场:营销发力,应用跟进,游戏/影视/健身内容生态正待兴起
Facebook:移动互联网中后期竞争加剧,元宇宙是全行业的增量空间与元宇宙
系列8 | 从腾讯看巨头元宇宙布局:虚拟社交与硬件成为两大主线
系列7 | 从2022CES展看元宇宙:硬件、技术、应用频出,产业发展持续提速
系列6| 2022跨年虚拟人&内容频繁亮相,头部数字藏品需求旺盛
系列4 | 数字藏品的中国实践 :腾讯,阿里和iBox率先入局,视觉中国升级布局
系列3 | 海内外公司硬件、技术与应用布局加快,虚实融合体验更进一步
系列2 | Facebook全面拥抱元宇宙,硬件与应用机遇来临
2.个股深度:
【视频】
芒果超媒:从2021春季品鉴会,看芒果TV的内容矩阵与自我迭代
哔哩哔哩:2022业务展望及2021财报点评,商业多元化持续推进,生态驱动用户增长
快手:从五个角度理解快手:冷启动、去中心化、用户画像、单双列与商业化
【电商】
值得买:互联网+消费平台型公司,优质内容构筑社区高护城河,货币化能力持续提升
【游戏】
吉比特系列二:代理新游《奥比岛》上线可期,有望验证公司长线运营能力二
【潮流玩具&IP】
华立科技:潮玩市场高景气度,IP卡片销售放量,TO B到TO C发展顺畅
泡泡玛特:财报背后,渠道、IP、会员是核心;海外、新品是未来
泡泡玛特:春节深度追踪,盲盒IP矩阵化,非盲盒产品丰富度增加;商业联名+主题展览变现通道打开
华立科技:潮玩市场高景气度,IP卡片销售放量,TO B到TO C发展顺畅
【营销&新消费】
兆讯传媒:高铁站媒体龙头,点位壁垒与品牌认可,发掘新场景广告价值
分众传媒:从经营杠杆和ROE的角度,关注需求周期复苏下分众传媒投资机会
【电影】
光线传媒:1Q22主控影片票房预计达10亿体量,《深海》表现值得期待
猫眼娱乐:影院复工受益标的,看好公司全产业链平台型布局,“腾猫联盟”落地可期
【数字阅读】
【社交】
Snapchat:从跌幅80%到10倍股,Snapchat股价复盘
【出版】
【元宇宙】
视觉中国:数字藏品业务国内外持续推进,自有版权资产有望价值重估
Roblox:《罗布乐思》国服版上线,突破游戏边界的社区平台
本文来源
本订阅号(微信号:CSCmedia)为中信建投证券股份有限公司(下称“中信建投”)研究发展部杨艾莉传媒互联网研究团队运营的唯一订阅号。
本订阅号所载内容仅面向符合《证券期货投资者适当性管理办法》规定的机构类专业投资者。中信建投不因任何订阅或接收本订阅号内容的行为而将订阅人视为中信建投的客户。
本订阅号不是中信建投研究报告的发布平台,所载内容均来自于中信建投已正式发布的研究报告或对报告进行的跟踪与解读,订阅者若使用所载资料,有可能会因缺乏对完整报告的了解而对其中关键假设、评级、目标价等内容产生误解。提请订阅者参阅中信建投已发布的完整证券研究报告,仔细阅读其所附各项声明、信息披露事项及风险提示,关注相关的分析、预测能够成立的关键假设条件,关注投资评级和证券目标价格的预测时间周期,并准确理解投资评级的含义。
中信建投对本订阅号所载资料的准确性、可靠性、时效性及完整性不作任何明示或暗示的保证。本订阅号中资料、意见等仅代表来源证券研究报告发布当日的判断,相关研究观点可依据中信建投后续发布的证券研究报告在不发布通知的情形下作出更改。中信建投的销售人员、交易人员以及其他专业人士可能会依据不同假设和标准、采用不同的分析方法而口头或书面发表与本订阅号中资料意见不一致的市场评论和/或观点。
本订阅号发布的内容并非投资决策服务,在任何情形下都不构成对接收本订阅号内容受众的任何投资建议。订阅者应当充分了解各类投资风险,根据自身情况自主做出投资决策并自行承担投资风险。订阅者根据本订阅号内容做出的任何决策与中信建投或相关作者无关。
本订阅号发布的内容仅为中信建投所有。未经中信建投事先书面许可,任何机构和/或个人不得以任何形式转发、翻版、复制、发布或引用本订阅号发布的全部或部分内容,亦不得从未经中信建投书面授权的任何机构、个人或其运营的媒体平台接收、翻版、复制或引用本订阅号发布的全部或部分内容。版权所有,违者必究。