百万+吃瓜大V三度回归,点击上方“行走吃瓜圈I”,关注后设为星标置顶,吃瓜看人生,
昨天晚上的家暴瓜,很多铁粉纷纷表示视频看的很过瘾,比静态的图片看起来更加直观,还没加入铁粉的可以了解一下《铁粉计划》。
最近临时突发的瓜挺多的,瓜田里早已准备好的瓜,就只能暂时先放一放,等吃完了这些临时大餐,咱们再捡回来继续吃。周末会给大家送出几个出轨瓜,敬请期待。
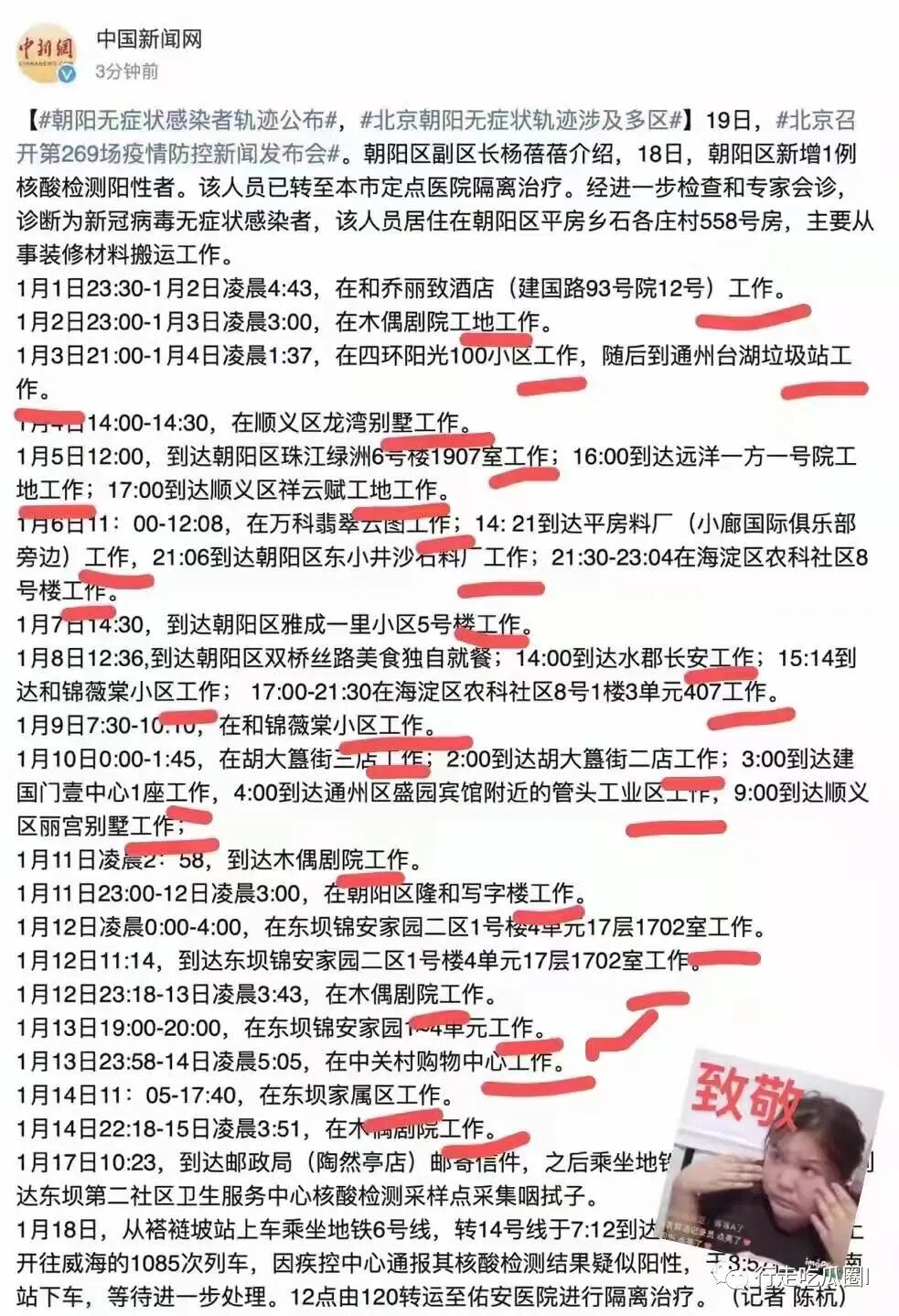
每当一个城市出现新冠疫情,相关病例的流调,就能很形象的给我们展示出当地人民的生活状态,比如酷爱早茶的广东人、钟情鸡架的沈阳人、沉迷麻将馆的成都人,当然这其中最惨的还是忙碌的打工人,奔波在各个打工地之间,几乎没有自己的生活,只有活着。
今天晚上的瓜,说的是北京朝阳区新增的一名无症状感染者,被称作“流调中最辛苦的中国人”,他赴京寻子三年未果,每天靠打临工度日,每天工作至深夜。在确诊后,他儿子失踪的事情曝光,然而再等待一天之后,蓝底白字的公告显示,他失踪的儿子早已在2年前去世,而他也知道,只是无法接受这个事实。
下面就让我们来看看,到底是怎么回事。
北京1月18日新增的一个无症状感染者,流调火了。在短短20天的行动轨迹中,只能看到工作,再无其他,而且时间绝大多数都是在深夜。最晚的一次,居然要工作到凌晨5点多,这是何等的辛苦,看完让人感到太心酸了。
对比一下之前那个确诊的工商银行小姑娘,两个人的行动轨迹形成了鲜明的对比。小姑娘的业余时间,买买买、逛逛逛,奢侈品、脱口秀、滑雪、珠宝、美容,一个不落下;大叔的业余时间,跟平时一个样子,只有工作。
事情发生后,很快就有忠实的瓜粉给吃瓜箘爆料,说这个大叔他认识,来北京打临工这么辛苦,是为了找自己失踪的大儿子,但是三年以来从来就没有结果。他还顺便贴出了大叔的朋友圈,希望帮忙转发,努力让孩子早日回家。
吃瓜箘凭借敏感的吃瓜经验,觉得应该让子弹飞一会再说,没想到短短两天之后,所有的真相就水落石出了。
大叔先是接受其他媒体的采访,自称大儿子2020年8月失踪后,当地派出所三个月后才立案,而且互相之间踢皮球。之后他不断上访,派出所为了结案,就找了个尸体说是他儿子。
这里请注意一句话,“我不相信那是我儿子”,说明派出所是提供了证据的,只是他不相信。现在科技这么发达,甘肃白银几十年的QJ案都能破,这DNA就能解决的事情,怎么可能有悬疑?
可惜的是,广大愤怒的网民就如同乌合之众,冲到威海警方的微博大骂特骂,把评论区都给骂关闭了。
在报道出来短短一天之后,威海官方给出了蓝底白字的回应。大叔的儿子,其实在报案14天后就找到了,而且经过了DNA的检验确认和复核,不存在任何疑问。只是夫妻双方,一直对结果不接受,遗体一直没有火化,所以想要再次复核是很容易的事情。
今晚就这样吧,本来想帮忙曝光,帮助大叔找回自己失踪的大儿子,没想到是这样悲伤的结局,一声叹息。
-- The End ---
吃瓜不易,请点赞+在看+转发三连↓↓↓
近期精彩文章:
1、《深夜破坏车库栏杆、关闭大灯躲避交警检查,西交学子夜驱800公里返回成都》
2、《100万以上豪车、15万以上豪表、5万以上高档包,某知名券商高调炫富》
3、《重磅突发,成都中医药大学辅导员董某佳,无套内射强奸21岁美女大学生》
4、《广西旅游集团某子公司总经理,上勾搭领导、下勾引90后未婚小男生,出轨离婚被爆》
5、《独家爆料,许昌市直机关韦主任多次勾搭已婚妇女、拆散别人家庭》
6、《“做鸡不容易”、“免费的鸭我还你”,某小学一年级班级群,变身出轨捉奸现场》
9、《安师大物理化学系硕士渣男张某良,恋爱四年长期出轨YP车震被爆》
10、《已婚已育出轨、骗财骗色劈腿、偏爱无T,网易游戏某海王渣男被爆》
11、《西安躲避疫情管控的三个狠人,生生上演了一出抗疫铁人三项》
13、《侵吞港商30亿财产,4名法官、企业主和警察死于连环命案,魔都政法老虎吃天》
Send to Author