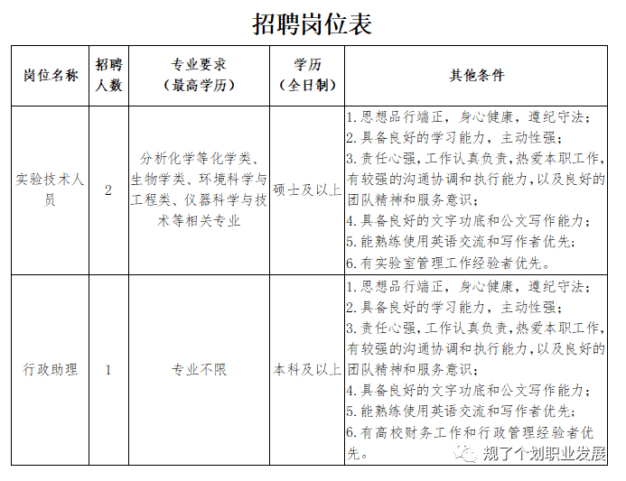
因学校发展和生态环境与资源学院院士团队(简称“团队”)科研工作的需要,团队现向社会公开招聘行政助理或实验技术人员3名(“1+2+3”攀撑计划学科提升工程项目聘用制人员),为确保本次招聘公开、公平、公正地进行,制定本招聘公告。攀撑计划项目编外人员为非事业编制,录用人员与第三方人才服务公司签订劳动合同,合同签订期限两年以上(按照项目合同期确定),试用期为六个月。招聘对象为国家承认的全日制普通高等院校毕业生及港澳台学习、国外留学归国人员。![]()
1、具有中华人民共和国国籍,遵守中华人民共和国宪法和法律。2、具备全日制本科及以上学历学位,硕士研究生及以上学历者优先。3、年龄:行政助理岗:原则上年龄不超过35周岁;实验技术岗:原则上年龄不超过40周岁。5、其他要求:能够在指定时限内到岗工作,应届毕业生可按报到证时间报到。6、根据教育部关于高等学校做好开发行政助理岗位吸纳毕业生就业工作通知精神,本校应届毕业生在同等条件下优先招录。3、近两年内,在广东省机关、事业单位招录(聘)考试、体检或考察中存在违纪行为的;提供有竞争力的薪酬待遇,具体按《广东工业大学项目聘用编外人员管理办法》执行。薪酬主要包含岗位工资、绩效工资、年终奖励三部分;试用期内执行试用期工资。1、岗位工资级别根据其所获得的学历学位、职业资格、专业技术职称条件确定。3、按学校安排可享受带薪寒暑假(暑假:14天;寒假:7天,不含法定春节假日),不再享受带薪年休假。1、广东工业大学攀撑计划项目编外人员招聘报名表(公众号回复“广州工业大学”即可获取);4、身份证、外语水平证书、专业技术资格证书、职业资格证书、获奖证明等;1、应聘者要保证所填报资料真实有效,若因个人填报信息失实,或不符合招聘条件和岗位要求而被取消应聘资格的,由应聘者本人负责。2、拟录用人员需能尽快到岗工作。已参加工作的拟录用人员需提供离职证明等材料,2022年应届毕业生可按毕业报到证时间办理入职手续,港澳台及国外留学人员一般须在报名之日前取得教育部中国留学生服务中心境外学历学位认证书。根据招聘条件及岗位要求,对应聘者资格条件初审,通过初审人员名单于8月18日前在广东工业大学生态环境与资源学院官网人才招聘栏(seer.gdut.edu.cn/rczp/yjzl.htm)公布。通过初审的应聘者在规定时间到指定地点报到参加考试和面试。未按时报到或中途擅自离开考场视为放弃考试资格。拟录用人员在广东工业大学生态环境与资源学院官网人才招聘栏(seer.gdut.edu.cn/rczp/yjzl.htm)进行公示,公示期为3个工作日。拟录用人员经公示无异议报学校审核后确定为录用人员,第三方人才服务公司与录用人员签订劳动合同,约定工作岗位和岗位职责等内容,档案可由第三方人才服务公司代为管理。录用人员逾期不办理入职手续的,视为放弃录用资格。招聘岗位缺额的可依次递补。1.有关招聘事项及考试成绩、录用结果等,可登陆广东工业大学和生态环境与资源学院官网人才招聘栏查询。咨询电话:020-39322141。2.广东工业大学生态环境与资源学院地址:广州大学城外环西路100号广东工业大学科技北楼4楼。
关注:规了个划职业发展,及时了解求职资讯
【基础课+手绘课】限时免费领取,详情请咨询小编work20191012![]()