报告导读
▼核心观点
休闲卤制品千亿市场赛道广,格局分散待提升。
我国休闲食品市场规模达万亿,而休闲卤制品已发展为第四大品类,量大且增速快,2013-2019年市场规模的CAGR达11.5%,市场规模已超千亿。①品类上,休闲卤制品以肉制品为主,其中鸭肉成为休闲卤制品中最好的赛道,品类扩充成趋势;②渠道上,仍以线下为主,其中2020年品牌连锁渠道占比有望提升至28%,线上端和外卖端进一步拓宽销售渠道,新零售带来线上线下全渠道融合加深;③竞争格局上,休闲卤制品行业格局十分分散,作坊式仍为主要经营模式,2018年行业CR5仅有20.2%。其中绝味2018年市占率达8.5%,远超其他竞争对手。伴随行业品牌化率不断提升、区域品牌逐渐走向全国,行业集中度有望进一步提升,我们看好全国性连锁品牌未来的发展空间。
多品类+广覆盖+强管理,构筑核心壁垒。
我们将绝味与竞争对手周黑鸭、煌上煌进行全方位比较,认为绝味作为行业龙头,其核心壁垒主要有以下三点:①多品类:公司通过“品种+包装+口味” 三维发力拓品类,如今已研发出近200个休闲卤制品种的丰富产品组合,口味系列丰富程度居于行业前列;②广覆盖:广铺门店与生产基地优势明显,并形成良性循环。一方面,公司“以直营连锁为引导、加盟连锁为主体”,通过超1.2万家门店形成大陆31个省市区域及港澳市场的全覆盖,并已拓展新加坡等海外市场业务,门店的数量和覆盖区域都要远超于竞争对手;另一方面,公司休闲卤制食品采取自主生产模式,依靠超20个工厂作为生产基地,公司生产布局覆盖国内大部分地区及海外,生产布局广度遥遥领先,并搭配冷链配送网络打造 “冷链生鲜,日配到店”的供应链优势,全国拓展优势明显,在地区收入占比上最为均衡。③强管理:公司通过员工持股平台+股权激励,深度激发企业活力;通过全方位、强有力的加盟商管理体系,与3000多个加盟商形成合作伙伴关系,建立了深厚的连锁经营护城河;通过信息化管理平台建设,以数据驱动业务运行,实现人效与供应链效率提高。
挖潜增效内拓主业空间,蓄力美食生态外延业务边界。
我们认为公司未来的成长,来自于内生和外延增长的双驱动。①主业内生增长驱动:一方面开店加速,公司2020年逆势净增1445家门店;开店策略也从跑马圈地的粗放式开店向深度覆盖的精细式布局转变,积极布局高势能门店,在一二线城市进行加密。同时公司产品大众化定位及投资小回报快的加盟模式具备渠道下沉优势,向低线城市发展潜力足。我们测算中性假设下,公司在全国(不含港澳台)饱和门店数看向2.3万家,未来拓店空间仍大。另一方面公司有望通过产品创新+外卖增量+门店升级+“开好店”等复合型手段,实现单店营收提升可持续。②蓄力美食生态外延增长驱动:公司目光长远,以绝味鸭脖为主城,被投企业为护城河,通过投资打造“美食生态圈”实现互相赋能,探索“第二、第三增长曲线” 。
▼投资建议
预计公司2021-2023年营业总收入分别为66.73/80.26/95.47亿元,分别同比增长26.5%/20.3%/19.0%;考虑到公司股权激励计划费用摊销以及2020年疫情下的低基数,预计公司2021-2023年归母净利润分别为10.01/13.04/16.22亿元,分别同比增长42.8%/30.2%/24.4%;EPS分别为1.65/2.14/2.66元,对应PE分别为47/36/29倍。公司作为休闲卤制品行业领先品牌,核心壁垒深厚。我们看好在开店提速与单店营收持续提升的双驱动下,公司将持续巩固龙头地位,主业将充分受益于行业高景气度而获得长足发展。同时公司积极布局“美食生态圈”,外延成长可期。首次覆盖并给予“买入”评级。
▼风险提示
疫情出现反复;宏观经济下行;门店拓展不及预期;原材料价格波动;食品安全问题等。
投资五要素
▼驱动因素:
行业层面,休闲卤制品处于快速成长期,量大且增速快,并且行业十分分散、集中度低。伴随品牌化和全国化趋势,未来行业集中度有望持续提升,我们看好全国性连锁品牌未来的发展空间;
公司层面,绝味食品作为休闲卤制品行业领先品牌,拥有超过1.2万家线下门店,领跑行业,在产品、销售网络和生产基地布局、管理等方面核心壁垒深厚。短期来看,21Q1业绩预告显示公司已基本恢复正常经营状况,公司2020年加速开店,今年有望迎来加速拓店后的利润释放期,在去年低基数基础上,公司今年业绩同比取得较高增长值得期待;长期来看,公司主业增长有望受开店提速与单店营收持续提升的双驱动,而积极布局美食生态也为公司带来外延增长的长远期待。
▼关键假设:
收入:①鲜货类产品,2021-2023年收入同比增速分别为25.5%/18.3%/16.4%。公司鲜货类产品均为线下门店销售,预计公司将适当加快扩张节奏,2021-2023年分别净增门店数为1600/1750/1850家;伴随疫情影响渐弱,公司有望通过复合型手段实现2021-2023年单店平均收入贡献显著恢复并稳步提升;②包装产品,公司2020年年报披露,在线上的休闲卤味销售(包装类食品)由投资布局的其他品牌完成,2020年该业务同比高增335.8%,预计主要是由于公司对主营线上休闲卤味的武汉零点实现并表。公司基于武汉零点在产品、品牌和线上营销的较佳优势,将其未来定位为公司在休闲卤味产品线上销售的重点品牌,并从战略、组织、人才、资源等方面赋能,预期武汉零点将有良好发展前景,有望带来包装产品业务未来三年实现收入每年30%的快速发展;③加盟商管理,公司每年净开门店数增长,有望带来2021-2023年该业务收入分别同比增长24%/24%/23%;④其他主营业务及其他业务,以绝配供应链为代表,实现较快增长。
毛利率:伴随公司业务规模的进一步扩大,规模效应优势更为突出,预计2021-2023年公司综合毛利率将分别达到33.5%/33.6%/33.7%,保持稳中有升的态势。
▼与市场不同的观点:
公司门店已经突破1.2万家,市场对于公司未来的成长空间有所担忧。我们认为:首先,公司未来在休闲卤制品的主业上仍有长足的发展空间。一方面,我们测算在中性假设下,公司在全国(不含港澳台)饱和门店数可看向2.3万家,对于目前而言仍有约万家的扩展空间,长远来看公司的海外布局也值得期待。另一方面,公司精耕渠道建设,通过复合手段有望实现单店营收的持续增长。今年3月公司上市后首个股权激励落地,根据本次股权激励计划中对限售解禁的业绩考核要求,定比2020年,公司2021-2023年的营业收入增长率分别不低于25%/50%/80%,即2021-2023年营业收入同比增速分别不低于25%/20%/20%,均高于公司2013年以来的年收入同比增速,业绩考核目标较高,同时公司也在加速开店节奏,充分显示出公司的积极进取态度和对未来发展的信心。其次,公司目光长远,利用自身在连锁经营、供应链管理等方面的优势,积极布局“美食生态圈”,未来也有望向多品牌经营商的角色转变,实现业务边界的外延拓展,带来更广阔的成长空间。
▼股价表现的催化因素:
新店拓展良好;“美食生态圈”构建顺利。
▼主要风险因素:
疫情出现反复;宏观经济下行;门店拓展不及预期;原材料价格波动;食品安全问题等。
内容目录
以下为正文
诞生于2005年,绝味已成长为中国休闲卤制食品行业领先品牌
绝味食品成立于2005年,专注于休闲卤制食品的开发、生产和销售,致力于为消费者提供美味、新鲜、优质的快捷消费食品,以综合信息系统及供应链整合体系为支持,通过“以直营连锁为引导、加盟连锁为主体”的方式进行标准化的门店运营管理,打造国内现代化休闲卤制食品连锁企业领先品牌。
盈利分析:收入及净利规模行业内一马当先,盈利增速更优
营收保持双位数增长,持续保持行业领先。
2015-2019年公司收入由29.21亿元增长到51.72亿元,CAGR达15.35%,持续保持行业领先地位,并逐渐拉开了与竞争对手的距离。
归母净利润已跃居行业第一,净利增速高于营收增速。
2015-2019年公司归母净利润由3.01亿元增长至8.01亿元,CAGR达27.72%,远高于营收CAGR,说明归母净利润的上升不仅由于营收的提振,还由于盈利能力的提高。
2020年业绩受到疫情冲击,但已在逐步恢复中。
公司以线下品牌连锁为主要渠道,2020年受到疫情冲击,Q1业绩有一定程度的下滑。但伴随疫情影响渐弱及公司积极开拓各种渠道,营收在Q2恢复同比正增长。2020年公司实现营收52.76亿元/2.01%,归母净利润7.01亿元/-12.46%。主要由于餐饮等联营企业受疫情冲击,投资收益亏损1亿元,一定程度拖累归母净利润表现。扣除对联营企业的投资收益的影响,主营业务利润保持正增长。
盈利分析:盈利能力稳中有升,期间费用控制得当
毛利率稳步提升,净利率优于同业。绝味食品毛利率低于周黑鸭,和煌上煌基本持平,主要是由于周黑鸭采取中高端定位,且以自营门店为主,毛利率因此较高。2015-2017年绝味食品毛利率由28.59%提升至35.79%,主要是由于鸭副价格下行,成本端支出降低。2018-2020毛利率基本维持稳定。2020年公司毛利率为33.48%,同比减少了0.47个百分点。主要源于本期公司执行新收入准则,将原计入销售费用中的运输费1.5亿元重分类至主营业务成本。剔除运输费用的影响,2020年公司毛利率达到36.34%,同比提升2.39个百分点。
费用管控良好,净利率整体保持上升态势。除2017年,2016-2019年绝味食品各项费用率基本保持稳定,费控表现良好。相似的毛利率水平下,绝味的净利率显著优于煌上煌,2015-2019年公司净利率保持稳定正增,由10.3%提升至15.29%。2020年受净利润下滑影响,净利率下滑至13.12%。
现金流与营运能力分析:现金流健康,营运能力优异
现金流健康,收现比保持在113%以上。公司销售商品提供劳务收到的现金逐年上升,但增速不及营收,收现比有所下降但仍保持在113%以上,总体维持健康的现金流状况。
营运能力优越。存货周转率、应收账款周转率、固定资产周转率都显著优于竞争对手。绝味加盟网络完善,终端门店数量领先,销售旺盛带来高存货周转率。绝味的应收账款主要形成于机场店、高铁店以及电子商务公司,公司建立了较为完善的跟踪收款制度,以确保应收账款不面临重大坏账风险,良好的管理能力带来了相对同业更高的应收账款周转率。此外,绝味采取加盟模式,相对直营模式更轻资产,因此固定资产周转率更优。
杜邦分析:受益于领先的盈利能力和营运能力,ROE表现优于对手
ROE超越竞争对手,主要得益于行业领先的盈利能力和营运能力。2017-2019年,绝味食品的ROE表现都优于竞争对手,持续保持在20%以上。在疫情影响下, 2020年公司ROE有所下滑,但仍处于领先地位。
归母净利润/总营收总体向好,处于较高水平。2016-2019年绝味归母净利润/总营收持续向好,并在2019年超越周黑鸭,处于行业较高水平,反映出公司盈利能力较强。2020年,绝味归母净利润/总营收仍达13.29%,领跑行业,展现出公司在疫情下较高的经营管理能力。
资产周转率行业领先。绝味采取加盟模式,资产周转率整体高于竞争对手,体现了绝味优越的营运能力。
行业总览:我国休闲卤制品市场已达千亿,量大且增速快
我国休闲卤制品市场规模已达千亿。伴随着我国经济发展以及人均可支配收入的提高,我国休闲食品行业近年来蓬勃发展。前瞻产业研究院数据显示,据Frost&Sullivan统计,2019年我国休闲食品行业规模达11430亿元,2012-2019年CAGR达12%。另据食品伙伴网行业研究中心预测,2020年休闲食品市场规模将达到12500亿元。其中休闲卤制品是第四大品类,目前在休闲食品中约占9%,据此推算我国休闲卤制品市场规模已超千亿。
我国休闲卤制品行业增速快,动力强劲。休闲卤制品作为休闲食品中的新兴品类,行业仍处于蓬勃发展中。2013-2019年我国休闲卤制品市场规模的CAGR达11.5%,在休闲食品中增速排名第三。
宏观驱动:人均可支配收入的提高+城镇化率提升
人均可支配收入提升带动包括休闲卤制品在内的休闲食品消费发展。休闲食品是可选消费,随着我国城镇化进程的推进和居民可支配收入的提高,以温饱型为主体的食品消费格局正向营养型、风味型、享受型和功能型方向转变。休闲卤制品作为休闲食品中一个重要的产品类别,在需求不断增加的促进下,市场规模逐渐扩大。
城镇化率提升利好休闲卤制品驱渠道下沉。受冷链运输条件及消费习惯等因素的限制,目前休闲卤制品主要的消费人群集中在城市和城镇。“十四五”规划和2035年远景目标纲要提出,“十四五”期间预计常住人口城镇化率将提高到65%,随着城镇化率提升,以及各类城市建设配套设施的完善,低线城市的消费市场潜力十足,休闲卤制品渠道下沉发展空间大。
休闲卤制品的天然优势:符合国人口味,成瘾性强
卤制是传统烹饪工艺,经过数千年的发展,卤制品已成为中华美食不可或缺的一部分,具有“色、香、味、型”俱全的特点,满足现代人“尚滋味,好辛香”的饮食偏好。从卤制品类上分,可分为家禽类、红肉类、蔬菜类等。休闲卤制品与其他休闲食品相比具备以下三大特性:
大部分为短保产品,随着冷链技术的快速发展,休闲卤制品有望实现高速增长。
休闲卤制品以肉制品为主,2019年我国休闲卤制品中肉制品(家禽和畜类)合计占70%,在目前多以糖果、面点、坚果、豆干为主的休闲零食市场中具有独特性。
口味以辣、咸为主,符合中国人口味。根据下厨房的调查结果,我国喜欢“辣”的消费人群占比最高,达到33.62%,“咸”排名第二,占比30.81%。目前我国休闲食品以香甜为主,休闲卤制品独有的咸、辣特点在休闲食品中相对稀缺。
品类观察:鸭肉是休闲卤制品最好赛道,品类扩充构建卤味生态
鸭肉天然适合卤味,也是休闲卤制品最好的赛道。家禽类是休闲卤制品组主要的品类。其中,鸭肉制品最受欢迎。在头部的休闲卤制品公司中,绝味、周黑鸭、煌上煌和久久丫等均以鸭肉制品为主打,仅有紫燕是以百味鸡为招牌。口感上,鸭子肉质比较紧实细滑,口感适合卤制。休闲卤味主打口味为咸辣味,辣椒调味易上火,鸭肉性寒可以中和;同时鸭副产品多,能满足不同的需求,因此鸭肉天然就适合卤味。
“万物皆可卤”,品类扩充成趋势。伴随消费者日渐增长的消费需求,各休闲卤制品品牌加大产品研发和创新力度,品类不断扩充,包含了卤鸭脖、卤鸡爪等家禽类至卤牛肉等红肉类、再至卤豆干、卤海带、卤毛豆等素食类。但卤海鲜类别尚无知名品牌,休闲卤制品龙头如绝味和周黑鸭都较少涉及海鲜卤味这一品类,仍是蓝海市场。我们认为休闲卤制品的品类扩充成为趋势,休闲卤制品品牌正通过多品类矩阵构建卤味生态。
消费者观察:卤味征服全国,多为以年轻人为主的冲动消费
消费人群:以青年人为主力。休闲卤制品的消费人群从年龄上可分为18岁以下青少年、青年人、中老年人三类,其中又以青年人为消费力。
消费者地区分布:全国皆爱,尤以华南、华东为主。从2020年中国卤制品消费者地域分布数据来看,华东地区和华南地区占比最大,分别为32.6%、18.5%,而西南、华北、华中等也是重点分布地区,占比分别为14.8%、13.3%、11.1%。
消费场景:卤制品休闲化带来更多的消费场景和消费频次,冲动消费居多。从消费场景来看,卤制品逐渐从佐餐食品走向休闲食品,可以在闲暇时间享用,包括于正餐之间、社交活动、旅游文娱等。这意味着休闲卤制品拥有了更多消费场景、更高的消费频次,也意味着更大的市场空间。从消费动机来看,冲动消费是消费者卤制品的组主要消费动机,其占比达到58%。
消费时间分布:以晚餐及宵夜时段为主。消费者卤制品消费多集中在17点以后,占比约62.0%,午餐时段(11点-15点)及下午茶时段(15点-17点)亦有一定消费,占比分别为19%、12%。
休闲卤制食品产业链:品牌商处于中游,向上下游纵向延伸趋势明显
在休闲卤制食品产业链中,品牌商处于中游。上游为原材料供应,包括了畜禽养殖及屠宰和蔬菜种植、水产养殖等;行业下游主要应用于休闲食品和餐饮消费等领域,通过商超、便利店、食品店、市场、连锁门店、网上渠道等进行销售。龙头品牌也会通过品牌连锁渠道(包括自营门店及加盟店)来出售品牌卤制品;网上渠道则指网上商务平台以及其他休闲卤制品生产商的自营网站或APP。
品牌商向上下游纵向延伸趋势明显。中游的品牌商龙头为了完善产业链,会进一步向原材料供应、配送物流、零售等上下游延伸,拓展业务空间,并实现产业链协同发展。
上游:原材料成本占比较高,休闲卤制品龙头向上游延伸产业链
上游原材料成本占比高,原材料变动会影响利润空间。卤制品的原材料主要包括禽类、畜类、蔬菜等,原材料占比较高,2019年绝味食品的原材料成本占其主营业务成本80%以上,2020年煌上煌的原材料成本占公司主营业务成本的87%左右。而休闲卤制品中家禽类占比最大(观研天下数据显示,2019年占50%),休闲卤制品的龙头又以鸭类产品为多,因此鸭副在原材料中占比较高,而主要原料为毛鸭。2019年绝味食品的鸭脖、鸭掌、鸭锁骨、鸭肠、鸭翅等鸭副为主约占原材料采购总额的50%左右,2020年煌上煌的主要原材料肉鸭、鸭脚、鸭翅、鸭脖以及牛肉等约占主营业务成本的46%左右(即约占原材料成本的53%)。因此上述主要原材料的价格波动将影响公司的毛利率和盈利能力。
休闲卤制品龙头向上游延伸产业链,进一步保障原材料供应,并与主业形成协同效应。例如绝味食品2013年通过投资肉鸭养殖知名企业塞飞亚,开始介入上游产业链;煌上煌除了酱卤肉制品加工外,已经具有一定规模的养殖和屠宰等上游产业。
下游:线下销售仍为支柱,线上端和外卖端拓宽销售渠道
目前销售渠道构成仍以线下为主,其中品牌连锁渠道占比持续提升。休闲卤制食品作为短保产品,具有较强的消费即时性,线下渠道方便消费者即时购买后外带,因此线下渠道将长期作为重要销售渠道存在。2010-2020E中国休闲卤制品行业销售渠道占比中,线下渠道的品牌连锁渠道(自营门店及加盟店)占比逐渐提升,2020E有望占28%,仅次于超市及便利店渠道。
线上渠道成为重要增长点。伴随互联网的发展,以及包装及冷链运输技术的发展,休闲卤制品线上渠道快速发展,预计2020E网上渠道占比将提升至11%。休闲卤制品在线上端具有竞争力,在淘宝销售的休闲食品子品类中,牛肉干/猪肉铺/卤味零食销售额占比排名第三,为13.49%。
新零售兴起,外卖为线下销售进一步拓展渠道。伴随线上线下渠道融合进一步加深,“线上下单+线下配送”的外卖渠道成为休闲卤制品线下销售的新兴渠道,既能通过线上渠道实现引流,又能通过线下品牌连锁或超市便利店渠道满足休闲卤制品的消费及时性。近年来我国外卖行业快速发展,美团研究院报告披露,艾瑞咨询调查数据显示,2019年中国餐饮外卖产业规模达6536亿元,2015-2019年CAGR达91%。卤味零食作为热门品类,常常出现在外卖软件的夜宵推荐榜单上,随着外卖行业的渗透率提升,外卖端销售收入将受到进一步提振。休闲卤制品龙头公司也在积极尝试社区团购等其他新零售渠道。
竞争格局:行业竞争格局分散,品牌化、全国化有望带来集中度提升
食品安全和消费升级背景下,我国休闲卤制品品牌化率显著提升。我国休闲卤制食品行业经营模式可分为三类,小作坊经营模式、区域性连锁品牌经营模式和全国性连锁品牌经营模式。作坊式是行业内的主要经营模式,但销售半径有限、产能难以规模化的问题,相较于小作坊生产模式,品牌卤味更加卫生,品质更具保障。随着消费者食品卫生和品牌意识的提升,休闲卤制品品牌化率逐渐提高,2010年休闲卤制品的品牌化率仅为25.4%,预计到2020年,中国休闲卤制品品牌化率将提升至70.3%。
品牌商具备资金、品牌、管理及供应链优势,品牌化势不可挡,行业集中度有望进一步提升。长远来看,品牌商凭借标准化、现代化的生产工艺,规范的连锁加盟模式,领先的研发创新,良好的质量控制和产品营销可以逐步凸显市场竞争优势,抢占市场份额,引领行业发展。
行业竞争格局分散,绝味处于龙头地位:由于行业进入门槛相对较低,休闲卤制品市场依然十分分散,根据前瞻产业研究院整理的Frost&Sullivan数据,2018年行业CR5仅有20.2%。其中绝味处于行业龙头地位,2018年市占率达8.5%,远超其他竞争对手。
地方口味差异对应区域性优势品牌,全国化带来市占率提升空间。各地都有本土化卤味品牌,对应本土口味偏好。四川有廖记棒棒鸡,四川的卤菜属红卤,比较看重麻与辣;湖北湖南江西有绝味、周黑鸭、煌上煌等,湖南卤菜以香辣口味为主,颜色重、味道重,湖北口味偏爱酱卤;江浙沪地区传统卤味以糟卤为特色,现在地区内有久久丫、紫燕百味鸡等代表连锁品牌,结合江南口味偏好改进了咸辣口味。而伴随这些品牌逐渐从区域走向全国,行业集中度有望得到提升。
竞争格局:三家上市公司发展策略各不同,结合自身特色谋发展
目前共有绝味、周黑鸭及煌上煌三家卤制品上市公司,合计市占率仍不高。三家发展策略各有优势:
定位转变,休闲卤味与餐桌卤味相切换:绝味一直主打休闲卤味定位,下一步着力构建“美食生态圈”,通过子公司深圳网聚扩充至冷串品类等餐桌卤味;周黑鸭作为湖北名特产,从特产这一情境消费起家,逐步拓展到休闲卤味定位;煌上煌从佐餐卤味起家,产品特性偏向餐桌。
渠道选择:绝味以加盟为主要路线、街边社区店为主要类型拓展线下门店,在门店数量和规模上占据绝对优势,近年来也在积极开拓高势能门店,加强渠道精耕;周黑鸭初期主打高端休闲卤味,在以自营门店为主的基础上,升级为“直营+特许经营”模式,发力O&O渠道布局;煌上煌产品特性偏餐桌,继续高势能门店路线的同时进一步向年轻化发展,拓宽新零售渠道,向休闲卤味转变。
多品类:深耕休闲卤制品行业,并通过“品种+包装+口味” 三维发力拓品类
从鸭脖起家,绝味如今已研发出近200个休闲卤制品种的丰富产品组合。公司以鸭脖起家,再拓展到各类鸭副产品,并在不断拓展休闲卤制品的品类。目前已形成了“以卤制鸭副产品等卤制肉食为主,卤制素食、包装产品、礼品产品等为辅”的近200个品种的丰富产品组合,能够满足人们不同偏好的需求,为公司销售收入的持续增长提供了保障。
从口味系列来看,丰富程度在行业处于领先地位。公司目前已形成麻辣、五香、黑鸭、酱鸭、藤椒及其他等多个口味系列。竞争对手来看,煌上煌主打主打招牌、香卤、酱香等口味,周黑鸭主打甜辣的黑鸭口味以及19H2推出的不辣口味、20年推出的藤椒口味,绝味的口味系列较为丰富,能满足全国各地不同的饮食习惯。
广覆盖:在门店布局上,万家门店形成区域全覆盖,规模领先
门店多、覆盖广,绝味已成为规模最大的休闲卤制品上市公司,品牌认知度高。公司深耕以鸭脖为主的休闲卤制品行业,公司通过“以直营连锁为引导、加盟连锁为主体”的模式在全国范围内快速拓店。2020年公司营收规模达到52亿元,目前大陆门店数量已超1.2万家,业务范围覆盖全国31个省级行政区及香港、澳门特别行政区;2017年开始探索海外市场,目前在新加坡市场已经初具规模(2020年新加坡、香港、澳门市场收入达到9223万元),加拿大、日本等市场也正在加紧筹备中。无论从收入规模、门店数量、覆盖范围来看,绝味都是中国休闲卤制品行业的领头羊。“绝味”品牌也已深入人心,拥有众多忠实的消费者。
广覆盖:在生产布局上,公司生产基地布局覆盖国内大部分地区及海外
产能优势明显,在行业里处于领先地位。公司以自主生产为主,部分包装产品采用委托加工模式生产,2020年公司包装产品在营收中占比为0.78%,所以公司委托加工占比非常小。2018年公司产能达14.05万吨,当年产能利用率为80.36%。
依靠超20个工厂作为生产基地,公司生产布局覆盖国内大部分地区及海外,生产布局广度远超同业。公司以各生产型子公司作为向全国销售网络配送产品的生产基地,目前在全国范围内共有21家工厂(含2家在建),实现了全国化的生产基地布局,每个生产基地均能够很好的辐射到各区域市场;并且公司在加拿大、新加坡、日本均已设有工厂。相比于绝味,周黑鸭及煌上煌的生产基地仍呈现区域性布局的特征。目前周黑鸭在全国已经有4个已投入运营的生产基地,分别在华北(河北)、华中(湖北)、华南(广东)和华东(江苏)地区各建有1个,另外华西(四川)还有1个生产基地正在规划中,预计于2022年投产;煌上煌目前在全国拥有6个已投入运营的生产基地,其中江西、广东、福建、辽宁、广西、河南各有1个,还有2个生产基地在建,分别位于陕西和重庆,并计划今明年筹建浙江、山东、京津冀生产基地。
广覆盖:生产基地广布局搭配冷链配送网络,打造 “冷链生鲜,日配到店”的供应链优势
休闲卤制食品是一种即食性产品,其新鲜度是消费者关注的一个重要方面,同时,及时的产品供应也会有效地保证产品质量。因此绝味通过在生产布局上广覆盖的优势,也进一步打造了“冷链生鲜,日配到店”的供应链优势,形成鲜货产品为主的特征:
公司收入以鲜货产品为主。2020年公司营业收入中,鲜货类产品占比达92.04%,其中禽类制品占72.64%;包装产品占比仅为0.78%。公司依靠广布局的生产基地,搭配子公司“绝配供应链” 打造的高标准化的冷链服务体系,构建了一个“紧靠销售网点、快捷供应、最大化保鲜”的全方位供应链体系,实现了300-500公里半径内的每日新鲜配送,达到直接、快捷、低成本的产品配送效果,保证了产品“鲜、香、麻、辣”的最佳口感,是公司提高效率、降低成本、保障食品安全的核心支持。相比之下,周黑鸭和煌上煌由于生产基地布局仍较少,所以保质期更长的包装产品收入占比高于绝味,2020年煌上煌鲜货产品收入占75.36%、包装产品收入占3.13%,而周黑鸭则不销售鲜货产品,主营气调包装和真空包装产品。
广覆盖:生产基地与门店的广覆盖形成良性循环,全国销售网络布局最为均衡
地区收入占比上,绝味最为均衡,这与全国布局的生产基地分布密不可分。公司从华中起家,目前华中地区仍是收入占比最大的区域,2020在主营业务收入中占比达27.37%;华东地区收入占比为22.69%,排第二;华南、西南、华北等地区收入占比均在10%-20%之间。与同业比较,周黑鸭的线下渠道中,华中地区收入占据半壁江山,煌上煌的收入中江西地区占比超过40%,绝味的地区收入占比分布是最为均衡的,呈现较强的跨区域经营能力,对单一市场依赖程度较低。这也与绝味全国布局的生产基地分布密不可分,公司每开拓一个新的市场区域,必先建立相应的产品供应和物流配送体系,这些生产型子公司能够作为生产基地很好地辐射到各个区域市场,为公司门店的快速扩张提供了坚实的供应保障。同时门店的广覆盖也可以提升各地区的销售规模,支撑生产基地的运营,形成良性循环。
强管理:员工持股平台+股权激励,深度激发企业活力
公司现有股权结构:公司实控人为戴文军,其通过控制公司控股股东上海聚成和其一致行动人上海慧功、上海成广、上海福博间接持有公司股份。
重视员工激励,共享公司成长红利。公司在2011年就成立了上海聚成、上海慧功、上海成广和上海福博4个员工持股平台。公司中高层管理人员、供应商、加盟商等作为员工持股平台的主要股东,能够共享公司成长的红利,有利于充分激发员工的工作积极性,促进公司经营效率的提高。
上市后首个股权激励计划落地,员工激励持续加码。公司在3月8日进行了2021年股权激励计划的首次授予,这是公司在2017年上市以来进行的首次股权激励。本激励计划拟授予的限制性股票数量为608.63万股,其中首次共授予包括公司高管、核心员工在内的124人合计559.80万股,占公司股本总额的0.92%。本次股权激励涉及对象范围较广,将进一步建立、健全公司长效激励机制,充分调动公司高级管理人员及核心员工的积极性,有效地将股东利益、公司利益和核心团队个人利益结合在一起,使各方共同关注公司的长远发展,深度激发企业活力。
未来三年高业绩目标,彰显公司发展的积极进取。根据本次股权激励计划中对限售解禁的业绩考核要求,定比2020年,公司2021-2023年的营业收入增长率分别不低于25%/50%/80%,即2021-2023年营业收入同比增速分别不低于25%/20%/20%,均高于公司2013年以来的年收入同比增速,业绩考核目标较高,反映出公司对未来发展仍保持积极进取的态度,有望取得更快速的发展。
强管理:加盟商管理体系健全,连锁经营护城河深厚
公司线下门店以加盟为主,加盟商数量庞大。加盟店为公司线下主要销售渠道,2020年公司对加盟门店的批发收入占营业收入总额的87.15%。截止2020年底,公司在全国门店数量已达12399家,整体的销售网络覆盖率、门店数量和管理水准居于市场领先地位。目前公司加盟商数量超过3000个,加盟商数量庞大。
视加盟商为命运共同体,强有力的加盟商管理体系助力公司打造“万家灯火”的全国连锁版图。对于以连锁经营为主要渠道的公司来说,门店及加盟商的数量越多,公司总部的管理难度系数越是呈几何级数增长。绝味视加盟商为命运共同体,追求协同发展达到“共赢”,但这也并不意味着对加盟商没有管理。相反,绝味通过从前期加盟商筛选、到加盟店开店管理体系的建立,以及加盟商“自治”与加盟人才的培养,构建了全方位、强有力的加盟商管理体系,建立了深厚的连锁经营护城河。
以加委会实现加盟商“自治”。加盟委员会是由绝味加盟商代表组成的自治管理机构,面向全体绝味加盟商服务。通过逐步探索,加委会已由二级体系发展为以全国总会、片区委、省级分委会及战区委为主的四级体系,同时赋予片区委一定自主决策权。目前公司加盟商委员会拥有128个战区,3000余家加盟商。这一创新性的设计,可分解3000多加盟商、超万家加盟店的管理任务,减轻公司的管理压力。同时加强了公司与加盟商,加盟商与加盟商之间的沟通、帮扶及巡店效率,提高了加盟商积极性及凝聚力,引导他们通过自主管理驱动加盟渠道的发展。
以绝味管理学院培养加盟连锁人才。2009年,加盟商一体化建设和加盟连锁人才培养被提上日程,绝味管理学院营运而生,成为企业人才的孵化器。基于长达10年的企业大学运营管理经验和探索,绝味管理学院获得2019年度CCFA优秀企业大学最佳运营管理奖。这是暨2016年获得CCFA十佳企业大学之后,学院连续多年蝉联获得的连锁人才培养奖项。公司通过管理学院,不断引入优秀人才,充实专业技术队伍,积极培养当地人才,形成梯次型人才队伍,为连锁经营模式的长足发展打下坚实的人才基础。
强管理:重视信息化管理平台建设,以数据驱动业务运行
公司是国内最早实行全方位信息化平台管理的休闲卤制食品企业之一。2009年开始通过引入SAP-ERP、OA、视频会议等信息化系统,实现知识管理、信息发布移动通讯、文化传播、信息集成、行政办公六个平台的统一。截止2020年末,公司累计数字化总投入2亿多元,已建成贯通供应链、营销、财务、人力资源及行政的信息化管理系统,日均数据增长20GB以上,积累会员数达到数千万。公司已经建立了初步的数字化运营和管控体系,应用先进的大数据、智能算法等技术,已实现供应链体系的全面管控及直通门店销售营标准。
强管理:重视信息化管理平台建设,实现人效与供应链效率提高
作为一个连锁食品企业,“连锁”要求绝味具有极强的管理经营能力和较高的人效,“食品”要求短保食品的安全与高效生产配送,绝味食品的信息化建设可以帮助实现“上游养殖—中游生产制造—下游门店销售”三个层次之间的信息及时交互,是产销协同的基础。
主业挖潜:开店加速,先发优势向规模优势再向效率优势转变
先发优势向规模优势转变:加盟开店模式自带“高速”属性。加盟和直营模式不同,更注重开店效率和管理标准化,以店铺数量最大化为目标。绝味的门店数是煌上煌的3倍左右,但2016-2019年仍保持每年门店数同比增长10%左右。2020年公司加速开店进程,全年净增门店1445家,同比增速达13.19%。绝味具有业内领先的管理能力,近几年的门店增长主要依靠老加盟商开新店的策略,对门店管理经验更丰富,新店成功率相对更高,做到了对加盟商管理半径不太外扩的情况下加密门店布局,体现了规模效应。
规模优势向效率优势转变:从跑马圈地的粗放式开店向深度覆盖的精细式布局转变。国内市场方面,公司营销策略从“跑马圈地,饱和开店”升级为“深度覆盖,渠道精耕”。通过科学布局,步步为营的复合式饱和开店,打造交通体、商圈体、社区体、沿街体等7大渠道。一方面,公司积极在交通枢纽、核心商圈、城市综合体、旅游景点等区域选址,布局高势能门店;另一方面,公司继续拓展社区店实现加密,比如可以布局在新开的小区内或新的人群聚集区。
主业挖潜:产品定位及加盟模式具备渠道下沉优势,低线城市发展潜力足
产品定价大众化。相比竞争对手周黑鸭,绝味的产品定位于大众路线,整体价格较为实惠,利于往低线城市开拓。
投资小、回报快,加盟模式成熟吸引力强。公司的加盟运营模式成熟,10万元左右的单店前期投入较少,40%以上的毛利率留给加盟商较高的利润空间,12-18个月的投资回报周期也比较短,具备投资小、回报快的优点,对加盟商的吸引力强,利于通过加盟店往下沉市场开拓。
渠道向低线城市发展潜力足。绝味官网所示各个城市绝味门店共计10939家,根据官网所示门店城市分布,公司目前着重在一二线城市进行加密,其中一线、新一线及二线城市店铺数合计占比达66.10%。同时公司也在推进渠道下沉,目前三四线城市门店占比达33.90%,随着城镇化的进程与可支配收入提高,公司渠道有望进一步向低线城市进行布局,加密门店铺设,完善全国性销售网络建设。
主业挖潜:中性假设下饱和门店数看向2.3万家,未来拓店空间仍大
中性假设下饱和门店数看向2.3万家:我们以公司大本营长沙现有店铺密度作为饱和店铺密度的基准,测算公司在重点城市的饱和门店空间。综合考虑绝味在不同城市的竞争力指数(如口味、消费习惯等)、城镇的人均可支配收入及常住人口,得出绝味在这些重点城市的饱和门店空间可达9061家。目前这些重点城市在全国店铺数中占比为55%。中性假设下,预计伴随渠道下沉,重点城市店铺数占比下降至40%,则未来全国饱和门店数看向2.3万家,相比于目前绝味全国店铺数,仍有万家的拓展空间。
主业增效:多维驱动,单店营收提升可持续
单店营收持续增长,其中“价增”驱动更为明显。2016-2019年,公司平均单店营收贡献由41.6万元增长到47.1万元,CAGR达4.3%。从量价驱动的拆分来看,公司单店营收的提升,在2018年主要来自于“价增”,2017和2019年均是“量价齐增”的驱动。其中“价增”驱动更为明显,2017-2019年平均单店销售每千克收入贡献保持同比正增长,CAGR达4.6%。2020年受疫情影响,单店营收及增速大幅下滑,其中主要是由于平均单店销量明显下滑导致。
全要素提升单店营收,未来增长可持续。公司主要运用了复合型的手段多维驱动单店营收提升,包括营销、专员的指导、销售技巧的提升等手段。以拓展品类、提高门店运营效率、提高品牌势能为侧重点,而非采取促销型的策略。我们认为这些手段有望实现单店营收持续提升,公司的具体举措主要包括:
产品持续推新,产品结构升级。公司通过不断推出新品,一方面丰富了产品矩阵,能满足消费者不同需求,驱动销量提升;另一方面促进产品结构升级,间接促进销售单价的提高。公司响应国家防疫需要提出的“就地过年”的号召,在今年年货节推出了一些餐桌卤味新品,销量情况良好。
积极发展外卖业务,拓展门店销售途径。外卖作为线下门店销售渠道的补充,能够通过线上引流进一步拓展门店销售途径,有效增加单店营收。外卖的辐射半径在3公里左右,我们认为绝味超万家的门店广覆盖,将成为公司发展外卖业务的重要优势,未来有望成为单店营收的重要增长点。除了第三方外卖平台,公司也通过公众号向自有外卖平台导流,截止19年6月底,公司线上累计会员注册数量就已突破5000万,有利于公司全渠道融合的进一步加深。
门店形象持续升级。公司目前已发展到第四代门店,平均每2.5年就进行一次门店形象升级。2017年以来绝味食品加速“四代店”升级,门店在装修上强调“鲜、香、麻、辣”,通过优化门店的形象、卫生和管理,提高品牌的势能,增强消费者粘性,增加单店营收。
强调“开好店”。公司在2013年末开始实施“关低效开高效”的门店调整策略,将部分效益较低加盟门店关闭,并重新寻找合适区域开设高效益门店。近年来也积极布局高势能门店,高势能门店地处人流密集区域,客流量更高,有助于单店营收的提高。
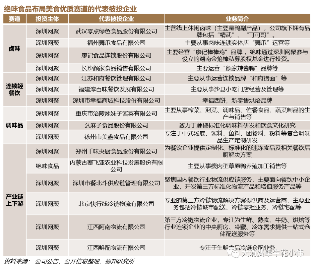
蓄力美食生态:投资打造美食生态圈,探索“第二、第三增长曲线”
目光长远,构建美食生态圈。公司通过全资控股的深圳网聚、与外部专业投资机构合作,重点围绕与公司核心战略密切相关的产业赛道进行投资,探索布局公司未来的“第二、第三增长曲线”,最终实现“构建美食生态”的目标。投资的赛道主要分为四类:①卤味,包括休闲卤味、餐桌卤味;②轻餐饮,着重考虑供应链协同效应,品类上偏向于米面烘焙等刚需类;③调味品,在下游卤味和轻餐饮等餐饮赛道中具有广泛应用,着重特色味型调味品;④产业链上下游,如原材料、中央厨房、供应链、冷链运输等,能与公司及被投企业形成良好协同效应。
与美食生态圈互相赋能,供应链服务输出有望持续为公司创造增量收入。公司将供应链网络、连锁渠道管控、组织能力建设等核心能力对外开放,通过 “六共”协同(共享采购、共享仓储、共享产能、共同配送、共享销售体系、共享智力资源)互相赋能,与被投企业实现共同成长。并有望通过供应链服务等业务输出,为公司持续贡献增量收入。公司2020年其他主营业务收入达到1.7亿元,同比大增116%,主要是由子公司“绝配供应链”对外输出供应链服务所贡献。
盈利预测
对2021-2023年主要业务收入及毛利率做出以下假设:
收入:①鲜货类产品, 2021-2023年收入同比增速分别为25.5%/18.3%/16.4%。公司鲜货类产品均为线下门店销售,预计公司将适当加快扩张节奏,2021-2023年分别净增门店数为1600/1750/1850家;伴随疫情影响渐弱,公司有望通过复合型手段,实现2021-2023年单店平均收入贡献显著恢复并稳步提升;②包装产品,公司2020年年报披露,在线上的休闲卤味销售(包装类食品)由投资布局的其他品牌完成,2020年该业务同比高增335.8%,预计主要是由于公司对主营线上休闲卤味的武汉零点实现并表。公司基于武汉零点在产品、品牌和线上营销的较佳优势,将其未来定位为公司在休闲卤味产品线上销售的重点品牌,并从战略、组织、人才、资源等方面赋能,预期武汉零点将有良好发展前景,有望带来包装产品业务未来三年实现收入每年30%的快速发展;③加盟商管理,公司每年净开门店数增长,有望带来2021-2023年该业务收入分别同比增长24%/24%/23%;④其他主营业务及其他业务,以绝配供应链为代表,实现较快增长。
毛利率:伴随公司业务规模的进一步扩大,规模效应优势更为突出, 2021-2023年综合毛利率将分别达到33.5%/33.6%/33.7%,保持稳中有升的态势。
投资建议:
预计公司2021-2023年营业总收入分别为66.73/80.26/95.47亿元,分别同比增长26.5%/20.3%/19.0%;考虑到公司股权激励计划费用摊销以及2020年疫情下的低基数,预计公司2021-2023年归母净利润分别为10.01/13.04/16.22亿元,分别同比增长42.8%/30.2%/24.4%;EPS分别为1.65/2.14/2.66元,对应PE分别为47/36/29倍。公司作为休闲卤制品行业领先品牌,核心壁垒深厚。我们看好在开店提速与单店营收持续提升的双驱动下,公司将持续巩固龙头地位,主业将充分受益于行业高景气度而获得长足发展。同时公司积极布局“美食生态圈”,外延成长可期。首次覆盖并给予“买入”评级。
疫情出现反复; 宏观经济下行; 门店拓展不及预期;原材料价格波动; 食品安全问题等。
团队介绍
花小伟,德邦证券研究所副所长,董事总经理,大消费组长,食饮和轻工首席分析师。十年卖方大消费经验,曾任职于中国银河证券,中信建投证券;曾率队获2015年轻工消费新财富最佳分析师第5名;2016年轻工消费新财富第4名,2016年水晶球第2名,金牛奖第4名;2017年轻工消费新财富最佳分析师第3名,水晶球第2名,保险资管(IAMAC)最受欢迎卖方轻工第 1 名;2018年轻工消费新财富最佳分析师第3名,水晶球第2名,Wind金牌分析师第1名,IAMAC第 2 名;2019 年获轻工《财经》最佳分析师第 2 名, Wind 金牌分析师第 3 名,水晶球第 4 名,新浪金麒麟分析师第 4 名,等等。
邓周贵,食品饮料分析师。南京大学应用统计硕士,4年食品饮料研究经验,2021年3月加入德邦证券研究所,主要覆盖酒类,研究数据详实,产业跟踪紧密。
王卓群,食品饮料分析师。复旦大学经济学学士,复旦大学西方经济学硕士,2年多买方消费研究经历,深度覆盖休闲食品等领域。
特别声明
适当性说明
《证券期货投资者适当性管理办法》于2017年7月1日起正式实施,通过本微信订阅号/本账号发布的观点和信息仅供德邦证券的专业投资者参考,完整的投资观点应以德邦证券研究所发布的完整报告为准。若您并非德邦证券客户中的专业投资者,为控制投资风险,请取消订阅、接收或使用本订阅号/本账号中的任何信息。本订阅号/本账号难以设置访问权限,若给您造成不便,敬请谅解。市场有风险,投资需谨慎。
分析师承诺
本人具有中国证券业协会授予的证券投资咨询执业资格,以勤勉的职业态度、专业审慎的研究方法,使用合法合规的信息,独立、客观地出具本报告,本报告所采用的数据和信息均来自市场公开信息,本人对这些信息的准确性或完整性不做任何保证,也不保证所包含的信息和建议不会发生任何变更。报告中的信息和意见仅供参考。本人过去不曾与、现在不与、未来也将不会因本报告中的具体推荐意见或观点而直接或间接收任何形式的补偿,分析结论不受任何第三方的授意或影响,特此证明。
免责声明
德邦证券股份有限公司经中国证券监督管理委员会批准,已具备证券投资咨询业务资格。本报告中的信息均来源于合规渠道,德邦证券研究所力求准确、可靠,但对这些信息的准确性及完整性均不做任何保证,据此投资,责任自负。本报告不构成个人投资建议,也没有考虑到个别客户特殊的投资目标、财务状况或需要。客户应考虑本报告中的任何意见或建议是否符合其特定状况。德邦证券及其所属关联机构可能会持有报告中提到的公司所发行的证券并进行交易,还可能为这些公司提供投资银行服务或其他服务。
本报告仅向特定客户传送,未经德邦证券研究所书面授权,本研究报告的任何部分均不得以任何方式制作任何形式的拷贝、复印件或复制品,或再次分发给任何其他人,或以任何侵犯本公司版权的其他方式使用。如欲引用或转载本文内容,务必联络德邦证券研究所并获得许可,并需注明出处为德邦证券研究所,且不得对本文进行有悖原意的引用和删改。如未经本公司授权,私自转载或者转发本报告,所引起的一切后果及法律责任由私自转载或转发者承担。本公司并保留追究其法律责任的权利。
本订阅号为德邦证券股份有限公司(下称“德邦证券”)研究所依法设立、独立运营的唯一官方订阅号。其他机构或个人在微信平台上以德邦证券研究所名义注册的,或含有“德邦证券研究”,或含有德邦证券研究所品牌名称相关信息的其他订阅号均不是德邦证券研究所官方订阅号。
本订阅号不是德邦证券研究报告的发布平台,所载内容均来自于德邦证券已正式发布的研究报告,或对研究报告进行的整理与解读,因此在任何情况下,本订阅号中的信息或所表述的意见并不构成对任何人的投资建议。本订阅号所载的资料、意见及推测仅为本公司报告发布当日的观点和判断,本资料所指的证券或投资标的的价格、价值及投资收入可能会波动,在不同时期,本公司可发出与本资料所载内容、意见及推测不一致的报告。
德邦证券对本订阅号所载资料的准确性、可靠性、时效性及完整性不作任何明示或暗示的保证,对依据或者使用本订阅号所载资料所造成的任何后果,德邦证券均不承担任何形式的责任。
本订阅号中所有资料的版权均为德邦证券所有,未经书面许可任何机构和个人不得以任何方式转发、转载、翻版、复制、刊登、发表、修改、仿制或者引用本订阅号中的内容,或以任何侵犯本公司版权的其他方式使用。
证券研究报告:《绝味食品(603517.SH):万店领跑壁垒深,边界拓展向未来》
对外发布时间:2021年4月19日
报告发布机构:德邦证券股份有限公司
(已获中国证监会许可的证券投资咨询业务资格)
扫码关注德邦食饮
←获取更多服务