❝分门别类刷算法,坚持,进步!
刷题路线参考:
https://github.com/youngyangyang04/leetcode-master
https://github.com/chefyuan/algorithm-base
❝在开始刷题之前,我们最好先了解一下链表的一些基础知识,那么现在,我们开始吧。
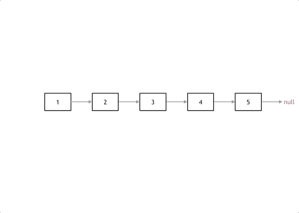
链表是一种链式存储的线性表,不要求逻辑上相邻的数据元素在物理位置上也相邻。
一个单向链表包含两个值: 当前节点的值和一个指向下一个节点的引用。也可以称之为数据域和指针域。
入口节点称为头结点,最后一个节点指向null。
如图所示:
双链表,顾名思义,是有两个方向的链表。
每个节点除了有指向下一个节点的引用,还有指向上一个节点的引用。
双链表除了可以从前往后遍历,还可以从后往前遍历。
循环链表,就是最后一个节点的后继指向头结点,头节点的前驱指向最后一个节点。
我们知道链表在内存中不是连续分配的。链表是通过指针域的指针链接内存中的各个节点。
所以链表在内存中是散乱分布在内存中的某地址上,分配机制取决于操作系统的内存管理。
链表的定义主要包含两个部分:数据域和指针域。
在Java中因为屏蔽了指针的存在,我们的定义可以是数据,后继/前驱节点。
public class ListNode {
int val;
ListNode next;
ListNode(int x) { val = x; }
}
public class ListNode {
int val;
ListNode prev;
ListNode next;
ListNode(int x) { val = x; }
}
我们以单链表为例,来看一下链表的一些基本操作:
图中的插入和删除的时间复杂度都为O(1)。但是需要注意,这里的情况是插入和删除已经知道前趋节点的情况。
如果,还需要检索相应的节点,那么时间复杂度是O(n)。
☕ 题目:203. 移除链表元素 (https://leetcode-cn.com/problems/remove-linked-list-elements/)
❓ 难度:简单
📕 描述:给你一个链表的头节点 head 和一个整数 val ,请你删除链表中所有满足 Node.val == val 的节点,并返回 新的头节点 。
💡 思路:
删除链表节点,需要分为两种情况:
我们来看一下代码实现:
/**
* @return cn.fighter3.linked_list.ListNode
* @Description: 203. 移除链表元素
* @author 三分恶
* @date 2021/7/25 10:08
*/
public ListNode removeElements(ListNode head, int val) {
if (head == null) {
return null;
}
ListNode cur = head;
ListNode prev = head;
while (cur != null) {
ListNode temp = cur.next;
//删除节点
if (cur.val == val) {
//头节点
if (cur == head) {
head = temp;
}
//非头节点
if (cur != head) {
prev.next = cur.next;
}
} else {
prev = cur;
}
cur = temp;
}
return head;
}
⏰ 时间复杂度:O(n)。
🏠 空间复杂度:O(1)。
❝这道题,还有一个更巧妙一点的做法,就是虚拟头指针——虚拟头指针是链表算法题中非常好用的一个技巧。
💡 思路:
可以设置一个虚拟的头指针,让它的next指向头节点,这样头节点的删除就和普通节点是一致的了。
代码如下:
/**
* @return cn.fighter3.linked_list.ListNode
* @Description: 203. 移除链表元素
* @author 三分恶
* @date 2021/7/25 10:08
*/
public ListNode removeElements(ListNode head, int val) {
if (head == null) {
return null;
}
//虚拟头节点
ListNode dummy = new ListNode(-1, head);
ListNode prev = dummy;
ListNode cur = head;
while (cur != null) {
if (cur.val == val) {
prev.next = cur.next;
} else {
prev = cur;
}
cur = cur.next;
}
return dummy.next;
}
🚗 时间复杂度:O(n)。
🏠 空间复杂度:O(1)。
☕ 题目:707. 设计链表 (https://leetcode-cn.com/problems/design-linked-list/)
❓ 难度:中等
📕 描述:设计链表的实现。您可以选择使用单链表或双链表。单链表中的节点应该具有两个属性:val 和 next。val 是当前节点的值,next 是指向下一个节点的指针/引用。如果要使用双向链表,则还需要一个属性 prev 以指示链表中的上一个节点。假设链表中的所有节点都是 0-index 的。
在链表类中实现这些功能:
示例:
MyLinkedList linkedList = new MyLinkedList();
linkedList.addAtHead(1);
linkedList.addAtTail(3);
linkedList.addAtIndex(1,2); //链表变为1-> 2-> 3
linkedList.get(1); //返回2
linkedList.deleteAtIndex(1); //现在链表是1-> 3
linkedList.get(1); //返回3
提示:
💡 思路:
这是一道大题。
链表基本操作的图示在前面已经给出了。
比较简练的方式是设置一个伪头节点,保证链表永不为空,这样操作起来会方便很多。
但是,我本人看过一点Java链表的代码,所以不想采用这种方式。
PS:这里踩了一个坑,没仔细审题,链表index是从0开始的,导致思考5分钟,AC两小时。
好了,我们直接看代码:
/**
* @Author: 三分恶
* @Date: 2021/7/25
* @Description: 707. 设计链表
* https://leetcode-cn.com/problems/design-linked-list/
* <p>
* 链表界节点是 0——index
**/
public class MyLinkedList {
//链表元素的个数
int size;
//头结点
ListNode head;
/**
* 初始化链表
*/
public MyLinkedList() {
size = 0;
}
/**
* 获取第index个节点的数值
*/
public int get(int index) {
//非法参数
if (index < 0 || index >= size) {
return -1;
}
ListNode cur = head;
for (int i = 0; i < index; i++) {
cur = cur.next;
}
return cur.val;
}
/**
* 在链表最前面插入一个节点
*/
public void addAtHead(int val) {
addAtIndex(0, val);
}
/**
* 在链表的最后插入一个节点
*/
public void addAtTail(int val) {
addAtIndex(size, val);
}
/**
* 在第 index 个节点之前插入一个新节点,例如index为0,那么新插入的节点为链表的新头节点。
* 如果 index 等于链表的长度,则说明是新插入的节点为链表的尾结点
* 如果 index 大于链表的长度,则返回空
*/
public void addAtIndex(int index, int val) {
//非法参数
if (index > size) {
return;
}
if (index < 0) {
index = 0;
}
//如果链表为空,直接作为头节点
if (size == 0) {
head = new ListNode(val);
size++;
return;
}
//插入
size++;
ListNode addNode = new ListNode(val);
//插入头节点之前
if (index == 0) {
addNode.next = head;
head = addNode;
return;
}
//找到前驱节点
ListNode pre = head;
for (int i = 0; i < index - 1; i++) {
pre = pre.next;
}
addNode.next = pre.next;
pre.next = addNode;
}
/**
* 删除第index个节点
*/
public void deleteAtIndex(int index) {
if (index < 0 || index > size-1) {
return;
}
size--;
//头节点
if (index == 0) {
head = head.next;
return;
}
//非头节点
ListNode prev = head;
for (int i = 0; i < index - 1; i++) {
prev = prev.next;
}
//删除节点
prev.next = prev.next.next;
}
}
⏰时间复杂度:
🏠空间复杂度:所有的操作都是 O(1)。
❝虚拟头指针,以及双链表的实现,这里就留个白了。
☕ 题目:剑指 Offer 22. 链表中倒数第k个节点 (https://leetcode-cn.com/problems/lian-biao-zhong-dao-shu-di-kge-jie-dian-lcof/)
❓ 难度:简单
📕 描述:输入一个链表,输出该链表中倒数第k个节点。为了符合大多数人的习惯,本题从1开始计数,即链表的尾节点是倒数第1个节点。
例如,一个链表有 6 个节点,从头节点开始,它们的值依次是 1、2、3、4、5、6。这个链表的倒数第 3 个节点是值为 4 的节点。
💡 思路:
这道题可以用双指针的办法。
以示例说明,一个指针pre在前,先跑1步,一个指针after在后,跟着跑,pre到头的时候,刚好afer是倒数第二个。
代码实现:
/**
* 剑指 Offer 22. 链表中倒数第k个节点
*
* @param head
* @param k
* @return
*/
public ListNode getKthFromEnd(ListNode head, int k) {
if (head == null) {
return null;
}
ListNode preNode = head, afterNode = head;
int step = 0;
while (preNode!=null) {
preNode = preNode.next;
step++;
if (step > k) {
afterNode = afterNode.next;
}
}
return afterNode;
}
⏰ 时间复杂度:O(n)。
☕ 题目:876. 链表的中间结点 (https://leetcode-cn.com/problems/middle-of-the-linked-list/)
❓ 难度:简单
📕 描述:给定一个头结点为 head 的非空单链表,返回链表的中间结点。
如果有两个中间结点,则返回第二个中间结点。
💡 思路:
和上一道题有点类似。
上一道题是两个指针分先、后。
这道题可以两个指针分快、慢。
一示例1为例,fast指针跑两步,slow指针跑一步,fast指针恰好跑的是slow的两倍,fast指针跑到头了,slow指针不就恰好跑到中间了嘛!
代码如下:
/**
* 876. 链表的中间结点
*
* @param head
* @return
*/
public ListNode middleNode(ListNode head) {
if (head == null) {
return null;
}
//定义快慢指针
ListNode fastNode = head, slowNode = head;
while (fastNode != null && fastNode.next != null) {
//快指针走两步
fastNode = fastNode.next.next;
//慢指针走一步
slowNode = slowNode.next;
}
return slowNode;
}
⏰ 时间复杂度:O(n)。
☕ 题目:19. 删除链表的倒数第 N 个结点 (https://leetcode-cn.com/problems/remove-nth-node-from-end-of-list/)
❓ 难度:中等
📕 描述:给你一个链表,删除链表的倒数第 n 个结点,并且返回链表的头结点。
**进阶:**你能尝试使用一趟扫描实现吗?
💡 思路:
这道题上手是不是就觉得很熟?
这是 203.移除链表元素 和 剑指 Offer 22. 链表中倒数第k个节点的结合。
那么解法,我们同样可以结合这两道题。
代码如下:
/**
* @return cn.fighter3.linked_list.ListNode
* @Description: 19. 删除链表的倒数第 N 个结点
* @author 三分恶
* @date 2021/7/25 17:17
*/
public ListNode removeNthFromEnd(ListNode head, int n) {
if (head == null) {
return null;
}
//快慢指针
ListNode fast = head, slow = head;
//虚拟头节点
ListNode dummy = new ListNode(-1);
dummy.next = head;
//一个指针从虚拟头节点开始跑
ListNode preSlow = dummy;
//计算步数
int step = 0;
while (fast != null) {
//fast先走n步
fast = fast.next;
step++;
//slow开始移动
if (step > n) {
slow = slow.next;
preSlow = preSlow.next;
}
}
//找到倒数第n个节点,和它的前驱
preSlow.next = slow.next;
return dummy.next;
}
⏰ 时间复杂度:O(n)。
☕ 题目:876. 链表的中间结点 (https://leetcode-cn.com/problems/middle-of-the-linked-list/)
❓ 难度:简单
📕 描述:给定一个头结点为 head 的非空单链表,返回链表的中间结点。
如果有两个中间结点,则返回第二个中间结点。
💡 思路:
他们都说这道题浪漫,我却不想听什么狗屁的浪漫爱情故事,我只想搞钱。
这道题可以用双指针解决,定义两个指针,当某一指针遍历完链表之后,然后掉头去另一个链表的头部,继续遍历。因为速度相同所以他们第二次遍历的时候肯定会相遇。
如图(来自参考[3]):
代码实现:
/**
* 剑指 Offer 52. 两个链表的第一个公共节点
*
* @param headA
* @param headB
* @return
*/
public ListNode getIntersectionNode(ListNode headA, ListNode headB) {
if (headA == null || headB == null) {
return null;
}
//定义两个节点
ListNode nodeA = headA, nodeB = headB;
while (nodeA != nodeB) {
//没到头就后移,到头,就指向另一树头结点
if (nodeA != null) {
nodeA = nodeA.next;
} else {
nodeA = headB;
}
//另一个节点也一样
if (nodeB != null) {
nodeB = nodeB.next;
} else {
nodeB = headA;
}
}
return nodeA;
}
⏰ 时间复杂度:O(m+n),m和n分别为两个链表的长度。
160. 相交链表 、面试题 02.07. 链表相交 和这道题基本是一模一样的。
☕ 题目:206. 反转链表 (https://leetcode-cn.com/problems/reverse-linked-list/)
❓ 难度:简单
📕 描述:给你单链表的头节点 head ,请你反转链表,并返回反转后的链表。
💡 思路:
这是一道非常经典的题目。翻转怎么做呢?
遍历链表,将当前节点的后继指向当前。
在这里我们要额外引入两个指针:
prev表示前趋,用于反转时候后继的指向。temp用于临时存储下一个节点,这个temp是用来干什么的?用来遍历,因为反转之后,原来的next节点已经指向prev了。说真的,作为一个C语言菜鸡,我又想起了被指针数组、数组指针支配的日子,所以我画了一个作为Java程序员理解的示意图,如有不当之处,请指出。
也找到了一张动图(参考[1]):
代码如下:
/**
* 206. 反转链表
*
* @param head
* @return
*/
public ListNode reverseList(ListNode head) {
ListNode prev = null;
ListNode current = head;
while (current != null) {
//保存下一个节点
ListNode temp = current.next;
//修改当前节点后继指向
current.next = prev;
//修改前趋节点
prev = current;
current = temp;
}
return prev;
}
⏰ 时间复杂度:O(n)。
☕ 题目:92. 反转链表 II (https://leetcode-cn.com/problems/reverse-linked-list-ii/)
❓ 难度:中等
📕 描述:给你单链表的头指针 head 和两个整数 left 和 right ,其中 left <= right 。请你反转从位置 left 到位置 right 的链表节点,返回 反转后的链表 。
💡 思路:
反转链表经常容易忘,我们再做一道进阶的题目来巩固一下。
这道题什么思路呢?
我们可以把反转的这一部分拆出来,作为新的链表,反转新链表,然后再和前后的节点重新连接。
代码实现:
/**
* @return ListNode
* @Description: 92. 反转链表 II
* @author 三分恶
* @date 2021/7/24 0:32
*/
public ListNode reverseBetween(ListNode head, int left, int right) {
//虚拟头节点
ListNode dummy = new ListNode(-1);
dummy.next = head;
ListNode cur = dummy;
//一、获取被截取的子链表的前、后节点
//移动到左节点前一个节点
int i = 0;
for (; i < left - 1; i++) {
cur = cur.next;
}
//保存左节点的前一个节点
ListNode leftPre = cur;
//移动到right节点
for (; i < right; i++) {
cur = cur.next;
}
//保存右节点的后一个节点
ListNode rightAfter = cur.next;
//二、截取子链表
//切断右节点后的部分
cur.next = null;
//左节点作为子链表头节点
ListNode sonHead = leftPre.next;
//切断左节点前的部分
leftPre.next = null;
//三、反转子链表
ListNode rNode = reverseList(sonHead);
//四:重新连接
leftPre.next = rNode;
sonHead.next = rightAfter;
return dummy.next;
}
/**
* @return ListNode
* @Description: 反转链表
* @author 三分恶
* @date 2021/7/25 10:06
*/
ListNode reverseList(ListNode head) {
ListNode prev = null;
ListNode cur = head;
while (cur != null) {
ListNode temp = cur.next;
cur.next = prev;
prev = cur;
cur = temp;
}
return prev;
}
⏰ 时间复杂度:O(n)。
☕ 题目:234. 回文链表(https://leetcode-cn.com/problems/palindrome-linked-list/)
❓ 难度:简单
📕 描述:请判断一个链表是否为回文链表。
💡 思路:
要是双向链表就好了,直接一个指针从头到尾,一个指针从尾到头,但是这是一个单链表。
所以我们可以用一个列表先把之给存起来,再用双指针分别从两头遍历比较。
代码如下:
/**
* 234. 回文链表
* 将值复制到集合
*
* @param head
* @return
*/
public boolean isPalindrome(ListNode head) {
if (head == null) {
return false;
}
List<Integer> nodes = new ArrayList<>(16);
//将链表的值放入集合
while (head != null) {
nodes.add(head.val);
head = head.next;
}
//双向遍历集合
int start = 0, end = nodes.size() - 1;
while (start < end) {
if (!nodes.get(start).equals(nodes.get(end))) {
return false;
}
start++;
end--;
}
return true;
}
⏰ 时间复杂度:O(n),其中 n 指的是链表的元素个数,。
🏠 空间复杂度:O(n),其中 n 指的是链表的元素个数,因为我们用了一个ArrayList来存储数据。
但是题目里还提出了一个进阶:
❝你能否用 O(n) 时间复杂度和 O(1) 空间复杂度解决此题?
既然空间复杂度O(1),那么就不能引入新的存储结构。
还是上面那句话,要是双向链表就好了,我们就双向比较。
所以,考虑一下,我们可以把链表的后半段翻转一下,然后再比较。
为了完成这个目的,大概需要分三步:
所以这种做法就是 876. 链表的中间结点 和 206. 反转链表 的组合。
代码实现如下:
/**
* 234. 回文链表
* 快慢指针法
*
* @param head
* @return
*/
public boolean isPalindrome(ListNode head) {
//找到中间节点
ListNode midNode = findMid(head);
//翻转链表
ListNode tailHead = reverseList(midNode);
//比较
while (tailHead != null) {
if (head.val != tailHead.val) {
return false;
}
head = head.next;
tailHead = tailHead.next;
}
return true;
}
/**
* 找到中间节点
*
* @param head
* @return
*/
ListNode findMid(ListNode head) {
ListNode fast = head, slow = head;
while (fast != null && fast.next != null) {
fast = fast.next.next;
slow = slow.next;
}
return slow;
}
/**
* 翻转链表
*
* @param head
* @return
*/
ListNode reverseList(ListNode head) {
ListNode current = head;
ListNode prev = null;
while (current != null) {
//保存下一个节点
ListNode temp = current.next;
//修改当前节点后继指向
current.next = prev;
//修改前趋节点
prev = current;
current = temp;
}
return prev;
}
⏰ 时间复杂度:O(n)。
🏠 空间复杂度:O(1)。
☕ 题目:141. 环形链表 (https://leetcode-cn.com/problems/linked-list-cycle/)
❓ 难度:简单
📕 描述:
给定一个链表,判断链表中是否有环。
如果链表中有某个节点,可以通过连续跟踪 next 指针再次到达,则链表中存在环。为了表示给定链表中的环,我们使用整数 pos 来表示链表尾连接到链表中的位置(索引从 0 开始)。如果 pos 是 -1,则在该链表中没有环。注意:pos 不作为参数进行传递,仅仅是为了标识链表的实际情况。
如果链表中存在环,则返回 true 。否则,返回 false 。
💡 思路:
这道题是经典的快慢指针,一个指针跑的块,一个指针跑的慢,如果链表成环的话,慢指针一定会追上快指针。
代码如下:
/**
* @return boolean
* @Description: 141. 环形链表
* @author 三分恶
* @date 2021/7/25 20:16
*/
public boolean hasCycle(ListNode head) {
if (head == null) {
return false;
}
//定义快慢指针
ListNode fast = head, slow = head;
//遍历链表
while (fast != null && fast.next != null) {
//快指针移动两步
fast = fast.next.next;
//慢指针移动一步
slow = slow.next;
//快、慢指针相遇
if (fast == slow) {
return true;
}
}
return false;
}
⏰ 时间复杂度:O(n)。
☕ 题目:142. 环形链表 II (https://leetcode-cn.com/problems/linked-list-cycle-ii/)
❓ 难度:中等
📕 描述:
给定一个链表,返回链表开始入环的第一个节点。如果链表无环,则返回 null。
为了表示给定链表中的环,我们使用整数 pos 来表示链表尾连接到链表中的位置(索引从 0 开始)。如果 pos 是 -1,则在该链表中没有环。注意,pos 仅仅是用于标识环的情况,并不会作为参数传递到函数中。
说明:不允许修改给定的链表。
进阶:
💡 思路:
这道题,乍一看,是 141. 环形链表 的进阶,仔细一看,没那么简单。
141. 环形链表快指针只管追慢指针,不管在哪追上就行,但这个不行,我们要返回追上的节点。
怎么办?
我们可以用一个集合把链表节点存进去,要是成环的话,放入的节点肯定会有重复的。
这个集合用什么呢?用HashSet比较合适。
/**
* @return cn.fighter3.linked_list.ListNode
* @Description: 142. 环形链表 II
* @author 三分恶
* @date 2021/7/25 20:40
*/
public ListNode detectCycle(ListNode head) {
if (head == null) {
return null;
}
HashSet<ListNode> set = new HashSet<>(16);
while (head != null) {
//判断set中是否包含当前元素
if (set.contains(head)) {
return head;
}
//添加元素
set.add(head);
//继续迭代
head = head.next;
}
return null;
}
⏰ 时间复杂度:O(n)。
🏠 空间复杂度:O(n)。
❝我们看到进阶里提到了空间复杂度O(1),这就涉及到非常巧妙的一个双指针做法。
下图是一种比较典型的情况下,做的推导[4]:
代码实现:
/**
* @return cn.fighter3.linked_list.ListNode
* @Description: 142. 环形链表 II
* @author 三分恶
* @date 2021/7/25 20:52
*/
public ListNode detectCycle(ListNode head) {
if (head == null || head.next == null) {
return null;
}
//定义快、慢指针
ListNode fast = head, slow = head;
while (fast != null && fast.next != null) {
fast = fast.next.next;
slow = slow.next;
//快慢指针相遇
if (fast == slow) {
//快指针重回head
fast = head;
while (slow != fast) {
fast = fast.next;
slow = slow.next;
}
return fast;
}
}
return null;
}
⏰ 时间复杂度:O(n)。
🏠 空间复杂度:O(1)。
☕ 题目:86. 分隔链表 (https://leetcode-cn.com/problems/partition-list/)
❓ 难度:中等
📕 描述:
给你一个链表的头节点 head 和一个特定值 x ,请你对链表进行分隔,使得所有 小于 x 的节点都出现在 大于或等于 x 的节点之前。
你应当 保留 两个分区中每个节点的初始相对位置。
💡 思路:
可以创建两个链表,一个链表存小节点,一个链表存大节点,最后再把两个链表合并起来。
代码如下:
/**
* @return cn.fighter3.linked_list.ListNode
* @Description: 86. 分隔链表
* @author 三分恶
* @date 2021/7/25 21:58
*/
public ListNode partition(ListNode head, int x) {
if (head == null) {
return null;
}
//定义两个新链表
ListNode small = new ListNode(-1);
ListNode big = new ListNode(-1);
//小、大链表头节点
ListNode smallHad = small;
ListNode bigHead = big;
ListNode cur = head;
while (cur != null) {
if (cur.val < x) {
//小链表插入节点
small.next = cur;
small = small.next;
} else {
//大链表插入节点
big.next = cur;
big = big.next;
}
cur = cur.next;
}
//防止成环
big.next = null;
//合并链表
small.next = bigHead.next;
return smallHad.next;
}
⏰ 时间复杂度:O(n)。
☕ 题目:328. 奇偶链表 (https://leetcode-cn.com/problems/odd-even-linked-list/)
❓ 难度:中等
📕 描述:
给定一个单链表,把所有的奇数节点和偶数节点分别排在一起。请注意,这里的奇数节点和偶数节点指的是节点编号的奇偶性,而不是节点的值的奇偶性。
请尝试使用原地算法完成。你的算法的空间复杂度应为 O(1),时间复杂度应为 O(nodes),nodes 为节点总数。
示例 1:
输入: 1->2->3->4->5->NULL
输出: 1->3->5->2->4->NULL
示例 2:
输入: 2->1->3->5->6->4->7->NULL
输出: 2->3->6->7->1->5->4->NULL
说明:
💡 思路:
和上道题类似,我们也是将新建两个链表,分别保存奇、偶数位的节点,然后再把两个链表拼起来。
代码如下:
/**
* @return 奇偶链表
* @Description:
* @author 三分恶
* @date 2021/7/25 22:18
*/
public ListNode oddEvenList(ListNode head) {
if (head == null) {
return null;
}
//奇数位链表
ListNode odd = new ListNode(-1);
//偶数位链表
ListNode even = new ListNode(-1);
//奇、偶链表头
ListNode oddHead = odd;
ListNode evenHead = even;
//计算位置
int index = 1;
//遍历
ListNode cur = head;
while (cur != null) {
// 奇
if (index % 2 == 1) {
odd.next = cur;
odd = odd.next;
} else {
//偶
even.next = cur;
even = even.next;
}
index++;
cur = cur.next;
}
//防止成环
even.next = null;
//合并链表
odd.next = evenHead.next;
return oddHead.next;
}
⏰ 时间复杂度:O(n)。
☕ 题目:剑指 Offer 25. 合并两个排序的链表(https://leetcode-cn.com/problems/he-bing-liang-ge-pai-xu-de-lian-biao-lcof/)
❓ 难度:简单
📕 描述:
输入两个递增排序的链表,合并这两个链表并使新链表中的节点仍然是递增排序的。
示例1:
输入:1->2->4, 1->3->4
输出:1->1->2->3->4->4
本题与主站 21 题相同:https://leetcode-cn.com/problems/merge-two-sorted-lists/
💡 思路:
两个升序链表,需要将其合并,那么我们需要创建一个新链表,遍历两个链表,把小的那个接在后面。
代码如下:
/**
* @return cn.fighter3.linked_list.ListNode
* @Description: 剑指 Offer 25. 合并两个排序的链表
* @author 三分恶
* @date 2021/7/25 22:36
*/
public ListNode mergeTwoLists(ListNode l1, ListNode l2) {
//新链表
ListNode newNode = new ListNode(-1);
//新链表伪头
ListNode newHead = newNode;
while (l1 != null && l2 != null) {
//插入小的节点
if (l1.val <= l2.val) {
newNode.next = l1;
l1 = l1.next;
} else {
newNode.next = l2;
l2 = l2.next;
}
newNode = newNode.next;
}
//最后一个节点不要漏了
newNode.next = l1 != null ? l1 : l2;
return newHead.next;
}
⏰ 时间复杂度:O(n)。
☕ 题目:面试题 02.05. 链表求和 (https://leetcode-cn.com/problems/sum-lists-lcci/)
❓ 难度:中等
📕 描述:
给定两个用链表表示的整数,每个节点包含一个数位。
这些数位是反向存放的,也就是个位排在链表首部。
编写函数对这两个整数求和,并用链表形式返回结果。
示例:
输入:(7 -> 1 -> 6) + (5 -> 9 -> 2),即617 + 295
输出:2 -> 1 -> 9,即912
**进阶:**思考一下,假设这些数位是正向存放的,又该如何解决呢?
示例:
输入:(6 -> 1 -> 7) + (2 -> 9 -> 5),即617 + 295
输出:9 -> 1 -> 2,即912
💡 思路:
这个就是我们上小学的时候很熟悉的四则运算。
两个链表从头,也就是个位开始计算,计算的结果,需要进位,我们用一个新链表来保存运算的结果。
如图:
代码实现如下:
/**
* @return cn.fighter3.linked_list.ListNode
* @Description: 面试题 02.05. 链表求和
* @author 三分恶
* @date 2021/7/26 2:40
*/
public ListNode addTwoNumbers(ListNode l1, ListNode l2) {
//新链表
ListNode newNode = new ListNode(-1);
//新链表头
ListNode newHead = newNode;
//用来保存进制位
int carry = 0;
while (l1 != null || l2 != null) {
//判断当前位是否为空,为空则设置为0
int l1Num = l1 == null ? 0 : l1.val;
int l2Num = l2 == null ? 0 : l2.val;
//求和
int sum = l1Num + l2Num + carry;
//更新进位
carry = sum / 10;
//求节点值
int nodeNum = sum % 10;
//添加节点
newNode.next = new ListNode(nodeNum);
//移动新链表指针
newNode = newNode.next;
//移动两个链表指针
if (l1 != null) {
l1 = l1.next;
}
if (l2 != null) {
l2 = l2.next;
}
}
//最后根据进位,确定是否需要在尾部添加节点
if (carry != 0) {
newNode.next = new ListNode(carry);
}
return newHead.next;
}
⏰ 时间复杂度:O(n)。
总结,我随手写了个顺口溜。
❝简单的事情重复做,重复的事情认真做,认真的事情有创造性地做!
我是
三分恶,一个能文能武的全栈开发。
点赞、关注不迷路,大家下期见!
博主是一个算法萌新,刷题路线和思路主要参考以下大佬!建议关注!
参考:
刷算法,这些api不可不知!
十二张图,踹开消息队列的大门
假如程序员的一天变得无厘头
Send to Author