决定科技发展的不是科学家,而是领军人物,战略眼光和高度很重要。
前不久,美国参议院院长佩洛西会见台积电董事长刘德音,双方将就美国近期通过的“芯片与科学法案”进行深入交谈。当时在座的还有台积电创始人张忠谋,他此前说过,美国想重新在本土建立完整的半导体供应链,“是个不可能的任务”。张忠谋更是直言,台积电赴美建厂是“在美国政府的敦促下这样做的”。
而如今佩洛西窜台会面,这个称霸代工行业的巨头是喜是悲?未来的发展是高枕无忧还是陷入水深火热?
答案不言而喻,同时陷入“不能说”的不仅仅是台积电,更是整个台湾地区的半导体行业,他们可能面临中国大陆与美国“芯片法案”的抉择,可惜的是他们不是有着选择权高高在上的甲方,而且美国强势攻击下的小卒。
但选择总是要分利弊,中国台湾地区的厂商为何要选大陆呢?
日前,清华大学集成电路学院教授魏少军提到2021年全球半导体产业的产值为5560亿美元,中国贡献了1925亿美元,占全球比例接近35%,但这不是中国进口集成电路的价值。去年中国进口了4325亿美元的集成电路,占全球集成电路产值的大约78%。这就是中国作为世界市场的一个重要体现。
最大的半导体设备市场
2021年全球半导体制造设备销售额激增,相比2020年的712亿美元增长了44%,达到1026亿美元的历史新高。其中,中国大陆地区再度成为全球最大的半导体设备市场。
最大的芯片市场
IC insights统计,2021年全球芯片市场规模5105亿美元,中国芯片市场规模1865亿美元,在细分领域更是独占鳌头。
根据统计,中国模拟芯片市场规模在全球范围占比达50%,是全球最主要的模拟芯片消费市场,且增速高于全球模拟芯片市场整体增速。中国模拟芯片市场规模在2016年至2020年年复合增长率约为5.8%,2020年市场规模约2503.5亿元。未来中国模拟芯片市场将迎来发展机遇,预计2022年将达2956.1亿元。
又比如在MCU芯片市场,中国MCU市场规模由2017年的213亿元增长到2020年的269亿元,复合年均增长率为8.09%。2022年中国MCU市场规模将达299亿元。
中国台湾1987年介入专业代工制造,1996年开始IC封装制造,如今在这一领域,能排进全球十强的中国台湾企业就有4家之多,除了台积电,还有联电、力晶、世界先进等,成为全球半导体的一极。
经过20余年的发展,台湾的半导体产业虽已具备了完整的产业链支持和现代化的专业晶圆代工制造能力,但也暴露出产品同质性高、人才供应不足、岛内市场严重饱和等问题,并面临着欧洲和东南亚同行的强力挑战。大陆庞大的电子产品内需市场、低廉的成本、政府对IC产业的强力支持以及人才优势,为台湾地区半导体产业的进一步发展提供了难得的机遇。业界应抓住时机,及时调整产业布局,抢滩大陆市场。
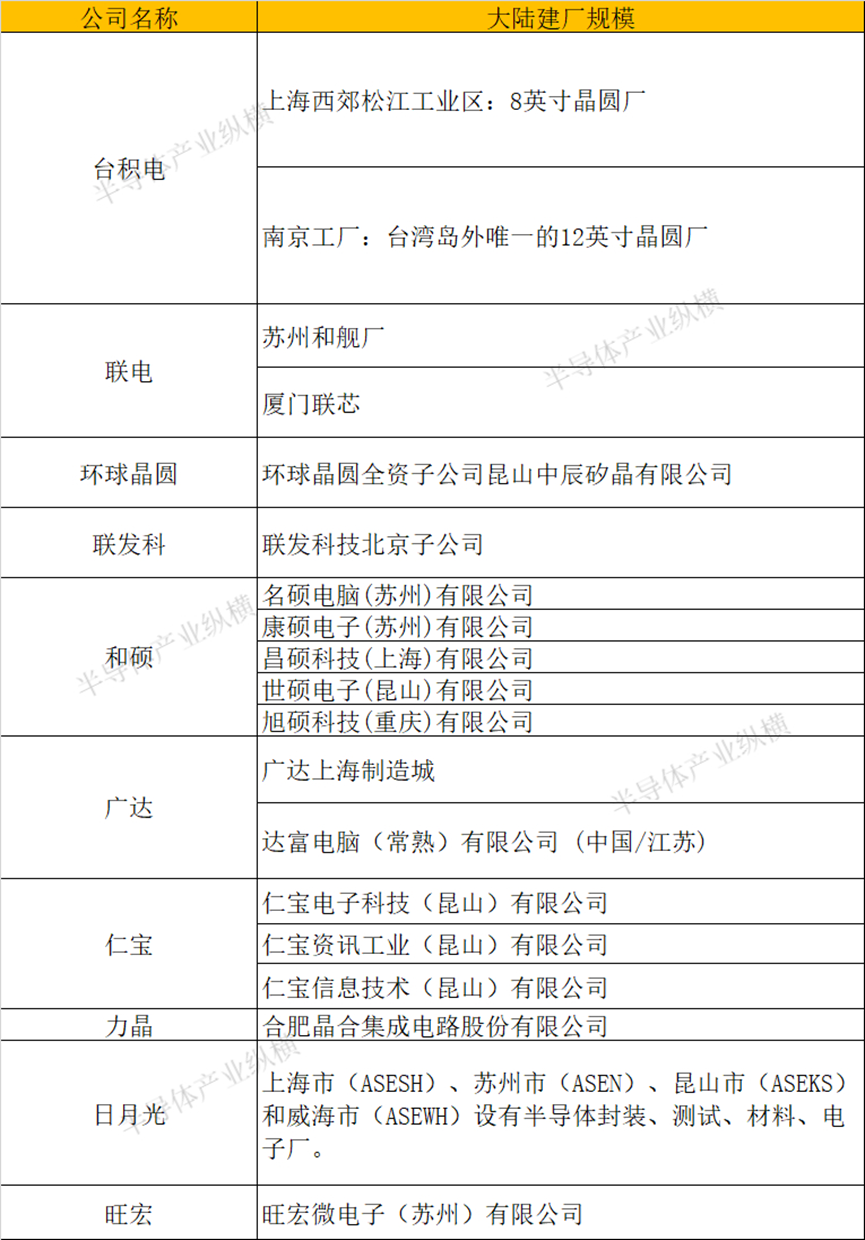
台湾厂商赴大陆建厂
受大陆影响的“后遗症”
2020年9月15日,这天将被载入中国芯片及半导体研发历史。120天缓冲期过后,美国商务部针对华为及其子公司的芯片升级禁令正式生效。从这一天起,台积电、高通、联发科等公司正式“断供”华为。华为作为台积电第二大客户,2019年贡献了361亿元销售,占台积电总营收的14%。
台积电放言:“华为的空缺很快就能被填补”!然而下一年的7月份,这家实力强悍又财大气粗的巨头却出现了股价暴跌,市值一夜蒸发了2300亿。切断华为业务后,台积电“后遗症”开始显现。5nm芯片的生产中,苹果成为了台积电唯一的客户。这种情况下,台积电只能放缓5nm生产线的开拓,毕竟产能仅仅只需要满足苹果一家订单就可以了。也正因此,台积电在高端芯片的净利润不及预期,这无疑让投资者对台积电的信心产生了动摇。
除此之外,此时美国也提出“邀请”台积电赴美建厂,不论张忠谋说什么,台积电硬着头皮也得上,即便美国目的不单纯,台积电也背上了“美国附庸”的帽子,资本开始对其产生了轻视态度,这也是台积电市值大跌的原因之一。这场断供华为的后遗症,台积电心知肚明。
无独有偶,8月初,佩洛西窜台,会见台积电领导人。马上台湾股市大跌,台湾证券交易所加权指数跌幅高达2.1%,台积电股价下跌3.1%。这样的折腾,不知道台积电还能经历几次,扛住多久。
为了目前的利益放弃大陆,我猜台湾商家也在害怕。
台商向外转移的最大问题和美国极力拉拢台积电的理由是一致的,技术外流的“命门”绷紧了每一家公司的神经。
这个只能掌握在自己手里,有些台商因为现在美国给的甜头沾沾自喜,以霸凌者胜利的姿态耀武扬威,但是霸凌的受益者说不定就是下个受害者。这样的例子数不胜数……
如今日本在双手赞同“chip4”,他不是不知道半导体靠生态,竖墙立威不是良策,迫于美国的强大日本还是选择听话,但是听话能有好下场吗?
日本迫切发展半导体选择与美国合作,是忘记了当年日本的一落千丈都是今日的朋友“全力助攻”吗?
从二十世纪七十年代到1986年左右,美国主要通过市场和法律等常规手段,针对日本头部公司或个别事件进行制裁,影响局限在公司和行业浅层。1986年,日本在全球半导体市场的占有率达到47.6%,首次超过美国的39.8%。同年代全球十大半导体企业中,日本企业始终占据5-6席,其中日本电气(NEC)、东芝、日立长期占据前三,全面超越美国半导体企业。同年,在与日本企业竞争处于劣势的美国半导体龙头企业英特尔亏损超过1.73亿美元,濒临破产。同时,日本富士通公司计划收购美国仙童半导体80%股权,仙童半导体是美国半导体行业的奠基公司,美国半导体行业的大多数人才都曾在仙童半导体工作,被誉为美国硅谷的“西点军校”。这一收购意向在美国引起巨大反响,自此美国开始对日本半导体产业的全方位打压。
从1986年起,美国在国家层面签订一系列半导体产业协定动用国家力量全力打压日本半导体。此外,美国大力扶持韩国与中国台湾的半导体产业,多重因素影响下日本半导体产业出现持续性衰落。如今又谈笑风生,台商看到不知道会不会背后发凉。
如果说一个例子还不够丰富,国家与国家之间的关系还是太过复杂。那来看看光刻机巨人——荷兰厂商ASML。EUV光刻机是全球最先进的光刻机,主要用于先进制程的制造,目前只有ASML公司能生产。
按道理来说,这是一家荷兰公司,它想把产品卖给谁就卖给谁,但实际情况并不是。由于美国的施压,荷兰政府已经在两年前对阿斯麦公司设限,最先进的EUV光刻机不能运往中国。但当时采用上一代技术、可以生产7纳米以上制程芯片的DUV光刻机未被列入禁运名单。而今年7月份,美国再次向荷兰政府施压,要求ASML公司禁止对华出口DUV光刻机技术,希望借此阻碍中国的芯片产业迈向世界领先的脚步、遏制中国崛起。
然而这次外媒报道说,ASML态度变强硬了。不再妥协这种强压,和美国“硬刚”,ASML非常重视中国市场,在EUV光刻机被限制出货后,就加大了DUV光刻机的出货,今年一季度就将23台DUV光刻机卖给了中国,在去年一次性和一家厂商签订了11亿美元合同。
这种反抗是反对霸凌,是尊重市场规律,可能是站起来的第一步。
映入眼帘的东南亚?
不去大陆建厂,印度、越南等东南亚国家仿佛是最好的替代品。在新冠疫情和地缘政治冲击下,世界突然发现东南亚半导体的供应中断严重影响了全球智能手机和汽车等行业。在被推到聚光灯下的同时,东南亚半导体产业的重要性得到了前所未有的凸显。
但是现阶段,东南亚地区对国外企业的依赖程度非常高。发展半导体产业的途径主要从封测等劳动密集型且处于产业链底端的业务开始,但是廉价劳动力作为竞争力因素的时代正在过去,而教育、培训和基础设施等构成未来竞争力的要素。作为现代尖端科技的核心竞争力,半导体的人才培养是一个系统工程。但东南亚多国并无这方面的基础,极为紧缺的就是人才。另一方面,半导体产业中各个环节的技术差异较大,但每个领域都已经存在领先的国家。因此,东南亚国家想要追赶将会非常艰难。
东南亚在崛起,但是在现阶段的中国大陆实力和惠台政策下,东南亚不能称为最佳选择。
不为眼前利益折腰,决定科技发展的不是科学家,而是领军人物,战略眼光和高度很重要。大陆和台湾地区的半导体未来都会发展的越来越好。