根据当前九龙坡区疫情防控工作需要,按照《新型冠状病毒肺炎防控方案(第九版)》相关规定,经专家研判并经区疫情防控工作指挥部研究,报请市疫情防控指挥部批准,在辖区内调整新增疫情高中风险区,具体如下:
一、新增高风险区
(一)具体点位
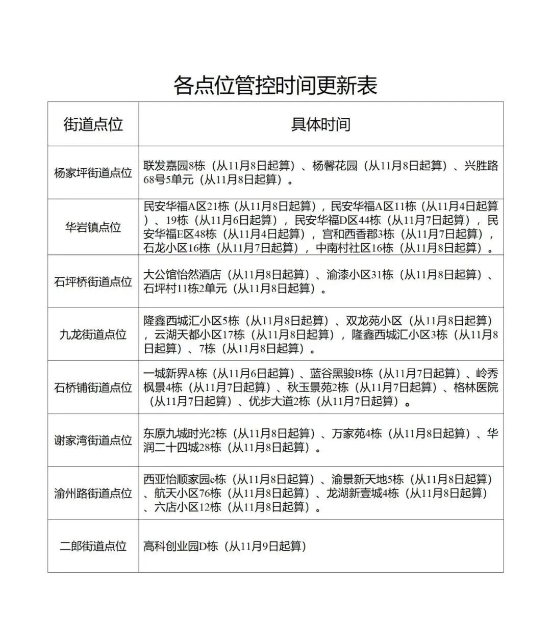
杨家坪街道点位:联发嘉园8栋、杨馨花园、兴胜路68号5单元。
华岩镇点位:民安华福A区21栋。
石坪桥街道点位:大公馆怡然酒店。
九龙街道点位:隆鑫西城汇小区5栋。
(二)防控措施
1.实行封控措施,期间“足不出户,上门服务”,安排24小时巡逻值守,防止人员外出流动,严格做到足不出户。对因就医等特殊确需外出的,须经社区防控办公室协调安排,实行专人专车,全程做好个人防护,落实闭环管理。
2.经营场所暂停营业。
3.暂停区域内所有聚集性活动和聚餐。
4.区域外人员不进入该区域,生活保障等特殊人员可在做好防护情况下,不接触做好生活物资等保障。
5.每天上午、下午各开展一次体温检测和症状问询,填写健康监测登记表。
6.实施封控管理后开展相应频次核酸检测,连续7天无新增感染者且第7天风险区域内所有人员完成一轮核酸筛查均为阴性,降为中风险区。
7.做好心理疏导、生活物资保障,落实好慢性病患者等特殊群体医疗等服务;规范消毒和垃圾分类处置。
二、调整中风险区
(一)新增中风险区点位区域
1.具体点位
华岩镇点位:民安华福A区11栋、19栋,民安华福D区44栋,民安华福E区48栋,宫和西香郡3栋,石龙小区16栋,中南村社区16栋。
石桥铺街道点位:一城新界A栋、蓝谷黑骏B栋、岭秀枫景4栋、秋玉景苑2栋、格林医院、优步大道2栋。
九龙街道点位:双龙苑小区,云湖天都小区17栋,隆鑫西城汇小区3栋、7栋。
石坪桥街道点位:渝漆小区31栋、石坪村11栋2单元。
谢家湾街道点位:东原九城时光2栋、万家苑4栋、华润二十四城28栋。
渝州路街道点位:西亚怡顺家园c栋、渝景新天地5栋、航天小区76栋、龙湖新壹城4栋、六店小区12栋。
2.防控措施
1.期间“人不出区,错峰取物”,原则上居家,在严格落实个人防护的前提下,每天每户可安排1人,按照“分时有序、分区限流”的方式,到指定区域购买或无接触式领取网购物品。对因就医等特殊情况确需外出的,由社区出具证明并做好审核登记。所有出入人员落实查证、验码、测温、登记。居家时做好环境消毒、居室通风等措施。
2.经营场所暂停营业。
3.暂停区域内所有聚集性活动和聚餐。
4.区域外人员原则上不进入该区域,生活保障等特殊人员可在做好防护情况下,不接触做好生活物资等保障。
5.每日开展健康监测。
6.实施管控后开展相应频次核酸检测,连续7天无新增感染者且第7天风险区域内所有人员完成一轮核酸筛查均为阴性,降低为低风险区。
7.做好心理疏导、生活物资保障,落实好慢性病患者等特殊群体医疗等服务;规范消毒和垃圾分类处置。
(二)调整中风险区点位区域
自11月9日0时起,将二郎街道高科创业园D栋由中风险区调整为低风险区,纳入二郎街道低风险区域严格落实低风险区管控措施。
特此通告。
附件:各点位管控时间更新表
◆ 往期推荐 ◆
关于新增3例确诊病例和40例无症状感染者在渝活动轨迹的风险点位和时间通告
来源:重庆市九龙坡区新型冠状病毒肺炎疫情防控指挥部
防控小贴士