![]()
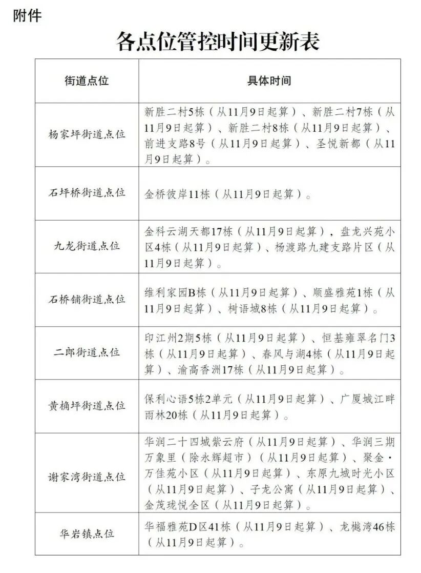
九肺炎指发〔2022〕92号根据当前九龙坡区疫情防控工作需要,按照《新型冠状病毒肺炎防控方案(第九版)》相关规定,经专家研判并经区疫情防控工作指挥部研究,报请市疫情防控指挥部批准,在辖区内调整新增疫情高中风险区,具体如下:杨家坪街道点位:新胜二村5栋、新胜二村7栋、新胜二村8栋、前进支路8号、圣悦新都。九龙街道点位:金科云湖天都17栋,盘龙兴苑小区4栋。1.实行封控措施,期间“足不出户,上门服务”,安排24小时巡逻值守,防止人员外出流动,严格做到足不出户。对因就医等特殊确需外出的,须经社区防控办公室协调安排,实行专人专车,全程做好个人防护,落实闭环管理。4.区域外人员不进入该区域,生活保障等特殊人员可在做好防护情况下,不接触做好生活物资等保障。5.每天上午、下午各开展一次体温检测和症状问询,填写健康监测登记表。6.实施封控管理后开展相应频次核酸检测,连续7天无新增感染者且第7天风险区域内所有人员完成一轮核酸筛查均为阴性,降为中风险区。7.做好心理疏导、生活物资保障,落实好慢性病患者等特殊群体医疗等服务;规范消毒和垃圾分类处置。石桥铺街道点位:维利家园B栋、顺盛雅苑1栋、树语城8栋。二郎街道点位:印江州2期5栋、恒基雍翠名门3栋、春风与湖4栋、渝高香洲17栋。黄桷坪街道点位:保利心语5栋2单元、广厦城江畔雨林20栋。谢家湾街道点位:华润二十四城紫云府、华润三期万象里(除永辉超市)、聚金·万佳苑小区、东原九城时光小区、子龙公寓、金茂珑悦全区。1.期间“人不出区,错峰取物”,原则上居家,在严格落实个人防护的前提下,每天每户可安排1人,按照“分时有序、分区限流”的方式,到指定区域购买或无接触式领取网购物品。对因就医等特殊情况确需外出的,由社区出具证明并做好审核登记。所有出入人员落实查证、验码、测温、登记。居家时做好环境消毒、居室通风等措施。4.区域外人员原则上不进入该区域,生活保障等特殊人员可在做好防护情况下,不接触做好生活物资等保障。6.实施管控后开展相应频次核酸检测,连续7天无新增感染者且第7天风险区域内所有人员完成一轮核酸筛查均为阴性,降低为低风险区。7.做好心理疏导、生活物资保障,落实好慢性病患者等特殊群体医疗等服务;规范消毒和垃圾分类处置。![]()
◆ 往期推荐 ◆
九龙坡区核酸采样志愿者招募公告
关于调整新增九龙坡区高中风险区的通告(九肺炎指发〔2022〕88号)
货源充足!九龙坡区联动各方力量做好保供工作
回应关切|出门再扫次场所码能证明离开了?为啥管控了,通报来得迟?弹窗花样有点多?
来源:重庆市九龙坡区新型冠状病毒肺炎疫情防控工作指挥部
声明:除原创内容及特别说明之外,推送稿件文字及图片均来自网络及各大主流媒体。版权归原作者所有。如认为内容侵权,请联系我们删除。![]()
![]()
防控小贴士
加强身体锻炼,坚持作息规律,保证睡眠充足,保持心态健康;健康饮食,戒烟限酒;做好每日健康监测,有发热、干咳、乏力、咽痛等症状时,及时就医。![]()
版权所有:中共重庆市九龙坡区委员会宣传部![]()