重庆市九龙坡区
新型冠状病毒肺炎疫情防控工作指挥部
关于新增九龙坡区高风险区的通告
九肺炎指发〔2022〕131号
根据当前九龙坡区疫情防控工作需要,按照《新型冠状病毒肺炎防控方案(第九版)》及《关于进一步优化新冠肺炎疫情防控措施科学精准做好防控工作的通知》相关规定,经专家研判并经区疫情防控工作指挥部研究,新增辖区疫情高风险区,具体如下:
一、具体点位
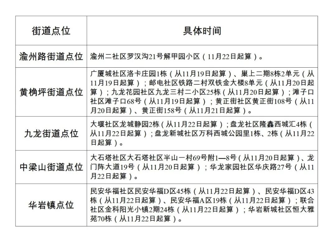
渝州路街道点位:渝州二社区罗汉沟21号解甲园小区。
黄桷坪街道点位:广厦城社区洛卡庄园1栋、巢上二期8栋2单元;邮电社区铁路二村双铁金大楼8单元;九龙花园社区九龙三村二小区25栋;滩子口社区滩子口68号;黄正街社区黄正街108号、黄正街158号。
九龙街道点位:大堰社区龙城静园2栋;盘龙社区隆鑫西城汇4栋;盘龙新城社区万科西城公园里1栋、2栋。
中梁山街道点位:大石塔社区半山一村69号1—8幢、龙门阵大道19号;华龙家园社区华庆路27号。
华岩镇点位:民安华福社区民安华福D区45栋、民安华福D区43栋、民安华福A区19栋;联合社区金科阳光小镇2期24栋;华岩新城社区恒大雅苑70栋。
二、防控措施
1.实行封控措施,期间“足不出户,上门服务”,安排24小时巡逻值守,防止人员外出流动,严格做到足不出户。对因就医等特殊确需外出的,须经社区防控办公室协调安排,实行专人专车,全程做好个人防护,落实闭环管理。
2.经营场所暂停营业。
3.暂停区域内所有聚集性活动和聚餐。
4.区域外人员不进入该区域,生活保障等特殊人员可在做好防护情况下,不接触做好生活物资等保障。
5.每天上午、下午各开展一次体温检测和症状问询,填写健康监测登记表。
6.实施封控管理后开展相应频次核酸检测,连续5天无新增感染者且第5天风险区域内所有人员完成一轮核酸筛查均为阴性,按程序经疾控专家研判后上报市疫情防控指挥部批准调整;若5天内发现新增感染者,则重新顺延起算时间。
7.做好心理疏导、生活物资保障,落实好慢性病患者等特殊群体医疗等服务;规范消毒和垃圾分类处置。
特此通告。
附件:各点位管控时间更新表
◆ 往期推荐 ◆
关于新增2例确诊病例和849例无症状感染者在渝活动轨迹的风险点位和时间通告
来源:重庆市九龙坡区新型冠状病毒肺炎疫情防控工作指挥部
声明:除原创内容及特别说明之外,推送稿件文字及图片均来自网络及各大主流媒体。版权归原作者所有。如认为内容侵权,请联系我们删除。
防控小贴士