中国物理学会以引导公众重视科学,尊重科学,发展科学为己任,自1982年即成立了科普工作委员会,致力于普及科学知识、传播科学思想、弘扬科学精神。为鼓励更多优秀科普原创作品的产生,中国物理学会科普工作委员会于2021年6月—10月组织了“物理科普作品展演”活动,面向物理学科研人员、教师和学生征集原创科普作品视频。作品内容包括两个类别:(1)精彩科学三分钟——短视频讲解物理知识、物理思想方法,内容主要围绕大中学物理教学内容或日常生活中的物理现象;(2)讲台上的发明家——自制物理科普教具、展具等的视频展示。
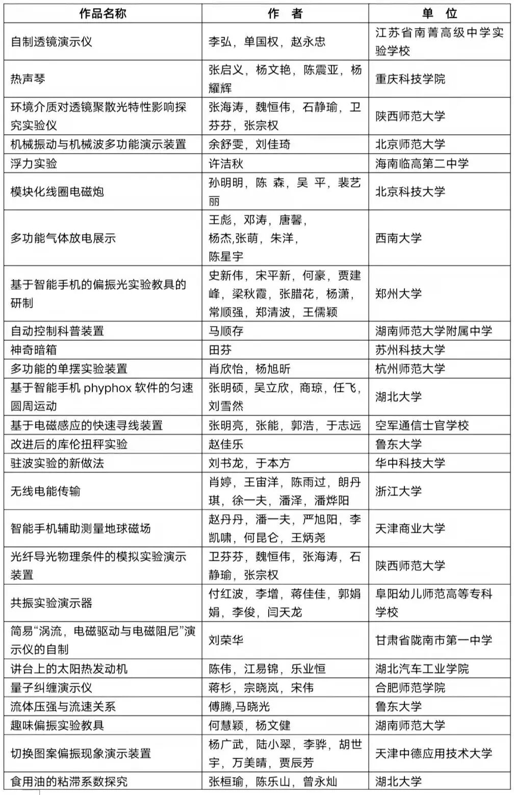
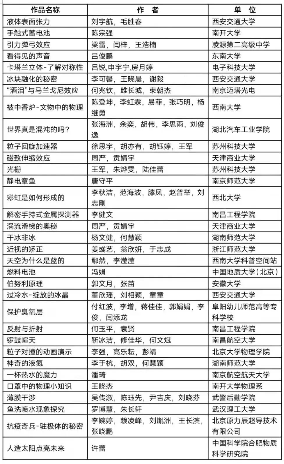
截止2021年10月20日,活动共收到来自全国60多所高校和中学的88项视频作品,其中“科学三分钟”收到49项展演作品,“讲台上的发明家”收到39项展演作品。经专家评委会初评和复评,最终评选出优秀奖作品59件。我们特别将优秀作品的名单公布如下。
在此热烈祝贺优秀作品获得者!感谢所有作者对科普工作的热情投入。我们会从优秀作品中选取部分,作为庆祝中国物理学会九十周年(1932-2022)系列活动之一,在中国物理学会官方微信公众号上展播,欢迎持续关注。
中国科协科普部于近期公布了2021年度全国学会科普工作优秀单位名单,中国物理学会荣登榜单。学会将在新的一年里充分发挥组织优势、人才优势和动员优势,进一步构建高质量的科普服务体系,为提升全民科学素质作出更大贡献。
“科学三分钟”优秀作品
“讲台上的发明家”优秀作品
往期推荐 ·
设计:有衡
排版:有衡
美编:农民
责编:理趣
中国物理学会官方微信公众号正式上线
投稿转载及其他事务请联系邮箱:yan_li@iphy.ac.cn
点亮“在看”,点亮科学之星