2022年全国普通高考将于6月7日至8日举行,为切实保障广大考生和考试工作人员的生命安全和身体健康,确保2022年全国高考平稳、有序举行,按照教育部、国家卫生健康委关于高考防疫工作的有关要求,近期,各地已陆续向2022年高考考生发布参加高考的注意事项。在此,提醒全体考生↓↓
陕西省教育考试院发布公告,提醒广大考生:注意防疫,尽快返陕!
1 主动上报
滞留在高考报名所在地以外的考生必须主动向高考报名所在市、县(区)招生考试机构或报名中学准确报告滞留状况,主要包括滞留原因、滞留地名称、本人健康情况、何时返程等信息。
2 及时返回
滞留在省外的考生必须于5月24日(高考前14天)前返回高考报名所在地备考,确保能够按时顺利参加考试。返陕途中须严格做好个人防护,中高风险地区返陕考生务必及时向当地防疫部门报备。省内滞留在高考报名所在地以外其他地区的考生,其返程要求由考生高考报名所在市、县(区)招生考试机构根据属地防疫要求制定并公布,请广大考生务必关注。
3 健康监测
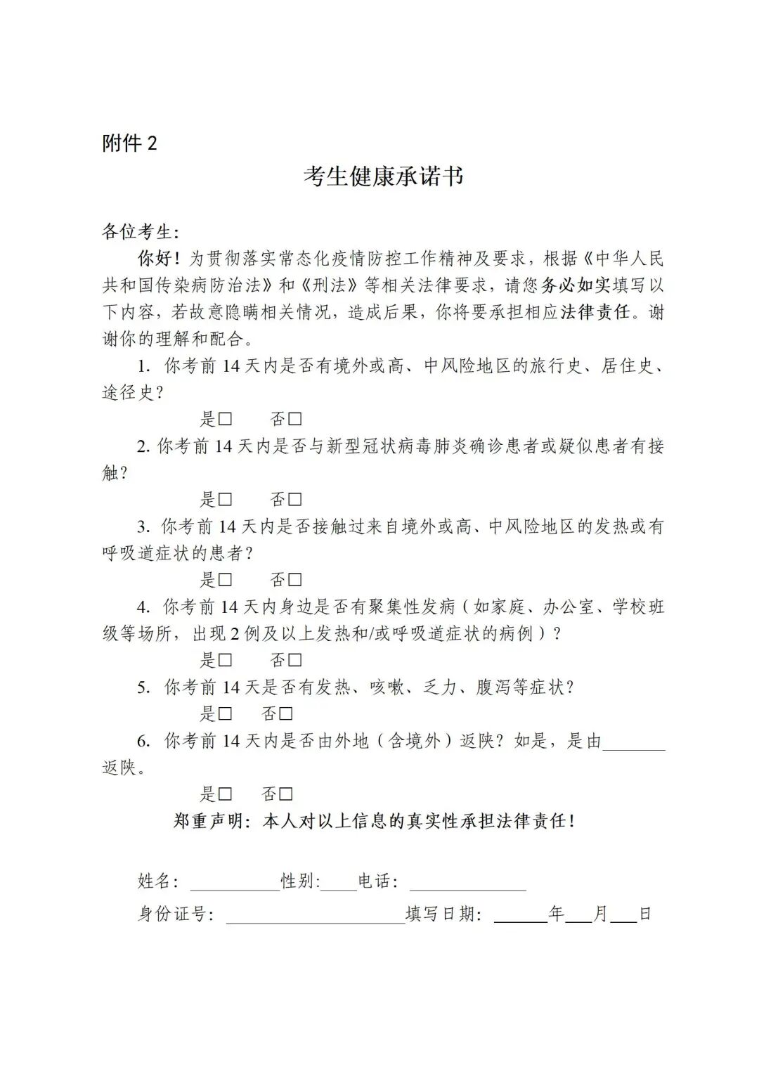
考生在高考前14天到高考结束应进入静态管理,坚持做到非必要不流动,不到人群流动性较大的场所活动,不接触有疫情风险的人员,做好每日体温测量、记录并进行健康状况监测,填写《陕西省高考考生健康状况登记卡》(附件1)和《考生健康承诺书》(附件2)。考生健康如出现异常状况应立即向学校和高考报名地考试机构报告,不得谎报、瞒报。
4 健康查验
考生于考试前一天到所在考点熟悉考场时,应按照要求接受健康状况查验,提交《陕西省高考考生健康状况登记卡》《考生健康承诺书》,接受考前48小时内核酸阴性证明(纸质版、电子版均可)、健康码、行程卡查验。
5 积极配合
因考生个人原因,未主动报告滞留状态,滞留信息造假,拒绝配合高考报名所在地招生考试机构完成滞留信息摸排、健康状况查验,由此不能按时参加高考的后果由考生本人承担。
高考疫情防控要求将根据疫情防控形势进行调整,请考生关注陕西省教育考试院门户网站、陕西招生考试信息网以及高考报名所在地招生考试机构发布的提醒,及时了解并遵守相关要求。
预祝广大考生顺利参加高考并取得优异成绩!
陕西省教育考试院
2022年5月18日