前言
——请首先品鉴:
以上两棵树是不是看起来眼花缭乱的?
没关系,
已经有大佬帮咱们简化过了。
——请继续品鉴:
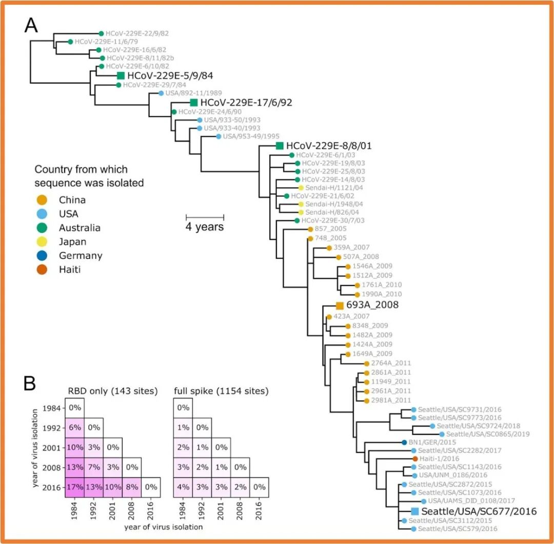
↑ 简化过的甲流和229E系统发生树
解释一嘴:
以上简化,不是咱搞的,而是经常被咱公众号搬运的常客,演化生物学全球顶流大佬,哈金森研究所Jessie Bloom老师搞的;
Jessie桑表示,CoV-229E跟甲流H3N2的树,简化之后都差不多是这么个造型;
Jessie桑又表示:为啥这树都不约而同长得跟梯子似的?这是因为,229E和H3N2新旧交替的模式都差不多,都是适应性最好的主流毒株,通过抗原漂变机制,变异出下一代主流毒株;
Jessie桑接着表示:这种梯子形状的树有啥妙处?其妙处就在于,抗原漂变的方向,在一定程度上是可以预测的,并且可以连猜带蒙提前准备好疫苗。
——沿着梯子更新流感疫苗,请品鉴:
——换个例子,请接着品鉴:
但凡有选择压力的演化树,天生就应该是一副梯子造型(图A),
而没有受到选择压力的树,则应该长得跟前面的新冠演化树差不多(图B)~
所以问题就来了,
新冠病毒的演化,明明受到了巨量的选择压。
那么它到底凭什么做到了一边承受选择压一边长出如此不羁的树?
一点猜想: