作者:于博,宋筱筱
核心观点
1、 下行压力加大,宽信用预期升温。三季度以来国内经济承压,社融创新低,监管频频提及“跨周期调节”、央行明确提出“增强信贷总量增长的稳定性”,市场宽信用预期升温。我们通过复盘历史,对未来宽信用的形成条件和演绎节奏进行预判。
2、历史上的宽信用:效果、结构和路径。2008年以来共经历五轮宽信用:金融危机时期(2008-2010)、产能过剩时期(2012-2013)、供给侧改革初期(2015-2016)、稳杠杆时期(2018-2019)、新冠疫情时期(2020)。因政策工具、实施力度有所差异,每轮宽信用的扩张幅度和持续时间不尽相同。
3、宽信用四大特征:历史共性与本轮节奏。结合历史宽信用的四条经验特征,我们认为未来宽信用“路长且阻”:1)稳增长信号已经凸显;2)结构性工具先行,宽信用仍需宽货币进一步配合;3)信贷尚未观察到拐点,但短期政府债对社融有一定支撑;4)基建发力近在咫尺,但政策刺激持续性和信用扩张幅度均有限,而地产融资受限料难长久,政策存调整空间。
4、股债表现:宽信用下的资产配置经验。我们认为,当前或正处于“宽货币+紧信用”阶段,这一时期往往债市走强、股市不一;未来或将转入“宽货币+宽信用”阶段,股市多以走强为主,配置价值也将明显提升。
章节摘要
下行压力加大,宽信用预期升温
三季度以来,疫情反复、极端天气、拉闸限电等因素使得本就承压的国内经济雪上加霜,伴随经济下行而来的是社融持续创新低。随着监管表态向“跨周期调节”转变、央行明确提出“增强信贷总量增长的稳定性”,以及专项债提速,支小再贷款、碳减排支持工具等结构性货币政策工具先行,市场对于宽信用的预期也逐步升温。那么,宽信用的形成需要什么条件,未来又将如何演绎呢?
历史上的宽信用:效果、结构和路径
2008-2009:金融危机下的全面宽松。本轮宽信用周期持续时间长、信用扩张幅度大,信贷是此次扩张主要贡献。主要源于货币短期内大幅降准降息,财政推出刺激经济增长的一揽子计划,地产在房地产交易环节税收、住房贷款利率及首付比例等方面均有宽松。
2012-2013:经济趋缓后的预调微调。本轮宽信用周期和幅度弱于上一轮,非标扩张是主要贡献,主要系银证合作成为新的通道模式再度带动表外非标扩张。但降准降息时间跨度长、宽松力度较弱,地产则处于严监管周期、未配合参与,财政支持力度一般。
2015-2016:供给侧改革下的稳增长。本轮宽信用周期持续时间短、信用扩张平缓,直接融资是主要拉动,归功于地产和货币的宽松,尤其是地产政策,从一二线城市边际转松,再到三四线城市去库存,最后到棚改货币化,对于直接融资和信贷均有拉动。
2019:金融去杠杆后的政策回暖。这一轮信用扩张幅度小、持续时间短,从结构来看,信贷、非标少减、政府债是社融回升的主要贡献。从影响因素来看,六次降准,三次下调LPR,资管新规过渡期延长促使非标进入有序压降阶段,专项债发行规模起量。
2020:疫情冲击下的逆周期调节。本轮的宽信用的最大特点是直达实体,信贷拐点和社融拐点同时出现,约持续8个月。本轮直达实体的政策效果得益于快速、精准的货币政策支持,而积极的财政政策亦为社融快速扩张加码,而地产仍处偏紧周期。
宽信用四大特征:历史共性与本轮节奏
通过回顾分析,我们总结出宽信用的四条经验特征:1)稳增长信号释放往往是宽信用的起点;2)宽信用需要宽货币引导融资成本下降;3)信贷需求拐点一般会领先于社融拐点;4)基建与地产是传统宽信用的两大抓手。
回到当下,我们认为宽信用“路长且阻”:1)730政治局会议后,政府频频提及“跨周期调节”,稳增长信号凸显;2)货币量宽价平,结构性政策工具先行,宽信用的形成仍需货币进一步配合;3)信贷尚未观察到拐点,考虑到未来稳增长需求大概率弱于2008-2009和2020年,信贷对于社融的领先周期或较长,但短期政府债和基建产业链对社融或有一定支撑;4)基建发力近在咫尺,但政策刺激持续性和信用扩张幅度均较有限,而房地产投资资金来源持续受限的局面料难长久,相关政策也存在调整空间。
股债表现:宽信用下的资产配置经验
我们认为,当前或正处于“宽货币+紧信用”阶段,这一时期往往债市走强、股市不一;未来或将转入“宽货币+宽信用”阶段,股市多以走强为主,配置价值也将明显提升。
目录
以下是正文
下行压力加大,宽信用预期升温
三季度以来,疫情反复、极端天气、拉闸限电等因素使得本就承压的国内经济雪上加霜,伴随经济下行而来的是社融持续创新低,随着监管表态向“跨周期调节”转变、央行明确提出“增强信贷总量增长的稳定性”,市场对于宽信用的预期逐步升温。
2021年三季度当季GDP同比增长4.9%,两年平均增速4.9%,环比持续走低;10月制造业PMI创下2020年3月以来的新低至49.2%。与此同时,9月社融存量同比增速下行至10.0%,创下有数据以来新低,10月社融增速低位走平,但难言企稳。
面对当前的经济背景,监管积极表态,多种场合强调要做好宏观政策跨周期调节,统筹做好今明两年宏观政策衔接;8月以来专项债发行提速,对于社融的支撑或将逐步显现;9月央行新增3000亿支小再贷款,11月央行推出碳减排支持工具,结构性货币政策工具先行。
市场对于宽信用的预期逐步升温,那么宽信用是否会如期而至呢?宽信用的形成需要什么条件,未来又将如何演绎?我们将通过复盘2008年以来的五轮宽信用周期,总结经验特征来对上述问题进行分析。
历史上的宽信用:效果、结构和路径
何谓宽信用?在复盘宽信用历史经验之前,我们首先回答一个问题:如何衡量信用?在我们看来,广义的信用不仅包括表内信贷,还包括表外非标、直接融资、政府债券等融资方式,分别对应居民、企业、政府三大融资主体。因而社会融资规模是衡量信用最合适的指标,社融存量同比增速回升的过程即是宽信用。
遵循这一思路,我们总结发现,2008年金融危机以来共经历了五轮宽信用周期。分别是:金融危机时期(2008.10-2010.01)、产能过剩时期(2012.05-2013.04)、供给侧改革初期(2015.06-2016.03)、稳杠杆时期(2018.12-2019.06)、新冠疫情时期(2020.02-2020.10)。
值得注意的是,每轮宽信用的反弹幅度、持续时间有所差异——虽然每轮宽信用的背景都是经济承压,但原因各不相同,采用的政策工具和实施力度也有明显差异,因此信用扩张效果也大相径庭。因此接下来,为了更为透彻的分析每轮宽信用的演绎过程,我们将根据社融分项的变化,进而寻找不同部门信用扩张的原因。
2008-2009:金融危机下的全面宽松
从背景来看,2008年第三季度以来,国际金融危机的加剧对我国经济的冲击也日益严峻,对此国家宏观调控任务也经历一系列调整,从“双防”转向“一保一控”,再转向“保增长、扩内需”,这意味着需要相应的宽松政策来维稳经济,宽信用周期就此展开。
本轮宽信用周期持续时间长、信用扩张幅度大,从结构来看,信贷大幅增长是此次扩张主要贡献,非标次之。社融存量同比增速从2008年10月的低点17.44%反弹至2010年1月高点35.37%,约持续15个月。从社融扩张的分项结构来看,信贷大幅增长是此主要贡献,可以看到信贷拐点和社融拐点几乎一致,信贷拐点仅领先2个月;非标贡献次之。那么,又是什么样的宏观调控政策带来了信贷和非标的扩张呢?
从政策工具箱的使用来看,主要得益于货币、财政、地产等几乎同步进行的全面宽松:
1)货币政策方面,短期内大幅降准降息。央行最早于2008年9月宣布双降,9-12月三个月内连续进行四次降准、五次降息操作,累计下调中小型存款准备金率4个百分点、贷款基准利率216BP,降准和降息幅度是五轮宽信用周期之最。
2)财政政策方面,推出刺激经济增长的一揽子计划。2008年11月初国务院推出刺激经济增长的一揽子计划,其中中央安排资金1.18万亿,其余由地方政府配套解决,后续央行和银监会发文鼓励地方政府通过组建融资平台、发行企业债、中期票据等融资工具扩宽融资渠道(2009年3月),国务院调降房地产固定投资项目资本金比例(2009年5月)等配套措施相继落地。
3)地产政策方面,亦是多维度宽松。本轮宽信用周期地产相关产业政策也有较大配合,监管先后通过下调和免征房地产交易环节税收(2008年10月)、下调住房贷款利率及首付比例(2008年10月)、加大对部分房地产开发信贷支持和取消城市房地产税(2008年12月)等宽松政策,刺激住房消费、促进房地产投资。
2012-2013:经济趋缓后的弱幅宽松
金融危机后国内经济平稳较快发展势头逐步巩固,监管政策逐步从反危机状态向常态水平回归,而一系列趋严的政策调控后,上一轮宽信用之后的通胀回落,但同时国内经济增速放缓,海外则面对欧债危机蔓延等新变化,因此宏观调控重心从“防通胀”再度转向“稳增长”,政策开始进行适度预调微调。
本轮宽信用周期持续时间较长、信用扩张幅度较大,但弱于上一轮,从结构来看,非标扩张是主要贡献。社融存量同比增速从2012年5月的低点15.78%反弹至2013年4月高点21.53%,约持续11个月。从社融分项结构的贡献来看,非标的扩张是此次社融企稳回升的主要贡献,信贷和直接融资次之,其中贷款余额增速早于社融增速拐点约4个月。那么,为什么这轮非标是主要贡献、信贷的贡献程度一般呢?
这同样与政策工具的使用有关,我们依然从货币、非标、财政、地产等相关政策变动来找原因:
1)货币政策方面,降准降息时间跨度长、宽松力度弱于上一轮。央行在2011年11月-2012年7月期间连续进行三次降准、两次降息,累计下调存款准备金率1.5个百分点、贷款基准利率56BP,节奏和幅度均明显弱于上一轮。
2)非标政策方面,银信合作受压制,银证合作受鼓励。在上轮刺激经济增长的一揽子计划的影响下,城投和非标快速崛起,对实体有支撑的同时亦产生一系列问题,2010年起银监会下发多项文件规范银信合作,银信合作模式阶段性受到压制;但2012年5月券商创新大会召开、10月券商资管一法两规出台,银证合作成为新的通道模式,亦再度带动了表外非标规模的快速扩张。
3)财政政策方面,重点鼓励民间投资、落地时间较晚。2012年4月国常会提出“保持适度的投资规模,提高投资质量和效益”,5月提出“启动一批事关全局、带动性强的重大项目”,8月45个相关部门接连制定出台了42项“新36条”的实施细则,以鼓励民间投资,但本轮财政的落地时间较晚,实际形成贡献弱于上一轮。
4)地产政策方面,处于严监管周期、未配合参与。与上一轮不同的是,本轮宽信用并没有地产政策的配合参与,在房价持续上行的背景下,监管整体延续2010年发布的“国十一条”“国十条”的调控基调,通过限购、限贷、税收调节等措施,抑制投机性炒房。
2015-2016:供给侧改革下的稳增长
本轮宽信用的起步面临如何在稳增长的同时解决结构性的问题。第三轮宽信用周期的经济背景面对双重矛盾:一方面经济增速面临换挡压力,2014年全年GDP增速为7.43%,2000年以来首度低于政府预期目标7.5%;另一方面,受前期宽松政策刺激,产能过剩、库存过高等问题逐渐凸显,经济的结构性调整迫在眉睫。因此以“三去一降一补”为核心的供给侧改革与稳增长同步推进,也注定了本轮宽信用的幅度不会过于强烈,尤其是信贷政策不再会向产能过剩的产业倾斜。
本轮宽信用周期持续时间短、信用扩张平缓,从结构来看,直接融资是主要拉动。社融存量同比增速从2015年6月的低点11.90%反弹至2016年3月高点13.4%,时间跨度约9个月,值得注意的是,宽信用周期持续时间在不断缩短,反弹幅度也在降低。从社融分项结构贡献来看,直接融资(主要是企业债券)大幅增长是社融回升的主要拉动,信贷增长次之。
具体的,我们来看本轮主政策工具的使用情况:
1)货币政策方面,宽松政策力度较大,但节奏较慢,影子银行体系的存在一定程度上影响了金融支持实体的效率。2014年4月-2016年2月,历经八次降准、六次降息,累计共下调存款准备金率3个百分点,对符合定向降准要求的金融机构额外再降准3-4个百分点,贷款基准利率下行165BP,此外该阶段央行还不断补充和完善货币政策工具组合,如创设中期借贷便利MLF、抵押补充贷款PSL等。但由于本轮宽货币周期较长、节奏较慢,且影子银行的繁荣导致金融部分空转,出现“金融热、经济冷”的现象,信贷对实体融资的贡献力度弱于以往。
2)地产政策方面,从一二线城市边际转松,再到三四线城市去库存,最后到棚改货币化,本轮地产的宽松力度较大。2014年9月末央行发文称要做好住房金融服务工作,随后系列宽松支持措施发布,主要措施包括限购限贷政策放松、公积金松绑。
3)本轮财政支持力度较为一般。自2015年5月提出“妥善处理融资平台公司在建项目后续融资问题”,城投债发行监管边际放松;9月基建各行业固定投资项目最低资本金比例下调,以及次年3月出台的《交通基础设施重大工程建设三年行动计划》,均对基建投资有一定提振作用。
2019:金融去杠杆后的政策回暖
“三去一降一补”中的“去杠杆”在2017-2018年拉开序幕,从金融去杠杆逐步演变为实体去杠杆,2019年的信用扩张在内外交困的局面下展开。2017-2018年经济逐渐企稳,政策重心逐渐由稳增长转向防风险,以资管新规为代表的金融去杠杆带动实体部门去杠杆,在金融严监管、紧信用环境下,2018年经济下行压力凸显,叠加2018年起中美贸易摩擦升级,政策再次走向宽松。
但这一轮信用扩张幅度小、持续时间短,从结构来看,信贷、非标少减、政府债是社融回升的主要贡献。社融存量同比增速从2018年12月的低点10.3%反弹至2019年6月高点11.2%,约持续6个月。进一步的,从社融分项结构变化来看,2019年信贷融资持续回暖以及政府债券同比多增、非标少减对社融企稳形成较好支撑。这其中非标的少减和政府债的多增是与历史最大的不同。
从政策工具使用情况来看,主要依赖于货币、财政的宽松,以及非标监管的边际放松。
1)货币政策方面,宽货币节奏较长、降息力度一般。本轮货币的宽松以降准为主,2018、2019年分别进行三次降准,累计下调存款准备金率4个百分点,2019年LPR市场化改革后进行三次下调,累计下调16BP。
2)非标同比少减源于资管新规过渡期延长后,非标进入有序压降阶段。2018年4月资管新规正式稿落地后,“通道”和“多层嵌套”类资管产品规模大幅收缩,但由于大资管体系规模庞大、在原有过渡期(2019年6月30日)内压降完毕存在较大难度,因此过渡期数次延长(先是2020年底,再是2021年底),而非标规模在2017-2018年剧烈下滑后,2019起逐步进入有序压降阶段,亦对社融形成一定支撑。
3)财政政策方面,专项债发行规模有较大提升。专项债规模在2019年才真正起量,达到2.15万亿规模,较2018年的1.35万亿有较大提升,这既有专项债自身发展历史的影响,也与当年经济稳增长的需要有关,因此在政府债2018年纳入社融体系之后,在2019年开始有比较突出的贡献。同时2019年2019年6月财政部发文允许将专项债券作为符合条件的重大项目资本金,进一步放大专项债对投资的拉动作用。
4)地产政策在2016年末“房住不炒”之后处于偏紧周期,强调因城施策。据中原地产研究中心统计数据显示,2018、2019年全国累计出台450次、620次调控措施。
2020:疫情冲击下的逆周期调节
本轮的宽信用的最大特点是直达实体,信贷拐点和社融拐点同时出现。在新冠疫情的冲击下,逆周期调节力度较大,因此本轮信用扩张幅度较大、但持续时间较短,结构上,信贷、政府债是主要支撑。社融存量同比增速从2020年2月的低点10.7%反弹至2020年10月的高点13.7%,约持续8个月。从社融分项结构变动来看,信贷、政府债为社融回升提供较大支撑,直接融资和非标少减亦有一定贡献。
本轮“直达实体”的政策效果得益于快速、精准的货币政策,而积极的财政政策为社融快速扩张加码。
1)货币政策方面,宽货币节奏较快、直达实体,降息力度一般、较为谨慎。2020年1月初央行宣布降准后,随后于1-4月三次降准、两次降息,累计下调中小型金融机构存款准备金率1.5个百分点,LPR下行25BP,MLF利率下行30BP,而降准降息在2020上半年结束,整体较为克制;同时进一步完善结构性货币政策工具体系,分层次、有梯度出台三批次合计1.8万亿元再贷款、再贴现政策,创新两项直达实体经济的货币政策工具,提升货币政策传导效率。
2)财政政策方面,预算内、预算外全方位加大支持力度。2020年3月政治局会议提出要适当提高财政赤字率,发行特别国债,增加地方政府专项债券规模,最终2020年实际赤字率高达6.2%,并发行1万亿抗疫特别国债,较2019年增加1.6万亿专项债。
3)地产政策延续偏紧态势,在部分一线城市出现房价抬升迹象后加码严监管措施。由于LPR利率的阶段性下调,以及其他货币财政工具的刺激,2020年以深圳、上海为代表的城市房价显著上行,在“房住不炒”定位下,银保监会严格执行授信集中度等监管规则,严防信贷资金违规流入房地产领域;2020年下半年央行出台“三道红线”政策,对重点房地产企业实行资金监测和融资管理规则;严监管持续到2021年。
不尽相同的宽信用:政策工具、实施力度因时而异
通过复盘2008年以来的五轮宽信用,我们总结发现:1)信贷作为社融占比60%-70%的重要分项,几乎每轮社融回升都伴随着信贷扩张。2)每轮信用扩张有着不同的主力贡献分项,这与不同主体的发展周期相关。
例如,非标在2008-2009年期间随着城投逐步起量,2010-2012年监管趋严,但2012年券商资管业务模式创新打开非标新的发展方向,但2017-2018年资管新规之后进入压降阶段。
地产在2008-2009年全面宽松之后房价大涨,此后2010-2014年进入严监管周期,但2015-2016年在调结构、去库存背景下再度宽松,2016年末提出“房住不炒”之后则进入新一轮严监管周期。
政府债2018年纳入社融,其中专项债规模在2019-2020年开始显著提升。
宽信用四大特征:历史共性与本轮节奏
通过对过去五轮宽信用的演绎路径进行复盘,我们可以发现:每一轮信用扩张存在一些共性或者前提条件,我们基于前文的经验总结对当前的信用环境提出四个问题,以期对未来宽信用的节奏、方式和幅度进行预判。
特征一:稳增长信号释放往往是宽信用的起点
首先,从宽信用的驱动力来看,政府稳增长信号是宽信用的起点。过去五轮宽信用的开启往往产生于经济增速持续下行、高层释放稳增长信号后。尤其是在经济增速明显低于政府预期目标的环境中,后续宽信用政策的力度往往较为超预期,这在2015-2016年、2019年分别体现为地产宽松超预期、货币财政超预期。
既然高层稳增长信号是宽信用的起点,那么第一个问题也随之而来:现在政策转向了吗?
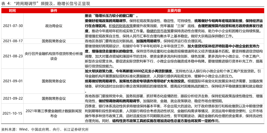
我们认为监管已经释放稳增长的信号。比如730政治局会议删去“稳增长压力较小的窗口期”,并强调“要做好宏观政策跨周期调节,统筹做好今明两年宏观政策衔接”,而在此后的国常会、金融机构货币信贷形势分析座谈会等重大场合中,“跨周期调节”也被频频提及,这都意味着政府稳增长信号逐渐显现。
特征二:宽信用需要宽货币引导融资成本下降
在高层释放稳增长信号后,如何判断政策是否发力呢?从宽信用的形成路径来看,需要货币政策多次宽松、引导融资成本下降。在过去五轮宽信用的初期,社融存量同比增速仍在筑底。但央行大多采取降准、降息等宽松货币政策,以引导实体融资成本下行,为信用扩张蓄力。而宽货币的力度、节奏和传导过程,对于最终实体融资的扩张效果有较大影响。
既然对于宽信用的形成,货币政策转向宽松,并引导融资成本下降不可或缺,那么我们就此提出第二个问题:现在货币宽松了吗?
在我们看来,当前正处于以稳为主、量宽价平的阶段,未来的货币政策工具或呈现结构性工具优于降准,优于降息的局面。目前仅有2021年7月一次降准操作,LPR已连续17个月保持不变,OMO、MLF等政策利率亦多月保持不变;二季度一般贷款加权平均利率略有降低,但幅度较小。2021年9月央行推出3000亿再贷款、11月推出碳减排支持工具,均彰显监管精准扶持实体的政策思路。但未来当经济下行压力进一步凸显,宽信用的形成或仍需更多货币政策的配合。
特征三:信贷需求拐点一般会领先于社融拐点
紧接着,我们从指标的领先关系来看,信贷作为社融的主要构成部分,宽信用的形成往往伴随信贷增速的回暖,根据过往经验,信贷增速回暖一般领先或至少同步于社融增速回暖,且当稳增长政策力度较大、节奏较快时,时滞相对较短,这在2008-2009年和2020年有所体现。
所以我们提出的第三个问题是:现在信贷起来了吗?
我们目前尚未观察到信贷需求的拐点,且考虑到未来的稳增长需求大概率弱于2008-2009和2020年,本轮信贷对于社融拐点的领先周期或相对较长。但是这并不意味着社融存量同比增速将持续下行,考虑到10-11月专项债发行提速,基数效应下对于社融或有一定支撑,但信贷需求拐点的到来仍需进一步观察,尤其是中长贷的情况。
特征四:基建与地产是传统宽信用的两大抓手
从政策载体来看,基建与地产是过去宽信用形成的两大主要抓手,不同政策工具组合下的信用扩张情况各有不同。2008-2009年货币、财政、地产全面宽松带来信用的大幅扩张;而2016年末提出“房住不炒”以来,地产政策整体处于一个严监管周期,叠加非标仍处压降趋势,在仅有的货币、财政支持之下,宽信用幅度减弱。
所以,从政策落实来看,最后一个问题也呼之欲出:这一次宽信用,抓手是基建、地产,还是兼而有之?
我们认为基建发力近在咫尺,而地产纠偏势在必行。
基建方面,尤其是预算外的专项债提速,11月份约5600亿左右的规模,展望明年上半年,存较大“财政前置”的可能,基数效应之下对于社融有阶段性支持;但从历史经验来看,仅通过基建产业链的信用扩张幅度有限,财政刺激的持续性也较为有限,并且在地方政府举债受限的背景下,财政和基建已经脱钩。
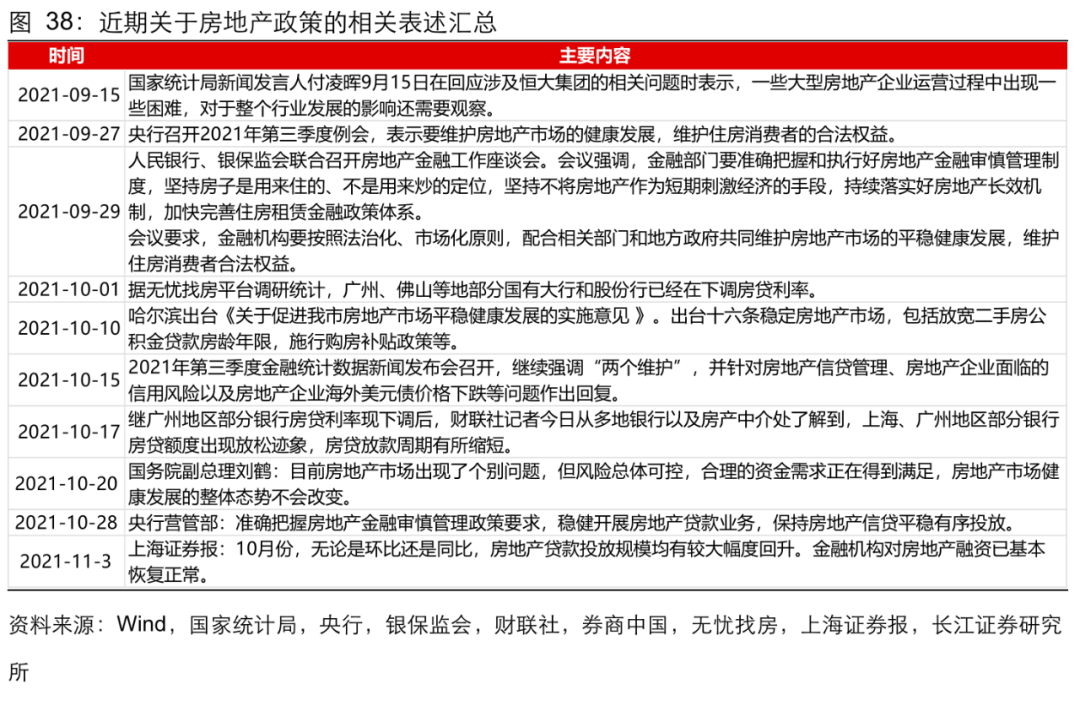
地产方面,“房贷集中度管理”叠加“三道红线”,使得房地产投资两大资金来源(销售回款和再融资)均转向收缩,而近期相关风险事件令局面进一步恶化。但随着信用风险逐步缓释,监管对于地产企业的正常融资行为在表态上有边际回暖,且释放“维护住房消费者的合法权益”等友好信号。我们认为,未来房地产相关政策存在一定的调整空间。
总结来看,目前国内或已经处于“宽货币+紧信用”的态势,四季度的专项债提速预计将对社融有所支撑,但随着经济下行压力的进一步凸显,信用的扩张仍需更多的政策工具和政策载体的配合。
股债表现:宽信用下的资产配置经验
回顾过去五轮宽信用期间权益市场和债券市场表现,可以发现股债走势也呈现出一定的规律:货币宽松到信用底部回升阶段,10Y国债收益率多表现为下行趋势,而上证综指则以下行和震荡为主;而当信用从底部回升时,10Y国债收益率多表现为上行趋势,上证综指则以上行为主。虽然这一规律并不绝对,但具备较强的普遍性。
最后,我们汇总整理了不同阶段货币信用组合下的股债收益率情况。
目前,我们或正处于“宽货币+紧信用”状态,这一阶段债市多以牛市为主[1],股市则表现不一,尤其2014-2015年股市大涨,这与当年货币大幅宽松和地产刺激有一定关系。未来,若逐步转入“宽货币+宽信用”状态,这一阶段债市涨跌不一,股市多以牛市为主[2]。因而,在信用由紧转宽的过程中,股市配置价值将明显提升。
[1]但2016-2017年是个意外,这与当年PPI高企有关。
[2] 2015年中和2016年初的股市大幅波动更多是缘于监管政策的调整,而非货币、信用变化。