Weixin ID jzcailiao
About Feature 建筑工程施工工艺与做法
来源:筑龙论坛
版权归原作者所有
含管道施工流程图、钢架安装工艺流程图、混凝土工程质量控制程序、矩形涵施工工艺流程图... ...非常全面,建议收藏!
创优目标管理图
钢架安装工艺流程图
混凝土工程质量控制程序
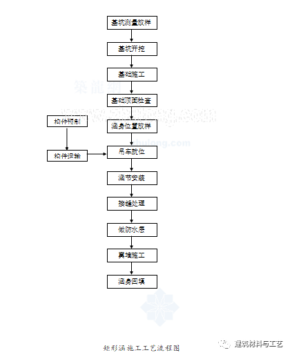
矩形涵施工工艺流程图
......
建筑工程施工组织设计常用流程图集
扫码添加小助理回复
流程图集
即可下载
全部资料下载方式
扫码加入【土木工程干货集】知识星球会员
限时立减8元
资料持续更新中……
Scan to Follow