易观分析:《数字经济全景白皮书》浓缩了易观分析对于数字经济各行业经验和数据的积累,并结合数字时代企业的实际业务和未来面临的挑战,以及数字技术的创新突破等因素,最终从数字经济发展大势以及各领域案例入手,帮助企业明确在数字化浪潮下的行业定位以及业务发展方向。
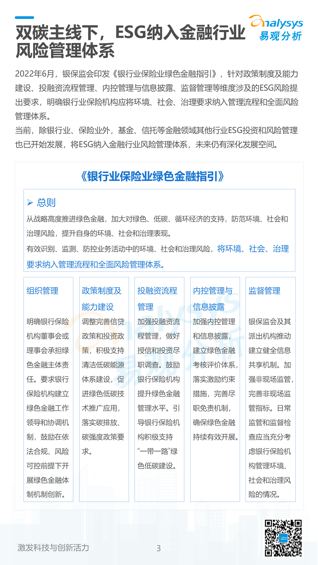
《数字经济全景白皮书》持续关注绿色金融发展。双碳战略驱动绿色金融发展,科技与绿色金融深度融合。当前多层次绿色金融产品和市场体系初步形成,助推全面绿色转型,绿色金融市场规模不断扩大,银行、保险等金融行业持续进行绿色金融产品创新,金融科技助力绿色金融提质增效。
![]()
★分享本文至朋友圈,并配文“领取#易观分析 报告”,将分享截图发送至下方二维码,即可获取《数字经济全景白皮书》绿色金融篇 PDF版本并加入【实名制】易观分析金融行业社群!
![]()
★《数字经济全景白皮书》已重磅发布!分享本文至朋友圈,将分享截图发送至下方二维码即可领取。
商务合作
老没:13262228281(微信同号)
媒体采访易观分析在本文中引用的第三方数据和其他信息均来源于公开渠道,易观分析不对此承担任何责任。任何情况下,本文仅作为参考,不作为任何依据。本文著作权归发布者所有,未经易观分析授权,严禁转载、引用或以任何方式使用易观分析发布的任何内容。经授权后的任何媒体、网站或者个人使用时应原文引用并注明来源,且分析观点以易观分析官方发布的内容为准,不得进行任何形式的删减、增添、拼接、演绎、歪曲等。因不当使用而引发的争议,易观分析不承担因此产生的任何责任,并保留向相关责任主体进行责任追究的权利。