天高海阔帆正劲,乘风破浪谱新篇
江南杭州,西子湖畔
厚德健行,唯才是举
百强高校浙江工业大学
诚邀海外英才依托申报国家优青(海外)项目!
携手共谋发展、共创辉煌、共赢未来!
在这里,您将拥有
高水平科研平台、先进的实验条件
有力的团队支持、专业的服务保障
加入我们!浙工大期待与您携手共进开启新征程!
始建于1953年,坐落于历史文化名城、世界风景胜地中国“杭州”,拥有3个校区,校园占地面积3365亩。
东部沿海地区第1所省部共建高校、首批国家“高等学校创新能力提升计划”(2011计划)牵头高校、浙江省首批重点建设高校。
学科门类齐全,涵盖哲学、经济学、法学、教育学、文学、理学、工学、医学、管理学、艺术学等10大门类;8个学科进入ESI排名全球前1%。
拥有院士4人、双聘院士4人,杰青等国家级领军人才28人,国家“四青”人才34人。
拥有一级学科博士学位授权点13个、博士专业学位授权点2个、一级学科硕士学位授权点29个、博士后科研流动站9个。
拥有本科专业66个,其中38个专业入选国家级一流专业“双万计划”,入选数量居全国地方高校第1名。
拥有国家级重点实验室(筹)、工程中心等国家级研究中心10个,教育部重点实验室(工程中心)5个。
累计获国家科学技术三大奖24项,获奖数量位居全国高校前40位;位列全国高校科技创新排行榜第30位。
中国专利金奖、优秀奖总量居全国高校第6位,位列中国高校专利转让排行榜第5位。
2022年新增立项国家重点研发计划重点专项3项(连续七年获得资助),学校科研经费总量首破11亿,首次以第一单位和合作单位分别在Science和Cell上发表论文。
(一)项目定位
国家优秀青年科学基金项目(海外)由国家自然科学基金委员会设立,旨在吸引和鼓励在自然科学、工程技术等方面已取得较好成绩的海外优秀青年学者(含非华裔外籍人才)回国(来华)工作,自主选择研究方向开展创新性研究,促进青年科学技术人才的快速成长,培养一批有望进入世界科技前沿的优秀学术骨干,为科技强国建设贡献力量。
(二)申报时间
系统开放日期:2023年1月15日
申请截止日期:2023年3月15日
项目申请信息系统:https://grants.nsfc.gov.cn/
(三)申报条件及限项要求
1.申报条件
(1)遵守中华人民共和国法律法规,具有良好的科学道德,自觉践行新时代科学家精神;
(2)出生日期在1983年1月1日(含)以后;
(3)具有博士学位;
(4)研究方向主要为自然科学、工程技术等;
(5)在取得博士学位后至2023年3月15日前,一般应在海外高校、科研机构、企业研发机构获得正式教学或者科研职位,且具有连续36个月以上工作经历;在海外取得博士学位且业绩特别突出的,可适当放宽工作年限要求;
(6)取得同行专家认可的科研或技术等成果,且具有成为该领域学术带头人或杰出人才的发展潜力;
(7)申请人尚未全职回国(来华)工作,或者2022年1月1日以后回国(来华)工作。获资助通知后须辞去海外工作或在海外无工作,全职回国(来华)工作不少于3年。
2. 限项要求
执行中央有关部门关于国家科技人才计划统筹衔接的要求。同层次国家科技人才计划只能承担一项,不能逆层次申请。
(四)支持条件
在申请阶段,学校、学院(研究院)将提供专业的申报服务,“一对一”指导,申报团队全程跟进,贴心服务,确保“无忧申报”。申请人成功入选后,将按照学校C类高层次人才岗位引进,主要支持条件如下:
1.聘任岗位:教授岗位(入编);
2.薪酬待遇:65-70万元年薪,并按国家政策缴纳养老保险、医疗保险、失业保险、工伤保险和住房公积金等(年薪是指全年税前总收入,包含单位配套的社会保险部分);同时,按照学校有关规定享受科研绩效考核奖励,上不封顶。
3.购房安置费:250万元(包含安家费等),按学校政策提供市中心过渡性周转住房;
4.科研经费:200-600万元(含国家资助部分);
5.人才奖励:按照相关政策,享受150万元政府奖励(免税);
6.工作条件:根据实际需要提供相应的实验办公用房,可独立组建学术团队,提供博士、硕士招生资格和指标,提供团队聘用的博士后薪酬(年薪30万元以上);
7.其他:学龄前子女可直接就读学校幼儿园(甲等)。
此外,学校设立“双融计划”特聘研究员岗位,申报人选可选择依托浙江工业大学各地方研究院申报国家和省级引才项目,同时享受地方人才政策和学校科研平台、学术资源。
(一)报名方式
有意向者请咨询相关学院(研究院)联系人,获得详细信息和申报指引,将个人简历发送指定邮箱,邮件名称请备注“申报海外优青”。
(二)联系方式
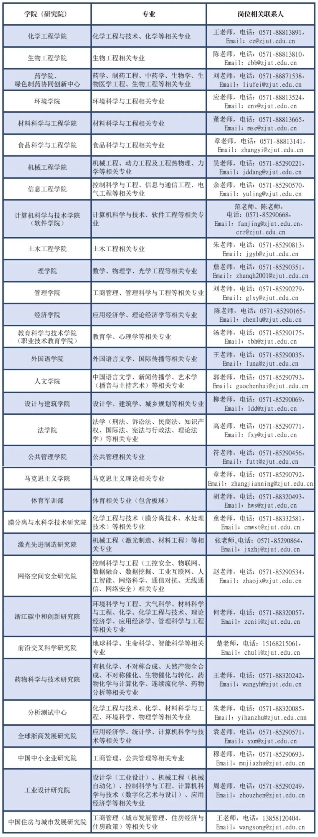
1.学院(研究院)联系方式
2.学校人才政策咨询
浙江工业大学人才工作办公室
联系电话:0571-88320831(余老师)
邮箱:rcb@zjut.edu.cn
3.学校项目填报技术咨询
浙江工业大学科学技术研究院
联系电话:0571-88320204(陈老师)
本文由浙江工业大学授权发布
责编:Yolanda
审核:叶紫