联系方式
吴开达(微信po1wkd)
张冬冬(13817265616)
摘 要
产业园区需求逐步大于供应。主动调租源于优质资产注入,转型公募目标长期持久经营。张江光大园2018年开启主动调整租户结构,将金融型企业转为更为优质的集成电路、先进制造业、在线经济、金融科技及产业服务;从交易型私募转为持有型公募,从根本上打造可持续性发展产业园区。张江光大园另设有光伏屋顶,约占全年发电量20万度电的7%左右,从经营角度再次削减经营成本。
张江光大园估价探索。物业增值隐含内部收益率:物业实际期末价值增加内部收益率,折旧残值差随久期拉长逐步放大。实际使用权与基金存续期存在时间差,两者之间的残值差在长久期的过程中将被逐步暴露并放大。收益水平增速有所低估:在收益法估值体系中,张江光大园区净收益增速有所被低估。根据2018-2020年的经营净收入,光大园区平均净收入增长率为5.22%,剔除主动调租均值为3.60%。历史平均经营净收入增长率较高,年净收益增长率预估3%略低,设定为4%更合理。高折旧增加实际派息率:高折旧计提增加可供分配金额,实际派息率将随之提高。派息率是可供分配金额与发行规模的比值,高折旧计提增加可供分配金额,在发行规模固定的前提下,高折旧额增加了实际派息率。经营性净现金流稳定增长:折旧年限较低使折旧额偏高,增加当期成本计入减少税负。FFO=净收入+折旧+摊销-非经常性损益;高折旧额会增加当期成本计入,从而减少了公司纳税额,有助于较少公司营业成本。因房屋建筑物及土地使用权折旧长期来看保持稳定不变,随着净收入水平的增加,经营性现金流有望保持稳定增长。
华安张江光大REIT横纵对比。张江光大REIT估值达美国产业园区类REIT估值上沿。对比美国成熟REITs,美国持有产业园区资产的REITs的P/FFO均值为12.59,其中估值最高达20.14。总体来看,张江光大园区的项目估值高于美国持有产业园区资产的REITs。一般来说,在发达国家的成熟市场, REITs的P/FFO一般为10~20倍,而对于一个快速成长阶段的REITs来说,估值波动空间较大。考虑到中美差异,而且张江光大REIT发展前景向好,具备稀缺性,估值也有所反应。美国REITs发展已较为成熟,中国REITs仍处于成长期,中国同类REIT与张江光大园区可对比性更强。横向比较时,与东吴苏园产业REIT和蛇口产园相比,华安张江光大REIT的P/FFO估值最大,招商蛇口相对估值较为便宜。但随着华安张江光大REIT2022运营资金快速增长,估值也会快速消化。
基金到期后的三种择优方案思考。华安张江光大REIT将以扩募形式为主,以可持续持有型发展为主要路径。存续期满后基金清盘仍有底层资产溢价;续期将省去额外多重税负;再获经营权可降低企业成本。
风险提示:政策调整风险,基础设施项目的市场风险和运营风险,利益冲突风险,项目预期收益及资本市场波动带来基金价格波动风险。
目 录
1. 产业园区需求逐步大于供应
1.1. 政策导向对REITs资产的要求择优选取
1.2. 张江光大园经营稳定
2. 张江光大园估价探索
2.1. 物业增值隐含内部收益率
2.2. 收益水平增速有所低估
2.3. 高折旧增加实际派息率
2.4. 经营性净现金流稳定增长
3. 华安张江光大REIT横纵对比
3.1. 海外类园区估值纵向对比
3.2. 国内首批三只园区估值横向对比
4. 基金到期后的三种择优方案思考
4.1.存续期满后基金清盘仍有底层资产溢价
4.2. 续期将省去额外多重税负
4.3. 再获经营权可降低企业成本
5. 风险提示
正 文
1. 产业园区需求逐步大于供应
产业园区在各地经济发展中扮演着催化剂与助推器的角色,是区域经济与产业发展间的桥梁。产业园区是各地区域经济发展中的重要角色,可推动地方经济社会的发展和进步。作为新兴招商引资的载体,产业园区发挥了产业集聚、金融服务及高新科技等多维效用。以张江光大园为例,该园区是上海市以及浦东新区重点发展的产业园区,也是浦东新区经济发展的重要增长极,园区凭借其自身区位、交通条件及产业服务等优势,吸引了包括集成电路、先进制造业、在线经济、金融科技及产业服务配套等优质企业的入驻,逐渐发挥了产业聚集效应,营造了良好的产业发展环境。园区内金融服务企业的入驻可促进社会资本的流入,从而整合社会资源,推动园区建设,有助于区域经济的发展。疫情期间,园区的集聚优势及高新科技产业发展需求使其表现出较强韧性,体现出一定抗风险能力,长期来看有较大发展潜力。
1.1. 政策导向对REITs资产的要求择优选取
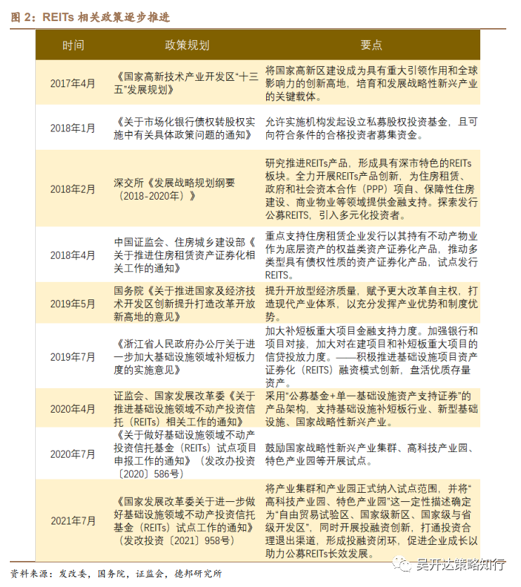
国家陆续出台相关政策,大力支持REITs发展。2017年4月,科技部发布《国家高新技术产业开发区“十三五”发展规划》,明确提出将国家高新区建设成为具有重大引领作用和全球影响力的创新高地,培育和发展战略性新兴产业的关键载体,转变发展方式和调整经济结构的重大引擎,成为建设创新型国家和世界科技强国的重要支点。2018年1月,中基协REITs业务专题会议首次明确提出私募基金可参与类REITs业务。2019年5月,国务院发布《关于推进国家级经济技术开发区创新提升打造改革开放新高地的意见》,支持在有条件的国家经济开发区开展不动产投资信托基金等试点。2020年4月,证监会、国家发改委出台的《关于推进基础设施领域不动产投资信托(REITs)相关工作的通知》,明确了采用“公募基金+单一基础设施资产支持证券”的产业架构,优先支持基础设施补短板行业,鼓励新型基础设施,以及国家战略性新兴产业集群、高科技产业园区、特色产业园区等开展试点。国家政策的大力支持有利于调整产业园区的架构和发展方向,在不断推动短板行业和新兴行业的集聚发展的同时,鼓励高科技和创新型产业的发展,为产业园区的持续竞争力和永续发展能力提供了强有力的支持和保障。
1.2. 张江光大园经营稳定
张江光大园其主要收入来源为物业租金、物业管理费和地下车库停车费收入。项目估值高达14.7亿元,入驻企业主要涵盖了集成电路、在线新经济、科技金融、新能源和生物医药等新兴创新企业,如腾讯旗下微众银行、平安、叮咚买菜等。
出租率接近饱和,空置率逐步减少。截止至2020年末,张江光大园出租率稳定在99.51%。2018因园区主动调整租户结构导致出租率有所下降,为74.13%,其余各年平均出租率均稳定在95%以上。其中, 2019年末平均出租率为97.39%,2017年末平均出租率为96.29%。自2015年来,张江园区空置率保持在较低水平,剔除2016及2017因市场不平稳导致空置率所有提升外,其余各年均在10%-15%间波动,空置率波动较为稳定。市场入住率稳定在80%以上,有助于保持较高的租金及物业管理收入来源。
可持续盈利能力强,现金流较为稳定。张江光大园区主要收入来源为物业租金收入、物业管理费收入和地下车库停车费收入,因其底层资产本质为不动产,所以资产价值有一定成长上升空间,可获得较为稳定的现金流入。2018-2019年,张江光大园区营业收入分别为8474和7184万元,经营性净收入分别为6472与5619万元。2020年实现营业收入8344万元,经营净收入6947万元。
2. 张江光大园估价探索
华安张江光大REIT三方评估过程中容易被忽略的估价因素更值得思考。主动调租源于优质资产注入,转型公募目标长期持久经营。张江光大园2018年开启主动调整租户结构,将金融型企业转为更为优质的集成电路、先进制造业、在线经济、金融科技及产业服务;从交易型私募转为持有型公募,从根本上打造可持续性发展产业园区。张江光大园另设有光伏屋顶,约占全年发电量20万度电的7%左右,从经营角度再次削减经营成本。
2.1. 物业增值隐含内部收益率
物业实际期末价值增加内部收益率,折旧残值差随久期拉长逐步放大。实际使用权与基金存续期存在时间差,35年的使用权中仅20年作为REIT产品进行折旧估算,在设置残值为10%时,评估用年折旧率为4.5%;而真实情况中,若以35年使用权为基准,年折旧率仅为2.57%。两者之间的残值差,在长久期的过程中将被逐步暴露并放大。在现有的评估体系中,物业资产6%的报酬率与张江光大产业园4%左右的派息率,都将随着年度基金的财务报表被市场认知并修正,随之对应的内部收益率也将得到增值。基金到期后的扩募与退出同样值得注意,无论是否继续运营此园区,产业的剩余价值都赋值基金净值。
2.2. 收益水平增速有所低估
在收益法估值体系中,张江光大园区净收益增速有所被低估。根据收益年限和2022年的可供分配金额,以预估房地产的收益年限为35年为基准,华安张江光大REIT现估值为14.7亿元,根据收益法计算,P=a/(i-g)×{1-〖[(1+g)/(1+i)]〗^n},其中P为收益价格,a为2022年净收益60,422,791.5元,g为年净收益增长率,n为收益年限35年,i为报酬率6%,当年净收益增长率为3%时,收益价格接近14.7亿。招募说明书中对于净收益增长率的预测值为3%,净收益增长率设定为4%更合理。
历史平均经营净收入增长率较高。根据2018-2020年的经营净收入,光大园区平均净收入增长率为5.22%,剔除主动调租均值为3.60%,皆高于其估值水平的3%;且张江区域有非常强的产业聚集效应,在整个租户结构达到了一户难求状态的前提下,张江光大园区通过调整租户结构——选取龙头企业或产业链的核心企业、设定租约期限——以三年作为期限,保证租户有较高的稳定性,从而在产生稳定的现金流的同时,优化租户平衡和增值服务。在供不应求的产业园租赁市场,出租率水平的维持较为容易,租金水平在三年内增长较少,净收益无法保证稳定且较高水平的增长率,但净收益水平的下限较高,项目的租金收入能够得到有力的保障。
年净收益增长率预估3%略低,设定为4%更合理。未来净收益增长率3%低于历史平均净收益增长率的原因主要为以下几点:(1)2018-2020年,出租率分别为74.13%、97.39%和99.51%,租金分别为5.16元/平/月、5.22元/平/月和5.19元/平/月。即近几年经营净收入的快速增长主要依靠空置率的降低,但2020年出租率已达99.51%,提升空间小,因此用历史平均增长率对未来情况进行估计不具有可信度;(2)考虑到产业园区的成新度将随时间年限而有所降低,对于租约期外及未出租部分面积,为保持园区较高的出租率及稳定的收益水平,未来可能需要降低租金增速以维持园区较高的出租率及稳定的收益水平,故无法保证稳定的租金增长率与净收益水平,总体来看4%的净收益增长率更为合理。
2.3. 高折旧增加实际派息率
高折旧计提增加可供分配金额,实际派息率将随之提高。张江光大项目折旧年限为20年,产业园区内房地建筑的经济耐用年限为60年,截至价值时点,剩余经济耐用年限为54年,而剩余的土地使用年限为35年,根据孰短原则,预估收益年限为35年,折旧年限与收益年限相比较短,由于项目采用平均年限法对投资性房地产进行折旧,根据年折旧额=(资产原值-预计净残值)/折旧年限,折旧年限较短使得年折旧额相较于实际折旧额偏高。因派息率是可供分配金额与发行规模的比值,发行规模为发行价与发行数量的乘积,为14.95亿元。由于股价受多种因素共同作用,因难以预测未来宏观环境及园区自身发展状况,华安张江光大REIT未来股价将被假定为发行价格,而发行规模的14.95亿元也将被假设为定值。由于派息率与可供分配金额成正比,而可供分配金额等于净盈亏、折旧和摊销、所得税费用以及其他调整的总和,当不考虑其他因素的影响时,高折旧计提增加可供分配金额。在发行规模固定的前提下,高折旧额增加了实际派息率。
2.4. 经营性净现金流稳定增长
折旧年限较低使折旧额偏高,增加当期成本计入减少税负。据招募书,张江光大园区2020年营业收入为8344.48万元,2021及2022预测营业收入分别为8458.09和8394.84万元,其中营业收入的减少量主要来源于预测经营性物业租赁收入下降,其主要原因系预计新签租赁合同的免租期较长,在免租期内,该部分无法产生租金收益;但长期来看,租金水平整体向上,空置率也稳定在较低水平,所以园区未来营业收入情况预计将维持在较为稳定的水平。
FFO=净收入+折旧+摊销-非经常性损益
截止至2020年,张江光大园区土地剩余使用年期为 35 年,但折旧年限以20年为基准,所以折旧年限小于收益年限,较低的折旧年限加快了固定资产的折旧速度,将使折旧率与折旧额高于实际折旧水平。由于折旧年限比收益年限短,折旧额偏高,营业成本会随折旧的增加而有所增加。从税收角度来看,当营业收入稳定、营业成本增加时,两者的差值,即净利润会随之下降,企业需要负担的所得税费用因为较高的折旧而有所降低,从而减少了企业的税负,有助于减少公司营业成本。因房屋建筑物及土地使用权折旧长期来看保持稳定不变,随着净收入水平的增加,经营性现金流有望保持稳定增长。综合来看,张江光大园区整体净收入水平较历史情况有所增加,整体发展情况向好。
3. 华安张江光大REIT横纵对比
3.1. 海外类园区估值纵向对比
根据P/FFO相对估值法,2021年张江光大REIT估值为33.21。P/FFO相对估值法通过计算股价与营运资金的比值,可以对同行业内不同REITs进行估值,进而比较其内含价值。华安张江光大REIT发行规模为14.95亿元,2021年运营现金流约为4500万元,其P/FFO为33.21。
底层资产包括产业园区的海伍兹与张江光大园区具有较强的可比性,其估值为10.82。美国海伍兹物业主营业务及底层资产主要为开发、管理、租赁并收购郊区办公和工业地产,其底层资产包括产业园区。根据2018和2019年的业务构成来看,2020年的业务构成未发生较大变化,写字楼租金占比超过98%,2020年张江光大园的租金收入和管理费收入总占比92.68%,海伍兹与张江光大园区有一定相似性。以海伍兹2020年数据为基准,其2020年每股经营现金流为$3.58,根据P/FFO估值法得到该REIT估值为10.82。
INCOME OPPORTUNITY REALTY INVESTORS INC投资对象多为办公楼与工业中心,与产业园区具有较大的相似性,其估值为10.96。美国INCOME OPPORTUNITY REALTY INVESTORS INC主要投资于公寓楼、工业中心、购物中心与办公楼,据公司年报,2020年该REIT运营现金流为4,312,000美元,以2020年12月31日为基准,该REIT的P/FFO估值为10.96。
与张江光大园区同为产业园区REIT的PSB公司估值为20.14。PS Business Parks, Inc.(PSB)公司是美国为数不多的产业园区REIT,主要负责开发、管理、租赁并收购郊区办公和工业地产,底层资产为工业、办公和工业办公组合(flex space)。截止2020年底,该公司共拥有98个产业园区和675栋物业,可出租面积总计257万平方英尺,其中包括工业、办公工业组合、办公面积分别为18.4、 6.2和3.1万平方英尺。据公司2020年年报,该REIT每股经营现金流为$6.51,根据P/FFO估值法得到该REIT估值为20.14。
BRANDYWINE REALTY TRUST估值为8.42,底层资产与收入来源与张江光大园区相似。BRANDYWINE REALTY TRUST 为美国房地产投资信托公司,主要提供租赁、物业管理、开发、改造、兼并收购和其它与办公室、工业用地等有关的租赁服务。截至2020年底,该公司共经营82栋物业,总面积约1,390万平方英尺,包括73个写字楼物业和5个混合用途物业。收入主要来源于市场对办公、住宅、停车场的租赁需求,其底层资产和收入来源与张江光大园区相似,通过P/FFO估值法,可得到该REIT的2020年估值为8.42。
张江光大REIT估值达美国产业园区类REIT估值上沿。对比美国成熟REITs,美国持有产业园区资产的REITs的P/FFO均值为12.59,其中PS Business Parks, Inc.公司P/FFO估值最大,达20.14。总体来看,张江光大园区的项目估值高于美国持有产业园区资产的REITs。一般来说,在发达国家的成熟市场,REITs的P/FFO一般为10~20倍,而对于一个快速成长阶段的REITs来说,估值波动空间较大。考虑到中美差异,而且张江光大REIT发展前景向好,具备稀缺性,估值也有所反应。
3.2. 国内首批三只园区估值横向对比
美国REITs发展已较为成熟,中国REITs仍处于成长期,中国同类REIT与张江光大园区可对比性更强。考虑到中美国情不同,且REITs的估值会受到整体经济形势、不同市场环境和行业竞争强度的影响。因此将国内其他发展周期处于类似阶段、同属于首批公募REITs、且均以产业园区作为基础设施资产的蛇口产园和东吴苏园产业REIT,与张江光大产业园的资产估值水平进行对比。
横向比较时,与东吴苏园产业REIT和蛇口产园相比,华安张江光大REIT的P/FFO估值最大,招商蛇口相对估值较为便宜。但随着华安张江光大REIT2022运营资金快速增长,估值也会快速消化。
4. 基金到期后的三种择优方案思考
华安张江光大REIT将以扩募形式为主,以可持续持有型发展为主要路径。
4.1.存续期满后基金清盘仍有底层资产溢价
高折旧额使实际资产处置可获收入高于评估残值。以招募书中房屋建筑物及土地的使用寿命为基准,假设20年后张江光大园选择卖掉园区而非继续续租,由于净残值率偏高将导致实际折旧低于评估折旧,使得处置投资性房地产时获得的其他业务收入比其他业务成本(即残值)高,其差值即为净利润的增加额,且最终受益人仍为基金持有者。同时,考虑到园区后续仍有15年的可获收益年限,而高折旧额与剩余收益年限都将使得产业实际剩余价值高于预估残值价格。换而言之,园区内部实际隐含价值将高于园区评估价值,随之保证了园区出售后可获较预期更高的收益。
4.2. 续期将省去额外多重税负
目前国内REITs税负较重,未来税收政策将给予更多支持。在7月23日中国REITs论坛2021年会上,中国建设银行副行长张敏提出在基础设施公募REITs试点推进过程中应推动税收支持政策尽快出台的建议,对比美国成熟REITs行业,其在设立、运营环节和避免双重征税上给予很多政策支持,如在设立环节免征印花税和降低契税税率,在运营阶段鼓励通过股息分配降低税收金额,并通过仅对投资者征税解决双重征税问题,未来随着国内REITs行业发展逐渐成熟,相关优惠政策也会逐渐完善,企业会受到更大的政策扶持,国家对产业园区内企业的政策扶持或可为园区提高租金水平提供契机。
我国现有税收政策在某种程度上限制了REITs的发展,如在REITs搭建过程中,底层资产发生的重组通常涉及税收问题,如:增值税、企业所得税、土地增值税等,我国现有税收体系并无相关的避免双重征税的措施,美国成熟REITs市场或可为我国税收优惠政策的发展提供经验依据。
4.3. 再获经营权可降低企业成本
土地使用权到期后若获继续经营权,投资者所获分红或将增加,基金未来发展向好。当张江光大园区35年的土地剩余使用权结束后,若国家继续授予光大园区土地使用与经营权,则应重新签订土地使用权出让合同,企业将依照规定支付土地使用权出让金,并将其计入“无形资产——土地使用权”。而无形资产摊销金额实际低于投资性房地产折旧与摊销金额,继而使得企业成本降低,收益将随租金的增加而稳定增长,从而促进净利润的增加;因REITs强制规定90%以上的分红,投资者所获分红也随之增加。从另一角度而言,若张江光大园区历史经营状况良好,收益年限到期后选择继续经营,那么华安张江光大REIT或会出现扩募及展期的可能性,则REIT产品本身将具有很强的成长性与发展潜能。从投资者角度而言,基金持有人可获收益年限将随之增长、可获收益额提升。
张江将逐渐形成多元化产业集群,预计将有更多新兴资产纳入。结合招募书中上海市核心产业园区及张江板块未来规划,张江园区预计未来将成为新增供应项目的主力增长点与重要增长极,未来也将不断有新兴资产纳入张江板块。《上海市浦东新区总体规划暨土地利用总体规划(2017-2035)》(以下简称“浦东2035规划草案”)中指出张江板块未来将成为浦东新区未来城市副中心,将与陆家嘴新城实现“双城联动”,逐渐推动园区向城区的转变。目前张江光大园区主要入驻企业类型为集成电路、在线经济、金融科技和先进制造业等四大产业,而张江光大园区毗邻的其他园区办公企业主要吸引了科技互联网、金融类企业的入驻,预计未来张江广大园区将吸引更多相似类型企业的入驻。浦东2035规划草案的颁布有助于促进科创办公、金融企业的纳入,规划同时指出张江科学城将重点打造生物医药、人工智能、集成电路、智能网联汽车、软件信息、民用航空等创新型特色产业集群的形成,以此推动了张江光大园区所在的张江科学城成为服务科创的城市副中心。此外,浦东2035规划草案中还提出在张江科学城副中心新增教育、体育以及医药卫生设施,逐渐囊括了更多企业类型,进而推动张江板块企业类型逐渐趋向多元化与丰富化。
张江光大园区的一大主要竞争力是其完整齐全的商业配套设施。以集成电路类企业为例,张江板块汇聚了整个产业设计、封装、测试以及制造的相关企业,整个产业链的所有环节均齐聚张江,使得入驻的企业大大减少了生产与时间成本、同时也得到了整条产业链的支撑,进而将不断吸引同类型企业的相继入驻,有助于不断提高张江产业园区的产业聚集度,使张江园区在整个市场中保持“一房难求”的状态。基于集成电路的企业发展现状,若张江今后可不断形成多种不同行业的完整产业链,则预计后续将不断有优秀储备资产纳入张江板块,从而有利于张江不断形成完整产业链,提高了其底层资产的成长性与竞争力。
5. 风险提示
政策调整风险,基础设施项目的市场风险和运营风险,利益冲突风险,项目预期收益及资本市场波动带来基金价格波动风险。
报告信息
证券研究报告:《产业园区REITs价值的一些思考 —— 以华安张江光大园REIT为例》
对外发布时间:2021年9月7日
报告发布机构:德邦证券股份有限公司
(已获中国证监会许可的证券投资咨询业务资格)
MORE
相关阅读
01 了解我们
02 大势研判
【德邦策略知行】欲扬先抑,静待“黄金坑”——7月26日大跌快评
【德邦策略知行】大类资产配置框架——基于普林格经济周期六段论
03 行业比较
【德邦策略知行】休闲服务行业盈利修复加速——深挖财报之 2021 中报业绩分析
【德邦策略知行】成长行业内环比景气分化加剧——中观全行业景气跟踪2021年第7期
【德邦策略知行】电子&电新与后周期维持高景气——中观全行业景气跟踪2021年第6期
【德邦策略知行】德邦策略联合行业:A股半年报业绩前瞻&三季度展望
【德邦策略知行】支持服务板块全面复苏——中观全行业景气跟踪2021年第5期
【德邦策略知行】中报优质标的挖掘——深挖财报之2021中报业绩预告分析
【德邦策略知行】A股板块与行业轮动规律探索——基于普林格经济周期六段论
【德邦策略知行】三轮关税涉及行业受损程度几何?——中美贸易专题系列之一
【德邦策略知行】地产基建产业链景气度上行——中观全行业景气跟踪2021年第4期
【德邦策略知行】银行房建&支持服务景气度上行——中观全行业景气跟踪2021年第3期
【德邦策略知行】共同但有区别的责任——碳中和系列研究之中美气候合作脉络
【德邦策略知行】一季报优质标的挖掘——深挖财报之一季度业绩预告分析
【德邦策略知行】重磅|气候雄心,虽远必至——碳中和系列研究之全景与指数构建
【德邦策略知行】三条主线深挖超预期公司——基于业绩预告的增量思考
04 新股研究
【德邦策略知行】设立北交所,利好A股“专精特新”公司|德邦策略知行吴开达团队快评
【德邦策略知行】科创板试点做市商制度——周观新股2021年7月第3周
【德邦策略知行】注册制稳步推进:规范IPO中投资人与发行中介行为——周观新股2021年7月第2周
【德邦策略知行】公募REITs扩大资产试点范围,细化资产要求
【德邦策略知行】如何选打新基金?(2021.05-2021.06)
【德邦策略知行】注册10家过会7家,询价关注华纳药厂、倍轻松——周观新股2021年6月第4周
【德邦策略知行】重磅!七一献礼,开启中国REITs新时代——战略看多首批公募REITs系列研究合集V1.0
【德邦策略知行】过会数量大幅增加,询价关注英科再生——周观新股2021年6月第3周
【德邦策略知行】税务优化:公募REITs潜在红利——战略看多首批公募REITs系列(十一)
【德邦策略知行】注册13家过会9家,询价关注百洋医药、威高骨科——周观新股2021年6月第2周
【德邦策略知行】热捧与“冷遇”:公募基金缘何缺席首批公募REITs?
【德邦策略知行】本周过会4家注册12家,询价关注纳微科技 ——周观新股2021年6月第1周
【德邦策略知行】超募,冻结,上市,收益——首批公募REITs发售跟踪(三)
【德邦策略知行】定价让利二级,分享新时代红利 ——首批公募REITs发售跟踪(二)
【德邦策略知行】认购超预期,募集期缩短 ——首批公募REITs发售跟踪
【德邦策略知行】IPO|注册15家过会10家,询价关注圣诺生物、普联软件——周观新股2021年5月第1-2周
【德邦策略知行】精华|注册11家过会6家,询价关注奥精医疗——周观新股2021年4月第5周
【德邦策略知行】我们的思考:如何选打新基金?——打新基金跟踪研究框架手册V1.0
【德邦策略知行】精华|创业板首日涨幅回落,询价关注睿昂基因 —周观新股2021年4月第4周
【德邦策略知行】精华|科创板加强“硬科技”定位,询价关注博众精工 —周观新股2021年4月第3周
【德邦策略知行】精华|注册13家过会6家,询价关注瑞华泰 —周观新股2021年4月第2周
【德邦策略知行】深度|IPO定价强者红利背后的制度、本源与演进 ——A股市场规则研究系列第二篇
【德邦策略知行】精华|中止增加发行稳定,询价关注信安世纪 —周观新股2021年4月第1周
【德邦策略知行】精华|本周注册13家过会6家,询价关注格林精密 —周观新股2021年3月第4周
【德邦策略知行】精华|本周过会7家,询价关注智洋创新、科美诊断——周观新股2021年3月第3周
【德邦策略知行】精华|下周 6 家询价,关注品茗股份、翔宇医疗 ——周观新股 2021 年 3 月第 2 周
05 流动性研究
【德邦策略知行】四大投资主体稳中有升,北上资金活跃度提升显著
【德邦策略知行】不止简单防守,不改价值趋势——公募基金季报分析系列之2021Q1
【德邦策略知行】北上再次大幅增持银行,交中建农
【德邦策略知行】北上领先、个人回稳,基金短期进入存量阶段
【德邦策略知行】框架丨微观流动性跟踪研究框架
【德邦策略知行】微观流动性跟踪研究数据库V1.0
06 公司研究
【德邦策略知行】回归价值创造本源——公司研究系列之财务综合分析框架
【德邦策略知行】A股基本面20年复盘:净资产收益率(ROE) ——公司研究系列之深挖财报第四篇
【德邦策略知行】盛衰有时——公司研究系列之财务报表看企业生命周期
首席介绍
吴开达,德邦证券董事总经理|研究所副所长、总量组长、首席策略分析师(兼中小盘、新股研究),复旦大学、上海财经大学金融专硕导师,主要研究市场微观结构。曾任国泰君安策略联席首席,所在团队获得过策略研究新财富、II-China、水晶球、金牛奖等多个最佳分析师奖项,拥有超过10年资本市场投研经历,兼具一级、二级买方投资及二级卖方研究经验,践行“自由无用,策略知行”。
团队介绍
点击上方二维码,关注吴开达策略知行。
感谢您与我们交流共勉,一同提高认知、提升心性,好好工作,活在当下,平和喜悦。欢迎分享、在看~
重要说明