▼点击图片即刻抵达《吴开达策略知行》专栏,结合PPT听线上分享▼
摘 要
导读:2023年普林格周期将走出寻底期,冬去春来。基于超跌的“政策受益&行业景气”线索更安全,大科技契合本轮探底期配置条件。二十大报告指明大科技是政策重头戏,重点关注“科技+制造”、“科技+安全”,详见大科技金股组合。
普林格看当前市场:突破寻底期需要更多条件。在《风高浪急的考验——A股2023年年度策略》中,我们提出多个指标可以作为指数见底的前提条件,包括:货币资金利率企稳——SHIBOR3M、DR007,以及居民中长贷回升。从这些指标的情况来看:A股突破寻底期需要更多条件。
寻底期行业表现复盘:基于超跌的“政策受益&行业景气”线索更安全,大科技契合当前探底期配置条件。从当前探底期的情况来看:1)电子、传媒、计算机、通信行业从年初至今的跌幅分别为-33.2%、-26.2%、-22.1%、-9.7,其中,电子、传媒、计算机行业的跌幅分别位列31个申万一级行业中的第一、第二、第四。根据《待春来启示录》中我们对寻底期行业表现的研究,可以发现,行业在触底前的跌幅与触底以后的上涨有负相关关系,即之前跌幅越大的行业往往之后涨幅越高,具有反转效应。2)从估值情况来看,大科技2023 年预期PE估值分位处于历史低位,安全边际仍旧充足。截至2022年11月27日,电子、通信、传媒、计算机行业预期2023年的PE分位分别为3%、2%、0%、2%,均处于历史低位,且均低于全A整体PE分位数水平。3)从基金持仓情况来看,目前大科技板块整体的基金持仓比例处于较低位置。截至2022年三季度,电子、通信、传媒、计算机行业基金重仓股持仓比例分别位于74.0%、44.4%、24.0%、18.5%分位,整体持仓比例处于较低位置。4)当然,跌幅较大的行业并非100%涨幅越高,我们认为寻底期跑赢行业的核心是寻找预期边际向好,“政策受益&行业景气”整体更安全,大科技契合当前探底期的配置条件。从政策面来看,大科技领域正是政策受益的核心方向,党的二十大报告将科技创新的战略意义提升到了新的高度,强调坚持科技是第一生产力。此外,以预期的行业盈利增速情况作为辅助参考,大科技领域多数行业2023年盈利增速预测较22年有积极边际改善。
二十大报告指明政策方向:大科技是政策重头戏,重点关注“科技+制造”、“科技+安全”。展望2023年,如我们在《风高浪急的考验——A股2023年度策略》中所说,“战略安全”与“制造强国”、“战略纵深”是2023年的三大投资主线。其中,大科技则是主线中的重头戏。党的二十大报告将科技创新的战略意义提升到新的高度,强调坚持科技是第一生产力。建议重点关注“科技+制造”、“科技+安全”。
大科技年度金股组合:
电子:芯源微、芯碁微装、长光华芯
计算机:金山办公、用友网络、华大九天
传媒互联网:腾讯控股、美团-W、恺英网络、快手-W
风险提示: 刺激政策力度超预期,通胀超预期,地缘政治演绎超预期,海外衰退超预期。
目 录
1. 普林格看当前市场:突破寻底期需要更多条件
2. 寻底期行业表现复盘:基于超跌的“政策受益&行业景气”线索更安全,大科技契合当前探底期配置条件
2.1. 05H2寻底阶段:前期热门行业并非绝对避风港,基本面超预期行业与“股改概念”超额收益明显
2.2. 08Q4-09Q1寻底阶段:困境反转行业与新兴成长产业超额收益领跑
2.3. 2012H2寻底阶段:前期抗跌的食品饮料与电子补跌,年末经济环境企稳后金融地产再度占优
2.4. 18M9-19M2寻底阶段:独立于贸易摩擦的金融及农林牧渔相对抗跌,19年初科技类行业开始反弹
2.5. 本轮探底期:大科技超跌、估值低位,同时是政策受益核心方向
3. 二十大报告指明政策方向:大科技是政策重头戏
3.1. 信创——信息安全重要性提升,信创产业迎黄金发展期
3.2. 半导体——美国芯片法案及对华出口管制措施出台,推动半导体国产化加速
3.3. 工业母机——重大技术装备攻关核心赛道,高端数控机床国产替代需求迫切
3.4. 工业机器人——“十四五”期间机器人市场规划增速超20%,行业内生增长动能强劲
4. 大科技年度金股组合
4.1. 电子年度金股:芯源微、芯碁微装、长光华芯
4.1.1. 芯源微:涂胶显影国内龙头地位稳固,湿法设备打开第二成长曲线
4.1.2. 芯碁微装:细分高成长技术深耕者,新领域放量时机将至
4.1.3. 长光华芯:国产激光“芯”希望,横纵向一体开新局
4.2. 计算机年度金股:金山办公、用友网络、华大九天
4.2.1. 金山办公:信创Beta属性较为突出的龙头,“C端提价预期+B端信创重新放量+人员增速放缓”,看好利润重回高增轨道
4.2.2. 用友网络:“人员增速放缓+信创国产化提速+产品能力/交付效率提升”多重利好叠加,23年利润端弹性较为可观,叠加估值回暖,或将迎来“戴维斯双击”
4.2.3. 华大九天:EDA龙头,受益国产替代提速
4.3. 传媒互联网年度金股:腾讯控股、美团-W、恺英网络、快手-W
4.3.1. 腾讯控股:各项业务均处于边际复苏轨道上,长期增长逻辑不变,看好估值修复
4.3.2. 美团-W:三季度业绩超预期,关注四季度疫情影响的边际变化
4.3.3. 快手-W:高质量用户增长,亏损率同比大幅度收窄
4.3.4. 恺英网络:历史问题出清、主业战略聚焦、前瞻布局VR
5. 风险提示
正 文
导读:2023年普林格周期将走出寻底期,冬去春来。基于超跌的“政策受益&行业景气”线索更安全,大科技契合本轮探底期配置条件。二十大报告指明大科技是政策重头戏,重点关注“科技+制造”、“科技+安全”,详见大科技金股组合。
1. 普林格看当前市场:突破寻底期需要更多条件
在《大类资产配置框架——基于普林格经济周期六段论》中,我们提出普林格周期框架。普林格周期中加入了先行指标(信贷周期),更好适应了货币主义时代。与美林投资时钟框架不同,普林格经济周期在已有的同步指标和滞后指标基础上,加入了先行指标并以此来更好的适应货币主义时代。完整的普林格经济周期走过如下阶段,信贷周期牵引生产,生产牵引通胀,通胀反应至利率,再反作用于信贷。我们将可跟踪的经济指标分为先行指标(信贷周期,典型指标为M1/M2)、同步指标(生产周期,典型的有GDP)以及滞后指标(价格指标,制造国为PPI,消费国为CPI),于是经济周期出现六个阶段:阶段1、先行指标上行,同步指标及滞后指标下行(逆周期调节);阶段2、先行指标与同步指标上行,滞后指标下行(复苏阶段);阶段3、共振上行(复苏与过热的中间阶段);阶段4、先行指标下行,同步指标及滞后指标上行(经济过热);阶段5、先行指标下行,同步指标下行,滞后指标上行(滞胀);阶段6、共振下行(萧条)。需要注意的是,在实践中,经济由于各种原因可能出现重启(例如疫情/战争等黑天鹅),投资者需要重视数据的验证(判断当前处于哪个阶段),并且预判接下来将进入哪个阶段。
2022年的市场运行特征大体符合我们的普林格框架。根据我们的普林格框架,阶段2-4才是权益占优阶段,阶段1并不是。2022年以来,滞后指标高位下行,同步指标由于疫情影响又再度探底,低位小幅回升,但由于流动性宽松,先行指标从底部上行,符合普林格周期阶段1,但未能持续转入普林格阶段2。在先行指标至同步指标传导不畅的背景下,权益弱势,市场缺乏趋势性机会。
同步指标能否探明底部持续回升是A股2023研判的核心问题。
在《风高浪急的考验——A股2023年年度策略》中,我们提出多个指标可以作为指数见底的前提条件,包括:货币资金利率企稳——SHIBOR3M、DR007,以及居民中长贷回升。从这些指标的情况来看:A股突破寻底期需要更多条件。
资金价格9月以来企稳,但海外形成明显冲击。从2022年2月开始SHIBOR3M下行,3月企稳,4月份国内疫情冲击下,经济下行,流动性环境又重新进入宽松格局,6月又企稳,7月断供事件影响又重现4月的宽松节奏,9月以后再度企稳。但9月的问题主要是在海外,美国核心CPI继续上行,俄乌冲突继续,英国减税政策评价负面,欧洲、日本深陷泥潭,美元指数强势上涨,拖累国内市场。而国内经济在基建持续发力下有所恢复。DR007在9月下旬一度大幅提升,10月又再度回落,但底部出现抬升,SHIBOR3M也从9月下旬开始提升
但居民中长贷同比仍为负增量,居民预期偏弱,社融脉冲回到28%以下。而同步指标也并没有出现持续回升迹象,9月、10月财新PMI与中采PMI连续两个月出现分化,并且均处于50下方。因此国内基本面仍然需要等待进一步明确的信号,正如央行在Q3货币政策执行报告所提到的,国内经济仍面临需求收缩、供给冲击、预期转弱三重压力,这与2021年中央经济工作会议的提法一致。另外海外经济衰退则成为渐行渐近的灰犀牛,国内经济承压也成为必然性事件,对于A股市场而言,在分化的需求结构中探索到出路似乎难度颇大。A股突破寻底期需要更多条件。
2. 寻底期行业表现复盘:基于超跌的“政策受益&行业景气”线索更安全,大科技契合当前探底期配置条件
根据《待春来启示录中》,如下图所示,在2005、2008、2012、2018年这四个阶段,各行业在触底前的跌幅与触底以后的上涨有负相关关系,即之前跌幅越大的公司往往之后涨幅越高,具有反转效应。而这与市场反转的逻辑也是一致的:市场下跌是由于衰退/衰退预期影响,市场反弹主要原因是由于此前压制市场的负面因素缓解,症结发生改变。
2005年探底期中最低点之后,涨幅较大的行业主要有:电力设备、传媒、社会服务、房地产、石油化工、有色金属等,都是此前跌幅较大的行业。2008年最低点以后涨幅较大的行业主要有有色、建材、军工等;2012年最低点以后涨幅较大的行业主要有电子、计算机、传媒、通信、电力设备,2018年最低点以后涨幅较大的行业主要有电子、计算机、电力设备等。另外,按照中信风格分类来看,成长风格往往是探底期最低点以前跌幅最大的,在以下4个阶段中有3个阶段是涨幅最大的(除了2005年)。
以下我们将展开分析寻底阶段跑赢行业的主要逻辑。
2.1. 05H2寻底阶段:前期热门行业并非绝对避风港,基本面超预期行业与“股改概念”超额收益明显
2003年价值投资理念兴起,“五朵金花”(钢铁、汽车、石油石化、能源电力、银行)作为典型的价值发现行业经历了一轮上涨行情,而在05H2的探底阶段,前期热门的“五朵金花”中,仅银行、石油石化行业指数小幅跑赢万得全A指数,前期占优行业在市场探底期并非绝对的“避风港”。
基本面超预期行业与“股改概念”超额收益明显。05H2探底阶段,涨幅居前的前五行业为国防军工、电力设备、社会服务、银行、石油石化。
其中,银行业主要系基本面情况好于预期。一方面,05H2银行资产质量明显改善,随着不良资产的集中剥离,商业银行不良贷款率从05Q1的12.4%下降至05Q2的8.71%,另一方面,基于05年初的“紧信贷”宏观调控背景,市场此前降低了对银行业盈利的预期,但随着信贷增速在05年6月逐步回升,上市银行资产规模加速扩张,同时主要公司05Q3的归母净利润同比增速较Q2明显提升,银行实际的盈利表现好于预期。此外,05年6月至年底,外资战投加速入局,例如,建行引入美洲银行与淡马锡作为战略投资伙伴,中行则引入苏格兰皇家银行集团(RBS)等,外资战投入场同样加强了银行内部治理能力提升的预期。
石油石化行业在05H2的超额收益主要来自中国石化,股改预期是其股价的主要催化。中国石化在当时的石油石化行业的市值占比超过80%(以05年7月1日市值计算),因此05H2的石油石化行业指数趋势主要受中国石化股价走势的影响。从盈利能力看,石油石化行业在05年前三季度的归母净利润增速连续下滑,较全部A股未有明显亮点,因此盈利因素并非其超额收益的来源。股改预期是中国石化05H2股价的主要催化:2005年10月,中国石化出售壳公司中国凤凰给长航集团,11月,公司公告拟以76.72亿港元吸收合并镇海炼化,各类股权剥离及整合事件给予市场股权分置改革临近的预期,市场普遍将中国石化视作前一阶段股改“标杆”个股——长江电力的接棒者以及指数的“稳定器”。
此外,国防军工行业同样受股改红利驱动,同时行业的资产证券化预期强烈。一方面,改革历来是推动军工板块基本面向好的重要因素,另一方面,早在2004年,国防科工委和国家发改委就联合发布了《国防科技工业产业政策纲要》,针对国防工业企业改制,提出要 “推进国防科技工业投资主体多元化,鼓励社会资金参与国防科技工业建设,鼓励符合条件的军民两用产品生产企业改制上市”,叠加大部分军工资产都在上市公司以外,因此行业本身存在资产证券化预期,而股改过程中,航空航天类上市公司的股改方案再次充分体现了国防资产证券化的思想,进一步催化行业的资产证券化预期。05年9月28日,航天电器公布了股权分置改革预案,05H2航天电器股价实现翻倍。
2.2. 08Q4-09Q1寻底阶段:困境反转行业与新兴成长产业超额收益领跑
困境反转行业与新兴成长产业超额收益领跑。08Q4-09Q1涨幅前五的行业(统计区间为20081001-20090331)为电力设备、建筑材料、有色金属、房地产、国防军工。其中,困境反转的房地产和高成长的电力设备行业在寻底阶段始终相对万得全A具备超额收益,而有色金属、国防军工相对全部A股的超额收益到08年年底才较为明显。
房地产方面,08Q4地产政策积极转向,寻底阶段市场博弈地产链困境反转。虽然全国商品房销售情况从09Q1才开始出现改善,但由于悲观预期已充分体现在股价内、叠加08Q4一系列刺激政策的出台,困境反转预期先于实际基本面进行演绎。2008年10月,税收方面,财政部与国税总局通知提出,首次购买90平米以下普通住房的,契税税率下调至1%,对个人销售或购买住房暂免征收印花税,对个人销售住房暂免征收土地增值税,信贷方面,央行将房贷利率下限降至基准利率的0.7倍,最低首付款比例下调至20%,同时,下调个人住房公积金贷款利率0.27个百分点。11月,国常会抛出“四万亿”投资计划,进一步提升地产链的困境反转预期。08年的外部冲击仅延缓了房地产需求释放、而并非导致需求消失,故政策的明确托底下的基本面改善能见度较高,这也是房地产行业在寻底阶段获得超额收益的主要驱动因素。
电力设备方面,盈利下行期风电产业的高成长性带来溢价。2005年,我国风电产业正式进入大规模应用阶段,2007年9月,国家发改委发布《可再生能源中长期发展规划》,提出“到 2010年,全国风电总装机容量达到500万千瓦;建成1-2个10万千瓦级海上风电试点项目”,政策扶持之下,2006-2009年,我国每年新增风电装机容量同比增速均接近或超过100%,06-10年也被称为风电行业的“黄金五年”。以风机领域龙头上市公司金风科技为例,公司在08年全A盈利下行期仍然保持了单季度营收与利润的高速增长,而高成长在盈利下行阶段也更显稀缺。市场为稀缺的高成长买单,金风科技在08Q4-09Q1寻底阶段(统计20081001-20090331)股价涨幅达94%,而其他风电类上市公司也普遍有较高涨幅。
2.3. 2012H2寻底阶段:前期抗跌的食品饮料与电子补跌,年末经济环境企稳后金融地产再度占优
2012H2寻底阶段,前期凭借基本面相对优势表现抗跌的食品饮料与电子在Q4补跌,12月,经济实质性回暖叠加低估值优势使得金融、房地产行业的超额收益较为明显。
经济走弱背景下,业绩韧性较强的食品饮料在12年前三季度较为抗跌,但11月的“塑化剂”事件冲击使得行业指数快速下行。12Q2和Q3国内GDP同比增速边际下行,市场情绪低迷、整体风险偏好下行,万得全A归母净利润同比负增长,在此背景下,消费基本面相对较好,食品饮料、美容护理、家用电器行业业绩保持中高双位数增长,因此,较强的基本面支撑使得包括食品饮料在内的部分消费行业在12年前三季度表现更为抗跌。然而,12年11月19日,酒鬼酒被报道检测出塑化剂超标,随后该个别事件迅速发酵至全行业,受此影响,食品饮料指数快速大幅下跌。
智能手机渗透率迅速提升使得消费电子在12年前三季度同样表现抗跌,但受成长风格Q4业绩不及预期拖累,行业第四季度补跌。随着苹果接连推出iphone4、4S、5,2011-2013年我国智能手机产品渗透率迅速提升,产业高景气使得消费电子产业链、特别是果链上市公司在2012年盈利表现亮眼,例如歌尔股份12年单季度归母净利润同比增速均超过50%,欧菲光盈利翻倍增长,在消费电子的支撑下,12年前三季度电子行业指数相对抗跌。然而,由于12Q3创业板归母净利润增速回落至-14.4%,低于此前预期,叠加12Q4创业板迎来解禁高峰,成长风格下跌,受此影响,电子行业在12Q4补跌。
年底经济环境转暖后,顺周期属性且低估值的金融地产在12月再度占优。12年3月开始,地方金融综合改革逐步扩展,2012年3月,国务院批准温州成立金融改革实验区,6月,国务院通过深圳前海金融改革创新先行先试政策,7月,《广东省建设珠江三角洲金融改革创新综合试验区总体方案》获得国务院批准。在金融创新改革政策的催化下,12Q2非银金融行业表现亮眼。此外,12Q2基建投资增速不断回升,房地产行业涨幅同样靠前。然而,后续部分经济数据的走弱使得A股整体单边下行,金融地产亦在12Q3有所回调。进入第四季度后,一方面,国内经济实质性企稳回暖,10月制造业PMI重回荣枯线以上,11月继续上行,商品房销售面积累计同比增速由负转正,同时信贷环境回暖,金融、地产景气度上行,另一方面,2012年11月初,房地产、银行行业近10年估值分位均位于5%以下,配置性价比突出,故12月金融地产收获一轮陡峭上行。
2.4. 18M9-19M2寻底阶段:独立于贸易摩擦的金融及农林牧渔相对抗跌,19年初科技类行业开始反弹
18M9-19M2寻底阶段,行业间轮动较为明显。
9-12月,受中美贸易摩擦影响较小的金融、农林牧渔表现相对较好。2018年9月18日,美方宣布自9月24日起对2000亿美元中国输美产品加征10%的关税,进而还要采取其他关税升级措施,这也标志着中美贸易摩擦再度升级。受此影响,2018年10月开始我国对美出口金额同比增速明显下行,同时,A股整体盈利增速在Q3和Q4也大幅下滑,在此背景下,科技类行业、受影响小的金融行业以及开启大级别猪周期的农林牧渔行业相对更为抗跌。
金融方面,7月出台的资管新规的配套细则相较此前预期有所放宽,银行此后基本止跌。2018年4月27日,央行、银保监会、证监会、外汇管理局联合发布《关于规范金融机构资产管理业务的指导意见》,资管新规正式落地,2018年7月20日,银保监会发布《商业银行理财业务监督管理办法(征求意见稿)》,此为资管新规配套细则,细则针对估值方法以及非标监管的表述较此前有所放宽,银行利空落地后基本止跌。
农林牧渔方面,生猪供给下降使得大级别猪周期开启,猪价高企使行业在寻底阶段仍有一定涨幅。非洲猪瘟对生猪产能造成了较大冲击,能繁母猪存栏下降使得供给紧张,从而推动猪价攀升,10月生猪均价相比5月上涨超30%,猪价的迅速攀升带动猪企盈利预期回暖,故在寻底阶段行业指数仍有涨幅。
另外,稳增长压力下,政策对房地产态度的微调使得前期跌幅较大的房地产在10-11月有一定反弹。2018年7月底的政治局会议针对房地产的表述从遏制“过快上涨”到强调“坚决遏制房价上涨”,对此房地产市场负反馈强烈,9月商品房销售面积同比增速转负。而在10月底的政治局会议中并未提及房地产,仅提出“经济下行压力有所加大”,同时,年底中央经济工作会议提出“宏观政策要强化逆周期调节”,随后12月的全国住房和城乡建设工作会议再次强调“以稳地价、稳房价、稳预期为目标,促进房地产市场平稳健康发展”。由于市场普遍将此理解为地产调控政策边际放松的信号,故房地产行业在10-11月有一定反弹。
19年1-2月,中美贸易摩擦边际减弱叠加宽松货币政策,以电子、计算机、通信为代表的科技类行业开始反弹,券商涨幅较大。中美贸易方面,2019年1月29日,国务院副总理刘鹤率中方代表团抵达美国,就中美经贸问题举行高级别磋商;2月21日至24日,刘鹤与美国贸易代表进行第七轮中美经贸高级别磋商,随后2月24日,美国总统特朗普在其推特账户上宣布,磋商取得实质性进展,美国将推迟原定于3月1日上调对中国输美商品加征关税的计划。市场普遍认为此为中美贸易摩擦边际缓和的标志,市场风险偏好上行。货币政策方面,2019年1月4日,央行公告决定下调金融机构存款准备金率1个百分点,释放资金约1.5万亿,市场流动性预期较为宽松。在此背景下,前期受贸易摩擦风险压制的科技类行业开始反弹,同时在A股的乐观预期下券商涨幅明显。
2.5. 本轮探底期:大科技超跌、估值低位,同时是政策受益核心方向
从当前探底期的情况来看,大科技整体跌幅较大,而探底阶段跌幅越大的行业往往之后涨幅越高。电子、传媒、计算机、通信行业从年初至今的跌幅分别为-33.2%、-26.2%、-22.1%、-9.7,其中,电子、传媒、计算机行业的跌幅分别位列31个申万一级行业中的第一、第二、第四。根据上文我们对寻底期行业表现的研究,可以发现,在四个探底阶段,行业在触底前的跌幅与触底以后的上涨有负相关关系,即之前跌幅越大的行业往往之后涨幅越高,具有反转效应。
从估值情况来看,大科技2023 年预期PE估值分位处于历史低位,安全边际仍旧充足。截至2022年11月27日,电子、通信、传媒、计算机行业预期2023年的PE分位分别为3%、2%、0%、2%,均处于历史低位,且均低于全A整体PE分位数水平。
从基金持仓情况来看,目前大科技板块整体的基金持仓比例处于较低位置。截至2022年三季度,电子、通信、传媒、计算机行业基金重仓股持仓比例分别位于74.0%、44.4%、24.0%、18.5%分位,整体持仓比例处于较低位置。
当然,跌幅较大的行业并非100%涨幅越高,根据我们对四个探底期行业表现的分析,我们认为寻底期跑赢行业的核心是寻找预期边际向好,“政策受益&行业景气”整体更安全,大科技契合当前探底期的配置条件。从政策面来看,大科技领域正是政策受益的核心方向,党的二十大报告将科技创新的战略意义提升到了新的高度,强调坚持科技是第一生产力。此外,以预期的行业盈利增速情况作为辅助参考,大科技领域多数行业2023年盈利增速预测较22年有积极边际改善。
3. 二十大报告指明政策方向:大科技是政策重头戏
展望2023年,正如二十大报告中所提出的——我们需“准备经受风高浪急甚至惊涛骇浪的重大考验”。在此背景下,如我们在《风高浪急的考验——A股2023年度策略》中所说,我们认为“战略安全”与“制造强国”、“战略纵深”是2023年的三大投资主线。其中,大科技则是主线中的重头戏。
党的二十大报告将科技创新的战略意义提升到新的高度,强调坚持科技是第一生产力。党的二十大报告强调以国家战略需求为导向,集聚力量进行原创性引领性科技攻关,坚决打赢关键核心技术攻坚战。从内容上来看,党的二十大报告中新增科技章节——实施科教兴国战略,强化现代化建设人才支撑(五),强调“必须坚持科技是第一生产力”、“完善科技创新体系”、“坚持创新在我国现代化建设全局中的核心地位”、“坚持面向世界科技前沿、面向经济主战场、面向国家重大需求、面向人民生命健康,加快实现高水平科技自立自强”等。另外,在词频(字数除以全文篇幅)方面,二十大报告中科技出现的词频相比十九大报告明显更高。
重点关注“科技+制造”、“科技+安全”。一方面,制造为基。“没有坚实的物质技术基础,就不可能全面建成社会主义现代化强国”。产业结构上,制造业的发展是核心,制造业是国民经济的主体,是立国之本、兴国之器、强国之基,习近平总书记强调“制造业特别是装备制造业高质量发展是我国经济高质量发展的重中之重”,提出“把推动制造业高质量发展作为构建现代化经济体系的重要一环”,在“制造强国”目标已然清晰的背景下,我们认为“科技+制造”可关注:制造业重大技术装备攻关的核心赛道工业母机、制造业补短板的核心方向半导体设备/材料、制造业高端化和智能化发展驱动下受益的工业机器人。另一方面,战略安全是发展中需要更加注重的。随着外部不确定性上升,保障国家信息安全重要性大幅提升,我们认为“科技+安全”可关注迎来黄金发展期的信创产业。
3.1. 信创——信息安全重要性提升,信创产业迎黄金发展期
外部不确定性上升,信创产业发展保障国家信息安全。8月23日,国资委召开中央企业关键核心技术攻关大会,会议强调,中央企业要进一步提高政治站位,增强紧迫感责任感使命感,切实抓好关键核心技术攻关工作。10 月 16 日的二十大报告中指出,国家安全是民族复兴的根基,社会稳定是国家强盛的前提。必须坚定不移贯彻总体国家安全观,把维护国家安全贯穿党和国家工作各方面全过程,确保国家安全和社会稳定。信创,即信创产业、信息技术应用创新产业,旨在实现信息技术领域的自主可控,保障国家信息安全,其核心在于通过行业应用拉动构建国产化信息技术软硬件底层架构体系和全周期生态体系,解决核心技术关键环节“卡脖子”问题。信创产业是数字经济、信息安全发展的基础,也是“新基建”的重要内容,将成为拉动中国经济增长的重要抓手之一。《“十四五”国家信息化规划》提出,“十四五”时期,我国信息化发展面临的外部环境和内部条件发生复杂而深刻的变化。从国际看,世界经济数字化转型加速,新一代信息技术加速迭代升级和融合应用,数字经济引领生产要素、组织形态、商业模式全方位变革。数字空间国际竞合进入新阶段,以信息技术生态优势、数字化转型势能、数据治理能力为核心的国家创新力和竞争力正在成为世界各国新一轮竞争焦点,数字领域规则体系及核心技术生态体系的竞争日趋激烈。从国内看,我国已转向高质量发展阶段,制度优势显著,治理效能提升,经济长期向好,物质基础雄厚,人力资源丰富,市场空间广阔,发展韧性强劲,社会大局稳定,继续发展具有多方面的优势和条件。同时,我国信息化发展不平衡不充分的问题仍然较为明显,关键核心技术短板突出,数字化驱动经济、社会、政府全面转型,引领高质量发展的作用有待进一步发挥,数字化发展治理体系亟待健全。信息化发展面临不进则退、慢进亦退的风险挑战。《规划》提出,到2025年,数字中国建设取得决定性进展,信息化发展水平大幅跃升。数字基础设施体系更加完备,数字技术创新体系基本形成,数字经济发展质量效益达到世界领先水平,数字社会建设稳步推进,数字政府建设水平全面提升,数字民生保障能力显著增强,数字化发展环境日臻完善。
信创产业链大体分为软件领域、硬件领域、实际应用和信息安全四大类。硬件领域中包括底层硬件和基础设施,软件领域中包含基础软件和云平台两部分,实际应用场景中包含企业应用和解决方案两大类,信息安全控制则贯穿整个信创产业。整体市场规模方面,海比研究院数据显示,2022年信创产业规模达9220.2亿元,近五年复合增长率为35.7%,预计2025年突破2万亿。海比研究院将信创产业划分为两部分,一部分是由核心产品构成的核心市场,以及由非核心产品构成的非核心市场。海比研究院数据显示,2022年核心市场规模为2392.8亿元,占比26.0%,非核心市场规模为6827.4亿元,占比74.0%。未来,该市场机构将发生细微变化,逐渐向3:7结构靠拢。细分领域方面,根据互联网数据中心预测,到2023年,我国服务器市场规模将达到340亿美元,约2380亿元人民币,占全球市场的30%;中国数据库市场规模将达到40亿美元,约280亿元人民币,占全球市场的7%;我国中间件市场规模将达到14亿美元,约98亿元人民币,占全球市场的3%;企业应用软件市场规模将达到156亿美元,约1092亿元人民币,占全球市场的4%。
3.2.半导体——美国芯片法案及对华出口管制措施出台,推动半导体国产化加速
美国芯片法案及对华出口管制措施出台,半导体产业链的“自主可控”亟待推进。8月25日,美国总统拜登签署实施《2022年芯片和科学法案》的行政命令。该芯片法案整体涉及金额约2800亿美元,包括向半导体行业提供约527亿美元的行业补贴,为企业提供价值240亿美元的投资税抵免,用于资助芯片企业在美研发和制造,并在未来提供约2000亿美元的科研经费支持等。美国当地时间2022年10月7日,美国商务部工业与安全局(以下简称“BIS”)公布了一系列专门针对中国且更为全面的新出口管制措施,旨在进一步限制中国购买先进计算芯片、开发和维护超级计算机以及制造先进半导体的能力。
相比美国,当前我国的半导体产业链整体实力仍相对落后,根据《The Semiconductor Supply Chain:Assessing National Competitiveness》中的统计,中国大陆在全球芯片产业链的整体市场份额较为落后,具体来看,中国大陆在封测及封测设备方面已经具备较强国际竞争力,但在EDA、IP核、部分半导体材料、部分半导体设备领域都存在明显的“卡脖子”问题,而这些领域也正是美国及其盟国的优势领域,我国亟待补足。美国芯片法案和对华半导体出口管制措施的出台,将推动半导体国产化加速,利好国产半导体设备及材料。
全球半导体行业景气度下滑,而中国大陆半导体行业逆周期扩产,国内半导体设备公司在手订单充足,23年业绩增长确定性强。根据IC Insights的最新预测, 2022Q3至2023Q1的时间段将标志着IC市场面临有记录以来的第七次连续三个季度下跌,其中,2023Q1,IC市场销售规模将下滑3%,预计2023年全年整个IC市场销售规模将下滑6%,全球半导体行业整体景气度向下。然而,中国大陆半导体产业在外部不利因素倒逼行业替代、以及政策大力支持的背景下仍逆周期扩产,中芯国际上调资本开支以及半导体设备公司充足的在手订单均是国内半导体行业逆周期扩产的佐证:1)11月10日晚间,中芯国际再度大幅上修资本开支,预计2022年全年资本支出计划从320.5亿元上调为456.0亿元,上修资本开支主要是为了支付长交期设备提前下单的预付款。头部企业加大逆周期投资力度消除了市场对于23年下游扩产放缓的担忧,同时反映设备国产化率提升进程有望加速;2)主要半导体设备公司22Q3在手订单(此处以合同负债替代)金额环比增长8.8%,同比增长(可比口径)44.3%,验证当前在手订单充足,23年业绩增长确定性较强。从估值角度来看,截至11月13日,半导体设备市盈率TTM为54.52x,估值处于近三年最低位。
3.3. 工业母机——重大技术装备攻关核心赛道,高端数控机床国产替代需求迫切
机床是将金属毛坯加工成机器零部件的机器,是制造机器的机器,因此也被称为“工业母机”。机床作为装备制造业的工业母机,机床行业为装备制造业提供生产设备。机床行业下游客户包括传统机械工业、模具行业、汽车工业、电力设备、铁路机车、船舶制造、航空航天工业、石油化工、工程机械、电子信息技术工业以及其它加工工业。机床的品种、质量和加工效率直接影响着其他机械产品的生产技术水平,因此,机床工业的现代化水平和规模是一个国家工业发达程度的重要标志之一。
国产高端数控机床国内市场占有率相对较低,而军工、航空航天领域对高端数控机床有迫切的需求。据浙海德曼招股说明书,数控机床是一种装有程序控制系统的自动化机床。数控机床较好地解决了复杂、精密、小批量、多品种的零件加工问题,是一种柔性的、高效能的自动化机床,代表了现代机床控制技术的发展方向,是一种典型的机电一体化产品。由于我国高档数控机床起步较晚,目前国内产能不能满足需求,高档数控机床依赖进口的局面仍然凸显。在高档数控机床领域,国产数控机床国内市场占有率相对较低。国产数控机床主要在附加值较低的简单经济型数控机床中竞争。同时,国际巨头对中国高精尖的数控机床实行禁售、限售政策,国内军工、航天航空等行业对高精尖的数控机床有迫切的需求,据科德数控招股说明书,五轴联动数控机床是解决航空发动机叶轮、叶盘、叶片、船用螺旋桨等关键工业产品切削加工的唯一手段,从过去的“巴统清单”到现在的“瓦森纳协定”,西方发达国家一直把五轴数控系统及五轴联动数控机床作为战略物资实行出口许可证制度,对包括中国在内的诸多国家实行了严格的技术封锁,我国在高端数控机床领域亟需制造自强。
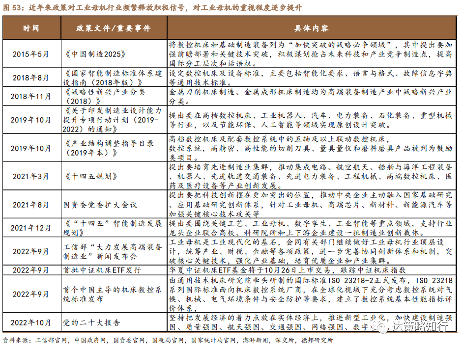
近年政策频繁释放积极信号,对工业母机重视程度逐步提升。2019年之前,政策对于工业母机行业主要为方向性和概念性指引,包括设定数控机床标准,确定为战略产业项目,列入产业结构调整指导目录中的鼓励类行业等,例如《中国制造2025》将高档数控机床列为未来十年制造业重点发展领域之一,同时明确到2025年,高档数控机床与基础制造装备国内市场占有率超过80%;2019年后,政策对工业母机行业的支持政策更为具体,且政策站位不断提升,具体来说,2021年9月,国资委党委扩大会议提出针对工业母机加强关键核心技术公关;12月出台《“十四五”智能制造发展规划》,并将工业母机作为重点领域进行支持,提出研发智能立/卧式五轴加工中心、车铣复合加工中心、高精度数控磨床等工作母机,到2025年,规模以上制造业企业基本普及数字化,重点行业骨干企业初步实现智能转型;今年9月,工信部发布会中表示工业母机行业的顶层设计正在进行中。
预计2024年数控机床市场规模超过5000亿元,工业母机产业链(特别是高端数控机床领域)值得关注。根据前瞻产业研究院《中国数控机床行业市场需求预测与投资战略规划分析报告》预测,我国数控机床市场规模未来将稳定较快增长,到2024年将达到5728亿元,2022-2024年复合增长率约为7.8%。其中,高端数控机床领域国产替代空间广阔,以五轴联动加工技术为代表的高端数控技术装备的推广及普及是行业大势所趋,一方面,工业上需要加工复杂的曲面,舰艇、飞机、火箭、卫星、飞船中许多关键零件的材料、结构、加工工艺都有一定的特殊性和加工难度,用传统加工方法无法达到要求,必须采用五轴联动、高速、高精度的数控机床才能满足加工要求,另一方面,随着汽车轻量化趋势,传统由多个零件组成的部件向单一零件整合,零件加工特征由平面转向空间,目前国际上主要的汽车零部件加工装备供应商包括格劳博、马扎克、德玛吉等大量采用五轴机床组建生产线。
3.4. 工业机器人——“十四五”期间机器人市场规划增速超20%,行业内生增长动能强劲
全球工业机器人装机量迅速增长,中国市场增速领先。工业机器人工业机器人是自动控制的、可重复编程、多用途、移动或固定式的操作机,可对三个或三个以上轴进行编程,应用于工业自动化。根据国际机器人联合会(IFR)发布的《2022全球机器人产业报告》,2021年,全球工业机器人新增装机量达517385台,同比增长31%,超过新冠肺炎疫情前的2018年。截至目前,全球在役机器人存量达到350万台,创历史新高。其中,2021年所有新部署的机器人中,74%安装在亚洲,中国是全球最大的机器人应用市场,2021年安装量为268195台,同比增长51%,相当于全球其他地区安装的所有机器人的总和。
工业机器人产业可分为核心零部件、整机制造和系统集成三大核心环节,中国本土企业亟需重点突破产品主要包括多关节机器人产品、平面多关节机器人产品。工业机器人产业链上游主要为伺服系统、减速器、控制器等核心零部件和齿轮、涡轮、蜗杆等关键材料。减速器、伺服系统(包括伺服电机和伺服驱动)及控制器是工业机器人的三大核心零部件,直接决定工业机器人的性能、可靠性和负荷能力,对机器人整机起着至关重要的作用。产业链中游是工业机器人整机制造。产业链下游主要面向终端用户及市场应用,包括系统集成、销售代理、本地合作、工业机器人租赁、工业机器人培训等第三方服务。据埃夫特招股说明书,中国本土企业亟需重点突破产品主要包括多关节机器人产品、平面多关节机器人产品。在该等领域,国产机器人分别占 21.50%、11.30%。外资仍然占有绝对市场份额,国内厂商需要在该领域实现重大突破。
政策层面积极支持,“十四五”规划机器人行业年均营收增速超20%,预计行业2023年规模突破500亿元,作为机器人行业的重要分支,工业机器人行业在政策大力扶持叠加产业内生增长驱动强劲的背景下有望迎来快速发展。机器人产业的发展受到我国政府的高度重视,已成为国家政策重点支持领域。2021年12月,工业和信息化部等15部门联合印发了《“十四五”机器人产业发展规划》,规划提出,到2025年,我国成为全球机器人技术创新策源地、高端制造集聚地和集成应用新高地。一批机器人核心技术和高端产品取得突破,整机综合指标达到国际先进水平,关键零部件性能和可靠性达到国际同类产品水平。机器人产业营业收入年均增速超过20%。到2035年,我国机器人产业综合实力达到国际领先水平,机器人成为经济发展、人民生活、社会治理的重要组成。另外,在增加高端产品供给方面,规划提出面向制造业、采矿业、建筑业、农业等行业,以及家庭服务、公共服务、医疗健康、养老助残、特殊环境作业等领域需求,集聚优势资源,重点推进工业机器人、服务机器人、特种机器人重点产品的研制及应用,拓展机器人产品系列,提升性能、质量和安全性,推动产品高端化智能化发展。根据艾瑞咨询预测,2023年我国智能机器人市场规模(主要涵盖工业机器人、商业服务机器人、医疗机器人、安防机器人、农业机器人等品类)有望达534亿元,至2025年市场规模接近千亿。
4. 大科技年度金股组合
4.1. 电子年度金股:芯源微、芯碁微装、长光华芯
4.1.1. 芯源微:涂胶显影国内龙头地位稳固,湿法设备打开第二成长曲线
芯源微主要从事半导体专用设备的研发、生产和销售,产品包括光刻工序涂胶显影设备(涂胶/显影机、喷胶机)和单片式湿法设备(清洗机、去胶机、湿法刻蚀机),可用于6英寸及以下单晶圆处理(如LED芯片制造环节)及8/12英寸单晶圆处理(如集成电路制造前道晶圆加工及后道先进封装环节)。
公司营收高速成长,合同负债保持较高水平。公司Q3毛利率达40.1%,环比表现稳定。公司继续保持高强度研发,Q3研发费用率为13.3%。受益于行业景气度向好及前期订单的交付,公司营收取得高速增长。公司Q3合同负债环比有小幅下降,但仍保持在较高水平。
前道涂胶显影设备技术领先。目前公司的前道涂胶显影设备在28nm及以上工艺节点的多项关键技术方面取得突破;目前,公司的offline、I-line、KrF机台均实现了批量销售。公司开发的前道涂胶显影机的高产能架构满足了光刻机不断提升的产能需求,而我们预计此架构将带动涂胶显影机价值量的提升。近期,公司公告收到A公司分两期支付的商业秘密维权赔偿金共计4000万元,反映了公司在涂胶显影设备领域的技术领先性。
公司后道设备地位稳固。公司的后道涂胶显影设备和单片式湿法设备部分技术已领先于国际知名企业,目前作为主流机型已批量应用于台积电、长电科技等一线厂商,且未来将持续开拓中国台湾以及海外市场。
化学清洗设备将拓展成长空间。公司前道物理清洗机在自动刷压控制技术上已达到国际先进水平。公司的单片式湿法设备在持续研发阶段,目前处于制造样机进行工艺验证阶段。半导体清洗设备产品的顺利拓展将打开成长空间。公司临港研发及产业化项目于今年8月开工建设,项目建设期为30个月,将助力未来高端涂胶显影和清洗设备的研发与生产。
风险提示:公司新产品研发进度不及预期、下游晶圆厂扩产放慢、竞争加剧风险。
4.1.2. 芯碁微装:细分高成长技术深耕者,新领域放量时机将至
芯碁微装是国内激光直写光刻龙头企业。芯碁微装成立于2015年,专注从事以微纳直写光刻为核心技术的直接成像设备及直写光刻设备的研发和生产。公司核心技术团队专注相关领域技术开发超过10年。目前公司主要产品为PCB直接成像设备及自动线系统(PCB系列),泛半导体直写光刻设备及自动线系统(泛半导体系列)。
中高端PCB需求驱动PCB直接成像设备市场规模增长,公司借国产化东风再添成长动力。在PCB制造领域,直接成像(LDI)设备能克服传统曝光设备技术瓶颈,并且具备简化流程、提升自动化水平、降低材料成本等优势,目前已经成为多层板、HDI板、柔性板、IC载板等中高端PCB产品制造中的主流技术方案。在单/双面板领域也有望随着性价比提升逐步渗透。根据目前各PCB厂商公告,大部分新建产线已100%使用LDI设备。根据我们的测算PCB曝光设备市场规模在2025年有望达到84亿元,2020-2025年CAGR为11%。元器件的片式化和集成化带来PCB产品结构不断高端化,制程不断提高,预计LDI设备增速高于整体曝光机市场增速。公司PCB设备已实现6μm-75μm制程全覆盖,从产品应用范围、产能效率来看公司已达到国内领先,国际主流水平。未来有望在客户国产设备需求旺盛背景下,凭借产品性能、性价比、服务能力等本土优势持续提升市场份额。
泛半导体有望接棒下一个LDI产业化爆发点,客户突破、定增扩产加速公司成长。在泛半导体领域,直写光刻和投影光刻应用领域区别较大,直写光刻主要应用于掩膜版制造、IC封装、FPD制造、部分集成电路制造领域。我们测算用于2020年掩膜版制造的直写光刻机全球市场规模约为57亿元,2025年有望达到98亿元,2020-2025年CAGR为11%。下游制造环节中国大陆厂商规模和资本支出持续增加,创造出巨大的设备需求市场。公司在泛半导体领域积极布局,目前在技术、产品、客户方面持续突破,9月公司首台晶圆级封装直写光刻机发运昆山龙头封测厂商,11月IC载板设备成功开拓日本市场。公司22年9月也公告了拟定增布局新领域产业化应用、实现IC载板和类载板的产业化等项目,或意味着技术积累已经到了产业化的关键节点。
光伏铜电镀降本增效,公司卡位关键设备弹性巨大。铜电镀方案作为光伏电池片新的技术路线,相比目前主流丝网印刷技术,通过“以铜代银”有效降本增效,LDI设备作为关键设备,公司有望凭借技术优势充分受益于光伏技术转变。
风险提示:下游扩产进度不及预期,设备研发不及预期,核心零部件供应风险。
4.1.3. 长光华芯:国产激光“芯”希望,横纵向一体开新局
国内高功率半导体激光芯片龙头,IDM模式助力公司业绩稳定增长。公司是少数具备研发和量产高功率半导体激光芯片能力的公司之一,位于激光行业上游,专注于半导体激光芯片、器件及模块等激光行业核心元器件的研发、制造及销售。公司已建成覆盖芯片设计、外延、光刻、解理/镀膜、封装测试、光纤耦合等IDM全流程工艺平台和3吋、6吋量产线,构建了GaAs(砷化镓)和InP(磷化铟)两大材料体系,建立了边发射和面发射两大工艺技术和制造平台。IDM模式确保了公司既能更好地进行技术及应用积累,也能更好的满足客户需求。目前公司激光单管芯片可实现35W的高功率激光输出,巴条芯片可实现50-250W的连续激光输出及 500-1000W的准连续激光输出,性能指标居于国内领先、国际先进水平。公司2018至2021年公司营业收入从0.92亿增长到4.29亿元,3年收入CAGR 67.1%。伴随公司技术和工艺的不断精进,产品良率不断提高,产品国内处于领先地位,公司业绩有望持续快速增长。
把握国产替代战略机遇,激光芯片纵向布局有序推进。中美贸易摩擦叠加疫情冲击,推动半导体激光产业链关键环节国产替代需求以及对关键核心技术的研究突破需求。此外,随着工业激光器向着更高功率、更好光束质量、更短波长及更快频率方向演变,涉及应用场景越来越复杂,对我国激光产业提出了新的挑战。公司依托高功率激光芯片的成功产业化,结合公司在晶圆制造工艺方面的多年优势,在激光器件、模块及直接半导体激光器方面实现纵向布局,未来公司综合实力与市场份额有望提升。
VCSEL与光通信芯片发展空间广阔,横向布局挖掘新增长点。为了进一步增强产品竞争力,提升公司盈利能力,公司从高功率半导体激光芯片扩展至VCSEL芯片及光通信芯片,将产品应用领域拓展至消费电子、激光雷达等。长光华芯是国内较早布局VCSEL芯片的厂商,2018 年公司正式成立VCSEL事业部,目前已建立了国内全制程6吋VCSEL产线,并且公司已为相关客户提供VCSEL芯片的技术开发服务,产品工艺已得到相关客户验证。在光通信芯片系列产品方面,公司已具备晶圆制造、芯片加工、封装测试的全流程生产能力。
风险提示:行业竞争加剧的风险,技术迭代不及预期,订单交付不及预期,募集项目投产不及预期。
4.2. 计算机年度金股:金山办公、用友网络、华大九天
4.2.1. 金山办公:信创Beta属性较为突出的龙头,“C端提价预期+B端信创重新放量+人员增速放缓”,看好利润重回高增轨道
C端对MAD增速的敏感度进一步降低,付费会员期限结构与ARPPU持续优化,C端远没到天花板:22年9月公司主要产品MAD约5.78亿,同比+11%。PC端/移动端MAD分别为2.38/3.36亿,同比分别+15.5%/8.0%。较之22年6月,MAD增速略有放缓(PC端环比-1pcts),但C端订阅仍实现了43%的高增速,MAD天花板制约C端增长的“瓶颈论”持续证伪。根据公司业绩交流会披露,22Q3公司3个月以上的长周期会员占比第一次超过3个月以内的短周期会员,付费用户结构持续优化。23年公司预计将推出更丰富的SKU矩阵差异化满足不同C端用户的需求,进一步激发免费用户付费转换的同时,力求提升付费用户的平均客单价,C端在量价两端都仍有维持高速增长的潜力。
B端将受益信创国产化提速预计全面复苏:从22Q3来看,金山B端订阅收入1.82亿,同比+47%,增速环比22Q2的32%改善显著。B端授权收入2.25亿,同比-5.9%,降幅环比22Q2的-11%明显收窄,其中信创因去年同期基数较低,负增长幅度预计仍较为明显,正版化授权需求旺盛预计是授权业务降幅收窄的主因。22Q4看好B端授权同比降幅持续收窄(行业信创提速背景下,增速可能转正)。“党政信创下沉区县有望提速+金融能源、特种、医疗等领域行业信创需求加速兑现”的大背景下,高度看好23年B端授权业务增速重回高增轨道。
人员增速放缓将带来利润弹性:22Q3人员规模较之22H1预计基本保持平稳(22H1为4221人)。根据公司业绩说明会披露,公司23年研发人员增加会与公司整体业务发展同步,销售、渠道、运营人员投入与业绩及人均单产相关。我们预计公司23年人员规模可控,在收入高增增速提振背景下,利润弹性可期。
风险提示:党政军及行业信创政策落地时点不及预期;C端订阅业务MAD及付费渗透率不及预期;机构订阅业务拓展情况不及预期;行业竞争加剧。
4.2.2. 用友网络:“人员增速放缓+信创国产化提速+产品能力/交付效率提升”多重利好叠加,23年利润端弹性较为可观,叠加估值回暖,或将迎来“戴维斯双击”
23年人员增速有望控制在个位数:22Q3用友积极把握信创国产化加速机遇,战略加码人员投入,单季度新增1592人,总人员规模达25276人(较21年年末增加20.4%)。根据公司22Q3业绩交流会披露,明年将全面调整人员政策,提升营收规模的同时,将严格控制人员增长,聚焦优化人员结构与单产,23年人员增速预计将控制在个位数。
公司经营层面已充分感受到了信创国产化提速带来的商机:根据公司22Q3业绩交流会披露,以下几方面充分体现了信创国产化提速给用友带来的积极影响:1)22Q1-Q3取得的较大金额订单中,22Q3央国企占比提升明显;2)21年到22H1,公司虽然完成了不少央国企ERP系统的国产替代,但多数企业是与国际大厂的系统并行,22H2公司预计有更多企业将制定明确的替换计划;3)针对大型央国企客户,近期有越来越多央国企主动与公司沟通国产替代诉求;以上信创国产化带来的经营层面边际变化叠加23年YonBIP 3.0的进一步成熟,事项会计等拳头产品逐步进入批量销售、交付阶段,23年公司收入端表现值得期待。
风险提示:大型企业客户IT预算不及预期;云业务拓展进程不及预期;行业竞争加剧;信创及企业上云政策不及预期。
4.2.3. 华大九天:EDA龙头,受益国产替代提速
EDA国产替代提速具有确定性:EDA工具是集成电路设计、制造、封装、测试等工作的必备工具,是贯穿整个集成电路产业链的战略基础支柱之一,在外部环节不确定性增加的背景下,是上游需要国产化突破的核心环节,公司将深度受益EDA国产替代提速。
风险提示:技术研发未形成有效市场转化;核心技术竞争力降低;产品迭代不成功;扩张过程导致利润率下降。
4.3. 传媒互联网年度金股:腾讯控股、美团-W、恺英网络、快手-W
4.3.1. 腾讯控股:各项业务均处于边际复苏轨道上,长期增长逻辑不变,看好估值修
22Q3降本增效成果释放,利润端增速回正且超预期:公司披露22Q3财报,收入基本符合彭博一致预期,Non-IFRS归母净利润同比增速转正,且超彭博一致预期7pct;
展望未来,在行业beta上,预计国内、海外游戏市场宏观环境处于复苏的状态,且高基数或将在接下来的一两个季度完成消化。虽然四季度国内和海外游戏业务均会面临高基数的问题,但国内已有新版号获批,海外《NIKKE:胜利女神》提供可观的增量流水,我们仍然对后续的流水增速回升保持乐观;而金融科技与企业服务、网络广告两项业务当前均与宏观经济有较强的相关性,故整体也处于修复的轨道上,其各自的alpha分别在云服务的降本增效毛利率提升,和视频号信息流广告放量带来收入增长上。
22Q3公司实现营业收入1401亿元,同比-2%,环比+5%,实现Non-IFRS归母净利润323亿元,同比+2%,环比+15%;我们预计2022/2023年分别实现营业收入5570/6253亿元,同比增长-1%/12%,实现Non-IFRS归母净利润1184/1427亿元,同比-4%/20%。
风险提示:重点产品上线进度不及预期风险;宏观经济波动风险;行业监管趋严风险;美联储加息节奏提升风险。
4.3.2. 美团-W:三季度业绩超预期,关注四季度疫情影响的边际变化
22Q3收入端符合预期,利润端较大幅度超预期。展望四季度,外卖业务在疫情期间展现良好韧性,到店酒旅和精准防疫能力提升强相关,是典型的疫后复苏标的。此外,抖音本地生活版块与美团提供差异化的价值,虽然明年大举进攻的态势仍将持续,我们仍然认为影响相对可控。22Q3实现营业收入626亿元,同比增长28%,Non-IFRS口径下净利润35.3亿元,同比扭亏为盈;我们预计2022/2023年分别实现营业收入2178/2890亿元,同比增长22%/33%。
风险提示:疫情反复风险;宏观经济波动风险;监管趋严风险。
4.3.3. 快手-W:高质量用户增长,亏损率同比大幅度收窄
三季度实现收入231亿元,略超彭博一致预期,营业亏损26.1亿元,对应opm -11%。本季度公司在销售费用投入显著优化的情况下,实现了高质量的用户增长,MAU同比增长9%达到6.26亿,DAU同比增长13%到3.63亿,拉新促活ROI显著提升。电商生态体系供需侧建设维持正轨,外循环广告承压,但部分被内循环广告的增量所抵消,内容端持续丰富下,直播业务稳健增长。总的来说,我们看好公司随着组织架构升级与运营效率提升,商业化能力进一步增强,进而带动净亏损率持续收窄,预计2022、2023年实现营业收入924/1073亿元,同比增长14%/16%。
风险提示:宏观经济波动风险;疫情反复风险;行业监管驱严风险。
4.3.4. 恺英网络:历史问题出清、主业战略聚焦、前瞻布局VR
随着第一大股东变更为现任董事长,公司治理进一步理顺,前期诉讼问题也已经落地,公司历史问题基本出清,2021-2022年H1公司业绩也呈强劲修复。当前公司Pipeline中产品储备丰富,其中《山海浮梦录》、《新倚天屠龙记》两款自研产品均已经获得版号,并分别完成了篝火测试和付费测试,有望年内上线,此外,“斗罗大陆”IP产品等后续上线也有望带来业绩增长。此外,公司在2016年1月即对上海乐相科技(即大朋VR)进行了投资,当前持有7.62%的股权;并且于2022年初与VR游戏厂商幻世科技共同成立了VR游戏团队上海臣旎网络科技有限公司,目前已有一款动作竞技类VR游戏在研发中,我们看好未来VR的发展给公司带来的成长机会。22Q3公司实现营业收入8.2亿元、归母净利润2.9亿元。我们预计2022/2023年公司实现营业收入38/49亿元,同比增长62%/27%,实现归母净利润10.5/13.9亿元,同比增长82%/33%。
风险提示:行业监管趋严风险;新品上线进度不及预期风险;宏观经济波动风险。
5. 风险提示
刺激政策力度超预期,通胀超预期,地缘政治演绎超预期,海外衰退超预期。
报告信息
证券研究报告:《春来还看大科技——德邦大科技2023年度展望+金股组合》
对外发布时间:2022年12月06日
证券分析师:吴开达
资格编号:S0120521010001
邮箱:wukd@tebon.com.cn
证券分析师:陈海进
资格编号:S0120521120001
证券分析师:马笑
资格编号:S0120522100002
证券分析师:赵伟博
资格编号:S0120521090001
报告发布机构:德邦证券股份有限公司
(已获中国证监会许可的证券投资咨询业务资格)
MORE
相关阅读
【德邦策略知行】REITs投资价值分析手册——2023公募REITs年度展望
【德邦策略知行】地产链的黑铁时代【A股2023年度策略(地产链篇)】
【德邦策略知行】专精特新Q3盈利承压,专业创新成长路径未变——深挖财报之专精特新2022Q3业绩分析与组合更新
【德邦策略知行】业绩仍在筑底期,盈利逐步向中下游倾斜——深挖财报之2022年三季报分析
【德邦策略知行】贯彻国家安全观——中观全行业景气跟踪2022年第10期
【德邦策略知行】哪些行业释放了盈余惊喜信号?——深挖财报之2022三季度业绩预告分析
首席介绍
吴开达,德邦证券董事总经理|研究所副所长、总量组长、首席策略分析师(含公司、新股、REITs研究),复旦大学、上海财经大学金融专硕导师,主要研究市场微观结构。曾任国泰君安策略联席首席,所在团队获得过策略研究新财富、II-China、水晶球、金牛奖等多个最佳分析师奖项,拥有超过10年资本市场投研经历,兼具一级、二级买方投资及二级卖方研究经验,践行“自由无用,策略知行”。
欢迎关注吴开达策略知行,“分享”、“在看”
感谢您与我们交流共勉,一同提高认知、提升心性,好好工作,活在当下,平和喜悦~
重要说明