作者:邱世梁、王华君
联系人:张杨
来源:浙商国防团队报告
浙商国防团队:致力于做深、做好研究!
如您认可我们的研究,恳请在打分派点上酌情支持!非常感谢!
摘 要
1) 三代军用发动机五大常任理事国标配,四代军用发动机仅中美俄竞技,商用大涵道比发动机美英三寡头垄断。 2) 百年未有之大变局下,发展航空发动机产业是大国崛起的必然选择,中短期着眼周边局势国防安全带来的需求增长;中长期高度关注航空发动机在国家产业升级中的巨大经济带动效应、航空发动机衍生技术及工艺在其余领域的新应用。 1) 中国航空发动机产业起步偏晚、道路曲折,长期以来先进型号依赖进口。航发集团成立、两机专项实施,飞发分离、自主研制,目前在役及在研型号覆盖我国各类型军、民用飞机需求。 2) 先进军、民用发动机的技术突破与时代、国家的战略需求相契合,前后接力驱动我国航空发动机全产业链迈上一个新台阶。 1) 军用领域,我国军用飞机在数量、质量上均与美国存在较大差距,为保障国家安全、支撑大国崛起,我们预测军用领域或催生年均900亿市场。从2020~2027建军百年年均复合增长约18%,2027年后随规模增大、增速逐渐放缓至2035年的约10%。 2) 商用领域,C919已收获上千架订单,国际商用航空ABC格局动力基础必须自主可控,长江-1000A研制紧锣密鼓,预计2030年商用发动机整机市场向国产航发打开大门,逐鹿年均千亿市场。 3) 综合军民市场,未来15年我国航发产业链整机市场年均规模超1,000亿、复合增速超15%,前10年军用放量、10年后民机接力,行业发展走出一条“微笑曲线”。 1) 整机领域:主机厂以其垄断地位享受航空装备放量带来的确定性增长。 2) 零部件领域:航发控制与中国航发控制系统研究所“厂所结合”、垄断产业链中价值占比13%的控制系统,业绩增长确定性不输整机。压气机涡轮叶片、轮盘价值占比40%、附加值高、市场化程度不断提升,蕴含投资机会。 3) 原材料领域:高温合金、钛合金合计占比70%;复合材料技术含量高、引领未来发展方向。重点关注三类材料下业务集中度高的龙头企业。 4) 维修保障:“全面聚焦备战打仗”背景下实战化训练损耗加剧,预计利润率更高的维修保障环节将对相关公司带来较大利润增长,重点看好军用航发维修保障龙头航发动力。
【投资建议】重点看好发动机整机及维修保障、零部件、原材料 1) 整机及维修保障:【航发动力】(整机交付龙头,军用发动机维修保障龙头) 2) 零部件:【航发控制】(发动机控制领域垄断性龙头)、【航亚科技】(压气机精锻叶片)、 【应流股份】(高端涡轮精铸叶片) 3) 原材料:【钢研高纳】(高温合金)、【西部超导】(钛合金)、【中航高科】(复合材料预浸料) 风险提示:1)先进型号研制进展不及预期;2)装备采购量或交付确认节奏不及预期。 |
正 文
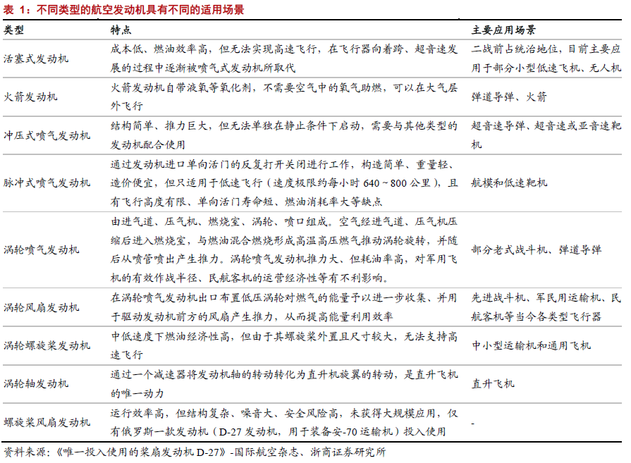
航空发动机以化石燃料作为能源,将化学能转化为机械能、为飞行器提供动力,是飞机、火箭等各类飞行器的心脏和动力之源,更是整个航空工业的动力之源。因其高度的技术难度和复杂性,被称为“工业皇冠上的明珠”和“工业之花”。
从1842年第一份关于航空发动机的专利出现到现在,世界航空发动机产业走出了一条从活塞式到涡轮喷气式再到涡轮风扇发动机的发展道路,这个过程中,以美、英为代表的西方国家凭借其起步早的先发优势持续积累在技术和产业上的优势壁垒、不断引领着航空发动机领域的发展方向。
进入21世纪,高温合金和先进涂层等技术为涡轮风扇发动机性能的进一步提高提供了可能。当前军、民用领域航空发动机技术和产业均已发展至第四代。
军用领域,美国的F135发动机(装备F-35战斗机)、F119发动机(装备F-22战斗机)牢牢占据着头部位置,F135发动机最大推重比11.7,最大推力近19吨,是目前推力最大的军用小涵道比涡轮风扇发动机。其余处在第一梯队的军用航空发动机还包括俄罗斯的AL-41、AL-31FN,英国的EJ-200等,这些产品在满足美、英、俄、法等国自身国防军队建设需要的同时,还单独或伴随飞机整机大量出口至其他国家。
民用领域,用于窄体客机的Leap-X、PW1000G、用于宽体客机的GE9X、Trent XWB等发动机技术先进、代表了当前商用航空发动机领域的最高水平。
军用航空发动机最重要的技术指标是推重比,对于大推力航空发动机,按照推重比大小一般可分为四代,第一代推重比在3-4之间、第二代5-6、第三代7-9、第四代10-12。 当前在役战斗机发动机以第二代、第三代为主,具备三代主流航空发动机研制和生产能力的国家主要是美、俄、英、法、中五大常任理事国,乌克兰接收前苏联军事工业遗产也具备一定的发动机研制生产能力,其航空发动机产品主要用于出口。
根据《World Air Forces 2021》统计数据计算,产自五大常任理事国的军用航空发动机数量占当前世界所有在装军用航发总数的90%以上。这其中,又尤其以美、俄占比最大,其军用航空发动机产品除满足本国军队装备建设需要外,还随着飞机一起大量出口至其盟友、部分新兴国家等。
第四代军用航空发动机目前的参与者仅美、俄、中三国,进入实际服役状态的型号仅美国的F119、F135及俄罗斯的AL-41F。其中美国的技术和研究进展遥遥领先,其F119发动机在1997年起即开始装备F-22猛禽战斗机,俄罗斯的AL-41F发动机约在2017年前后首飞,中国的四代发动机还尚未见研制成功。
目前,第四代航空发动机装备数量总体还较少,但其作为接下来各大国空军力量进一步提升的必然选择,将随着F-35、F-22、歼20、苏-57等第四代战机的批量列装而逐渐成为未来军用航空发动机市场的重心。
相较于军用航空发动机,商用航空发动机高经济型、高可靠性的要求使得它的研制技术难度更高。经济性要求航空发动机不断提高其运行效率、降低耗油率,为航空公司带来经济效益。可靠性要求民航客机发动机在各种可能出现的极端工作状态下依然能保证发动机稳定安全运转、避免出现安全事故。此外,商用航空发动机还要能实现技术成功前提下的商业成功。
以上因素作用之下,商用航空发动机产业寡头垄断的格局更加明显。目前世界范围内独立掌握商用航空发动机研制核心技术、并有能力实现其产品商业化成功的企业仅美国通用电气(GE)、美国普惠(PW)、英国罗罗(RR)三家公司,世界范围内商用航空发动机市场基本被这三家公司及其与其他公司组建的合资公司所垄断。
俄罗斯历史上曾推出过D-30、PS-90等商用航空发动机产品,用于其图-134、图-204客机,但由于苏联解体、俄罗斯经济发展缓慢等原因,其生产量、使用量均极为有限。近年来,俄罗斯联合航空发动机制造集团下属的彼尔姆航空发动机公司为其国产单通道客机MC-21推出了PD-14航空发动机,用于其国产宽体客机的PD-35发动机也正处在研制当中。PD-14、PD-35两款发动机寄托着俄罗斯重新打入世界商用航空发动机市场的愿望。
同样谋求进入该市场的中国以其单通道客机发动机长江-1000A、宽体客机发动机长江-2000、支线客机发动机长江-500成为这个市场一名最新的参与者。
从1954年新中国第一台航空发动机试制成功到现在,中国航空发动机产业已经走过了近70年的发展道路。其间实现了多个具有重要里程碑意义的“第一次”,也经历了多个型号发动机随飞机一起下马的曲折。总的来讲,发展早期主要采取国外型号测绘仿制的模式,之后在涡喷-13等部分型号上初步尝试自主改进设计,直到最终在涡喷-14等型号上实现自主研制。
进入21世纪初期,空军装备建设提速对航空发动机提出了更高的要求,但由于前期航空发动机产业特别是涡轮风扇发动机发展的相对缓慢,这一时期对新型先进军用航空发动机的需求只能通过进口来满足。如歼10、歼11、歼20等第三代、第四代战机对大推力小涵道比涡扇发动机的需求;从俄罗斯进口的苏-27、苏-30侧卫系列战斗机的换发需求;国产轰-6的后续改型、战略运输机运20等对大涵道比涡扇发动机的需求等。
2005年,国产第一型三代大推力军用涡扇发动机涡扇-10通过了定型审查,并再随后的使用中不断提高其可靠性和稳定性,直到最终趋于成熟,这一步在中国航空发动机产业的发展历史中意义巨大。
目前涡扇-10及其改进型号可用于装备歼-10、歼-11、歼-15、歼-16乃至歼-20等中国当代主力三、四代战斗机。我国对外军用航空发动机的进口额、依赖度也在2015~2017年之间逐步企稳下落。
总结对比中外航空发动机产业发展历程,中国航空发动机产业的发展表现出以下两个特点:
1)起步晚:中国第一台活塞式发动机落后世界近50年,第一台涡轮喷气发动机落后世界约16年,第一台涡轮风扇发动机落后世界4年(但第一款投入量产的涡轮风扇发动机落后世界44年),且早期涡轮喷气和涡轮风扇发动机的研制生产均为国外型号的引进仿制、缺乏自主研制和独立的技术攻关;
2)发展历程曲折:中国航空发动机产业发展过程中长期存在(1)依赖于国外型号的引进仿制、(2)发动机型号依附于飞机,多个型号发动机特别是后期主流技术方向的涡轮风扇发动机因飞机下马而终止研制两个问题,导致中国航空发动机产业在较长时间内发展相对缓慢。
2016年8月,中国航空发动机集团在北京成立。新成立的航空发动机集团由国资委、北京国有资本经营管理中心、中国航空工业集团有限公司、中国商用飞机有限责任公司共同出资组建,整合了我国国防军工领域航空发动机研制生产相关的科研院所、主机厂、配套厂等企事业单位,集团总资产约1100亿元。
航发集团的成立有助于改变过去发动机型号依附于飞机型号的格局,赋予发动机研制以更大的自主权和自由度,使得我国航空发动机研制可以更加充分的走出一条从基础研究、到型号预研、再到型号项目工程研制的完全自主正向设计道路。
以中国航发集团为代表的我国航空发动机产业基本具备了军用大中小型涡喷、涡扇、涡轴等各类型航空发动机的研制生产能力。但与西方先进国家相比尚有一定差距。
军用领域,国产三代涡扇-10太行发动机晚于美国F110约30年,用于四代战机的美国F-119发动机首装于1997年,我国相对应的发动机截至目前尚未研制成功,落后至少20年以上。
民用领域,我国尚无用于商业航线的大涵道比涡轮风扇发动机成熟型号,若假设中国航发商发正在研制的长江-1000A发动机于2025年~2030年之间研制成功,则至少落后于国际先进水平CFM国际公司的Leap发动机约15~20年。
面对差距,中国航发集团秉承“动力强军、科技报国”的使命,在保障现有武器装备保障供应的同时,进行了多个先进型号的攻关研制。覆盖了用于战斗机、教练机、运输机、轰炸机等各类型军用飞机、及用于C919和CR929大型客机的各类型军民用发动机。
在两机专项国家充足资源的保障下,我国航空发动机产业新型号的研发呈现出了多点开花的局面,基本形成“军民并举、完整覆盖”的态势。未来的5~10年内,随着军、民用重点型号研制攻关的相继完成转入量产,将可以满足届时我国军、民用领域几乎各类型航空发动机的需要,我国航空发动机整个产业也将迎来一个高速增长的黄金时期。
航空发动机的运行特点可以概括为“三高一长”,即高压、高转速、高温、长期循环往复工作。严苛的工作条件和高可靠性要求决定了航空发动机的研制需要综合工程热力学、气体动力学、燃烧学、传热学、固体力学、强度振动、现代控制理论、材料学、冶金、加工制造、试验测试等几乎所有现代技术门类来实现,是一个十足的高技术行业。
高技术决定了航空发动机研制的高投入。航空发动机的研制主要分为基础研究(含基础研究、应用研究)、型号预研(先期技术开发、先期部件开发等)和型号工程研制(含系统研制和验证、作战或推进系统开发等)不同阶段。
美国长期以来非常重视基础研究和型号预研,在其上所投入的经费占航空发动机研发总计费的约1/3,基础预研总经费中政府投入又占据了2/3以上。从20世纪80年代末期以来先后实施了IHPTET、VAATE、ATTAM等多个预研项目,其中IHPTET计划投入最大、持续时间最长,获取的成果在后续GE90、CFM56-7、F110、F119、F135等许多军民用发动机型号的研制上得到了应用。IHPTET计划的开展在一定程度上奠定了今天美国在航空发动机技术上的领先地位。
到型号工程研制阶段,一台典型的航空发动研制经费约10~30亿美元,F-135发动机的研制经费更是达到了令人咂舌的50亿美元。
高技术、高投入的特点决定了航空发动机产业的参与者只能是那些经济发达、资金实力雄厚、科技水平和工业门类完备的现代化国家。从0到1这一步的跨越,所需的基础研究、工程技术积累及资金投入,对于一个完全的行业新参与者来说很难实现。这为行业已有的参与者、特别是在技术产业上具备领先地位的国家、寡头企业建立了深深的护城河。
高技术、高投入的特点也决定了航空发动机研制的高风险。罗罗在进行其第一款三转子发动机RB211的研制时,因技术的复杂性,项目花费达原有计划2倍研制结果却不尽如人意。严重超支导致资金链破裂、罗罗也到了破产的境地。英国政府为保护本土航空发动机工业,将罗罗收归国有。此后又经过多年政府支持下的发展,三转子发动机才最终研制成功、并继而助力罗罗成为当代大型航空发动机产业中的寡头之一。
基于高风险的特点,各航空发动机巨头纷纷倾向于基于自身技术特点走出一条航空发动机产品的系列化、衍生化发展道路。采用衍生化的发展路线,一是可以继承原始机型的优点;二是降低新技术台阶的跨度,从而节省经费、缩短周期、降低风险。美国GE基于F101核心机衍生发展出一系列、满足不同场景使用要求的发动机产品。其中的CFM56更是成为了民用航空发动机界的传奇,迄今为止持续运营近40年,助力CFM国际公司成为了国际窄体客机发动机市场的绝对老大。
航空发动机高技术、寡头垄断下的衍生化发展模式,确保了一旦以一款成熟的系列产品进入市场,接下来就有望享受30-50年的持续稳定盈利,其间面临的竞争威胁小,制造商可以安心收获技术和产业带来的收益。
航空发动机本身具备高科技、高附加值的属性,可以为社会发展带来巨大的经济效益。据统计,按照产品单位重量创造的价值计算,航空发动机是船舶的1400倍、是汽车的150倍。近年来,全球航空发动机产业的年产量基本稳定在14000台以上、年产值约为700亿美元附近,其中2019年因波音737Max停飞事件影响而略有下降。预估未来十五年航空发动机全球总产值约为1.3万亿美元、年均约866亿美元,市场空间广阔。
航空发动机产业链长、覆盖面广,可以带动和辐射上游机械加工、材料制备、电子元器件等一大批行业。现如今,世界航空发动机产业链已经形成了典型的四级结构形式:
第一层级即GE、普惠、罗罗等整机制造商,负责整机研制及总装交付;
第二层包括德国MTU、意大利AVIO等,主要负责子系统、大部件/单元体的制造,第二层级的企业中很多与第一层的整机制造商建立合资公司从而形成了更为密切的风险利益共担关系。
第三层和第四层分别是零组件、和原材料的供应商。中国的航发动力、航亚科技等公司也以外贸转包的形式参与到了全球航空发动机产业链中去。在这样的体系框架下,航空发动机的广阔市场空间将层层向上传递,从而拉动原材料、加工制造等一大批产业的发展。
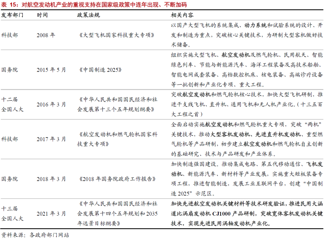
美英法等西方航空强国始终坚持将航空发动机列为国家战略性产业,其航空发动机的发展无不体现出国家意志。美国《2020联合设想》报告提出的构成美国未来战略基础的九大优势技术中,航空发动机位列第二,排在雷达技术之后、核技术之前。航空喷气式发动机鼻祖的英国,在罗罗公司濒临破产的关键时刻伸出援手,并保留一英镑的“黄金股”,防止股权落入外国投资者手中。
此前长期以来,中国没有给与航空发动机产业足够的重视。这一局面已经随着中国航空发动机集团的成立、两机专项的正式实施得到了根本性的改变。2016年8月,航发集团在京成立,在49家副部级央企中排名第9,习近平对航发集团成立作重要指示、李克强作出批示。
随后启动的航空发动机和燃气轮机国家科技重大专项直接投入在1000亿元量级,加上带动的地方、企业和社会其他投入,预估总金额将不少于3000亿元。将有效解决长期以来我国航空发动机产业投入不足的问题。
在近期发布的《中华人民共和国国民经济和社会发展第十四个五年规划和2035年远景目标纲要》中,又着重对航空发动机和燃气轮机予以了单独列示,并明确提出“推进民用大涵道比涡扇发动机CJ1000产品研制,突破宽体客机发动机关键技术,实现先进民用涡轴发动机产业化”。我们预估,航空发动机产业在十四五期间将持续受到国家、中央层面上的高度重视,相关型号研究和产业化进展都将大大提速、体现国家意志!
经过近几十年的发展,中国国防军工行业已经形成了一条军民融合、功能完备的航空发动机产业链。产业链主要环节包括:设计研发、加工制造(原材料)、加工制造(零组件)、整机集成交付、运营维修等。
设计研发环节主要由相关研究院所及高校组成。加工制造(原材料)环节传统上以钢铁金属材料类企业、研究院所为主,近年来部分民营企业也有参与。加工制造(零组件)环节传统上以航发集团系统内单位为主,但近些年来系统外企业参与这一配套环节的积极性高涨、现如今各类型企业众多。整机集成交付环节基本由航发集团垄断。运行维修分军用民用,军用主要由航发集团、军队相关单位提供维修保障;民用主要由各大航司及其与航发OEM等组建的合资公司提供维修保障。
航空发动机设计研发这一环节中集中了大量优质资源。可分为基础研究及关键技术研究、子系统研发、整机集成设计等几大类。
基础研究及关键技术研究目前主要由相关高校航空航天专业、中科院相关院所承担。子系统研发主要包括材料工艺方案和控制系统两大类,分布在航发集团、航空工业集团、中科院系统以及一些地方政府下属的科研机构中。整机集成设计的几大主机所则均为航发集团所属。
早期的航空发动机采用铝合金、镁合金、高强度钢和不锈钢等制造,后期为减轻发动机重量、提高耐温性能、提高发动机效率和推重比,而逐步引入了钛合金、高温合金以及复合材料。当前,航空发动机中传统铝合金和高强度钢、钛合金、镍基高温合金四足鼎立,复合材料则凭借其优良的综合性能成为未来航空发动机性能进一步提升的不二选择。
钛合金指用钛与其他金属制成的合金金属,以其轻质、高强度、抗腐蚀性能好的优势,特别适合应用于航空航天领域,因而被称为“太空金属”。航空用钛合金属于钛工业链条中的高端产品,在航空发动机冷端部件中得到大量使用。
我国钛合金产业集中度高、陕西省钛材生产领跑全国,主要上市企业有宝钛股份、西部超导、西部材料。其中西部超导钛合金产品应用市场集中,主要为航空航天等军工产业,销售毛利率较高。
高温合金是指以铁、镍、钴为基,能在600℃以上的高温及一定应力作用下长期工作的一类金属材料,具有优异的高温强度,良好的抗氧化和抗热腐蚀性能、良好的疲劳性能、断裂韧性等综合性能,按照制造过程的不同可以分为变形高温合金、铸造高温合金和新型高温合金。
国内从事高温合金生产的单位分为三类,一类是特钢企业,如抚顺特钢、宝钢特钢等;另一类是研究院所,如中国航发航空材料研究院、中科院沈阳金属研究所,钢铁研究总院系统的下属企业钢研高纳等,第三类是民营企业如图南股份、江苏隆达等。
复合材料是指由两种或两种以上不同性质的材料,通过物理或化学方法,在宏观上组成具有新性能的材料。各种材料在性能上互相取长补短、产生协同效应,使复合材料的综合性能优于原先组成材料从而满足不同使用场景下的需要。根据两种材料(一般区分为基体材料和增强材料)的不同可以将复合材料分为不同的类别。
美国针对航空发动机实施的IHPTET 和VAATE 计划均将复合材料在航空发动机上的应用列为重点内容予以验证和突破,包括风扇宽弦复合材料叶片、纤维增强树脂基复合材料机匣、350℃热塑性复合材料中介机匣、SiC长纤钛基复合材料叶环、叶鼓和低压涡轮轴等。目前,随着复合材料在航空涡轮发动机上应用范围越来越广且比例越来越大,甚至有说法航空涡轮发动机将向着"非金属发动机"或"全复合材料发动机"的方向发展。
国内从事复合材料研制生产的上市公司主要包括中航高科、光威复材、中简科技,其复合材料产品增强材料均以碳纤维为主。此外还有中材科技、火炬电子、楚江新材、菲利华等企业正在开展相关技术开拓或市场开拓,但这些企业营业收入中复合材料占比尚较小。
航空发动机由部件和子系统组成,部件包括风扇增压级、压气机、燃烧室、高低压涡轮等;子系统包括控制系统、空气系统、机械系统、短舱系统等。除控制系统自成一体外,其余各部件系统的零组件按照加工成型的方式均可以分为锻件、铸件、钣金件等几种,其中又以锻件、铸件占据主要地位。近些年来,3D打印增材制造、复合材料特殊工艺等也逐渐开始使用,但目前占比尚较小。
锻造通过对金属施加压力使其产生塑性变形从而达到所需要的形状,这个过程可以消除金属在冶炼过程中产生的铸态疏松等缺陷,且锻件的机械性能一般优于同样材料的铸件,因此在无特殊需求的情况下多采用锻造的方式进行加工。铸造通过直接浇铸液态金属到事先准备好的模具中、待金属冷却后去除模具的方式得到所需形状,其优点在于可以生产形状复杂的零件,尤其是复杂内腔的毛坯。
当前,涡轮前温度已经上升至1800℃附近,但涡轮叶片所用材料即便是耐温最高的单晶高温合金,其耐温也仅有1200℃左右,之间600℃的温差只能通过叶片表面热障涂层以及叶片内部复杂的空心冷却结构来弥补。这使得涡轮叶片的内腔冷却结构越来越复杂,只能通过铸造的方式来加工。
因为涡轮叶片所使用单晶高温合金等材料的昂贵、以及精密铸造工艺的复杂性,使得涡轮叶片单价极高,一片叶片成本可达40万元。一台发动机中涡轮叶片论数目较压气机叶片显著偏少,但论总价值,铸造涡轮叶片却较远高于锻造产生的压气机叶片。
航空发动机压缩系统(风扇增压级、压气机)转静子叶片、涡轮转静子叶片、及用于支撑安装转子叶片的压缩系统轮盘及涡轮轮盘是航空发动机中最重要的一组零件,在发动机功的传递、能量的转化中起核心作用。在发动机价值的拆分上,以上零件合计价值占比超过40%。以上零件除涡轮叶片采用铸造方式成型外,其余均采用锻造的方式,两类加工工艺中,精锻、和精铸分别代表了未来各自技术发展的主流方向。
目前国内从事航空发动机叶片、轮盘加工制造的企业或单位有中航重机、航发动力、航亚科技、三角防务、中国航发航材院、万泽股份、炼石航空、应流股份、江苏永瀚、无锡透平等。
根据各公司在以上发动机零组件加工领域所从事业务的具体类型,可以将其分为三类,一类专注于压气机叶片、压气机及涡轮轮盘轴等航空锻件的加工如中航重机、航亚科技、无锡润和等;
第二类专注于涡轮叶片精铸加工如应流股份、万泽股份、炼石航空、江苏永瀚等,目前该细分赛道因单晶涡轮叶片精铸技术的高技术壁垒,各上市公司前期均进行了大量的技术研发投入,虽然目前相关业务在各自营业收入中的占比暂时还较低,但随着相关研发投资项目的实施,精铸业务即将或已初步进入收获期、未来业绩有望放量;
第三类则是航发动力、中国航发航材院等传统老牌行业内单位,兼具以上铸造、锻造两类业务能力。
航空发动机所使用其他结构件主要包括机匣、轴承、齿轮箱、燃烧室零组件、密封封严装置等,加工方式多采用锻造、少数采用钣金成型。主要参与企业包括航发动力、航发科技、华伍股份、新研股份、安达泰克、哈尔滨东安等。
航空发动机控制系统是发动机的神经和大脑,起着把飞机操纵人员指令传输给发动机、并根据操纵指令精确调节相关运动机构以使得发动机实现操作意图的功能,对于航空发动机正常稳定工作发挥着至关重要的作用。
航空发动机控制技术的发展已经走过了好几代,总的趋势是从机械液压式向着数字电子式发展,当前先进军、民用航空发动机所使用的标准控制系统为全权限数字式发动机控制系统(FADEC),在FADEC控制中,发动机电子控制器EEC或电子控制系统ECU是它的核心,所有控制计算由计算机进行,然后通过电液伺服机构将控制指令转化为液压机械装置及各个活门、作动器的动作,从而实现对发动机硬件状态的调节。
我国从事航空发动机控制系统研制生产的企业主要有航发控制、晨曦航空、海特高新、航新科技、中航机电等,其中航发控制背靠我国航空发动机控制领域唯一的军工科研院所中国航发控制系统研究所,实力雄厚、产品型号齐全,是航发控制领域的龙头企业。
我国航空发动机整机集成交付领域共有八大主机厂,全部为中国航发集团下属,其中5家注入上市公司或作为上市公司母公司。航发动力囊括了其中4家,基本覆盖了当前航发集团主要在研或已服役的先进发动机型号。太行发动机已经进入稳定服役状态,将随着三四代战斗机的上量享受确定的业绩增长。三代中等推力航空发动机生产线建设项目也于今年通过竣工验收,将有望随枭龙、FC-31战机一并上量。
运营:军用、商用航空发动机的运营方分别为军队和航空公司。
维修:军用发动机一部分由解放军57XX厂提供维修服务,另一部分由发动机整机制造商航发动力分别在贵州、山西、吉林的维修厂提供售后维修保障服务。发动机维修保障环节的利润率较初始产品交付更高,后续随着“全面聚焦备战打仗”背景下实战化训练的增多,军用发动机维修保障领域市场空间将有望快速上升,为相关企业带来业绩增长的新动力。
民用领域,多个航空公司与国外OEM或国外航空公司、专业发动机维修公司等建立合资公司,用于为自身及行业提供发动机及飞机维修保障服务。此外,上市公司中航新科技、海特高新也涉足有航空发动机维修市场。未来随着军民用航空发动机的放量增长,航空发动机维修市场也将迎来市场空间的扩充。
当前,我国与美国在军用飞机数量和质量上均有着较大差异。战斗机领域,我军战斗机数量为美军的58%,三代以上先进战斗机数量约为美国的26%。运输机轰炸机等大型军用飞机领域,我军数量是美军的20%,且缺乏大型战略轰炸机;直升机教练机领域,我军飞机总数约为美军的17%,且缺乏重型直升机。
以《新时代中国的国防》白皮书“力争到2035 年基本实现国防和军队现代化”为牵引,我们假设到2035年,我军各类型军用飞机装备数目与美军当今装备数量及已确认订单数量之和保持一致,据此预估各类型飞机装备数目及所需的航空发动机数目、市场价值。测算过程中的重要假设如下:
Ø 目前存量飞机截止2035年平均换发2次:以当前三四代机所装备的三代主流发动机为例,其寿命约为2000小时,考虑到“全面聚焦备战打仗”背景下训练量有所增加,预估一架飞机一年飞行时间约为300~400小时,从而平均约5-7年需换发1次,目前存量飞机到2035年需至少换发2次;
Ø 至2035年增量飞机平均换发0.5次:以7年换发1次计算,2028年及之前列装的飞机到2035年需换发1次,2029-2035年列装的飞机到2035年无需换发,假设新增飞机按匀速增加,则平均换发次数为1/2*1+1/2*0=0.5次;
Ø 各类型飞机所需装备发动机单价参考国外同类型、同级别发动机进出口合同订单价格或公司官网军方采购信息;
Ø 发动机采购费和维护保养费按照1:1预估;
Ø 考虑换发发动机来自于备发,因此不再单独考虑备发数。
据此测算,从2021 ~2035中国军用航空发动机整机市场总规模为14,898亿元人民币、年均993亿元人民币。其中新增军机初始采购需求和存量及新增军机换发需求大体各占一半。按飞机种类,歼击机、运输机及加油机占比相对较大。
根据中国商飞公司预测,到2039年,中国民航客机队的规模将从2019年的3863架增长到9641架,在全球市场中的占比从16.2%增长至21.7%,届时中国将成为全球民航第一大市场和增长速度最快的市场。据此预估各类型飞机所需相应型号航空发动机的数目及市场价值。测算过程中的重要假设如下:
Ø 各型号国外发动机单价信息参考各发动机厂家官网订单信息,国产发动机单价参考同级别国外发动机:长江-1000A参考Leap-1X、长江-2000A参考GE-NX、长江-500参考CF-34;
Ø 发动机维护保养费与采购费按照1:1预估;
Ø 不考虑换发需求:目前先进商用大涵道比涡扇发动机首翻期前寿命已达到20000~40000小时,首翻期结束后视情维修更换部分零件又可继续服役,除非发生重大事故导致发动机报废,否则一架飞机全生命周期内一般不转发。
据此测算, 2021年~2039年中国商用航空发动机整机市场总规模为20,131亿元人民币、年均1,059亿元人民币。
军用领域,2020年航发动力年报中航空发动机制造及衍生产品营业收入约为262亿元,以此近似作为我国军用航空发动机产业2020年整机市场规模。以2027年实现百年建军目标、2035 年基本实现国防和军队现代化为牵引,我们预估十四五期间航空发动机领域将快速增长,随后随着市场规模的增大增速逐渐放缓。据此对2021~2035共计14,898亿的军用航空发动机市场进行拆分。
商用领域,2020年,中国内地民航客机队增长了140架(受波音737 Max停飞、新冠疫情影响较前几年有较大幅度下降),据此计算得到2020年商用航空发动机新增整机采购市场规模约202亿元。此外,根据国内三大航司披露,机队飞机及发动机维修费用总计约202亿元,三大航机队占国内民航机队总数约42.9%,发动机维修占飞机维修价值比例约39%。据此计算得到民航客机发动机维修市场规模约183亿元。新增采购与维修费用加和得到2020年中国内地商用航空发动机市场总规模约385亿元。
我们预估,后续随着新冠疫苗在全球范围内的逐渐使用和普及,新冠疫情将逐渐得到控制,全球商用航空市场也将逐渐恢复,中国商用航空发动机市场规模也将迎来一个逐渐修复再趋于平稳的过程。据此对2021~2039共计20,131亿的商用航空发动机市场进行逐年拆分。
但对于中国航空发动机产业链而言,暂时尚没有属于自己的商用大涵道比涡扇发动机成熟型号。我们预估,国产长江-1000A发动机于2030年前后投入市场,长江-2000A紧随其后,从2029到2035年之间,我国航空发动机产业链在整个发动机整机市场中占比从0逐渐上升至30%,据此测算出2021~2035年我国航空发动机产业链军、民用两个市场整机交付市场空间。
可以看到,未来15年间我国航空发动机产业链整机市场年均复合增长率约15%,其中前10年主要受益于军机的放量,之后民机开始接力,带来规模持续增长的新引擎。
基于预测的2021~2035我国发动机产业链整机市场规模,并参考航空发动机整机制造龙头航发动力2020年毛利率15%,测算得到零组件及子系统加工制造环节逐年市场规模,再按照航空发动机不同零部件及子系统的价值占比,测算得到不同零部件和子系统2021~2035年间的市场空间。
基于预测的2021~2035发动机零部件及子系统加工制造市场规模,减去控制系统的平均占比约13%,得到其余零组件市场规模,其中原材料占比参考航空发动机零组件加工企业航发科技2020年报原材料成本占比数据约为55%,计算得到原材料市场逐年总规模。当前先进发动机所使用的原材料中,高温合金占比约40%、钛合金30%、铝合金15%、高强度钢10%、复合材料5%,计算得到各类原材料2021~2035年间的市场空间。
军事领域:不断上升的经济实力、国际地位需要相称的国防力量做支撑
近期,中共中央政治局委员、中央外事工作委员会办公室主任杨洁篪,国务委员兼外长王毅同美国国务卿布林肯等举行了中美高层战略对话。会上,双方围绕各自内外政策、中美关系等问题进行了沟通。同时杨洁篪也就中国与美国对话的立场做了较为强硬的表态:“你们从实力的地位出发同中国谈话。”
可以看到,近些年来,随着中国经济的发展、GDP的不断增长,中国在国际舞台上的外交形象也愈发强势,这体现了中国对实现民族伟大复兴这一目标的付诸实施。一带一路构想、中伊25年合作协议的签订等也都是侧面的佐证。
但这个过程必将会招致美国等西方国家的全力压制。经济领域有中美贸易战、美国制裁中国企业等矛盾争端。军事领域,美国战略重心重回亚洲,构建了美、日、澳、印的包围圈围堵中国。可以预见的是,中国大国崛起的路必将会伴随着中美之间各领域摩擦的频繁化、常态化。在这个战略风险增大、不确定性增强的状态下,国防实力的竞争将是所有领域竞争的基础和支撑。中国要实现自己的战略目标,就必须要补齐现在的短板、构建与想要达到的经济地位、政治地位相对等的国防实力。
航空发动机作为我国国防军工领域、乃至整个中国高科技领域为数不多的短板之一,必须要在未来三到五年内形成充分的战斗力、产业成熟度迈上一个崭新的台阶。这是国家意志、民族发展的必然要求。
经济领域:世界商用航空ABC格局的动力基础必须自主可控
中国商飞C919大型客机,取中国商飞英文简称COMAC的首字母、同时也是中国CHINA的首字母,更是寄予着中国大飞机产业打入世界市场、与空客(Airbus)波音(Boeing)平起平坐、共享市场的愿望。截止目前,C919已经拿下超过1000架的订单、价值超3000亿元人民币。对于上游各个环节市场规模的带动效应更是巨大。
C919所采用的发动机是CFM国际公司的Leap-1C,2020年2月15日,美媒报道美国计划阻止中国C919客机获得LEAP发动机。尽管随后特朗普表明不会断供,但C919 的“主制造商-供应商”模式在美国认定中国崛起威胁国家安全、全力打压中国高科技发展的情况下,未来依然可能会面临类似问题。因此,像航空发动机这样的关键性配件,必须要自主可控,不自主、无以形成真正稳固的世界商用航空ABC格局。
坚持自主发展、多个型号技术突破,满足国家需要正当时
当前以及接下来的一段时期,是建国以来航空发动机产业最黄金的时期之一。建国之初,面对西方列强的核恐吓、国内经济技术条件的不足,战略性核威慑的建立是第一位的,而选择了两弹一星就再选不了飞机发动机。随后改革开放,以经济建设为中心,国防工业的发展多次为经济建设让路、航发产业研制经费紧缺。随后直到轰炸大使馆、南海撞击等事件的发生,从国家层面开始对常规武器、战术武器提高重视,直到现在,大国博弈对国防建设提出了更高的要求、也给了航空发动机产业更多的机会。
但打铁还需自身硬,只有坚持独立自主、突破核心技术,研制出性能先进、满足国家时代需求的产品,才能真正带来行业的大踏步式发展。所幸,随着中国航发集团的成立,飞发脱离、发动机研制被赋予了更大的自主权,以四代大推力军发、长江-1000A等为代表的多个军民用型号被赋予了充分的支持,并在过去几年内纷纷获得了一些阶段性的成果。可以说,中国航空发动机产业各类型先进在研发动机全面开花、瓜熟蒂落的日子不会太远了,当下正是布局航空发动机产业的大好机会。
小核心、大协作,军民融合、产业链中上游布满机会
军民融合、“小核心、大协作”是我国当前国防科技行业的发展趋势。国防白皮书曾经在介绍国防科技工业时指出,“中国加速推进军工企业体制机制转变,初步建立小核心、大协作、寓军于民的国防科技工业新体系”。
具体到航空发动机产业,除了整机集成环节作为航空发动机产业链条中的核心、由航发集团完全掌控外,上游零组件制造、原材料、控制系统、下游发动机维修等近年来系统外供应商、民营企业如雨后春笋,这些产业链中上游企业具有更高的营业毛利率、也都将得益于航空发动机产业的迅速发展。在其中的原材料、叶片加工制造等重点领域可能存在投资机会。
改革领域存在央企混改股权激励、军品定价机制改革、优质资产证券化等多方位的改革预期。
我国国防军工领域的大型央企长期以来存在一定程度的效率低下,实施混改,一是可以引入战略投资者,构建多元化股权结构为国企带来社会资本的资源和活力。二是通过员工持股、股权激励,可以聚集人才,提高企业运行的效率和活力。此前,中航工业、航天科技等多家军工大型央企已实施过多次股权激励,未来航空发动机领域也或许会有类似举措。
此外,实行已久、不利于激发企业活力的“成本加成”军品定价机制也在逐渐发生变化,国防军工央企未来的利润率有望提升。军工研究院所等优质资产的证券化改革,随着“新人新办法、老人老办法”等院所改制相关政策的实施及一些历史遗留问题的逐步解决,优质资产注入上市公司未来可期。
5.投资建议:重点看好整机及维修保障、原材料、零部件
航发动力作为航发集团旗下最主要的上市平台,集合了航发集团旗下多个企业单位、涉及航空发动机产业链的多个环节。主营业务中国内航空发动机制造及衍生产品占比87.36%、国际航空发动机外贸转包业务占比10.22%,非航业务仅占比2.42%,高度聚焦主业,在航空发动机行业整体快速提升的背景下收益大。
整机集成交付领域:作为主机厂,在军用领域几乎垄断了当下我国所有先进航空发动机的生产交付,后续在该板块的业绩以目前已投入批产、并且在歼10、歼20等多个先进飞机型号上使用的涡扇-10、以及可以在枭龙、FC-31等战斗机上使用的三代中推作为支撑。而目前处在研制状态的四代大推力军发等将成为其业绩增长的新的驱动点。
零部件加工领域:在锻造、铸造两个领域均具备较强的业务能力,拥有国内最大的叶片生产线,建立了亚洲规模领先的精密锻造、精密锻造、表面热处理生产线。几乎可以生产除控制系统以外的全部发动机零组件。后续除了为自身整机交付作配套外,还可积极参与商用大涵道比涡轮风扇发动机研发,在未来更长远的一段时间形成新的业绩增长点。
售后维修领域:当前主要为自身交付的军用航空发动机提供售后维修服务,后续随着“全面聚焦备战打仗”背景下军队实战化训练的增多,有望形成公司业绩增长的新动力。
航亚科技主营业务分布在航空制造和医疗骨科锻件两大领域,其中航空制造相关业务占比80%以上。航空发动机相关业务主要集中在零部件加工领域,更具体的是精锻压气机叶片的生产及少量转动件结构件的生产。
精锻技术是未来主流方向,它是一种近无余量加工技术,省去了传统模锻+机械加工模式中机械加工这一步,提高了加工效率,是国外成熟发动机进入批产阶段后占主导性的加工技术。
但国内长期以来由于某些工艺制造等的原因,客观上仅有不到10%的压气机叶片采用精锻技术。后续随着武器装备放量、军用航空发动机生产压力的增大、民用发动机研制进入深水区,对加工效率的重视会越来越高,航亚科技有望在这个过程中基于自身已有的技术优势争取到更多的发动机零部件加工制造配套任务。
此外,航亚科技从研发阶段就深入融入我国商用大涵道比涡扇发动机产业链。未来,随着商用航空发动机供应链的培育,航亚科技有望在现有合作基础上进一步横向扩展业务范围、布局航空发动机领域更多的加工制造业务。
应流股份主营业务包括石油天然气设备、工程和矿山机械零部件、核能新材料及零部件、航空航天新材料及零部件等。其中航空航天相关业务占比约10%。
应流股份是系统外上市公司中发动机热端部件特种精密铸造龙头企业。当前,我国先进航空发动机所使用的高端单晶涡轮叶片等热端部件,因为其极高的技术门槛,主要由北京航材院等系统内研究院所等提供。应流股份作为系统外单位,近两年来主攻“两机”以及核电业务,2019年投入研发经费8000余万元从事涡轴发动机、涡轮盘细晶技术的研发,并成功突破高温合金热端部件加工的技术瓶颈、进入国际两机巨头供应商体系。
目前公司主营业务中航空航天新材料及零部件占比尚不到10%,但其技术研发已基本进入收获期,2019年该板块营收同比翻番,后续基于其技术优势,有望获得更大的提升空间。
航发控制主营业务包括发动机控制系统及产品、国际合作业务、非航业务等。其中非航业务仅占比5.85%。主营业务集中度高。
航发控制是我国航空发动机控制领域具有垄断性地位的龙头企业。背靠航发集团内部唯一的控制系统研究所614所,厂所结合,共同提供航空发动机控制系统相关软硬件产品,面临的技术竞争较小。随着航空发动机行业整体市场的增长,航发控制业绩随之增长的确定性极高,具有可与航发动力整机龙头相比拟的增长预期。
西部超导主营业务包括钛合金、超导线材、高温合金等,其中钛合金和高温合金合计占比超过80%,主营业务集中度高。
公司占据了钛合金产品市场中的最高端领域、经营业绩随航空装备放量增长的预期性强。西部超导主要生产的是高端钛合金,与同行业其他公司相比,其钛合金产品及高性能高温合金产品比较集中的应用于军用航空领域,因而相比其他厂家也具备更高的经营毛利率。
针对军工市场对产品品质要求极高的特点,公司汇聚了国内多名超导材料和稀有金属材料专家、形成了以张平祥院士为带头人,以周廉、甘子钊、赵忠贤、张裕恒、霍裕平、才鸿年等6名院士为顾问,以国务院政府特殊津贴专家、国家核聚变技术委员会委员、国家或陕西省有突出贡献中青年专家等为核心的专业研发团队。按照“生产一代、研发一代、储备一代”的方针,不断加强并提前储备公司的技术实力。
基于这样的研发路线,公司可以不断有新产品通过军工新材料的开发过程和评审并获得下游军工企业的认可,而基于军工生产自身偏重稳定的特点,一旦其钛合金材料成果通过考核、成为合格供应商,则可以享受接下来很长一段时间内稳定的合作关系,这期间面临的竞争相对较小,随着下游航空装备的爬坡上量,西部超导将以较大的确定性分享整个行业的增长。
钢研高纳是我国高温合金领域的龙头企业,60%以上产品投向航空航天领域,公司经营业绩随国防装备放量或显著稳步。钢研高纳背靠北京钢铁研究总院,技术实力强劲、定位于中国“先进高温材料”技术的引领者与产业升级的推动者,主要从事航空航天材料中高温材料的研发、生产和销售。业务范围涵盖铸造高温合金及制品、变形高温合金及制品、新型高温合金材料系列产品三个细分领域,形成了生产国内80%以上牌号高温合金生产的技术能力。其经营业绩、技术实力稳占国内高温合金领域的第一把交椅。
根据公司最新一期年报,公司主营业务主要包括复合材料、机床产品、其他业务等。其中复合材料占比约93.35%,业务集中度高。
虽然同属碳纤维复合材料产业,但中航高科业务范围与行业内另外两家上市公司光威复材、中简科技有所差异,光威复材、中简科技更多集中在上游碳纤维原材料制备领域,中航高科旗下中航复材则属于航空系统内单位、离工程型号应用更近,其购入上游光威复材、中简科技等生产的碳纤维,再结合以树脂等基体产品生产形成复合材料预浸料,用于提供下游航空发动机主机厂等制成复合材料零组件。在这一产业链的细分环节,中航高科几乎不存在竞争对手。在航空发动机整机市场放量增长确定性极大的情况下,中航高科在这一环节的垄断地位将能以更大的确定性保障其享受到航空装备放量带来的增长效益。
1)先进型号研制进展不及预期;2)装备采购量或交付确认节奏不及预期。
【国防行业】往期报告回顾:
----------------【行业报告】----------------
【国防装备】中央发文构建新型军事训练体系,塑造战训深度耦合格局
----------------【公司报告】----------------
【航发动力】
【航发动力】2021年国防预算增速提升,航空发动机将持续受益
【航发动力】国防装备龙头:2021年关联交易将大增,需求高增长
【内蒙一机】
【内蒙一机】兵器集团提出建设具全球竞争力的世界一流企业;公司肩负使命
----------------------------------------
【铂力特】
【铂力特】深度:3D打印龙头:“设备+产品+原材料” 产业链各环节接力放量
----------------------------------------
【海特高新】
【海特高新】第三代半导体国际领先者,关注大股东溢价超25%协议转让
----------------------------------------
【大立科技】
----------------------------------------
法律声明及风险提示
本报告由浙商证券股份有限公司(已具备中国证监会批复的证券投资咨询业务资格,经营许可证编号为:Z39833000)制作。本报告中的信息均来源于我们认为可靠的已公开资料,但浙商证券股份有限公司及其关联机构(以下统称“本公司”)对这些信息的真实性、准确性及完整性不作任何保证,也不保证所包含的信息和建议不发生任何变更。本公司没有将变更的信息和建议向报告所有接收者进行更新的义务。 本报告仅供本公司的客户作参考之用。本公司不会因接收人收到本报告而视其为本公司的当然客户。 本报告仅反映报告作者的出具日的观点和判断,在任何情况下,本报告中的信息或所表述的意见均不构成对任何人的投资建议,投资者应当对本报告中的信息和意见进行独立评估,并应同时考量各自的投资目的、财务状况和特定需求。对依据或者使用本报告所造成的一切后果,本公司及/或其关联人员均不承担任何法律责任。 本公司的交易人员以及其他专业人士可能会依据不同假设和标准、采用不同的分析方法而口头或书面发表与本报告意见及建议不一致的市场评论和/或交易观点。本公司没有将此意见及建议向报告所有接收者进行更新的义务。本公司的资产管理部门、自营部门以及其他投资业务部门可能独立做出与本报告中的意见或建议不一致的投资决策。 本报告版权均归本公司所有,未经本公司事先书面授权,任何机构或个人不得以任何形式复制、发布、传播本报告的全部或部分内容。经授权刊载、转发本报告或者摘要的,应当注明本报告发布人和发布日期,并提示使用本报告的风险。未经授权或未按要求刊载、转发本报告的,应当承担相应的法律责任。本公司将保留向其追究法律责任的权利。 |
浙商证券研究所 上海市杨高南路729号陆家嘴世纪金融广场1号楼29层 邮政编码:200120 电话:(8621)80108518 传真:(8621)80106010 浙商证券研究所:http://research.stocke.com.cn |